Назначение
Устройство предназначено для извещения пользователя велосипеда или любого другого объекта при вибрации этого объекта и/или приближении к нему человека (или движущегося предмета) соответствующими СМС-сообщениями.

Рис. 1. Конструкция устройства
Состав:
- Arduino MINI 3,3v 16mhz
- Переходной кабель USB-Serial_TTL (CP2102) для программирования Ard.MINI

Рис. 2. Переходной кабель USB-Serial_TTL (CP2102)
- SIM800L приёмо-передатчик СМС

Рис. 3. SIM800L приёмо-передатчик СМС
- Датчик вибрации

Рис. 4. Датчик вибрации
- Датчик присутствия RCWL-0516

Рис. 5. Датчик присутствия RCWL-0516
- Повышающий преобразователь напряжения XY-016

Рис. 6. Повышающий преобразователь напряжения XY-016
- Плата для заряда аккумулятора Li-Ion 3,7v

Рис. 7. Плата для заряда аккумулятора Li-Ion 3,7v
- Аккумулятор Li-Ion 18650 3,7v с защитой (ток маленький, ёмкость чем больше, тем лучше, сохранность и температурный диапазон максимальные)
- Переключатель для включения питания и датчика присутствия (какие есть)
- Конденсатор 100,0х16в - 1шт
- Резистор 10к 0,125вт - 2 шт
- Сим-карта активированная
- Фанера 3мм, брусок дерева (или что угодно не металлическое) для изготовления коробки
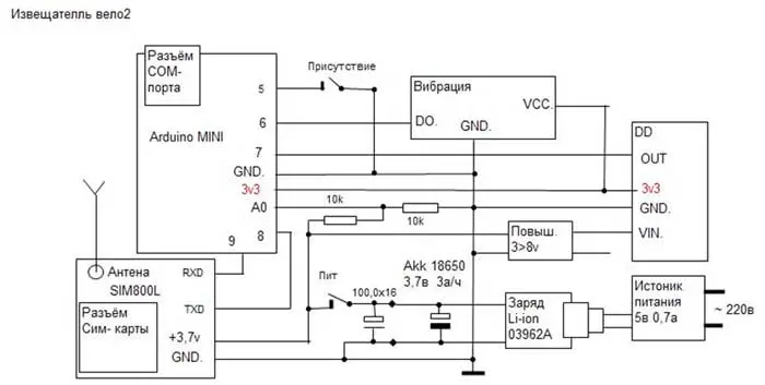
Схема:

Рис. 8. Схема устройства
Резисторы 10к делят напряжение аккумулятора, чтобы вместить его в диапазон аналогового порта. При снижении Uakk<3,4v извещатель должен прислать об этом СМС. Конденсатор 100,0х16в защищает аккумулятор от бросков по току, SIM800L при пуске может брать до 2а. Ток потребления около 50 ма.
Подключить аккумулятор 3,7в к повышающему преобразователю XY-016 и выставить на его выходе 8вольт. Собираем. Подключаем Arduino-MINI через преобразователь Serial-USB к компьютеру. Записываем программу в IDE Arduino и загружаем её в Arduino-MINI.
Программа
Программа находится в файле GSM_SMS_USSD_dat5.ino (программу можно скачать здесь)
В него, в строку String phones = "+7928xxxxxxx"; надо вписать свой телефон для приёма СМС.
Конструкция
Конструкция на рис. 1. Между текстолитовой платой, на коей всё собрано, и фанерным дном проложена фанерка с отверстиями, куда погружаются винты и гайки, она же служит опорой для верхней крышки-коробки. Винтами и гайками крепится пластмассовые полоски (упаковка холодильника), к которым прикреплены электронные модули. Я их "завернул" в эти полоски и закрепил скотчем. SIM800L приклеил к полоске. Из этих же полосок собрано крепление крышки-коробки к дну. Переключатель продублирован и выставлен в отверстие на крышке, чтобы включать не открывая (ну так получилось).

Рис. 9. Внешний вид устройства
Габариты: 115х115х40мм.
Прилагаемая к SIM800L антенна у меня разломалась, скрутил из проволоки похожую.
Эксплуатация
Прикрепить извещатель любым способом к раме или положить в сумку, (у меня закрытый багажник), только не в металлический ящик. Когда нужно, включить питание (1-й ползунок). При этом через минуту начинает работать датчик вибрации и сообщит, если будет тряска. Если велосипед в безлюдном месте, то одновременно стоит включить датчик присутствия (3-й ползунок), который сообщит СМС, что к датчику кто-то подошёл.
Кода аккумулятор подсел (у меня работает несколько суток без выключения), открыть крышку и подключить через кабель MikroUSB истоник 5в 1а к модулю заряда. Если послать СМС сообщение (любое) на номер установленной СИМ-карты, в ответ придет сообщение о количестве рублей на ней, уровне сигнала и напряжении на аккумуляторе.
Благодарность
Кравченко Виктору, который выложил "GSM-модуль SIM800L: самый полный мануал (на примерах с Arduino Uno)".
Автор: Осницкий Николай Викторович (osn-nik@yandex.ru)
