В статье описан простой высокочувствительный индикатор излучения сотовых телефонов и других устройств стандарта GSM, собранный на недорогой элементной базе. Особенность индикатора -низкий потребляемый ток как в режиме ожидания, так и при срабатывании.
Предлагаемый индикатор радиоизлучения GSM-диапазонов 900, 1800 и 1900 МГц может быть использован для сигнализации о работе передатчика сотового телефона, поиска скрытых излучателей указанных диапазонов, оценки напряжённости поля вблизи базовых станций сети GSM. Прибор имеет четырёхуровневую светодиодную и отключаемую звуковую индикацию приёма GSM-сигнала. Источник его питания - литиевый элемент CR2032. Работоспособность индикатора сохраняется в интервале питающего напряжения 2,5...3,6 В. В режиме ожидания потребляемый ток не превышает 22 мкА. При выключенной звуковой индикации и мигании всех четырёх светодиодов он достигает 250 мкА, а при включённом звуке - приблизительно 1 мА.

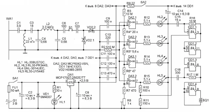
Рис. 1
Схема индикатора показана на рис. 1. Элемент G1 питает прибор через самовосстанавливающийся предохранитель FU1 и выключатель SA1. Диод VD1 служит для защиты от подачи напряжения питания в обратной полярности. Ультраяркий зелёный светодиод HL1 показывает, что прибор включён и одновременно сигнализирует о нормальном напряжении элемента G1 - светодиод практически перестаёт светить, когда оно опускается ниже 2,5 В. Наибольшую долю тока потребления в режиме ожидания расходует именно этот светодиод.
На микросхеме MCP1700T-2502E/TT (DA1) выполнен стабилизатор напряжения 2,5 В. Она имеет очень низкий собственный потребляемый ток (1,6 мкА) и незначительное минимальное падение напряжения между входом и выходом (178 мВ при токе нагрузки 250 мА), а также оснащена встроенными защитами от замыкания в нагрузке и от перегрева.
Напряжение 2,5 В питает генератор звукового сигнала на микросхеме DD1 и применённые в качестве компараторов напряжения ОУ микросхем DA2 и DA3. Использованы сдвоенные ОУ MCP6042-I/SN - микромощные (напряжение питания 1,4...6 В, ток потребления менее 1 мкА на один ОУ) с допустимым интервалом входного и выходного напряжения, включающим потенциалы выводов питания. Их высокое входное сопротивление позволяет работать с высокоомными источниками входных сигналов. Антенна WA1 - готовая от сотового телефона Siemens S65, работающего в диапазонах 900, 1800 и 1900 МГц. Из него же взяты элементы входного фильтра C1, C3-C5, L1, L2.
На объединённые неинвер-тирующие входы всех ОУ поступает напряжение с высокочастотного детектора на сборке диодов Шотки HSMS-2855 (VD2), имеющих очень низкое прямое падение напряжения (не более 150 мВ при токе 0,1 мА). Постоянная времени разрядки цепи нагрузки детектора R2C10 - около 0,1 с, что увеличивает длительность проде-тектированных импульсов и облегчает их наблюдение на светодиодном индикаторе.
Резисторами R3-R8 заданы пороги срабатывания компараторов, причём подстроечным резистором R8 их можно регулировать. Выходы ОУ нагружены ультраяркими светодиода-ми HL2-HL5 с добавочными резисторами R12-R15. Появление высокого уровня напряжения на выходе имеющего самый низкий порог срабатывания компаратора на ОУ DA3.2
разрешает работу генератора импульсов частотой около 5 Гц, выполненного на элементе (триггере Шмитта) DD1.1. Эти импульсы, проинвертированные элементом DD1.2, поступают на вход разрешения работы генератора импульсов частотой 2,7 кГц на элементе DD1.3. Инвертор на элементе DD1.4 нужен для получения противофазного сигнала, подаваемого на пьезоэлемент BQ1. Это увеличивает громкость звуковой сигнализации. При низком уровне на выходе ОУ DA3.2 работа генератора импульсов частотой 2,7 кГц запрещена низким логическим уровнем на входе 4 элемента DD1.3. Отключение звуковой сигнализации выполняется снятием питания с микросхемы DD1 с помощью выключателя SA2.

Рис. 2
Устройство собрано на односторонней печатной плате из фольгированно-го стеклотекстолита, изображённой на рис. 2. Плата разрабатывалась под готовый пластмассовый корпус Z-69. В сборе она показана на рис. 3. Для установки элемента G1 изготовлена прижимная скоба из бронзового листа толщиной 0,3 мм. Если элемент задвинуть в получившуюся кассету, со скобой соединяется его плюсовой (внешний) вывод. Минусовый вывод соединяется с предусмотренными под скобой на плате двумя перемычками из лужёного провода. Стандартный держатель литиевого элемента на плате не уместился.

Рис. 3
В качестве BQ1 применён пьезоэле-мент FT-27T-4.0A1 диаметром 27 мм. Он установлен над платой на трёх припаянных к нему проволочных стойках, две из которых одновременно служат выводами пьезоэлемента.
Все светодиоды - ультраяркие в корпусах диаметром 3 мм. HL-308U57GC (HL1) - зелёного цвета свечения номинальной яркостью 6 кд, остальные - номинальной яркостью 1 кд: RL30-PR344S (HL2, HL3) - красного цвета, GNL-3014UEC (HL4) - оранжевого, RL30-UY544S (HL5) - жёлтого. Чем выше номинальная яркость используемых све-тодиодов, тем большего сопротивления могут быть добавочные резисторы R1, R12-R15, что уменьшает потребляемый ток.
Подстроечный резистор R8 - СП3-19а или аналогичный импортный 3329H.
Резистор R2 - Р1-34, но могут быть применены и другие малогабаритные высокоом-ные (Р1-32, С3-14, КИМ) сопротивлением 470.680 МОм. Остальные резисторы и все конденсаторы - для поверхностного монтажа. Резистор R1 - типоразмера 1206, прочие - типоразмера 0805. Конденсаторы C2, C8, C14 - танталовые в корпусе А. Конденсаторы C1, C4, C5 - типоразмера 0603. Конденсаторы C3, C6, C7, C9, C10, C13, C16 - типоразмера 0805. Конденсаторы C11, C12, C15 - типоразмера 1206. Самовосстанавливающийся предохранитель FU1 также 1206.
Дроссели L1 и L2 типоразмера 0603 выпаяны с платы сотового телефона Siemens S65. Антенна WA1 (из того же телефона) припаяна со стороны печатных проводников. Для исключения замыкания с ними под антенну необходимо подложить изолирующую прокладку, например, из картона. Диод SM4007 можно заменить на любой другой (не Шотки) с допустимым прямым током 0,5.1 А и в оформлении для поверхностного монтажа.

Рис. 4
Внешний вид собранного индикатора показан на рис. 4. Сверху на корпус наклеена самодельная декоративная накладка.
Настройка индикатора заключается в установке подстроечным резистором R8 порога включения светодиода HL5 на грани ложных срабатываний при отсутствии поблизости источников GSM-излучения. При правильно установленном пороге этот светодиод должен включаться на расстоянии 5.10 м от работающего на передачу сотового телефона или на расстоянии 30.50 м от антенны базовой станции. Следует иметь в виду, что дальность действия существенно зависит от модели телефона, используемого диапазона, режима работы и расстояния до базовой станции. Для получения желаемых порогов включения светодиодов HL2- HL4 при необходимости можно подобрать резисторы R4-R6.

Рис. 5
Чтобы увеличить чувствительность индикатора, на его печатной плате предусмотрено место для установки деталей дополнительного входного усилителя, схема которого показана на рис. 5. Его собирают на транзисторе BFP420 с граничной частотой 25 ГГц и коэффициентом шума 1,1 дБ на частоте 1,8 ГГц при токе коллектора 5 мА. Подборкой заменяющего перемычку S1 резистора R19 необходимо установить постоянное напряжение между коллектором и эмиттером транзистора равным 1,25 В (половине напряжения питания).
Позиционные номера элементов усилителя выделены на схеме расположения деталей на печатной плате (см. рис. 2) красным цветом. Следует иметь в виду, что при наличии дополнительного усилителя ток, потребляемый индикатором в режиме ожидания, значительно возрастёт.
Файл печатной платы индикатора в формате Sprint Layout можно скачать здесь
Автор: С. Самойлов, г. Харьков, Украина
