Как уже отмечалось в [1], около 60% всех дефектов, возникающих в процессе предпродажной подготовки и эксплуатации СТВ тюнеров, связано с выходом из строя их источников питания. Однако эксплуатация СТВ тюнера DRE4000 показала его "слабый" узел - источник питания. Фирма DigiRaum постаралась повысить надежность этого узла, и в источник питания новой модели "DRE 5000" был введен ряд решений, позволяющих уменьшить количество отказов.

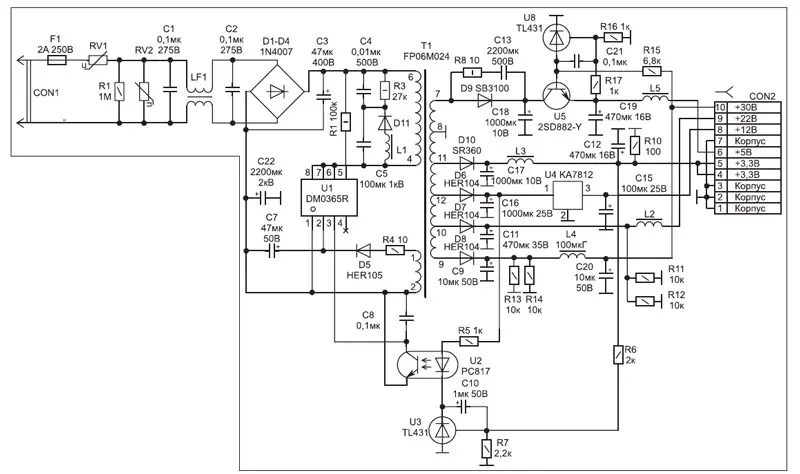
Рис. 1 Принципиальная схема источника питания тюнера DRE 5000
Принципиальная схема источника питания тюнера "DRE 5000" приведена на рисунке. Прежде всего необходимо отметить, что все фильтрующие оксидные конденсаторы в этой модели имеют рабочую температуру 105°С. Интегральный стабилизатор напряжения 5 В на микросхеме KA7805 заменен на стабилизатор, выполненный на дискретных элементах, что повысило отказоустойчивость этого узла. ШИМ контроллер с интегрированным ключевым транзистором U1 типа L0380R заменен на более маломощный аналог DM0365R. Последняя доработка, скорее всего, вызвана стремлением удешевить стоимость производства устройства. Предыдущая микросхема была очень надежна, поскольку имела запас по мощности и хороший теплоотвод. Количество отказов данной микросхемы составляло 1-2 на 30 ремонтов.
Однако некоторые дефекты не были устранены. В частности, на позициях D9 и С21 используются элементы весьма низкого качества. В ремонт уже поступило несколько десятков аппаратов с дефектами источника питания, которые связаны в большей степени с нарушением условий эксплуатации тюнера - нестабильности питающего напряжения. Приведем типовые дефекты источника питания этого тюнера и причины их возникновения.
Тюнер не включается, перегорает сетевой предохранитель F1
Возможные причины:
- неисправен(пробой) один или несколько диодов D1-D4;
- неисправен силовой ключ в составе контроллера U1.
Тюнер не включается. Сетевой предохранитель F1 исправен
Возможные причины:
- потеря емкости конденсатора С7;
- обрыв резистора R2 или R4.
Тюнер не включается, сетевой предохранитель F1 исправен. Напряжения на выходе источника питания занижены
Возможные причины:
- неисправность U3;
- неисправен конденсатор С21 (утечка);
- неисправен(пробой)диод D9. Его следует заменить на более мощный с барьером Шоттки (например, 1N5822).
Тюнер не включается, сетевой предохранитель F1 исправен. Выходные напряжения занижены. Мигает сетевой индикатор
Возможные причины:
- неисправен(пробой)диод D9;
- потеря емкости конденсатора С3.
Литература
1. В. Федоров. "Устройство и ремонт источников питания цифровых СТВ тюнеров". "Ремонт & Сервис", № 5, 2007, с. 14-17.
Автор: Василий Федоров (г. Липецк)
