Рабочий источник питания
Рабочий ИП вырабатывает постоянные стабилизированные и гальванически развязанные от сети напряжения (см. таблицу 1) для питания всех узлов ТВ в рабочем режиме. Основа этого источника - контроллер IC501 типа L6599 фирмы ST Microelectronics. ИМС предназначена для применения в резонансных конверторах с полумостовой топологией и 50% рабочим циклом. Встроенные драйверы верхнего и нижнего плечей обеспечивают непосредственное управление силовыми MOSFET-транзисторами. Регулировка выходного напряжения обеспечивается модуляцией операционной частоты конвертора, а фиксированное время паузы между переключениями (типовое значение 0,3 мкс) гарантирует защиту схемы от сквозных токов.
Назначение выводов ИМС L6599 приведено в таблице 3.
Таблица 3. Назначение выводов ИМС L6599
Номер вывода | Обозначение | Описание |
| 1 | CSS | "Мягкий" старт. Конденсатор и резистор, подключенные к выв. 4 (RFmin), задают максимальную частоту генератора и время сдвига частоты от минимальной до максимальной во время старта |
2 | DELAY | Задержка выключения при токовой перегрузке. Между выводом и GND подключаются резистор и конденсатор |
3 | CF | Вывод для подключения времязадающего конденсатора, определяющего вместе с резистором RFm,n ключевую частоту конвертора |
4 | RFmin | Резистор, подключенный между этим выводом и "землей", определяет ток, который используется для установки минимальной частоты генератора. Чтобы закрыть контур обратной связи, который регулирует выходное напряжение конвертора путем модуляции частоты генератора, к этому выводу через резистор подключается фототранзистор оптрона в цепи обратной связи. Значение этого резистора задает максимальную рабочую частоту. RC-цепь, подключенная к этому выводу и "земле", устанавливает сдвиг частоты при запуске конвертора для "мягкого" старта |
5 | STBY | Вход контроля порогового уровня для включения пакетного режима (низкая нагрузка). Напряжение обратной связи сравнивается с опорным уровнем 1,25 В, если оно ниже - включается пакетный режим |
6 | ISEN | Вход контроля среднего значения тока в первичной цепи для определения короткого замыкания на выходе конвертора. К этому выводу через резистор подключается емкостной делитель, подключенный к первичной цепи. Если напряжение на входе превышает пороговый уровень 0,8 В, контроллер перезапускается. Если вход не используется, его подключают к "земле" |
7 | LINE | Вход контроля входного AC или DC напряжения конвертора (DC - если в схеме есть ККМ). Вывод подключается к сетевому напряжению через резистивный делитель. Если напряжение на выводе становится ниже 1,25 В, контроллер выключается |
8 | DIS | Защелка выключения ИМС. Напряжение на выводе сравнивается с опорным уровнем 1,8 В, если оно больше, ИМС выключается |
9 | PFC_STOP | Выход (открытый сток) для управления (ON/OFF) ККМ, служит для выключения ККМ с целью защиты или при переключении контроллера в пакетный режим. Низкий уровень сигнала - активный. Выход становится активным, если DIS > 1,85 В, ISEN > 1.5 В, LINE > 6 В и STBY < 1,25 В |
10 | GND | "Земля" |
11 | LVG | Выход драйвера нижнего плеча, Isink=0,8 A, I source=0,3 A |
12 | VCC | Напряжение питания сигнальной части ИМС и драйвера нижнего плеча |
13 | N.C. | Не используется |
14 | OUT | "Земля" "плавающего" источника питания для драйвера верхнего плеча |
15 | HVG | Выход драйвера верхнего плеча, Isink=0,8 A, I source=0,3 A |
16 | VBOOT | Выход "плавающего" источника питания для драйвера верхнего плеча. Между этим выводом и выводом OUT включается бутстрепный конденсатор |
В рассматриваемом блоке питания ИМС L6599 включена по рекомендуемой производителем схеме, вход выключения контроллера DIS и выход управления ККМ PFC_STOP не используются. Цепь обратной связи U203 PC501 контролирует вторичные напряжения 12 и 24,5 В и формирует сигнал на выв. 4 (RFmin), которым модулируется рабочая частота конвертора (см. описание в таблице 3), что приводит к стабилизации вторичных напряжений.
Для контроля тока в первичной цепи конвертора с емкостного делителя С526 С511, подключенного к выходу полумостовой схемы, снимается импульсное напряжение и через выпрямитель D512 C511 подается на вход контроля тока ISEN (выв. 8) U501. Если напряжение превышает порог 0,8 В (гистерезис 50 мВ), контроллер увеличивает рабочую частоту для снижения выходной мощности конвертора. Если несмотря на это ток продолжает расти (короткое замыкание), ИМС блокируется. Для перезапуска конвертора необходимо снять и снова подать питание на ИМС U501.
Силовая часть конвертора выполнена по полумостовой схеме на MOSFET-транзисторах Q501, Q510 типа KF5N50FS (VDS=500 В, ID=5 A, RDS ON=1,4 Ом при VGS=10 В), нагрузкой которой служит обмотка 2-4 импульсного трансформатора Т501.
Вторичные цепи конвертора типовые, за исключением того, что напряжение 24,4 В дополнительно стабилизировано с помощью линейного стабилизатора на элементах Q220-Q222, ZD220.
В схему введен дополнительный узел защиты от короткого замыкания в цепях напряжений 12 и 24,5 В на шунт-регуляторах U206, U207 (AN431AN) и оптроне PC502, фототранзистор которого в аварийной ситуации (превышение этих напряжений пороговых уровней) шунтирует цепь обратной связи конвертора и выключает его.
DC/DC-конвертор питания LED-подсветки
Как уже отмечалось, этот узел формирует регулируемые ШИМ сигналом постоянные напряжения для питания четырех LED-линеек подсветки ЖК панели. Он реализован на основе двухканального LED-драйвера U401 типа OZ9902 фирмы OZ2MICRO (см. рис. 2). Основные особенности этой микросхемы:
- двухканальный DC/DC-конвертор;
- постоянный ток или напряжение на выходе;
- драйвер одной мощной LED-линейки на канал;
- 180° сдвиг фазы между выходами для минимизации пульсаций тока;
- независимый ШИМ димминг по каждому каналу;
- аналоговый димминг;
- фиксированная ключевая частота;
- токовая защита внешних силовых MOSFET-транзисторов;
- защита от высокого напряжения на выходах;
- защита от короткого замыкания;
- термозащита;
- выход индикации ошибки LED-линеек.
Назначение выводов микросхемы OZ9902 приведено в таблице 4.
Таблица 4. Назначение выводов ИМС OZ9902
Номер вывода | Обозначение | Описание |
1 | UVLS | Вход схемы контроля низкого напряжения питания конвертора |
2 | VCC | Напряжение питания ИМС |
3 | ENA | Вход включения/выключения ИМС |
4 | VREF | Выход опорного напряжения |
5 | RT | Времязадающий резистор |
6 | SYNC | Вход внешней синхронизации |
7 | PWM1 | Вход ШИМ сигнала димминга для канала 1 |
8 | PWM2 | Вход ШИМ сигнала димминга для канала 2 |
9 | ADIM | Вход аналогового димминга |
10 | TIMER | Времязадающий конденсатор таймера |
11 | SSTCMP1 | Вывод для подключения RC-цепи к схеме "мягкого" старта для канала 1 |
12 | SSTCMP2 | Вывод для подключения RC-цепи к схеме "мягкого" старта для канала 2 |
13 | ISEN2 | Вход контроля тока в LED-линейке 2 |
14 | PROT2 | Выход драйвера 2 на затвор MOSFET-транзистора, регулирующего ток в LED-линейке 2 |
15 | OVP2 | Вход защиты от высокого напряжения в канале 2 |
16 | ISW2 | Вход обратной связи по току для управления DC/DC-конвертором питания LED-линейки 2 |
17 | ISEN1 | Вход контроля тока в LED-линейке 1 |
18 | PROT1 | Выход драйвера 1 на затвор MOSFET-транзистора, регулирующего ток в LED-линейке 1 |
19 | OVP1 | Вход защиты от высокого напряжения в канале 1 |
20 | ISW1 | Вход обратной связи по току для управления DC/DC-конвертором питания LED-линейки 1 |
21 | GND | "Земля" |
22 | DRV2 | Выход драйвера для управления DC/DC-конвертором питания LED-линейки 2 |
23 | DRV1 | Выход драйвера для управления DC/DC-конвертором питания LED-линейки 1 |
24 | FAULT | Выход статуса LED-линеек (обрыв, короткое замыкание) |
Микросхема питается напряжением 12 В (выв. 1) от рабочего ИП, потребляя в рабочем/дежурном режимах ток 3,5/0,3 мА. В состав каждого канала микросхемы OZ9902 входят DC/DC-конвертор, формирующий минимально низкое напряжение питания LED-линейки для оптимального использования источника питания, и управляемый ШИМ или аналоговым сигналом драйвер, контролирующий ток в LED-линейке. В рассматриваемом блоке питания ИМС включена по типовой схеме. Через разъем CN4_1M95 в узел поступают следующие управляющие сигналы:
- включения/выключения BL-ON-OFF (контакт 9), подается на выв. 3 U401 (ENA);
- ШИМ димминга BL-DIM1 (VSYNC) (контакт 10), подается на выв. 7, 8 U401 (PWM1, PWM2);
- аналогового димминга BL-I-CTRL (контакт 11), подается на выв. 9 U401 (ADIM).
В зависимости от модели ТВ, в которую устанавливается БП, используется аналоговый или ШИМ димминг. Входы сигналов ШИМ димминга ИМС (выв. 7, 8) объединены, т.е. яркость регулируется в обоих каналах одновременно. Для контроля управляющим МК состояния LED-линеек с выв. 24 (FAULT) снимается сигнал ошибки POK и через инвертор на транзисторе Q401 поступает на контакт 12 CN4_1M95, а с него - на главную плату ТВ.
Четыре LED-линейки LED1-LED4 подключаются к плате блока питания через разъем CN2_1316, причем они объединены в две группы по две последовательно соединенные линейки в каждой, и уже такие линейки подключены к выходам DC/DC-конвертора.
В качестве силовых ключей в обоих каналах DC/DC-конверторов используются N-MOSFET-транзисторы Q402, Q403 типа AOD450 (VDS=200 В, ID=3,8 А, RDS ON=0,7 Ом при VGS=10 В), а в каналах димминга - N-MOSFET-транзисторы Q404, Q405 типа MDHT3N40 (VDS=300 В, ID=1,5 А, RDS ON=3,4 Ом при VGS=10 В).
Отличия принципиальной электрической схемы блока питания PLDC-P005A
Схема этого источника, в отличие от предыдущей, имеет в своем составе корректор коэффициента мощности, служащий для повышения КПД источника питания за счет уменьшения реактивной составляющей нагрузки питающей сети. Фрагмент схемы с узлом ККМ приведен на рис. 4. Кроме того, он стабилизирует питающее напряжение (формирует из переменного напряжения бытовой сети 220...240 В частотой 50/60 Гц постоянное стабилизированное напряжение 400 В), что улучшает электрические характеристики всех питающихся от него источников. ККМ включается между выходом сетевого выпрямителя и входом рабочего ИП. Остальные узлы БП PLDG-P005A схемотехнически не отличаются от предыдущего PLDE-P007A, совпадает и позиционное обозначение компонентов.
Рис. 4. Фрагмент принципиальной электрической схемы БП PLCD-P005A с узлом ККМ (по клику крупно)
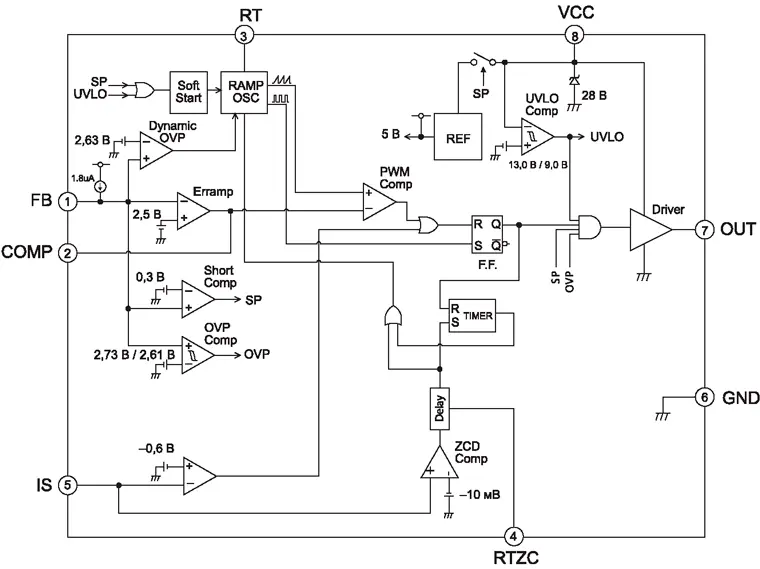
ККМ реализован по схеме повышающего конвертора (сетевой выпрямитель и нагрузка конвертора - дроссель L601 - включены последовательно) на специализированном контроллере U601 типа FA5591N фирмы Fuji Electric. ИМС работает в режиме критической проводимости. В ее состав входят (см. блок-схему на рис. 5) источник опорных напряжений, компараторы ошибки, перенапряжения, низкого напряжения питания, короткого замыкания на выходе, ГПН, детектор нулевого тока, ШИМ, выходная схема логики и выходной драйвер. Назначение выводов микросхемы приведено в таблице 5. Отметим некоторые особенности схемы ККМ.

Рис. 5. Блок-схема ИМС FA5591N
Таблица 5. Назначение выводов ИМС FA5591
Номер вывода | Обозначение | Описание |
1 | FB | Вход напряжения обратной связи для контроля выходного напряжения ККМ |
2 | COMP | Выход усилителя сигнала ошибки для подключения цепи компенсации |
3 | RT | Установка максимального времени включения силового ключа и ограничение максимальной частоты ГПН, определяется номиналом внешнего резистора, включенного между выв. RT и "землей" |
4 | RTZC | Установка времени задержки включения после перехода через нулевой ток в индукторе, к выводу подключается резистор |
5 | IS | Вход контроля тока через силовой ключ |
6 | GND | "Земля" |
7 | OUT | Выходной сигнал драйвера на затвор силового MOSFET-транзистора |
8 | VCC | Напряжение питания ИМС |
Напряжение обратной связи на входе FB коммутируется ключом на транзисторе Q603, который открывается только при подаче на конвертор напряжения питания VCC (14,5 В).
При указанных на схеме номиналах внешних элементов ИМС максимальная частота ГПН составляет около 200 кГц, максимальное время открытого состояния силовых ключей - 25 мкс, уровни выходных сигналов на выв. 7 - VOL=1,2 В, VOH=8,4 В.
Параметры силовых элементов ККМ:
- Q602 типа MDF11N60: N-MOSFET, VDS=600 В, ID=11 A, RDS ON=0,55 Ом;
- D602 типа BYV25X-600: IF=5 A, VR=600 В, VF=1,11 В, trr=60 нс.
Диагностика неисправностей блока питания
Примечания: 1.Ввиду того, что все управляющие сигналы для блока питания формируются управляющим микроконтроллером ТВ, будем рассматривать диагностику источников в составе телевизора с условием, что все его управляющие узлы исправны.
2. При ремонте источника необходимо иметь в виду, что все его узлы постоянно находятся под напряжением, если ТВ подключен к сети.
3. Приводится описание диагностики по принципиальной схеме БП с ККМ - PLDG-P005A.
ТВ не включается и индикатор на передней панели не светится
Скорее всего, это связано с неисправностью входных цепей сетевого фильтра или дежурного источника питания. Чтобы в этом убедиться, подключают ТВ к сети и проверяют наличие напряжения 3,3 В на конденсаторе С306 или на контакте 1 разъема СN4_1М95. Если оно равно нулю, проверяют наличие 100...110 В (при сетевом напряжении 220 В) на входе дежурного источника - на конденсаторе С102. Если и здесь напряжение отсутствует, отключают ТВ от сети и проверяют омметром на обрыв предохранитель F101 (3,15 А/250 В). Если он неисправен, то проверяют на короткое замыкание все элементы сетевого фильтра, диоды выпрямителей рабочего и дежурного ИП, их силовые элементы.
Для локализации дефекта разрывают цепи питания основного и дежурного ИП, например, для отключения дежурного источника выпаивают диод D103, а для отключения рабочего ИП - плюсовой вывод диодного моста BD601.
Если напряжение на входе дежурного ИП есть, а выходное отсутствует, проверяют внешние элементы ИМС U101 и саму микросхему, вторичные цепи (см. описание).
ТВ не переключается из дежурного режима в рабочий, светится индикатор дежурного режима
Проверяют наличие сигнала включения STANDBY (низкий уровень) на базе Q301, напряжения 14,5 В на выходе стабилизатора Q101 ZD102 С109. Если напряжение есть, проверяют наличие 400 В на выходе ККМ (на конденсаторах С644, С645, рис. 4). Если напряжение равно 300 В, значит ККМ не работает, проверяют его элементы.
Если ККМ работает, проверяют наличие выходных напряжений рабочего ИП и их соответствие номинальным значениям. При отсутствии напряжений отключают ТВ от сети и проверяют омметром вторичные цепи рабочего ИП на короткое замыкание, электролитические конденсаторы необходимо проверять измерителем ESR.
Если есть короткое замыкание в канале VLED (80 В), то его причиной может быть неисправность DC/DC-конвертора питания LED-подсветки. Для того чтобы это проверить, разрывают цепь питания конвертора, если после этого рабочий ИП включается (появляются выходные напряжения), диагностируют DC/DC-конвертор.
Если короткого замыкания во вторичных цепях рабочего ИП нет, значит неисправны его первичные цепи. В первую очередь проверяют питание ИМС U501 (см. описание), силовую часть конвертора - полумостовую схему, а также элементы в цепи обратной связи и внешние времязадающие элементы ИМС. Если они исправны, заменяют микросхему.
Нет подсветки ЖК панели - звук есть, а изображение отсутствует
Вначале проверяют омметром на обрыв LED-линейки, потому что в случае их обрыва ИМС U401 переключается в режим защиты. LED-линейки удобно контролировать на разъеме CN2_1316. Если они исправны, проверяют наличие управляющих сигналов на входах ИМС, напряжения питания 12 В (выв. 2) и на выходе опорного напряжения - 5 В на выв. 4. Если оно отсутствует, заменяют микросхему. В другом случае проверяют выходные сигналы ИМС, управляющие внешними MOSFET-транзисторами, их размах должен быть не менее 8 В. Если после включения питания сигналы появляются и сразу пропадают, скорее всего, срабатывает защита ИМС. Причиной этого может быть как неисправность элементов в цепях обратных связей одного из каналов, так и неисправность LED-линеек.
Литература
1. Power Integrations. LNK362-364. LinkSwitch-XT Family Energy Effi cient, Low Power Off-Line Switcher IC. 2008.
2. Fuji Electric Co., Ltd. Power Factor Correction FA5590/FA5591. Application Note. 2011.
3. O2MICRO. The Po2wer of Efficiency Intelligent Lighting. 2010.
Автор: Павел Потапов (г. Москва)
Источник: Ремонт и сервис

