Рассматриваемые проигрыватели относятся к аппаратам средней ценовой категории и позволяют воспроизводить диски CD, DVD и VIDEO CD с высоким качеством изображения и звука. В проигрыватели встроены коммутируемые цифровые транскодеры, обеспечивающие на выходах телевизионные сигналы в системах PAL, SECAM, NTSC по желанию зрителей, например возможны просмотр DVD-дисков 1-й зоны (NTSC) на телевизорах PAL и даже SECAM, а также запись на видеомагнитофоны с транскодированием телевизионных систем. Модель DVD909 отличается наличием декодера объемного звучания DOLBY DIGITAL 5.1 и манипулятора JOG/SHUTTLE. В обеих моделях имеются выходы видеосигналов R, G, В, выведенные на разъемы SCART, в 909-й - и выходы компонентных сигналов Y (размах 1 В), Pr/Pb (размах 0,7 В) на разъемах RCA. Размахи сигналов яркости и цветности на выходах S-Video составляют 1,0 В и 0,286 В соответственно. Проигрыватели обеспечивают динамический диапазон 96 дБ и отношение сигнал/шум воспроизводимых звуковых сигналов 110 дБ в полосе частот 0,004...44 кГц при частоте дискретизации 96 кГц, а общий коэффициент гармоник составляет 0,003%.

Рис. 1
Внешний вид проигрывателя DVD709 показан на рис. 1. Его основными узлами являются привод дисков, верхняя плата (или плата выходных разъемов, по спецификациям JACK РСВ), главная плата (MAIN РСВ), левая передняя плата (PHONE/POWER PCB) и правая передняя плата (PLAY РСВ). В состав привода дисков входят плата привода (DECK РСВ), устройство загрузки дисков и механизм привода дисков. Перед разборкой аппаратов в первую очередь необходимо снять декоративную крышку лотка 1 (DOOR-TRAY, рис. 1), зафиксированную защелками, при этом лоток должен находиться в выдвинутом положении. В аварийных ситуациях, когда лоток не выдвигается штатным порядком кнопкой EJECT, его необходимо выдвинуть вручную, ориентируясь на рис. 2, для чего подходящую отвертку вставляют в "аварийное" отверстие (EMERGENCY HOLE), находящееся снизу корпуса проигрывателя, поворачивают подвижный сектор механизма загрузки в направлении стрелки, пока он не займет положение, показанное на рисунке. После этого можно выдвинуть лоток вручную, имея в виду, что его ход во время этой операции довольно тугой. После снятия крышки 1 (рис. 1) лоток возвращают в исходное положение.

Рис. 2

Рис. 3

Рис. 4
После снятия кожуха, передней панели и верхней печатной платы (JACK РСВ) открывается доступ к приводу дисков. Если предполагается демонтаж оптического блока (Pick-up), необходимо перевести технологический переключатель, находящийся на плате привода под лотком, в левое положение. Процесс демонтажа привода дисков очевиден и комментариев не требует, на рис. 3 показан внешний вид привода дисков в сборе (в корпусе 2 с лотком 1). Лоток выдвигают, после чего снимают вручную, как было описано выше. Демонтаж механизма привода дисков 1 (рис. 4), закрепленного двумя защелками, производят после снятия платы привода 2 (ASSY-PCB DECK, расположена с обратной стороны корпуса).

Рис. 5
В корпусе привода расположены элементы и узлы устройства загрузки дисков, при неисправностях этого устройства его следует разобрать, ориентируясь на рис. 5 в следующей последовательности:
- снимают шестерню 1;
- удалив винт 2, снимают шестерню 3;
- снимают пассик 4;
- удалив винт 5, снимают приводную шестерню 6;
- удалив винт 7, снимают шестерни 8 и 9;
- удалив два винта 10, снимают загрузочный двигатель 11;
- удалив винт 12, снимают рычаг
13;
- извлекают поворотную ось 14, затем снимают концевые шестерни 15.
Перед сборкой механизма загрузки, производимой в обратном порядке, необходимо внимательно осмотреть состояние зубцов всех шестерен, при износе (деформации) каких-либо зубцов соответствующие шестерни желательно заменить. Необходимо также протереть спиртом пассик 4 и поверхности фрикционов шестерни 6 и двигателя загрузки 11, какой-либо смазки при этом не требуется. При сборке положение идентификационных отверстий (TIMING) шестерен 3 и 9 должно соответствовать показанному на рис. 5 крупным планом.

Рис. 6

Рис. 7
Внешний вид механизма привода дисков (ASSY-ОЕСК) сверху и снизу показан на рис. 6 и 7 соответственно, нумерация элементов на обоих рисунках сквозная (одни и те же элементы и узлы обозначены одинаково). Разборку механизма привода дисков производят в следующей последовательности:
- удалив два винта 1, снимают фиксирующие втулки 2;
- удалив два винта 4, снимают оптический блок вместе с направляющими стержнями 3;
- удалив три винта 7, снимают двигатель привода дисков 8 (ASSY MOTOR SPINDLE);
- удалив разрезную шайбу 9, снимают шестерню 10;
- удалив разрезные шайбы 11 и 13, снимают шестерни 12 и 14. Сборку механизма привода дисков производят в обратной последовательности, предварительно хорошо очистив направляющие стержни 3, внутренние поверхности втулок 1 (рис. 8) и линзу оптического блока 2 (рис. 8). Более легкое скольжение втулок оптического блока по направляющим стержням можно обеспечить небольшим количеством высококачественной смазки, например "часового" масла или син тетического (например, ИПМ 10). Если нет уверенности в качестве масла, лучше его не наносить вообще, так как некоторые сорта смазки с течени ем времени могут загустеть.

Рис. 8
Сборочный чертеж привода дисков, включая элементы и узлы механизма загрузки дисков, показан на рис. 9, а в таблице приведены позиционные номера основных деталей, Part No и их наименования по спецификациям фирмы (за исключением винтов и шайб крепления). Элементы, отмеченные аббревиатурой S.N.A.(Service not available), сервисными мастерскими SAMSUNG не поставляются.

Рис. 9
Достаточно часто в рассматриваемых проигрывателях наблюдаются сбои воспроизведения DVD-дисков (при нормальной работе с CD).
| Loc. No. | Part No. | Description; Specification (наименование) |
| 201 | AH91-60117A | ASSY-DECK CLAMPER; DVD860, DP-1 - планка прижима дисков |
| 202 | AH92-00035A | ASSY-PCB-DECK; DP-3 - плата привода двигателей |
| 203 | 3809-001125 | CABLE-FLAT; 30V,80C,140MM,8P1MM,UL2896 - шлейф |
| 204 | AH91-60147A | ASSY-BRKT DECK; DP-3,DVD909 - механизм привода дисков |
| 205 | AH66-90054A | TRAY-DVD; DP, ABS, BLK, DP-1 - лоток |
| 206 | AH91-60154A | ASSY-DECK HOUSING; DP-3, DVD-909 - механизм загрузки в сборе |
| 207 | АН66-30087А | LEVER-OPEN SW; DP,KEPITAL;T0.7,L26,F20-03 - фиксирующий рычаг |
| 208 | AH66-20194A | GEAR-CAM CENTER; DP KEP1TAL F20-03,M1,2,Z - главная шестерня механизма загрузки |
| 209 | АН66-20183А | GEAR-CAM SUB; DP, KEPITAL FT2020, M1,2,Z7 - секторная шестерня |
| 210 | AH66-20185A | GEAR-TRAY A; DP, KEPITAL F20-03, M0.4/M0.5 - шестерня А |
| 211 | AH66-10024A | PULLEY-GEAR; DP, KEPITAL F20-03, BLK, DP-1 - фрикционная шестерня механизма загрузки |
| 212 | AH66-60033A | BELT-PULLEY; DP, CR, T1.5,0.08,L82.7,BLK,DP - пассик |
| 213 | AH66-20184A | GEAR-TRAY; DP, KEPITAL F20-03,M0.5/M0.6,Z4 - промежуточная шестерня механизма загрузки |
| 214 | АН97-00178А | ASSY-BRKT FEED; DP-3, SOH-DPl - шасси механизма привода |
| 215 | BG61-20031A | HOLDER-CAM; POM, DDR-4 - втулка крепления направляющих |
| 216 | АН61-50327А | S HAFT-P/U; DP, SUS420J2,OD3,L84.7,S/FINISH - направляющие |
| 217 | АН66-20228А | RACK-SLIDE; DP,KEPITAL F20-03,WHT,M0.4,P1 - ползун |
| 218 | AH30-20001A | PICK-UP; SPU-DP1 DVD-909 - оптический блок |
| 219 | AH91-60151A | ASSY-MOTOR SPINDLE; DP-3, DVD-909 - двигатель привода дисков |
| 221 | AH91-60120A | ASSY-GEAR-FEED-AU/AL; DP-1,DVD-860 - шестерня AU/AL |
| 222 | AH66-20182A | GEAR-FEED B; DP, KEPITAL F20-03,M0.4,Z44,W - шестерня В |
| 223 | AH91-60121A | ASSY-GEAR-FEED-CU/CL; DP-1,DVD-860 - шестерня CU/CL |
| 224 | AH63-30245B | COVER-SHEET; T0.7,CLR, BLK CARBON - крышка механизма |
| 225 | AH73-10017A | RUBBER-INSULATOR; RUBBRER(LB-40), OD11, DP-1 - втулка 227 3809001123 CABLE-FLAT; 30V,80C,90MM,40,P,1.25MM,UL289 - шлейф |
| 229 | AH61-50323 | SHAFT-SYNCRO; SUS304,2.1,119, DVD-90 - поворотная ось |
| 230 | AH66-22005A | GEAR-SYNCRO-A; KEPITAL F20-03,M0.8,Z9, P - концевые шестерни |
| 231 | AH97-00179A | ASSY-HOUSING MOTOR; DP-3, SOH-DPl - двигатель позиционирования оптического блока |
Проявляется это следующим образом: при воспроизведении отдельных дисков движущееся изображение на некоторое время заменяется стоп-кадром, при этом звук не прерывается (пропущенные фрагменты звуковой фонограммы воспроизводятся из буферного ОЗУ). В отдельных случаях "зависание" стоп-кадров происходит в определенных местах некоторых дисков (места остановки легко определяются по счетчику на передней панели). Причем те же диски в этих местах нормально воспроизводятся на других аппаратах, в том числе на аналогичных моделях проигрывателей SAMSUNG. Причины таких "зависаний" и сбоев характерны не только для данных моделей, но и для многих других аппаратов различных фирм. Поскольку в данном случае описанные неисправности возникают через достаточно большое время после начала эксплуатации, обосновано предположение об износе каких-либо узлов и элементов механизма привода дисков. В таких случаях ремонтники обычно производят чистку линзы оптического блока или полностью его заменяют. Иногда это дает положительный эффект, а иногда нет. Определенной проблемой при замене оптического блока является его дефицитность и высокая цена (более 1500 руб.) в авторизованных сервисных центрах SAMSUNG. В 2005 году в каталогах некоторых отечественных фирм-дистрибьюторов электронных компонентов появились пригодные для замены оптические блоки SOH-DP1/DP2U фирмы SAMSUNG по существенно более низкой цене. К сожалению, однозначно определить причины сбоев при чтении DVD не всегда удается, не исключены системные ошибки считывания, определяемые конкретным схемотехническим построением того или иного проигрывателя, типом примененных микросхем, характеристиками узлов привода и т.п. - то есть причинами, устранить которые в мастерских затруднительно или невозможно. Некоторые вызывающие затруднения вопросы ремонта рассматриваемых моделей проигрывателей будут по возможности рассмотрены после описания электронных блоков в последующих публикациях.

Рис. 10
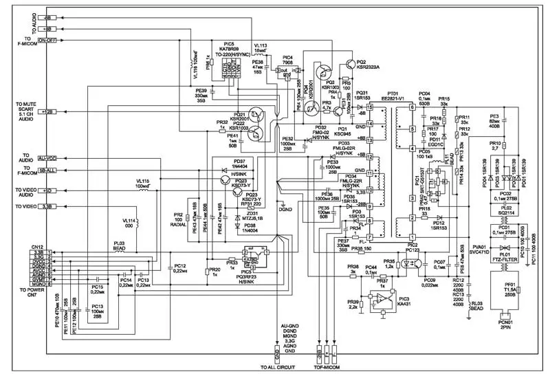
В проигрывателях "Samsung DVD 709/909" применены импульсные источники питания (ИИП - S.M.P.S.), базирующиеся на микросхеме типа STR-G6153Tфирмы SANKEN. Конструктивно ИИП расположен на верхней плате проигрывателей (JACK РСВ - плата соединителей). На этой же плате размещены и элементы других блоков (схемы управления, тракты видео и звуковых сигналов и др.). Цепи питания этих узлов выполнены с помощью печатных проводников (без разъемных соединений) и обозначены в левой и нижней частях электрической схемы ИИП, показанной на рис. 10. Питание на главную плату проигрывателей (MAIN РСВ, разъем CN7) подается через разъем CN12 проволочным шлейфом, цепи питания схем привода двигателей привода проходят через главную плату транзитом к ее разъему CN6, далее плоским шлейфом к разъему CN7 на плате привода (DECK РСВ).
Сетевое напряжение через двух-звенный помехоподавляющий фильтр (PL01 PL02 РС01 РС02) поступает на мостовой выпрямитель PD01-PD04, для защиты от бросков напряжения в сети использован варистор PVA01. Выпрямленное напряжение сглаживается конденсатором РЕЗ и через цепь резисторов RP11-RP14 подается на задающие каскады ШИМ генератора в микросхеме Р1С1 (выв. 5), а через обмотку импульсного трансформатора РТ01 на сток полевого транзистора выходного каскада (выв. 1).

Рис. 11
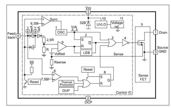
Структурная схема микросхемы STR-G6153T приведена на рис. 11. В ее состав входят следующие элементы:
- задающий ШИМ генератор импульсов 1;
- триггер-"защелка" 2;
- выходной компаратор 3;
- предвыходной каскад 4;
- силовой ключевой транзистор 5;
- элементы тепловой и токовой защиты 6, 7, 8;
- усилитель сигнала ошибки 9;
- внутренний стабилизатор напряжения 10, 11.
В цепи обратной связи ИИП (Feedback) используются оптрон РІС2 (рис. 10) и источник тока на микросхеме PIC3, выполняющий функции усилителя сигнала ошибки. В схему этого усилителя входит источник образцового напряжения 2,5 В, компаратор напряжения и ключевой каскад на n-p-n транзисторе, включенном по схеме с открытым коллектором. На входы компаратора подаются внутреннее образцовое напряжение и через резистор PR38 напряжение "ошибки" с выпрямителя +6 В на элементах PD33, РЕ33. Таким образом, стабилизированным оказывается именно напряжение +6 В. Другие напряжения, снимаемые со вторичных обмоток импульсного трансформатора РТ01, в определенной степени зависят от тока потребления в соответствующих цепях. Для повышения "качества" выходных напряжений в рассматриваемом ИИП применены линейные стабилизаторы на микросхемах Р1С4 (-8 В, 7908), PIC5 (+8 B, KA78R08), PIC6 (+3,3 B, PQ3RF23) и транзисторах PQ23, PQ24 (+5,2 В, KSD73-Y).
Примечание. Фирма SAMSUNG в последнее время использует буквенно-цифровые обозначения элементов на схемах и печатных платах, что иногда несколько затрудняет работу сдокументацией при ремонте аппаратуры. В схемах источников питания первая буква обозначения Р, реже V, вторая (третья) зависят от типа элементов (1С - микросхема, С - керамические и пленочные конденсаторы, Е - электролитические конденсаторы, Q - транзисторы, D - диоды, L - дроссели и катушки индуктивности, R - резисторы, ZD - стабилитроны), могут применяться и некоторые другие обозначения.
Рассмотрим особенности функционирования, диагностику неисправностей и замены неисправных элементов при ремонте рассматриваемого ИИП, ориентируясь на схему рис. 10. Полученное с помощью мостового выпрямителя Р001^04 напряжение величиной около 300 В (при напряжении сети 220 В) заряжает конденсатор РЕ5 цепи запуска ШИМ генератора. При достижении этого напряжения номинального значения (около 32 В) генератор формирует напряжение, поступающее на затвор выходного полевого транзистора, имеющегося в составе микросхемы STR-G6153T. Транзистор нагружен на первичную обмотку импульсного трансформатора РТ01. Импульсный ток в цепи истока транзистора, протекая через резистор обратной связи PR40, создает на нем напряжение пилообразной формы. Это напряжение складывается с постоянным напряжением в цепи оптрона PIC2 и подается на выв. 4 обратной связи микросхемы PIC1. Момент запирания полевого транзистора зависит от тока стока и степени открытия фототранзистора в оптроне, которые в свою очередь определяются величиной сетевого напряжения и тока потребления во вторичных цепях ИИП. При изменении величины сетевого напряжения и (или) тока потребления изменяется скважность и длительность импульсов в трансформаторе РТ01 таким образом, что напряжение на выходе выпрямителя +6 B (PD33, PE33), предназначенного для получения напряжений +5 В, оказывается неизменным. Необходимый баланс схемы определяется параметрами как внешних элементов схемы ИИП, так и внутренними параметрами микросхем PIC1-PIC3. Отклонение напряжений на выходе выпрямителя от номинальных более чем на 5-10% свидетельствует о неисправности ИИП. Диагностика таких неисправностей осложнена тем, что проигрыватель при этом работоспособен, однако при этом могут наблюдаться сбои при воспроизведении дисков.
Во вторичной части рассматриваемого ИИП используются дополнительные коммутируемые линейные стабилизаторы напряжения. На микросхемах PIC4 и PIC5 выполнены стабилизаторы на напряжения -8 и +8 В, обеспечивающие питание узлов звукового тракта на верхней плате проигрывателя. Включение этих стабилизаторов в рабочий режим осуществляется подачей напряжения +5 В от управляющего микроконтроллера проигрывателя (Р-М1СОМ) по цепи ON-OFF на базу "цифрового" транзистора PQ3 и выв. 4 микросхемы PIC5. На микросхеме PIC6 выполнен стабилизатор напряжения +3,3 В для питания цифровых устройств на главной плате и узлов канала изображения на верхней плате проигрывателя. Включение в рабочий режим стабилизатора осуществляется этим же сигналом ON-OFF. Напряжение +5 В в цепях AU-VCC, +5 D, DVCC, AVCC подается на узлы проигрывателя на верхней и главной платах проигрывателя с коммутируемых стабилизаторов напряжения, выполненных на транзисторах PQ23, PQ24. Включение стабилизаторов в рабочий режим осуществляется подачей высокого потенциала на базу транзистора PQ22 тем же сигналом ON-OFF. Питание флуоресцентного индикатора на передней панели проигрывателя осуществляется по цепям F+, F- (накал), -29V. В дежурном режиме напряжение +5,2 В постоянно поступает на систему управления проигрывателей через диод PD37.
Следует отметить, что в ряде конкретных моделей проигрывателей напряжения на выходах стабилизаторов на микросхемах PIC4, PIC5 могут быть некоммутируемыми, в этом случае транзисторы PQ1-PQ4 и резисторы PR3-PR6 не устанавливаются, выв. 4 микросхемы PIC5 соединяется с положительным выводом конденсатора РЕ33, а выв. 2 микросхемы PIC4 - с положительным выводом конденсатора РЕ31.
Неисправности рассматриваемого источника питания могут быть как явными, вызванными пробоями и обрывами элементов схемы, так и трудно диагностируемыми, связанными с изменением параметров элементов схемы или с неисправностями в цепях "потребителей" (различных узлах проигрывателей). При полной неработоспособности ИИП в первую очередь проверяют на обрыв или короткое замыкание элементы первичной цепи: PF01, PVA01, PD01-PD04, PR10, PR40, PD12, PIC1, обмотку 1-2 трансформатора РТ01, целостность печатных проводников платы. При отсутствии явных дефектов этих элементов перед заменой "подозрительных" микросхем не мешает убедиться в отсутствии коротких замыканий во вторичных цепях, для чего, отсоединив шлейф от разъема CN12, поочередно размыкают выходные цепи путем отключения дросселей VL113-VL116, PL03. При отсутствии импульсов на выв. 1 микросхемы PIC1 последовательно заменяют микросхемы PIC2, PIC3, PIC1. Иногда источник питания работоспособен, но выходные напряжения существенно отличаются от номинальных значений. Напряжения на выходах выпрямителей удобно измерять на выводах соответствующих конденсаторов фильтра ИИП. Измеренные значения этих напряжений относительно общего провода следующие: -12 В на РЕ31, +12 В на РЕ32, +6 В на РЕ33, -29 В на РЕ35, +4,4 В на РЕ36, +4 В на РЕ37 (непосредственно на выводах конденсатора). Некоторые измеренные выходные напряжения ИИП несколько отличаются от приведенных на схеме (рис. 10), они составляют: -8,2 и +8,2 В в цепях -8V и +8V, BMVT; +5,2 В в цепях AU-VCC, 5V-ALL, AVCC, +5D, DVCC. Отклонения значений напряжений от перечисленных более чем на 10-15% свидетельствуют о неисправности некоторых компонентов источника питания. В этом случае в первую очередь следует проверить и при необходимости заменить оптрон PIC2, микросхемы источник питания работоспособен, но выходные напряжения существенно отличаются от номинальных значений. Напряжения на выходах выпрямителей удобно измерять на выводах соответствующих конденсаторов фильтра ИИП. Измеренные значения этих напряжений относительно общего провода следующие: -12 В на РЕ31, +12 В на РЕ32, +6 В на РЕ33, -29 В на РЕ35, +4,4 В на РЕ36, +4 В на РЕ37 (непосредственно на выводах конденсатора). Некоторые измеренные выходные напряжения ИИП несколько отличаются от приведенных на схеме (рис. 10), они составляют: -8,2 и +8,2 В в цепях -8V и +8V, BMVT; +5,2 В в цепях AU-VCC, 5V-ALL, AVCC, +5D, DVCC. Отклонения значений напряжений от перечисленных более чем на 10-15% свидетельствуют о неисправности некоторых компонентов источника питания. В этом случае в первую очередь следует проверить и при необходимости заменить оптрон PIC2, микросхемы
PIC3, PIC1, диоды PD12, PD33, конденсаторы РЕ6, РЕ33, а также проверить на соответствие номиналу резисторы PR11-PR14, PR18, PR35, PR36, PR38.
В случаях невозможности включения рабочего режима ИИП следует проверить прохождение сигнала управления ON-OFF. Напряжение в рабочем режиме в этой цепи должно составлять +5 В, проверку производят на выв. 4 микросхемы FIC3 TC7SHU04F ^a рис. 10 она не показана) на верхней плате проигрывателя (компаратор напряжения в 5-вывод-ном SMD-корпусе).

Рис. 12
Микросхемы и другие элементы ИИП не дефицитны и не дороги (например, STR-G6153T стоит около 3 долл.), линейные стабилизаторы, микросхемы PIC2, PIC3 и транзисторы имеют доступные аналоги. Для ускорения диагностики неисправностей на рис. 12 показано расположение основных элементов источника питания на внутренней стороне верхней печатной платы проигрывателя DVD-709.
Автор: Юрий Петропавловский
Источник: Журнал Ремонт и сервис
