Данный материал является логическим продолжением публикаций [1, 2] и подготовлен на основе практического опыта ремонта телевизоров, выполненных на шасси М03, 5Y19E, FC6A, MC-059A и др., использующих в качестве микроконтроллеров (МК) микросхемы семейства М371хх и видеопроцессоры (ВП) MITSUBISHI M6126х, а также микросхемы SANYO семейства LA7693х-xxxx[3, 4]. В статье также представлена краткая информация об однокристальных микроконтроллерах семейства R2J1019хGA. При подготовке материала автором использовались материалы форума на сайте МОНИТОР [5].
Вход в сервисное меню ТВ на микросхемах М371хх и M6126x
Hitachi C29TF651S (МК M37160M8-M0.63, ПДУ CLE-963, ИМС ПДУ ETE97)
Для входа в сервисное меню (СМ) выключают ТВ сетевым выключателем, нажимают и удерживают кнопку " FUNCTION " на передней панели ТВ и включают ТВ сетевым выключателем.
Для перехода в режим корректировки опций (101-328) необходимо:
- установить громкость на "0";
- нажать на ПДУ кнопку перехода в режим STANDBY;
- нажать и удерживать кнопку "TV/VIDEO" на локальной клавиатуре ТВ;
- нажать на ПДУ кнопку перехода в РР (включение ТВ).
После этих действий на экране ТВ должна отобразиться служебная таблица. Для выхода из этого режима нажимают кнопку "TV/VIDEO".
Для сохранения настроек (изменений) в СМ нажимают кнопку "RECALL", а потом - ))I(( или переключают ТВ в дежурный режим.
TV+DVD BRATZ 333487, ALBA TVD-3406 (МК М37160М8Н-067FP, ВП M61266, ИМС ПДУ Т3833-002)
Вход в СМ возможен только с "чистой" (запрограммированной кодом FF) микросхемой энергонезависимой памяти (ЭСППЗУ) - с рабочей прошивкой вход невозможен. Для входа в СМ необходимо замкнуть в ПДУ выв. 1 и 5 ИМС T3833-002J, а для выхода с сохранением изменений опций - нажать кнопку "MENU".
ЖК ТВ Roadstar LCD7114KL (шасси ZD7.820.426: МКM37160MAH-069FP)
Для входа в СМ необходим оригинальный (входящий в комплект ТВ) ПДУ и универсальный ПДУ МАК 2005, который программируется кодом 3203. Переводят ТВ в рабочий режим и на ПДУ МАК нажимают кнопку AV (второй ряд снизу, крайняя слева), при этом на экране ТВ в левом верхнем углу появится надпись TEST. Затем для входа в СМ на оригинальном ПДУ нажимают кнопку MUTE. Страницы СМ выбираются кнопкой MUTE этого же пульта, для выбора и регулировки параметров используют кнопки "VOLUME" и "CHANNEL", а для сохранения настроек в памяти - кнопку "POWER OFF".
TV+DVD NOKASONIK NK-CTV111DVD (МК M37150MA-081FP, ВП M61260, ЭСППЗУ 24С08)
Для входа в СМ необходимо в оригинальном ПДУ замкнуть выв. 21 и 24 ИМС SC6122-001. Как и в предыдущем случае, Вход в СМ возможен только с "чистой" ЭСППЗУ.
ЖК ТВ Mystery 8" (шасси ZD7.820.201 VER3.0: МКM61260A, TDA7056A, CD4052BM, CD4053M, 74HC123D)
Для входа в СМ на ПДУ последовательно нажимают кнопки "MENU" "9", "8", "8", "3".
TV China (МК M37160MAH-090F, ВП M61260)
Для входа в СМ на ПДУ последовательно нажимают кнопки "MUTE", "SLEEP", "PP".
ЖК ТВ Prology HDTV-700WNS (МК М37160М8Н-103FP, ВП M61260, IR3Y26A, UPS017, ИМС ПДУ RE-32KD REV3.0)
Для входа в СМ переключают ТВ в рабочий режим и на ПДУ последовательно нажимают кнопки "MENU" и "POWER".
ЖК ТВ MYSTERY MTV-550 (МК M37160MA-210FP, ВП M61260, ЭСППЗУ 24C08, IR3Y26A, тюнер BLH-377A)
На ПДУ нажимают и удерживают в течение 3 секунд кнопку "MENU", после чего последовательно набирают код 8626.
Информация по микроконтроллерам IXB226WJ (аналог M37160MAH-052FP) и IXB725WJ (аналог R2J10162GC-A09FP), используемым в ТВ SHARP
Маркировку МК IXxxxxWJ можно считать непосредственно в ЭСППЗУ Она записана в первых четырех байтах (по адресам 000h, 001h, 002h, 003h) - в правом (младшем) полубайте каждого (рис. 1).

Рис. 1. Маркировка IXxxxxWJ в дампе ЭСППЗУ
Для МК типа IXB725WJ (R2J10162GC-A09FP, шасси GA-6) по адресу 004h в том же полубайте записан код версии ПЗУ, например, если 004h = 01 - версия N1, т.е. IXB725WJN1.
По адресам 005h и 006h записан в 16-тиричном виде код версии программного обеспечения (ПО) (рис. 1). Например, если 005h = 01, 006h = 00, то версия V1.0, а если 005h = 00, 006h = 5C - версия V0.92. Версия ПО (релиз) пишется также в первом подменю сервиса в строке SOFT.
На шасси GA-4 при замене прошивки от одного процессора к другому строка маркировки (содержимое адресов 000h, 001h, 002h, 003h) не изменяется. Но если изменяется релиз, микроконтроллер автоматически запишет его код в ЭСППЗУ. Например, автор подставлял в конфигурацию ТВ на МК IXB224WJ прошивку памяти от IXB226WJ - в прошивке остается маркировка B226, а релиз пишется свой и ТВ полностью работоспособен.
Перейдем к рассмотрению неисправностей, которые встречаются в телевизорах с использованием данного комплекта ИМС. Схема выпускаемых на данном шасси телевизоров приведена в [1].
Неисправности ТВ на микросхемах М371хх и И6126х
ЖК ТВ Super TV-702 (шасси CCB703-1: МК M37160MAH-099FP, ВП M61260, ЭСППЗУ 24C08W6, тюнер BLH-377A/PAL.OP)
Перепутаны функций кнопок передней панели ТВ: вместо "Menu" выполняется команда "AV/TV", вместо "Vol-" - "Menu" и т.д. Корректно работает только кнопка ON/OFF
Дефект был устранен тщательной пропайкой с последующей промывкой ацетоном SMD-резисторов на печатной плате (ПП) локальной клавиатуры и непосредственно выводов МК M37160MAH-099FP, поскольку качество монтажа ПП неудовлетворительное.
Примечание:С "чистой" ЭСППЗУ ТВ включается и работает за исключением того, что перепутаны местами диапазоны L и H и отсутствует цвет в системе SECAM. На данном шасси (CCB703-1) встречается также ЖК ТВ "SUNNYLTF-TV702" и "SUPER LTF-TV702".
Для снятия "ЗАМКА" при отсутствии ПДУ по адресу 0001h в ЭСППЗУ необходимо записать программатором значение 70h (78h - "замок" включен.
О совместимости ПДУ: ПДУ типа W7-M031B, применяемый с ТВ на основе МК M37160M8-064FP, не совместим с данным МК.
ALBA TVD3406A (МК M37160M8H-067FP, ВП M61266, тюнер LONGSIGN EWE-5053-V8)
Перестройка стандартов звука
Телевизор привезен из Англии и работает со звуковым стандартом I. Включить стандарт D/K (в пользовательском меню это сделать невозможно) можно двумя способами:
- в СМ (для входа в СМ в ТВ с МК М37160М8-067FP и М37160М8-076FP необходимо в ПДУ замкнуть выв. 1 и 5 ИМС T3833-002J) включают стандарт D/K;
- записывают в ЭСППЗУ по адресу 000022h значение 05h вместо 02h.
TV China (МК M37160MAH-090FP, ВП M61260, 24C08, тюнер EWT-5F3T1-E06W)
Некорректная работа ТВ
После установки "чистой" (запрограммированной кодом FF) ЭСППЗУ ТВ переводится в рабочий режим, но не запоминает значения регулировок (в том числе и в СМ). Необходимо запрограммировать ЭСППЗУ рабочей прошивкой.
Hitachi C29TF651S (M37160M8-M0.63; 24C08; ПДУ - CLE-963; ИМС ПДУ - ETE97; шасси - Т. 1)
Растр окрашен белым цветом, просматриваются контуры изображения
Искажение данных в ЭСППЗУ. Необходимо программатором в ЭСППЗУ по адресу 010h изменить значение с "1" на "0".
ЖК ТВ Mystery 8" (шасси ZD7.820.201 VER3.0: ВП M61260A, TDA7056A, CD4052BM, CD4053M, 74HC123D)
Изображения OSD и принимаемого канала есть, но последнее с помехами (шумами), изображение как бы разделено на две части
Неисправность устранена после установки "чистой" ЭСППЗУ.
ALBA TVD-3406 (МКM37160M8H-067FP, ВП M61266
Растр равномерно засвечен белым цветом без линий обратного хода, OSD и звук в норме
Искажение информации в ЭСППЗУ. Необходимо его запрограммировать рабочей прошивкой.
Sharp 14J1-RU (IXB722WJ; M61260; 24С08)
Через некоторое время после включения частота строчной развертки становится вдвое больше номинальной (рис. 2)

Рис. 2. Неисправность - удвоение частоты строчной развертки
Выходные напряжения с ТДКС занижены, изображение ТВ канала пропадает, на экране отображается синий прямоугольник, отсутствует OSD. Напряжения питания 8 и 5 В при этом остаются неизменными, форма и амплитуда СИОХ соответствуют норме. Причина неисправности - кварцевый резонатор: при прикосновении к нему появляется нормальное изображение, такая же реакция на его нагрев-охлаждение). После замены кварцевого резонатора отсутствовал цвет в системе PAL, что было устранено включением последовательно с кварцевым резонатором подстроечного конденсатора (8-30 пФ).
TFT TV SUPER SP778C (М37160M8H- 103FP; М61260; 24С08)
После подачи любой команды примерно через 2 минуты появляется заставка из двух рядов по 10 нулей
ТВ поступил в ремонт без ЭСППЗУ. После его установки и прошивки, (с аналогичной модели) ТВ включается с заставкой на синем фоне из двух рядов по 10 нулей и с негативным изображением, в пользовательском меню строка "Инверсия" исчезла, телевизор отрабатывает все команды, но при поиске каналов станции не находит. Аналогичное поведение ТВ и с чистой (FF) ЭСППЗУ. Редактируя вручную дамп памяти были установлены ячейки (см. рис. 3), определяющие включение заставки-логотипа и его текстовое содержимое.

Рис. 3. Вид окна программы при редактировании и соответствие байтов
По адресу 00Аh расположен байт, определяющий состав меню "НАСТРОЙКА", путем изменения его значений добавляются пункты "Зеркально", "Переворот", Календарь" и "Режим".
По адресам 04Аh-05Dh записаны коды 20 символов заставки логотипа. При инициализации ЭСППЗУ они принимают значение "00", при значении "0А" - логотип (символ) выключен. Приведем соответствие кодов символам логотипа: 1 - 01, ... 7 - 07, 8 - 08, ... E - 0F .... R - 1C, S - 1D, T - 1E, U - 1F. По адресам 05Eh-05Fh корректируется цвет логотипа.
После внесения соответствующих изменений ТВ заработал корректно.
ЖК ТВ PROLOGY HDTV-900WNS (МК M37160M8H-103FP, ЭСППЗУ24C08, 3Y26JH, MN5814, тюнер TDQ-3T-5L)
На экране отображаются две строки нулей, нет синхронизации и настройки на программы
Если выключить в меню опцию "синий экран", то просматривается изображение эфирных шумов. Некоторые прошивки, которыми программировалась ЭСППЗУ, снимают проблему синхронизации и нулей на заставке, но в режиме автопоиска ТВ каналы не находятся. При этом на выводах выбора диапазонов тюнера устанавливается напряжение 5 В и не изменяется. По аналогии с описанной выше неисправностью по адресу 005h был вручную отредактирован дамп прошивки ЭСППЗУ - его значение нужно поставить D1.
Supra S-14N8 (шасси - 3M5: МК M37160MAH-090FP, ВП M61260A, 24C08; STR-G5653, MD1803DFH, TFA9841J, STV9302, BSC25-N1635, тюнер - EWT-5F3T1-E06W)
ТВ самопроизвольно переключается из рабочего в дежурный режим
ТВ поступил на замену кинескопа. После его замены и контрольного прогона ТВ самопроизвольно переключился в дежурный режим (может выключиться через минуту, а может и через полчаса). Все напряжения питания в норме. Причина неисправности - кварцевый резонатор 4,43 МГц. Кроме того, периодически пропадал цвет в системе SECAM. Для устранения достаточно войти в СМ и изменить значение опции C3 SEKAM KILLER с 0 на 1.
Примечание.
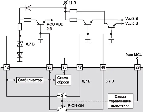
Видеопроцессоры серии M612xxFP имеют встроенный стабилизатор и выводы, управляющие его коммутацией и коммутацией других источников (см. рис. 4). Например, для M61260 это выводы SW 5,7V, SW 8,7V и цепи (ключи), соединенные с ними. Соответственно, переключение режимов "дежурный-рабочий" осуществляется микроконтроллером через видеопроцессор. Кроме того, в составе M61260 имеется схема сброса, аналогичная ИМС TDA813x. Вывод входного напряжения - 42, выводом 32 видеопроцессор IC101 управляет подачей напряжения питания +5 В микроконтроллера IC201 и его цепей. При включении на выводе 30 Ю101формируется сигнал сброса для IC201. Ключи Q601 (+5V) и Q602 (+8V) управляются выводами 49 и 47IC101, которые в свою очередь управляются сигналом с вывода 17 МК, который подается на вывод 28IC101. У МК IC201 нет своего кварцевого резонатора, он использует кварцевый резонатор в обвязке M61260 (4,43 МГц).

Рис. 4. Фрагмент структурной схемы видеопроцессора М61260FP
Неисправности ТВ на микроконтроллерах LA7693х-хххх
LG 21FS2CQ (шасси MC-059C: LG046K 9R (OICTMSA007B))
Через 10-15 секунд после включения переходит в дежурный режим
ТВ гарантийный. Если войти в СМ и поддерживать OSD на экране, ТВ работает (именно в СМ, а не в обычном пользовательском), как только меню пропадает с экрана, ТВ переключается в дежурный режим.
Все напряжения в норме. Причина - увеличение номинала резистора токового датчика в цепи питания СР FR403 (при измерении на ПП его номинал составлял 1,2 Ом, а после выпаивания - 2,4 Ом). После замены резистора ТВ заработал нормально.
LG 21FX4RG-TH (шасси МС-059А/В: МК LA76938A/41A (OICTMSA007B), ЭСППЗУAT24C16, КР LA78040B, УНЧ LA42071, ИБП STR-W6753)
Телевизор нормально включается и через 3 секунды самостоятельно переключается в дежурный режим
При неоднократном включении (либо предварительном прогреве катодов внешним напряжением накала) можно убедиться в том, что изображение нормальное. Неисправен МК - между выв. 25 (ABNORMAL) и "землей" сопротивление составляет 180 Ом. МК подлежит замене.
В аналогичной модели после грозы ТВ через несколько секунд после включения переключается в дежурный режим. До момента отключения ТВ изображение и звуковое сопровождение в норме
При отключении выв. 25 МК (ABNORMAL) - ситуация не изменяется, напряжение на выводе составляет 1,6 В. При проверке омметром в обоих направлениях сопротивление между выводом и "землей" составляет 1,7 кОм, т.е. пробит защитный стабилитрон внутри процессора. В данном случае избежать замены МК удалось путем "выжигания" внутреннего стабилитрона, подключенного к этому выводу, напряжением 5 В от внешнего источника питания. Автор рекомендует проводить эту операцию по методике, изложенной в [10]. В случае замены МК возможно использование процессора типа OICTMSA007A (LG046N 9R), после чего потребуется регулировка "геометрии" в СМ. Для входа в СМ одновременно нажимают и удерживают более 8-10 секунд кнопки MENU на ПДУ и на передней панели ТВ.
LG 21FJ4AB (шасси MC-059A/B: МК LA76938A/41A (OICTMSA007B))
ТВ вышел из строя после грозы: искажено звуковое сопровождение, отсутствует изображение и звук при работе с НЧ входа
На выв. 9 и 54 МК напряжение равно нулю. Неисправны стабилитроны ZD505 и ZD506. После их замены с НЧ входа ТВ стал работать нормально, в режиме работы от антенны звук оставался искаженным. Причина - неисправен транзистор Q501 (устанавливается только в варианте монофонического шасси).
LG 21FX4RG-TH (шасси МС-059А/В: МК LA76938A/41A (OICTMSA007B))
Велика насыщенность изображения красным цветом, она регулируется, но нормализуется только при минимальном уровне, периодически срывается цветовая синхронизация
Перезапись ЭСППЗУ не устранила дефект, необходимо заменить микроконтроллер.
LG 21FU4RLG-LS (шасси MC-059C)
Пропадает звук и на экране появляются символы
Телевизор может нормально работать день-два нормально, затем самопроизвольно пропадает звук, далее включается "синий экран", иногда на синем фоне появляется OSD в виде непонятных символов. При постукивании по шасси работа ТВ восстанавливается. Неисправен кварцевый резонатор 32,768 кГц.
LG 21FA3RL (шасси MC-059A: МКLG631 9R (OICTMSA003B/OICTMSA007B), ВП STV8216, LA7958N, LA78040, 6174V-6006W, STRW6754)
Изображение подергивается по вертикали
Причина неисправности - увеличение ESR электролитических конденсаторов по питанию ИМС кадровой развертки (вздутие корпуса конденсатора в цепи +25 В) и фильтрующего конденсатора на входе ИБП.
Sanyo CM29FS1 (шасси FC6B: МК LA76938N-DE, ЭСППЗУ 24С16, STR W6754, LA7846N)
На экране в системе PAL цветные силуэты, как при обрыве линии задержки сигнала яркости
Изображение в системе SECAM в норме. Нет сигнала яркости в PAL. Если канал, транслируемый в PAL, принудительно переключить на SECAM или NTSC, то будет нормальное черно-белое изображение. Дефект устранен заменой микроконтроллера.
Sanyo CE21FS2 (шасси FC6-A21: МКLA76938 DE, ЭСППЗУ 24C16A, ТДКС BSC26-2670S (аналог L40B18200), КР LA78041, УНЧ TDA8947J, звуковой процессор LV1116N, тюнер SANYO 1AV4F 1BEB0320)
ТВ включается на несколько секунд и переключается в режим защиты - начинает мигать светодиод на передней панели
После отключения защиты (выпаян диод D468) телевизор включился, размер растра сильно увеличен как по вертикали, так и по горизонтали.
Через несколько минут работы ТДКС сильно нагрелся - он неисправен. В качестве замены был установлен ТДКС типа L40B10301 (с учетом расположения выводов - не соответствует оригиналу), после чего в СМ потребовалось немного уменьшить размер по горизонтали. Также размер по горизонтали можно отрегулировать изменением номинала резистора R462, установленного в цепи E/W-коррекции.
Sanyo CM29EF8CA (шасси FC6-B: МК QXXAVC568-N (LA76938 DE-56S0), ЭСППЗУ 24C16A, STR W6756, LA78041, TDA8944J)
После включения ТВ остается в дежурном режиме (светится индикатор), после попытки перевода в рабочий режим индикатор притухает, но растр не появляется
Причина неисправности - ТДКС L40B16000. Его можно заменить HR8320, HR8029 (используется на шасси АК19 29") или HR8339 (АК19 (29-34)") с учетом перетрассировки их выводов под данное шасси и до-мотки дополнительных недостающих обмоток.
Посмотреть соответствие выводов ТДКС можно в интернете [5]. На сайте фирмы Diemen, подставляя вместо кода "хххх" цифры оригинального номера из HR-аналога, в большинстве случаев можно получить к его электрическую схему. Следует отметить, что для упомянутого ТДКС HR8339 на сайте присутствует опечатка в нумерации вывода высоковольтной секции резисторов - вместо 7 должно быть 13. Для замены был куплен ТДКС 30014691, но у него отсутствует обмотка 11-12. При его установке необходимо дополнительно высверлить два отверстия в шасси.
При первом включении после замены ТДКС ТВ переходит в рабочий режим, но через 3...5 секунд включается защита (ТВ переключается в дежурный режим), что объясняется меньшей, по сравнению с номинальной, амплитудой импульсов на обмотке подогревателя кинескопа (около 20 В). В результате действующее значение напряжения составляет около 5 В. Проблема решается уменьшением номинала токоограничительного резистора в цепи накала - к резистору 4,7 Ом был параллельно подключен резистор 2 Ом - при этом накал составил 6,3 В. При использовании для формирования СИОХ (AFC) импульсов с вывода 5 ТДКС на экране наблюдается заворот слева (около 10 см), ограничение размера справа, срыв кадровой синхронизации и отсутствие OSD или ее искажение. Поэтому для формирования СИОХ было использованы импульсы с подогревателя (HEATER), что довольно часто используется на практике, и полностью устранило указанную проблему.
Отсутствующая в аналоге обмотка LOW B (вывод 8 оригинального ТДКС L40B16000, необходима для работы узла EW-коррекции - на ней формируется напряжение -13,3 В), была намотана (5 витков) на ферритовом сердечнике ТДКС и включена с учетом фазировки.
Соответствие и наименование выводов ТДКС L40B16000 и HR8339(30014691) приведено в таблице.
После окончательной установки ТДКС необходимо войти в СМ и отрегулировать размер по горизонтали.
Примечание:упоминание о низкой надежности данных ТДКС (в том числе и для 21" ТВ) присутствует в темах "ТДКС для Sanyo CE29KF8R-50 Chassis FC3-G2", "Sanyo CE-29KF8R (FC3-G2) Проблема в строке", "Sanyo CE-21FS2 (chassis.FC6-A21) замена ТДКС" на форуме МОНИТОР [6].
Таблица. Соответствие и наименование выводов ТДКС L40B16000 и HR8339(30014691)
Обозначение вывода | Номер вывода L40B16000 | Номер вывода HR8339(30014691) |
К НОТ | 1 | 1 |
+B (+145V) | 2 | 3 |
Не используется | 3 | - |
UВУ (+200V) | 4 | 9 |
AFC | 5 | 8 |
ABL | 6, 7 | 10+13 |
LOW B | 8 | намотать 5-6 витков и включить ее относительно "земли" с учетом фазировки (см. выше) |
HEATER | 9 | 8 (необходимо дополнительно скорректировать номинал токоограничительного резистора в цепи накала для установки его номинального значения 6,3 В) |
GND | 10 | 7 |
FIDELITY FCTV-1501 (МКLA76936Y 7N-58T7, ЭСППЗУ 24C08A, LA78040, AN7522N; TT2190, BSC25-T1003A, тюнер VS1-1A5-BG1)
ТВ не переключается из дежурного режима в рабочий
Это типовая неисправность: из-за отказа (перегрева) транзистора 2SA1015 в "горячей части" ИБП (его следует заменить аналогом типа 2SB892) увеличиваются вторичные напряжения, что приводит к выходу из строя фильтрующих конденсаторов во вторичных цепях.
No Name TV 15" (МК LA76936Y 7N-59J3, HEF4053, ТДКС BSC24-01N4014K, ИМС ИБП TN6R04)
После 20-30 минут работы ТВ не включается из дежурного режима. При этом индикатор меняет цвет с красного на желтый с частотой около1 Гц с характерным "цыканием" (как при перегрузке ИБП). Если ТВ отключить от сети на 30 минут, он снова начинает включаться
Предторговый ремонт. На нагрев и охлаждение фризом ТВ не реагирует. Напряжение питания СР (В+) в дежурном режиме равно 108 В, в рабочем - 107 В. При работе ИБП на эквивалентную нагрузку - лампу 60 Вт 220 В (с отключенной СР) - неисправность не проявляется. Если при появлении неисправности во время запуска ТВ дополнительно "подгрузить" ИБП "лампой", и ТВ включается и нормально работает вплоть до отключения. Проверив по напряжению В+ исправность резистора 47 кОм на "землю" - он в норме, установил дополнительно параллельно ему резистор 33 кОм 2 Вт) - дефект не проявился, однако при длительной обкатке в РР - все повторилось. При увеличении напряжения В+ до 110В дефект был устранен.
Примечание.
ИБП может быть собран как на ШИМ контроллере TN6R04, так и по стандартной 3-транзисторной "китайской" схеме, описанной в [7-9]. Поскольку ИМС ШИМ отсутствует в продаже, ИБП можно восстановить по схеме на дискретных элементах.
Supra S-29SL10 (вариант шасси 5Y19: МК LA76938N 7N-58R2, ЭСППЗУ 24C08WP, LA78141, LV1116N, LA42052, тюнер EWT-5F3T1-E06W (5223-389W16-00))
Вход в сервисное меню
Устанавливают громкость на "0" и последовательно нажимают на ПДУ кнопки "MENU", "6", "5", "6", "8" - на экране должно появиться сообщение "FACTORY". Нажимая кнопку "Часы" (таймер) переключают разделы "FACTORY", "BW BALANCE", "ADJUST". В разделе "ADJUST" нажимают кнопку "RECAL" (прямоугольник с крестиком) для перехода по страницам СМ. Для отключения "ловушки" в меню "ADJUST MENU 3" устанавливают значение опции "SETUP SELECT" равное 1 и получают доступ ко всем 22 страницам СМ. Если кнопкой таймера выбрать раздел "BUS OPEN", то для выхода из него необходимо отключить ТВ от сети.
Примечание.
Без ЭСППЗУ ТВ включается, но растра нет, а с "чистой" микросхемой включается, все регулировки есть, но в режиме автопоиска каналы не находятся. Необходимо выставить опции тюнера: TUNER OPTION = 1, и BAND OPTION = 3, после чего необходимо подкорректировать геометрию растра.
DIGITAL - 14" (МК LA76936Y 7N-59J3)
Из динамиков слышен громкий звук, напоминающий пробои высокого напряжения в кинескопе при потере вакуума. Изображение и все остальные функции ТВ в норме
Предторговый ремонт. Причина неисправности - замыкание между выводами 5 и 6 микроконтроллера (дефектная пайка).
LG - China 14" (LA76936Y 7N-59J3, ЭСППЗУ FM24C08A, LA78040, TDA2003, 2SD1651, BSC24-01Т40, тюнер DWE-8051)
Samsung - China (МК LA76936Y 7N-59J3, ЭСППЗУ24C08, LA78040, 2SD5024, TDA2003, ПДУ - 55K9R)
ТВ не переключается из дежурного режима в рабочий
Причина неисправности - искажение содержимого ЭСППЗУ. Достаточно установить "чистую" микросхему и в СМ скорректировать опции под данную конфигурацию ТВ.
ТВ управляется универсальным ПДУ типа "HUAYU RM-36E+", если с него ввести код "057". Для входа в СМ можно доработать и оригинальный ПДУ типа 5Z51-RM - установить в нем кнопку прямого входа в СМ [7-9].
При аналогичном проявлении неисправности может быть аппаратно неисправна и сама микросхема памяти, что также встречалось на практике, ее заменяют
Erisson 21F5 (шасси 3Y18(V2): МК LA76936Y 7N-58M2, ЭСППЗУ24C08WP, КР LA78040B, УНЧ LA42351, ИМС ИБП C00765RT, ТДКС BSC23-N0164, НОТ 2SD5023, ТПИ BCK35LF01XE, тюнер EWT-5F3M43-EW)
Нет приема ТВ каналов, ТВ в режиме - "голубой экран", управление от ПДУ и OSD есть
Неисправен тюнер, он подлежит замене. В большинстве случаев тюнер можно отремонтировать пропайкой внутри него корпусных перемычек, выводов кварцевого резонатора и катушек индуктивности. Неисправность тюнера в данной модели может проявляться и следующим образом: переключение каналов происходит (на OSD присутствует изменение его номера), а настройка на выбираемый канал не изменяется. В этом случае также необходимо пропаять тюнер.
TV China 21" (МКLA76936Y 7N-59J3)
Нет кадровой развертки - на экране видна горизонтальная линия толщиной 2-3 мм
Нет пилообразных импульсов на кадровых отклоняющих катушках, отсутствуют они и на выв. 17 МК, напряжение +5 В на выв. 19 есть, все внешние времяза-дающие элементы кадровой развертки в норме - неисправен МК.
DAEWOO DTA21S8MZF (шасси CM-801S: МК DW769681M2-AB1, КР LA7848, ЭСППЗУ24C32)
Нет кадровой развертки, на экране тонкая узкая полоса, не доходящая слева и справа до краев по 5 см
Отсутствуют кадровые пилообразные импульсы на выв. 17 МК, на выв. 19 напряжение питания в норме и составляет +5,2 В, хотя на принципиальной схеме указан другой номинал (+9 В (H VCC(9V)), это ошибка. Питание на этот вывод поступает со стабилизатора +5 В, подключенного через цепь D106 R105 к обмотке ТДКС, обозначенной +10V. Неисправность устранена заменой МК.
DAEWOO KR21S8 (шасси CM-801S: МК DW769681M2-AB1, звуковой процессор LV1116N)
Искажение звукового сопровождения - слышны хрипы
При контроле сигналов на выходах LV1116N видны пиковые ограничения положительной полуволны. Микросхема подлежит замене.
ERISSON 29SF10 (шасси 5Y19E)
ТВ не включается
Пробит выходной транзистор СР, после его замены и включения раздается характерный скрежет в районе ТДКС, транзистор перегревается и повторно выходит из строя. Причина неисправности - межкаскадный строчный трансформатор, в обмотке короткозамкнутые витки. В качестве замены (с учетом фазировки обмоток) возможно использование ТМС от ТВ 3УСЦТ.
Sanyo CM21LX8C (шасси AC6-A: МКLA76938DE-56S0-E, КР LA78040N, УНЧ LA42072, звуковой процессор LV1116NV)
Слабая контрастность изображения при работе как с антенного, так и с НЧ входа, OSD в норме
Причина - неисправен (утечка) стабилитрон D421 в цепи ОТЛ.
14" TV Samsung - China (МК LA76936Y 7N-59J3)
Предторговый ремонт. Изображение сжато по горизонтали в полосу шириной 2 см
На кадровых катушек ОС наблюдаются импульсы практически прямоугольной формы. При их проверке омметром обнаружен обрыв. Причина - механическое повреждение одной из полуобмоток кадровой ОС при сборке ТВ, ее удалось восстановить.
Однокристальные микроконтроллеры семейства R2J1019хGA
Телевизоры на основе однокристальных МК семейства R2J1019хGA появились на рынке около 3 лет назад [10], а сами микроконтроллеры нашли ограниченное применение в ТВ шасси в нашем регионе. Ими комплектуются шасси, на которых изготавливаются откровенные подделки под ТВ SONY PANASONIC, SAMSUNG, как правило, с диагональю 14-15 дюймов.
Рассмотрим состав этих шасси (печатная плата шасси маркируется KLX-M30X; W2168 М02):
- однокристальный МК R2J10192GA-A00DD (752B03);
- ЭСППЗУ FM24C08A;
- кварцевый резонатор ZQ1 (G701) 4,433 МГц;
- ИМС кадровой развертки LA78040B;
- ИМС УНЧ TDA2003;
- выходной транзистор строчной развертки (HOT) 2SD5024;
- ТДКС BSC25-T1010A;
- тюнер (LONGSIGN) DWE-8053-V (2K80623H NEW9) или (CXEL) VS1-1A5-BG или (GDC) ET-5S1E-CV100K;
- ИБП 3-транзисторный, подробно описан в [4-6]);
- оригинальный ПДУ KLX-55K9R или W2168. Его аналоги: 54B3, 5Z51, 05D5A, SYZ, HX55K8, 54D5, 53W3, 57L8 (PANASONIC), 50JI (SHARP), KLX-55K9T, LW-55L7, 52Е5 (см. [4-6]).
Вход в сервисное меню
Вход в СМ возможен как с помощью оригинального ПДУ (в ПДУ типа W2168 кнопка прямого входа уже присутствует), так и с помощью доработанного ПДУ (у автора ПДУ типа 54B3, в котором добавлена кнопка прямого входа в СМ) [7-9].
После перевода ТВ в рабочий режим нажимают кнопку входа в СМ - на экране должна появиться надпись "FACTORY", после второго нажатия - "B/W BALA", а после третьего нажатия - "V50Hz". После четвертого нажатия на кнопку прямого входа в СМ ТВ переключается в обычный режим.
Для управления СМ используют кнопки "Mute", "P±" и "Vol±". Кроме того, разделы СМ можно выбирать непосредственно цифровыми кнопками на ПДУ. "Ловушки" меню в данных процессорах нет, доступны все 12 разделов СМ.
Примечание.
1. Без ЭСППЗУ ТВ включается в рабочий режим через 8-10 секунд. ТВ полностью работоспособен, в режиме автопоиска каналы находятся, но, естественно, в памяти не сохраняются. Кроме того, нарушен размер по вертикали, для проверенного экземпляра ТВ и ОС он был увеличен.
2. С "чистой" микросхемой памяти ТВ работает аналогично, но каналы и пользовательские регулировки сохраняются.
Схемотехнические решения ИБП, строчной и кадровой разверток идентичны рассмотренным ранее в [1,7-9].
Автору встречалась партия ввезенных в Украину, 14-дюймовых ТВ SHARP "made in China", собранных на МК R2J10190HA-A00DD (829B12). Декодирование телепередач в системе цветности SECAM без установки внешнего декодера в них невозможно в виду отсутствия внутри процессора данного декодера.
Опции сервисного меню, прошивки и т.п. для различных версий рассмотренных микроконтроллеров доступны на форуме сайта МОНИТОР [11].
Литература и интернет-ресурсы
1. Руслан Корниенко. Из опыта ремонта телевизоров, выполненных на микросхемах семейств М37160М8-ххх и M6126х компании MITSUBISHI. "Ремонт & Сервис", 2007, № 10.
2. Руслан Корниенко Из опыта ремонта телевизоров с микроконтроллерами SANYO семейства LA7693х-xxxx. "Ремонт & Сервис", 2009, № 7.
3. Форум сайта Монитор (http://monitor.net.ru/forum/index.php), тема "TV China. M37160 и М61260 на шасси 29M03".
4. Форум сайта Монитор (http://monitornet.ru/forum/viewtopic.php?t=206273), тема "Процессоры LA7693х-xxxx (шасси 5Y19 и другие)".
5. Форум на сайте МОНИТОР (http://monitor.net.ru/forum/index.php).
6. http://fbtinfo.ru/ и http://www.hrdiemen.es/prod-ucts/index.php?command=viewSchema&filename=./img/ esquemas/HRxxxx.gif
7. Форум сайта Монитор (http://monitor.net.ru/forum/viewtopic.php?t=58949), тема "Процессоры LC863ххх (шасси 3Y01)".
8. Руслан Корниенко. Из опыта ремонта телевизоров с микроконтроллерами SANYO семейства LC863ххх. "Ремонт & Сервис", 2007, № 9.
9. Руслан Корниенко. Опыт ремонта телевизоров с микроконтроллерами SANYO семейства LC863ххх. "Ремонт & Сервис", 2009, № 5, №6.
10. Форум сайта Монитор http://monitor.net.ru/forum/viewtopic.php?t=73444 , тема "Восстановление процессоров эл. прожигом".
11. Форум сайта Монитор http://monitor.net.ru/forum/viewtopic.php?t=236968 , тема "Процессоры семейства R2J10192GA".
Автор: Руслан Корниенко (г. Харьков)
Источник: Ремонт и сервис
