Для обеспечения пуска автомобильного двигателя внутреннего сгорания (ДВС) необходимо провернуть его коленчатый вал с минимальными оборотами, при которых возможен надежный пуск. Эти минимальные обороты называются пусковыми оборотами. За счет сочетания факторов повышения вязкости масла и возрастания внутреннего сопротивления аккумуляторной батареи (АКБ) при низких температурах пусковая система автомобиля может и не обеспечить пусковые обороты, тогда двигатель не заведется.
Когда собственная аккумуляторная батарея автомобиля недостаточно заряжена или охладилась до низкой температуры и не обеспечивает проворачивания коленчатого вала двигателя с пусковыми оборотами, приходится использовать дополнительные источники электроэнергии - пусковые устройства (бустеры). Совместно со штатной АКБ эти пусковые устройства обеспечивают работу электродвигателя стартера с необходимой мощностью.
Выпускаются следующие дополнительные источники электроэнергии для облегчения пуска ДВС [1]:
- аккумуляторные пусковые устройства;
- пусковые устройства, питаемые от электрической сети промышленной частоты;
- конденсаторные пусковые устройства.
Совместно с дополнительными источниками электроэнергии для облегчения пуска ДВС в холодную погоду могут применяться устройства и средства для облегчения воспламенения рабочей смеси, подогрева двигателя или АКБ [2], не рассматриваемые в этой статье.
Серийно выпускаемые аккумуляторные пусковые устройства
Аккумуляторное пусковое устройство - это исправная, заряженная аккумуляторная батарея, подключаемая параллельно штатной АКБ на автомобиле для облегчения пуска ДВС. В зависимости от емкости, габаритов и массы аккумуляторов пусковые устройства выполняются в виде саней, тележек или компактных переносных блоков.
Промышленность выпускает широкий ассортимент моделей аккумуляторных пусковых устройств. В таблице в качестве примера приведены характеристики некоторых аккумуляторных пусковых устройств для легковых автомобилей, представленных на рис. 1.
Таблица. Характеристики некоторых аккумуляторных пусковых устройств
Модель | MEGA-BOOST, MB-510 | MEGA-BOOST, MB-700 | LE-333, Air-Holland | CBC-320, Yueqing Saibuon | DPP-600HD, Duracell |
Напряжение, В | 12 | 12 | 12 | 12 | 12 |
Ток холодной прокрутки, А | 200 | 210 | 210 | 180 | 280 |
Емкость батареи, Ачас | 17 | 16 | 17 | 17 | 28 |
Сигнализация переполюсовки | имеется | имеется | имеется | имеется | имеется |
Вес, кг | 8 | 8 | 8.5 | 7.5 | 10 |
Габариты, мм | 315x365x120 | 315x365x120 | 513x365x120 | 307x315x130 | 580x350x160 |

Рис. 1. Серийно выпускаемые пусковые аккумуляторные устройства
Серийные аккумуляторные пусковые устройства представляют собой одну или несколько герметичных аккумуляторных батарей небольшой емкости с большим током "холодной" прокрутки, заключенных в удобный для перевозки и переноски пластиковый корпус, снабженный проводами с клеммными зажимами для соединения с силовой электропроводкой автомобиля. Иногда в том же корпусе размещаются фонарь, компрессор, часы, радиоприемник, инвертор и т.д.
Такие источники энергии, помимо основного назначения, можно использовать для питания переносных ламп и других электроприборов, что ценно при выездах техпомощи. Некоторые аккумуляторные пусковые устройства рассчитаны на работу с портативными сварочными аппаратами: поставляемая в виде опции приставка включает в себя сварочный пистолет, катушку и проволоку. Эта сварка работает автономно, постоянное подключение к сети 220 В не требуется.
Пусковые устройства, характеристики которых приведены в таблице и им подобные, предназначены для индивидуальных потребителей, их часто называют бытовыми пусковыми устройствами или бустерами. Для запуска мощных двигателей грузовиков и автобусов, дизелей на автопредприятиях используются пусковые устройства с аккумуляторами большой емкости и токами "холодной" прокрутки.
В рекламных проспектах о пусковых устройствах различных типов нет подробных сведений об их конструкции и использованных технических решениях. В предлагаемой статье рассмотрены возможные варианты реализации узлов пусковых устройств с учетом достижений в области электроники и электротехники.
Совместная работа пускового устройства и АКБ автомобиля
На рис. 2 представлена схема замещения электрической цепи, состоящей из аккумуляторного пускового устройства и штатной АКБ автомобиля.

Рис. 2. Схема подключения аккумуляторного пускового устройства: а - стартер не подключен; б - эквивалентная схема с подключенным стартером. Еб0 и Еб1 - ЭДС штатной и подключаемой дополнительной АКБ бустера; R60 и R61 - внутренние сопротивления штатной и подключаемой АКБ; RCT - сопротивление силовой цепи и обмотки якоря стартера; Е - противо-ЭДС якоря; К - силовые контакты в цепи питания стартера
Внутреннее сопротивление АКБ Rб принято представлять в виде последовательно включенных омического сопротивления R0 и сопротивления поляризации Rn [1]. R0 складывается из сопротивлений перемычек, пластин, электролита, сепараторов и других токоведущих деталей. Эти сопротивления сложным образом зависят от температуры, емкости и состояния аккумулятора. В среднем при изменении температуры от +30 до -40°С омическое сопротивление R0 свинцовокислотного аккумулятора увеличивается более чем в 3 раза [1]. Сопротивление поляризации учитывает изменение электродных потенциалов при прохождении тока, оно зависит от тока, температуры, разности концентраций электролита между электродами и в порах активной массы электродов.
Необходимая информация о зависимости внутреннего сопротивления стартерных свинцово-кислотных АКБ емкостью 15...70 А·ч (именно такие батареи наиболее часто используются в легковых автомобилях и аккумуляторных пусковых устройствах) от температуры и степени разряда приведена в [1, 2]. В качестве примера на рис. 3 приведены графики зависимости сопротивлений R0 и Rп от температуры и степени разряда для АКБ 6СТ-190ЭМ.

Рис. 3. Графики зависимости сопротивлений R0 (а) и Rp (б) от температуры и степени разряда для АКБ 6СТ-190ЭМ
Степень разряда аккумулятора ΔСр показывает, на сколько процентов разряжен аккумулятор.
При изменении температуры АКБ в рабочем диапазоне (от -35 до +50°С) ЭДС каждого аккумулятора в батарее изменяется не более чем на 0,04 В. На практике такое незначительное изменение напряжения не учитывается, считают, что ЭДС Еб зависит только от плотности электролита и степени разряда ΔСр [1]. При изменении ΔСр от 0 до 100% ЭДС почти линейно меняется от 12,7 до 11,9 В.
До начала прокрутки в бортовую сеть автомобиля подается напряжение холостого хода (рис. 2а):
Uxx = Еб0 + Ixx · Rб0 = Еб1 - Ixx ·Rб1 (1)
где Ixx - ток холостого хода через батареи, заряжающий штатную АКБ:
Ixx = (Еб1 - Еб0)/(Rб1 + Rб0) (2)
Режиму прокрутки соответствует схема на рис. 2б. Ее можно рассчитать, например, методом двух узлов.
Если потенциал верхнего узла относительно нижнего равен φ, то токи в ветвях:
I1 = (Eб1 - φ)/Rб1, I0 = (Eб0 - φ)/Rб0, I = (φ - E )/Rбст (3)
В начале прокрутки стартер заторможен и противо-ЭДС Е равна нулю. Величина тока заторможенного стартера Iзс используется для оценки исправности системы пуска автомобиля. Например, для автомобилей ВАЗ 2114, ВАЗ 2115 в исправной системе пуска при температуре 20°С и ΔСр < 10% ток через заторможенный стартер должен превышать 700 А, напряжение на зажимах АКБ в этом режиме уменьшается примерно до 5 В, отсюда сопротивление цепи заторможенного стартера Rст ≈ 5/700 = 7 мОм [1]. При охлаждении батареи ток Iзс естественно уменьшается за счет увеличения ее внутреннего сопротивления Rб0.
Выражения (1-3) позволяют определить зависимости Ixx и токов в режиме заторможенного стартера Iзс, I0зс, I1зс от температуры и степени разряда батареи автомобиля.
На рис. 4 представлена зависимость тока Ixx, проходящего через АКБ автомобиля и пускового устройства, когда стартер не подключен, от температуры и степени разряда штатной батареи. Ток Ixx находится в диапазоне 2...10 А, следовательно, батарея пускового устройства, подключаемого к автомобилю на несколько минут, существенно не зарядит установленную на автомобиле АКБ и сама не разрядится. Проходящий через автомобильную АКБ ток Ixx немного ее прогреет, что уменьшит внутреннее сопротивление батареи Rб0. Именно поэтому для прогрева холодной батареи опытные водители перед пуском двигателя включают фары.

Рис. 4. Зависимость тока Ixx от температуры и степени разряда установленной на автомобиле АКБ
На рис. 5 и 6 представлены зависимости токов заторможенного стартера, пускового устройства, батареи автомобиля от температуры и степени разряда штатной батареи.


Рис. 5. Зависимость тока заторможенного стартера от температуры и степени разряда установленной на автомобиле АКБ: а - пусковое устройство подключено; б - без пускового устройства


Рис. 6. Зависимость тока пускового устройства (а) и штатной АКБ (б) заторможенного стартера от температуры и степени разряда штатной АКБ в режиме заторможенного стартера
В соответствии с законами электротехники появление в схеме (рис. 2б) дополнительного источника напряжения увеличивает ток в заторможенном стартере. При всех комбинациях значений степени разряда штатной АКБ и температуры внешней среды мощность, подводимая к стартеру при использовании пускового устройства, оказывается больше (рис. 4а), чем при использовании только штатной батареи (рис. 4б) и двигатель запустится лучше.
Несмотря на приближенный характер проведенные расчеты показывают, что аккумуляторные батареи пускового устройства и автомобиля работают в допустимом режиме на холостом ходу и при пуске двигателя.
Защита от переполюсовки
В схеме на рис. 2 аккумуляторные батареи автомобиля и пускового устройства соединены параллельно без каких-либо средств защиты от нарушения полярности подключения одной из АКБ. Такая схема используется на практике при реализации процедуры "прикуривания" - подключения параллельно разряженной АКБ автомобиля батареи другого автомобиля для осуществления пуска. Процедура должна выполняться в соответствии с инструкцией по эксплуатации автомобиля, подключение производится специальными гибкими силовыми кабелями с зажимами типа "крокодил".
Несмотря на маркировку кабелей разным цветом, можно перепутать полярность и допустить переполюсовку (рис. 7).

Рис. 7. Режим переполюсовки
В этом режиме через обе АКБ пойдет большой ток короткого замыкания, батареи могут разрушиться, выделившийся гремучий газ способен взрываться, в окружающее пространство разлетаются брызги ядовитой серной кислоты. По данным Национальной администрации безопасности дорожного движения (NHTSA) в США ежегодно более 400 человек получают ранения из-за взрывов АКБ при попытках "прикуривать" [3].
Отметим, что переполюсовка невозможна при подключении штатного аккумулятора на автомобиле, т.к. соединительные кабели не подходят к клеммам другой полярности.
Аккумуляторные пусковые устройства имеют защиту от переполюсовки. При неправильном подключении пускового устройства силовая цепь остается разомкнутой, пользователю подается звуковой сигнал.
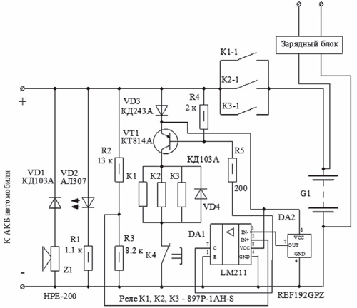
На рис. 8 показан вариант схемы аккумуляторного пускового устройства с защитой от переполюсовки. В исходном состоянии, в режиме хранения, аккумуляторная батарея пускового устройства G1 отключена от его выходных клемм и этим защищена от короткого замыкания. При этом все электронные компоненты и обмотки реле обесточены, контакты реле К1-1, К2-1, К3-1 разомкнуты.

Рис. 8. Схема силовой части аккумуляторного пускового устройства с релейной защитой от переполюсовки
Потребитель подключает пусковое устройство к аккумуляторной батарее автомобиля под капотом, используя имеющиеся в комплекте кабели с зажимами.
В случае переполюсовки через диод VD1 включается зуммер Z1 НРЕ-200. Диод VD3 при переполюсовке не позволит включиться обмоткам реле К1-К3 и АКБ автомобиля и пускового устройства не будут закорочены.
При правильном подключении пускового устройства загорается светодиод VD2. Диод VD4 обеспечивает безопасный (без перенапряжений) отвод энергии, накопленной в индуктивностях обмоток реле. Это стандартное схемное решение. Через диод VD3 питаются обмотки реле К1-К3.
Реле К1-К3 срабатывают при правильном подключении пускового устройства и отключаются после запуска двигателя. Для управления реле использован широко применяемый компаратор LM211 совместно с силовым транзисторным ключом VТ1.
Транзистор VТ1 подключает обмотки реле К1-К3 к напряжению автомобильной бортовой сети через нормально замкнутый контакт кнопки К4. Реле срабатывают, и АКБ пускового устройства подключается к АКБ автомобиля.
После пуска двигателя напряжение в бортовой сети автомобиля повышается и АКБ пускового устройства отключается от бортовой сети, можно безопасно отсоединять кабели пускового устройства.
Если автоматического отключения реле К1-К3 не произошло (двигатель не запустился, сбой системы управления из-за помехи), их следует отключить вручную, разомкнув цепь питания обмоток кнопкой К4 на корпусе пускового устройства. Признаком того, что обмотки реле К1-К3 не обесточены после отсоединения пускового устройства от АКБ автомобиля, является свечение светодиода VD2.
Разберемся, можно ли вместо электромеханических реле К1-К3 применить более современные электронные коммутаторы. Через контакты реле проходит рабочий ток пускового устройства. Для легковых автомобилей в соответствии с расчетом по (2-3) максимальная величина тока пускового устройства достигает 450 А. Такой ток можно коммутировать с помощью тиристоров, биполярных транзисторов с изолированным затвором (IGBT) и электронных реле.
Применение тиристоров для защиты серийных бытовых пусковых устройств от переполюсовки маловероятно по причине их высокой стоимости - тиристор с рабочим током 300...400 А стоит более 2000 рублей [4].
По той же причине не подойдут и электронные реле. Напомним, что электронные реле - это класс модульных полупроводниковых приборов, выполненных по гибридной технологии, содержащих в своем составе мощные силовые ключи на симисторных, тиристорных либо транзисторных структурах. Они с успехом используются для замены там, где это возможно, традиционных электромагнитных реле и контакторов.
На токи 450...500 А электронные реле серийно не производятся. Мощные электронные реле стоят пока еще дорого. Например, в пусковом устройстве можно было бы использовать соединенные параллельно серийно производимые электронные реле CMD24125 (http://www.chipdip.ru), коммутирующие токи до 125 А.
Таким образом, применение полупроводниковых силовых коммутирующих элементов в серийных пусковых устройствах на сегодняшний день экономически нецелесообразно, поэтому в схеме защиты от переполюсовки используются электромеханические устройства.
Отечественные автомобильные контакторы с рабочим напряжением обмотки 12 В КТ125, КТ128, 5903...3747 и т.д. коммутируют постоянный ток 100 А, имеют массу более 0,4 кг, габариты 77х51х97 мм (рис. 9). Использовать контакторы в малогабаритных пусковых устройствах нецелесообразно из-за высокой стоимости, больших габаритов и массы.

Рис. 9. Автомобильный контактор КТ125
С другой стороны, особую группу электромеханических коммутаторов составляют автомобильные реле. Они коммутируют низковольтные цепи, на их контактах практически не возникают разрушающие электро-дуговые процессы, что позволяет производить компактные устройства для коммутации больших токов.
Для электромобилей и гибридных автомобилей производятся мощные реле с герметичными контактами для работы в среде с возможным присутствием водорода, что актуально при эксплуатации аккумуляторных батарей на транспорте. Например, автомобильное реле AEV19012 430 [5] коммутирует ток до 600 А, его обмотка питается от напряжения 12 В, имеет небольшие габариты 113x74x63 мм.
Чтобы уложиться в ценовые требования рынка, разумно реализовать защиту от переполюсовки, применив несколько параллельно включенных маломощных автомобильных реле.
Можно использовать, например, малогабаритные автомобильные реле серии 897 известного международного производителя Song Chuan (http://kontakt-t.ru/catalog/relay_song.html). Это реле с одним нормально разомкнутым контактом, коммутируемым постоянным током до 70 А, напряжение питания обмотки 12 В, ток потребления обмотки 133 мА, габаритные размеры 25,8x25,8x25 мм, масса 40 г (рис. 10) [6].

Рис. 10. Автомобильное реле 897P-1AH-S
В схеме на рис. 8 контакты реле в случае правильного подключения пускового устройства коммутируют ток холостого хода Ixx не более 10 А (рис. 4). После включения стартера рабочий ток пускового устройства, достигающий в начальный момент величины 450 А и затем уменьшающийся (рис. 6а), идет по уже замкнутым контактам.
При замкнутых контактах в установившемся режиме в реле допускаются перегрузки по току до 150% от величины номинального тока [7], т.е. через замкнутый контакт реле серии 897 можно пропустить ток до 175 А, а для реализации схемы защиты от переполюсовки потребуется три реле серии 897 с параллельно включенными контактами.
Отметим, что при проектировании устройств, в которых реле эксплуатируются с перегрузками по току, необходимо экспериментальное исследование температуры контактов, значительно влияющей на их долговечность.
Выводы
Аккумуляторное пусковое устройство - это исправная, заряженная аккумуляторная батарея, подключаемая параллельно штатной АКБ на автомобиле для облегчения пуска ДВС. При всех комбинациях значений степени разряда штатной АКБ и температуры внешней среды мощность, подводимая к стартеру при использовании пускового устройства, оказывается больше, чем при использовании только штатной батареи и двигатель запускается лучше.
Анализ показал, что аккумуляторные батареи пускового устройства и автомобиля работают в допустимом режиме на холостом ходу и при пуске двигателя.
Аккумуляторные пусковые устройства обязательно имеют защиту от переполюсовки. При неправильном подключении пускового устройства силовая цепь остается разомкнутой, пользователю подается звуковой сигнал.
Применение полупроводниковых силовых коммутирующих элементов в пусковых устройствах на сегодняшний день экономически не целесообразно, в схеме защиты от переполюсовки используются электромеханические устройства.
Периодический заряд аккумуляторных батарей пусковых устройств с помощью встроенных или поставляемых в комплекте зарядных устройств является необходимой процедурой эксплуатации.
Литература и интернет-источники
1. Соснин Д.А. Автотроника. Электрическое, электронное и автотронное оборудование легковых автомобилей, - М., Солон-Пресс, 2010. - 384 с.
2. Акимов С.В., Чижков Ю.П. Электрооборудование автомобилей. Учеб. Для студентов вузов. - М.:ЗАО КЖИ "За рулем", 2005. - 384 с.
3. http://en.wikipedia.org/ wiki/Jump_start_(vehicle).
4. http://www.chipdip.ru.
5. EV Relays (AEV). Datasheet 61213-0000-en-ev: 250106J. Panasonic, 2009. - 5 pp.
6. 897 Relays. Datasheet. Song Chuan, 2007. - 6 pp.
7. Раннева Г.Г. Мощные электромагнитные реле. Справочник инженера. - С.-Петербург. 2001. - 152 с.
Автор: Вадим Яковлев (г. Самара)
Источник: Ремонт и сервис
