Фирма ACER выпускает большое количество различных моделей ЖК мониторов, как бюджетных, так и профессиональных. Как известно, причиной большинства неисправностей современных мониторов (телевизоров) является блок питания (БП). В этом материале автор делится опытом ремонта блоков питания 17- и 19-дюймовых моделей ACER. В статье приводятся принципиальные схемы всех рассматриваемых блоков, описываются их принцип работы и практические неисправности.
Блок питания VP-761
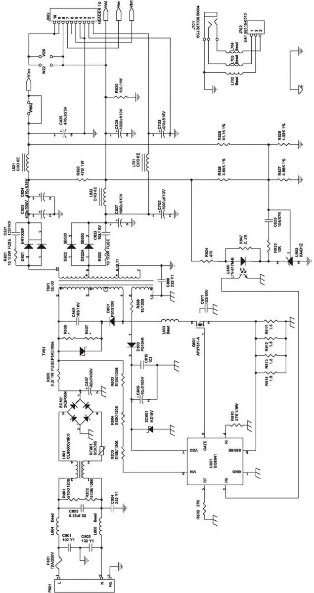
Блок питания такого типа используется в 19-дюймовых моделях мониторов "Acer AL1914/AL1916p". Принципиальная электрическая схема блока питания VP-761 приведена на рис. 1 и 3.

Рис. 1. Принципиальная электрическая схема AC/DC-преобразователя блока питания VP-761
Он состоит из двух узлов - AC/DC-преобразователя и DC/AC-преобразователя (инвертора).
Примечание.Необходимо иметь в виду, что на приведенных принципиальных схемах элементы с обозначением "NC" (например, "IC904 NC") не установлены.
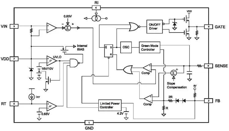
AC/DC-преобразователь формирует из сетевого напряжения стабилизированные постоянные напряжения 15 В/2 А (Vinv на рис. 1) и 5 В (2 канала: Vdd и Vaudio - с выходными токами 1,5 и 0,6 А), гальванически развязанные от сети. Он реализован по схеме обратноходового преобразователя, в состав которого входит импульсный трансформатор T801 и мощный n-канальный MOSFET-транзистор Q801 (AP27611-A: VD=650 В, ID=10 А, RDS(ON)= 1 Ом), управляемый ШИМ контроллером U801 (SG6841). Микросхема SG6841 фирмы System General представляет собой специализированную ИМС, предназначенную для построения импульсных источников питания с выходной мощностью до 60 Вт. Микросхема имеет режим энергосбережения (Green mode), схемы токовой и термозащиты, тотемный выход для управления MOSFET-транзистором. Архитектура ИМС SG6841 приведена на рис. 2, а назначение выводов - в табл. 1.

Рис. 2. Архитектура ИМС SG6841
Таблица 1. Назначение выводов ИМС SG6841
Номер вывода | Обозначение | Описание |
1 | GND | "Земля" |
2 | FB | Вход обратной связи. Рабочий цикл ШИМ определяется напряжением на этом входе и токовым сигналом на выв. 6 |
3 | V IN | Вход запуска ИМС, должен быть соединен с сетевым выпрямителем через гасящий резистор |
4 | RI | Внешний резистор источника тока ИМС, от него заряжается внутренний конденсатор, определяющий рабочую частоту (переключения) ИМС |
5 | RT | Вход для подключения внешнего термистора (NTC) для термозащиты ИМС |
6 | SENSE | Вход контроля тока через силовой ключ для ограничения пикового значения тока |
7 | VDD | Напряжение питания ИМС |
8 | GATE | Тотемный выход для управления силовым N-MOSFET-транзистором |
В режиме запуска она потребляет ток до 30 мкА (выв. 3), а в рабочем режиме - 3 мА (выв. 7). Резистор R809 подключен к внутреннему опорному источнику тока, от которого заряжается внутренний конденсатор тактового генератора. Если R809=26 кОм, опорный ток равен 50...55 мкА, а частота генератора - 65 кГц.
Вход контроля тока через силовой ключ (выв. 6) подключен к датчику - резистору R811-R814,стоящему в цепи истока Q801. Ток через силовой ключ ограничен внутренней схемой на уровне, который определяется напряжением на входах FB (выв. 2) и SENSE (выв. 6) в соответствии с формулой VCOMP=(VFB-1)/3. При напряжении на выв. 6 VCOMP=0,85 В происходит ограничение выходной мощности источника.
На вход обратной связи (выв. 2) сигнал поступает от схемы компенсации (R826-R829 U803 U800), контролирующей изменения выходных напряжений 15 и 5 В.
При уровне напряжения на входе FB 1,4...1,5 В включается режим Green mode, в котором частота внутреннего генератора снижается до 10 кГц. Если напряжение на входе FB возрастает до уровня 2,6 В, включается рабочий режим (стабилизации выходных напряжений).
Инвертор формирует из постоянного напряжения 15 В переменное высоковольтное напряжение для питания электролюминесцентных ламп (CCFL) задней подсветки.
В указанных моделях мониторов применяется инвертор типа FLC488SC8V-10 фирмы FUJITSU. Его электрические параметры приведены в табл. 2.
Таблица 2. Электрические параметры инвертора FLC488SC8V-10
Параметр | Кондиции | Значение |
Входное напряжение, В | - | 15 |
Входной ток, А | - | 1,5 |
Сигнал Backlight ON/OFF Control, В | ON | 3,3 |
OFF | 0 | |
Диапазон регулировки яркости | - | 30% |
Выходное напряжение, В | Vin=15 В, Iout=6,5 мА | 750 |
Яркость, Кд/м2 | Iout=6,5 мА | 300 |
Ток на каждом выходном разъеме, мА | Vbri=0,4~3,3 В | 7 |
Частота | - | 50 |
Напряжение поджига CCFL, В | O°C | 1600 |
Время поджига, с | - | 1 |
КПД, % | Vin=15 В | 80 |
Срок службы, ч | - | Не менее 50000 |
Принципиальная схема инвертора FLC488SC8V-10 приведена на рис. 3. Он выполнен по схеме мостового преобразователя и питается напряжением 15 В от AC/DC-преобразователя.
Инвертор выполнен на специализированной микросхеме OZ964 фирмы O2Micro. Назначение выводов микросхемы приведено в таблице 3. Она имеет два выходных канала (выв. 11, 12 и 19, 20). Выходы PDRA и PDRC (выв. 19 и 12) предназначены для управления p-канальными MOSFET-транзисторами (P-MOSFET), а выходы NDRB и NDRD - n-канальными (N-MOS-FET). В верхних плечах моста используются P-MOSFET типа AP4435 (VD=-30 В, ID=-9A, RDS(on)=20 мОм), а в нижних плечах - N-MOSFET типа AP4410 (VD=30 В, ID=10A, RDS(on)=13,5 мОм). Между плечами моста включена первичная обмотка импульсного трансформатора Т901. К вторичным обмоткам трансформатора подключены по две CCFL и цепи, формирующие напряжения обратной связи, а также сигналы защиты от превышения напряжения/тока в лампах.
Таблица 3. Назначение выводов микросхемы OZ964
Номер вывода | Обозначение | Назначение |
1 | CTIMR | Конденсатор времени поджига и резистор задержки выключения схемы |
2 | OVP | Вход напряжения обратной связи для узла OVP |
3 | ENA | Вход ИМС ON/OFF (более 2,3 В/менее 1 В) |
4 | SST | Конденсатор времени "мягкого" старта |
5 | VDDA | Напряжение питания |
6 | GNDA | "Земля" |
7 | REF | Выход опорного напряжения |
8 | RT1 | Резистор времени поджига |
9 | FB | Токовый вход обратной связи |
10 | CMP | Вход обратной связи напряжения компенсации |
11 | NDR D | Выход D управления силовым транзистором N-MOSFET |
12 | PDR С | Выход С управления силовым транзистором P-MOSFET |
13 | LPWM | Выход НЧ ШИМ сигнала для регулировки яркости |
14 | DIM | Вход DC-напряжения для регулировки рабочим циклом НЧ ШИМ (регулировка яркости) |
15 | LCT | Задающий конденсатор генератора НЧ ШИМ |
16 | PGND | "Земля" силовой цепи |
17 | RT | Времязадающие элементы частоты поджига и рабочей частоты |
18 | CT | |
19 | PDR A | Выход A управления силовым транзистором P-MOSFET |
20 | NDRB | Выход B управления силовым транзистором N-MOSFET |
С резистивных датчиков R936 и R937, включенных последовательно с CCFL, снимаются напряжения, пропорциональные токам через лампы. Затем эти сигналы суммируются на резисторе R939 и поступают на токовый вход обратной связи FB (выв. 9) для управления рабочим циклом ШИМ с целью стабилизации тока через CCFL.
С емкостных делителей, подключенных параллельно вторичным обмоткам Т901, снимаются напряжения, пропорциональные напряжениям на CCFL, и через развязывающие диоды подаются на вход напряжения обратной связи OVP (выв. 2 U901). Узел OVP обеспечивает защиту CCFL во всех режимах: разогрева (поджига), рабочем и переходных. Логика узла отличает режим поджига от обрыва CCFL и, в последнем случае, блокирует выходной драйвер. Напряжение "защелкивания" (включение защиты) на выв. 2 равно 2 В.
Управляющие сигналы поступают на инвертор через разъем J802 (рис. 1). ИМС включается сигналом Ven с контакта 2 ON7502, формируемым микроконтроллером монитора. Сигнал высокого уровня (более 2,3 В) подается на вход разрешения ENA, выв. 3. Напряжение на конденсаторе С904, подключенном к выв. 4 (SST), постепенно растет. Оно определяет мощность, передаваемую инвертором в CCFL и, тем самым, предотвращает броски тока в лампах (режим "мягкого" старта). Ключ Q902 Q903 служит для того, чтобы ИМС включалась только тогда, когда на инвертор подано напряжение 15 В, в противном случае ключ замыкает на вывод SST "землю", и контроллер не запускается.
Рабочая частота инвертора задается элементами, подключенными к выв. 17 и 18 ИМС, - конденсатором C912 и резистором R908, и составляет примерно 60 кГц. В режиме поджига ламп параллельно R908 подключается R909 с помощью ключа на выводе RT1 (выв. 8), и частота генератора возрастает до 75 кГц. После выхода в штатный режим ключ размыкается и рабочая частота инвертора понижается. Ток ламп контролируется цепью обратной связи, которая формирует сигнал на выв. 9 микросхемы. Если CCFL разрушается или нарушается контакт в ее разъеме (отключается), ток в цепи обратной связи уменьшается до нуля, что приводит к выключению контроллера.
Для повторного включения контроллера необходимо инициализировать его питание (выв. 5) или сигнал ENA (выв. 3).
Яркость CCFL в рассматриваемой схеме регулируется сигналом Vbri (постоянное напряжение в диапазоне 0,6...2,1 В, Min/Max) с контакта 5 J802. DC-напряжение через резистивный делитель подается на вход DIM (14), сравнивается с уровнем пилообразного напряжения НЧ генератора (его амплитуда изменяется в диапазоне 0,31...2,06 В), в соответствии с этим регулируется сигнал на выходе НЧ ШИМ, что приводит к изменению мощности, передаваемой в CCFL.
При напряжении питания 5 В потребляемый ток микросхемы OZ964 в рабочем режиме составляет около 3...4 мА, а в дежурном - 200 мкА. При токе 75 мА через выходные драйверы (выв. 11, 12, 19, 20) их сопротивление RDS(ON)=15...25 Ом.
Блок питания VP-583
Блок питания такого типа используется в 17-дюймовых мониторах "Acer AL1715" (шасси AR577) ив 19-дюймовых "Acer AL1912". Принципиальная электрическая схема БП VP583-1 приведена на рис. 4.
Схема этого БП, по сравнению со схемой вышеописанного блока, имеет небольшие отличия:
1. Во вторичных цепях AC/DC-преобразователя дополнительно установлены интегральные стабилизаторы U802 (KIA7812) и U701 (KIA78R05). С помощью первого стабилизатора из напряжения 15 В формируется 12 В для узлов монитора, оно поступает на контакты 9, 10 разъема J802. Второй стабилизатор имеет вход разрешения (выв. 4), поэтому его выходное напряжение 5 В будет присутствовать только при наличии управляющего сигнала с контакта 6 J802 (используется для переключения монитора в дежурный режим).
2. Инвертор питания CCFL выполнен на ИМС предыдущего поколения типа OZ960 (2000 г.в.), имеющей такое же расположение выводов и схему включения, как и OZ964 (2004 г.в.), но незначительно отличающейся характеристиками.
Блок питания PWPC1942HH2P
Блок питания такого типа используется в 19-дюймовых мониторах "Acer AL1916W". Принципиальная электрическая схема блока питания PWPC1942HH2P приведена на рис. 5 и 7.
Блок питания (рис. 5) формирует из сетевого напряжения 100...240 В стабилизированные и гальванически развязанные от сети напряжения +12 и +5 B, необходимые для питания всех узлов монитора. Основа этого источника - ШИМ контроллер с токовым управлением IC901 типа LD7575 фирмы Leadtrend. Особенности этой микросхемы:
- встроенная высоковольтная (500 В) схема старта;
- токовое управление;
- автоматический режим энергосбережения;
- программируемая частота ШИМ;
- схемы защиты от высокого напряжения питания ИМС (OVP - Over Voltage Protection) и от перегрузки и короткого замыкания в нагрузке (OLP - Over Load Protection);
- 500 мА выходной драйвер. Назначение выводов микросхемы LD7575PS приведено в табл. 4.
Таблица 4. Назначение выводов микросхемы LD7575
Номер вывода | Обозначение | Назначение |
1 | RT | Резистор, задающий частоту переключения в пределах 50...130 кГц |
2 | COMP | Вход напряжения обратной связи |
3 | CS | Вход контроля тока через силовой ключ |
4 | GND | "Земля" |
5 | OUT | Выход драйвера для управления транзистором КМОП |
6 | VCC | Напряжение питания микросхемы |
7 | NC | Не подключен |
8 | HV | Вход высоковольтной схемы старта, подключается к выходу сетевого выпрямителя через гасящий резистор |
Напряжение питания микросхемы составляет 11...25 В (уровень OVP=27 В), рабочая частота переключения задается резистором R911 (подключен к выв. 1) ив данном случае составляет 65 кГц. Частота переключения в режиме энергосбережения составляет 20 кГц. В этот режим микросхема переключается автоматически, при значительном уменьшении потребляемой мощности узлами монитора (соответствует уровню напряжения на входе COMP менее 2,35 В). При напряжении на входе FB менее 1,2 В микросхема выключается.
Микросхема запускается током встроенной схемы (около 2 мА), на вход которой (выв. 8) подается выпрямленное сетевое напряжение через цепь R931 R904 R938. После запуска микросхема питается от обмотки 1-2 Т901 и выпрямителя D902 C906.
Токовый сигнал обратной связи снимается с резистора R914, установленного в цепи истока силового ключа Q903, и поступает на выв. 3 (CS) IC901. Пороговое значение напряжения на выв. 3, пропорциональное максимальному току через ключ, равно 0,85 В.
Цепь обратной связи по напряжению из прецизионного параллельного стабилизатора IC903 и оптрона IC902 контролирует вторичное напряжение 12 В и формирует напряжение на входе усилителя ошибки (выв. 2, COMP). В результате на выходе микросхемы (КМОП драйвер, выв. 5) формируется ШИМ сигнал размахом 10...12 В, у которого длительность импульсов изменяется в зависимости от напряжения ошибки, что приводит к стабилизации вторичного выходного напряжения 12 В. Напряжение на выв. 2 IC901 не может быть меньше величины 1,2 В, иначе выходной сигнал микросхемы выключается. Рабочий цикл выходного сигнала ограничен на уровне 75% для того, чтобы исключить насыщение сердечника трансформатора Т901.
Цепь ZD901 ZD902 R926 является защитной, при превышении выходных напряжений источника заданных уровней (13 и 5,6 В) стабилитроны в этих цепях начинают проводить ток, в результате напряжение на входе FB ИМС становится больше 6 В, и выходной сигнал IC901 блокируется.
В качестве силового ключа Q903 используется N-канальный DMOS-транзистор типа STP10NK702FPфирмы STMicroelectronics, основные параметры которого: VD=700 В, ID=8,6 А, RDS(ON)=0,85 Ом (при VGS, ID=4,5 А).
Во вторичных цепях используются диодные сборки D908, D909 типа SP2015Q - импульсные диоды Шоттки (VREF=150 В, IF=20 А).
C управляющей платой блок питания соединяется через 12-контактный разъем CN902. На этот же разъем поступают управляющие сигналы ON/OFF и DIM для инвертора CCFL.
Инвертор питания CCFL
Он выполнен на специализированной микросхеме IC801 типа OZ9938GN фирмы O2Micro, предназначенной для управления источниками питания CCFL. Назначение выводов микросхемы OZ9938GN приведено в таблице 5. Выходы микросхемы (выв. 1, 15) предназначены для управления силовыми N-MOSFET-ключами, включенными по мостовой схеме. К ним подключены две сборки N-MOSFET-транзисторов Q805, Q806 типа AM9945 (VD=30 В, ID=9 А, RDS(ON)=0,01 Ом при UGS=5 В). Нагрузкой транзисторов служат половины первичных обмоток импульсных транcформаторов PT801, РТ802, средние точки обмоток подключены к источнику 12 В. Инвертор включается сигналом ON/OFF с контакта 12 CN902 (рис. 5), формируемым микроконтроллером монитора. Сигнал высокого уровня закрывает ключ Q801 Q802, включается стабилизатор 5 В Q803 ZD801. На вход разрешения (выв. 10) и питания (выв. 2) контроллера IC801 подается напряжение 5 В, в результате контроллер включается. Напряжение на конденсаторе "мягкого" старта С809, подключенном к выв. 12, постепенно растет. Оно определяет мощность, передаваемую через PT801 в CCFL-лампы, и, тем самым, предотвращает броски тока в лампах.
Таблица 5. Назначение выводов микросхемы OZ9938GN
Номер вывода | Обозначение | Описание |
1 | DRV1 | Выходной сигнал 1 |
2 | VDDA | Напряжение питания |
3 | TIMER | Времязадающий конденсатор, определяет время поджига и время отключения |
4 | DIM | Вход аналогового или ШИМ сигнала регулировки яркости |
5 | ISEN | Вход токового сигнала обратной связи |
6 | VSEN | Вход напряжения обратной связи |
7 | OVPT | Вход защиты от превышения напряжения/тока |
8 | NC | Не подключены |
9 | NC | |
10 | ENA | Сигнал включения-выключения микросхемы |
11 | LCT | Времязадающий конденсатор, определяет частоту ШИМ схемы регулировки яркости и вход выбора аналоговой регулировки яркости |
12 | SSTCMP | Конденсатор схемы "мягкого" старта |
13 | CT | Времязадающая RC-цепь частоты основных операций и частоты поджига |
14 | GNDA | Аналоговая "земля" |
15 | DRV2 | Выходной сигнал 2 |
16 | PGND | "Земля" силовых цепей |
Время поджига ламп задается номиналом конденсаторов C804, С814, подключенных к выв. 3, и составляет примерно 1,5 с.
В этом режиме частота ШИМ повышена относительно рабочего режима и составляет примерно 70 кГц. Она определяется номиналами элементов R817, C810 (подключены к выв. 13). Когда лампы зажглись и напряжение на выв. 5 составляет не менее 0,7 В, схема переходит в рабочий режим, в котором частота ШИМ понижается примерно до 52 кГц. В этом режиме напряжение на лампах составляет примерно 750 В при токе 6...7 мА. Ток ламп контролируется цепью обратной связи, которая формирует сигнал на выв. 5 микросхемы (ISEN). Если CCFL-лампа разрушается или нарушается контакт в ее разъеме (отключается), напряжение на выв. 12 растет и достигает 2,5 В, включается таймер (выв. 3), током которого заряжаются конденсаторы С804, С814, определяющие время задержки выключения контроллера. При достижении на них уровня 3 В выходы контроллера выключаются.
Для повторного включения контроллера необходимо инициализировать его питание (выв. 2) или сигнал ENA (выв. 10).
Схема защиты от перенапряжения и токовой защиты в составе IC801 контролирует сигнал на выв. 6. При отключении (разрушении, обрыве цепи) лампы выходное напряжение возрастает, с делителей сигнал подается на выв. 6. Как только его уровень превысит определенный (задается делителем R810 R814 на выв. 7, OVP), с такой же, как и в предыдущем случае, задержкой, контроллер выключается.
Для регулировки яркости используется вход DIM (выв. 4), на который через делитель R808 R811 подается аналоговый сигнал регулировки от микроконтроллера. Уровень напряжения 0,2 В на выв. 4 IC801 соответствует минимальной яркости ламп, а уровень 1,6 В - максимальной.
При напряжении питания 5 В потребляемый ток микросхемы OZ9938GN в рабочем режиме составляет около 2...2,5 мА, а в дежурном - 200 мкА.
Диагностика неисправностей AC/DC-преобразователей
Рассмотрим диагностику на примере схемы на рис. 5. Если монитор не включается и индикатор на передней панели не светится, скорее всего, это связано с неисправностью AC/DC-преобразователя блока питания. Для того, чтобы в этом убедиться, измеряют напряжение +12 В на выходе источника - контактах 1-2 CN902. Если напряжение равно нулю, отключают монитор от сети и проверяют омметром сетевой предохранитель F901. Если он перегорел, проводят осмотр элементов платы на наличие обгоревших корпусов, разъемов,вздутия корпусов электролитических конденсаторов. Подозрительные элементы выпаивают и проверяют омметром их исправность.
Как правило, причиной перегорания F901 служат следующие элементы:транзистор Q903, диодный мост BD901, фильтрующий конденсатор С905, варистор VAR901, элементы демпфера D901 C930 R905. Все эти элементы проверяют омметром на короткое замыкание, неисправные заменяют. Элементы демпфера лучше проверить заменой. Электролитические конденсаторы желательно проверить измерителем ESR (эквивалентное последовательное сопротивление) на отсутствие утечки. Выход из строя силового ключа зачастую приводит к пробою драйвера в составе контроллера IC901, поэтому перед установкой Q903 проверяют омметром IC901 на отсутствие короткого замыкания между выв. 4 и 5.
Если сетевой предохранитель исправен, проверяют на обрыв цепь от сетевого разъема до входа диодного моста и от выхода моста до стока Q903. При отсутствии обрыва в цепи подают напряжение на блок питания и контролируют выходной сигнал IC901 (выв. 5) - на нем должны присутствовать импульсы размахом 10...12 В. Если их нет, проверяют цепь запуска микросхемы, цепь питания в рабочем режиме и тактовый генератор (выв. 1) (см. описание). Если импульсы на выв. 5IC901 появляются и сразу же пропадают, проверяют вторичные цепи источника на отсутствие короткого замыкания, исправность элементов в цепи обратной связи. По наличию и уровню напряжений на выв. 2 и 3 можно судить о режиме работы контроллера (см. описание).
Если перегорает предохранитель F903 во вторичной цепи 12 В, это говорит о том, что во-первых, неисправны элементы в цепи защиты от замыкания (см. описание), а во-вторых, что в нагрузке этого источника имеется короткое замыкание. Отключают монитор от сети и омметром проверяют узлы монитора, питающиеся напряжением 12 В, и в первую очередь, инвертор CCFL, определяют и устраняют причину. После устранения короткого замыкания перед включением монитора проверяют элементы цепи защиты: ZD901, R926 и ИМС IC901 (заменой). Аналогично действуют в случае перегорания предохранителя F902.
Диагностика неисправностей инверторов питания CCFL-ламп подсветки
Рассмотрим диагностику этого узла на примере инвертора блока питания PWPC1942HH2P (рис. 6).
В случае, когда инвертор полностью неработоспособен, сетевой индикатор монитора будет светиться зеленым цветом, то есть видеосигнал поступает от источника и обрабатывается видеотрактом, но изображение едва видно при внешнем освещении панели.
Вначале проверяют предохранитель F902 в цепи 12 В (рис. 2). Если он неисправен, скорее всего, причина в инверторе. Визуально осматривают узел инвертора на плате блока питания на наличие обгоревших участков, особенно во вторичных цепях - в месте разъемов CN801-CN804 (рис. 4). Иногда из-за плохого качества разъема контакт нарушается и инвертор переключается в режим защиты (см. описание). Проверяют электролитические конденсаторы на отсутствие вздутий корпусов, а резисторы - на отсутствие гари на корпусах, подозрительные элементы заменяют.
Как правило, предохранитель F902 перегорает по причине неисправности силовых ключей в составе сборок Q805, Q806. Их легко диагностировать с помощью омметра.
Если предохранитель F902 цел, проверяют наличие питания и управляющих сигналов (включение, уровень яркости) на выводах микросхемы IC801 (см. описание). Косвенным признаком исправности OZ9938 является наличие сигнала частотой 50...60 кГц на выв. 13 и частотой 150...200 Гц на выв. 11.
Если внутренние генераторы микросхемы работают, а в момент включения монитора на выходах контроллера (выв.1, 15) появляется и пропадает ШИМ сигнал размахом 5 В,скорее всего, срабатывает защита. Если сигналы защиты на входах микросхемы (выв. 6, 7) присутствуют, необходимо выяснить причину и устранить ее.
В случае если подсветка работает нестабильно (яркость самопроизвольно изменяется), это может быть связано со стабильностью входного сигнала управления яркостью DIM (постоянное напряжение) или с неисправностью элементов времязадающей цепи генератора R817, C810 - их проверяют заменой. Если результата нет, заменяют контроллер OZ9938.
Иногда яркость подсветки самопроизвольно меняется из-за старения CCFL-ламп. Для проверки ламп их заменяют заведомо исправными. Если таковых нет, вместо проверяемой лампы включают эквивалент - резистор номиналом 100 кОм/5...10 Вт, и проверяют стабильность выходных напряжений инвертора.
Довольно часто в инверторах CCFL, построенных по рассматриваемым схемам, выходит из строя один из двух каналов, например, для схемы на рис. 6 - элементы Q805, PT801 (как правило, выгорает высоковольтная обмотка PT801). В результате оказывается неработоспособным весь инвертор. При отсутствии компонентов для замены неисправных работоспособность инвертора можно восстановить, ведь для удовлетворительной подсветки ЖК панели достаточно и двух ламп. Поступают следующим образом:
- отключают от инвертора все CCFL-лампы;
- удаляют неисправные компоненты или обрезают проводники к ним на печатной плате;
- для нормальной работы схемы защиты и цепи обратной связи, регулирующей выходной ток ламп, обрезают токопроводящие дорожки на плате выводов 1 диодных сборок D801, D802, D806 или полностью их выпаивают, выпаивают диод D801;
- подключают к разъемам CN803, CN804 одну верхнюю и одну нижнюю лампы и проверяют работоспособность подсветки.
Типовая неисправность инверторов CCFL - срабатывание защиты, в этом случае CCFL кратковременно зажигаются и сразу же гаснут. Для диагностики неисправности необходимо контролировать сигналы на выводах ИМС, а для этого недостаточно времени - ведь инвертор работает всего 1...2 с. Чтобы это время увеличить, можно кратковременно снять защиту ИМС.
Для блокировки защиты ИМС OZ960 и OZ964 (см. рис. 1 и 3) в момент включения на выв. 4 (SST) нужно удерживать потенциал 1,8...2,0 В. Для этого необходимо подключить к этому выводу светодиод красного цвета свечения (катодом на "землю", а анодом - к выв. 4), а выв. 4 подключить через резистор номиналом 5,1 кОм к напряжению 12 В.
С этой же целью для схемы с ИМС OZ8838 включают резистор номиналом 360...470 кОм между выв. 3 и "землей".
После диагностики инвертора и устранения неисправности необходимо восстановить схему (отключить блокировку защиты).
Все недостающие рисунки к статье можно скачать здесь.
Литература
1. Acer AL1912. Service Guide.
2. System General Corp. High-integrated Green-mode PWM Controller SG6841. Product Specification. Version 1.7. 2003.
3. Acer AL1916W. Service Guide.
4. Leadtrend Technology Corporation. Green-Mode PWM Controller with High-Voltage Start-Up Circuit LD7575. 2007.
5. O2Micro. Intelligent CCFL Inverter Controller OZ960. 2002.
6. O2Micro. Phase-Shift PWM Controller OZ964. 2004.
7. O2Micro. LCDM Inverter Controller OZ9938. 2005.
Автор: Павел Потапов (г. Москва)
Источник: Ремонт и сервис
