Экраны ноутбуков представляют собой ЖК панели, подсветка которых (в основном это касается бюджетных устройств) осуществляется электролюминесцентными лампами холодного свечения (CCFL).
В большинстве ноутбуков используется одна лампа, установленная снизу, либо лампа в форме буквы Г.
"Поджиг" лампы, а также ее питание в рабочем режиме обеспечивает DC/AC-конвертор (далее - инвертор). Инвертор должен выполнить надежный запуск CCFL-лампы напряжением до 1000 В и ее стабильное свечение в течение длительного времени при рабочем напряжении 500...800 В (в зависимости от размера экрана). Подключение ламп к инверторам осуществляется по емкостной схеме. Рабочая точка стабильного свечения располагается на линии пересечения нагрузочной прямой с графиком зависимости тока разряда от напряжения, приложенного к лампам. В лампах создаются условия для управляемого тлеющего разряда, рабочая точка находится на пологой части кривой, что позволяет добиться стабильного свечения ламп в течение длительного времени, а также обеспечить эффективное управление яркостью.
Инвертор выполняет следующие функции:
- Преобразует постоянное напряжение 5...20 В в высоковольтное переменное напряжение.
- Регулирует и стабилизирует ток CCFL-лампы.
- Обеспечивает регулировку яркости.
- Согласует выходной каскад инвертора со входным сопротивлением CCFL-лампы при запуске и в рабочем режиме.
- Обеспечивает защиту схемы от короткого замыкания в нагрузке и токовой перегрузки.
Структурная схема инвертора
На рис. 1 показана типичная структурная схема инвертора питания CCFL-ламп в ноутбуках. Инвертор питается постоянным напряжением 5...20 В от источника питания ноутбука. Сигнал включения инвертора от центрального процессора ноутбука поступает на ШИМ контроллер. Сформированные этим узлом импульсы поступают на силовой ключ, коммутирующий ток в первичной обмотки импульсного трансформатора. На вторичной обмотке трансформатора формируется высоковольтное синусоидальное напряжение, которое обеспечивает "поджиг" CCFL-лампы. После поджига лампы ее напряжение питания снижается до рабочего уровня (около 500 В) и стабилизируется с помощью обратной цепи. Цепь контроля обеспечивает стабильность работы ШИМ контроллера, а также защиту от короткого замыкания, перенапряжения и токовой перегрузки.

Рис. 1. Типичная структурная схема инвертора питания CCFL-ламп в ноутбуках
Представленная блок-схема практически реализуется как в дискретном, так и в интегральном исполнении. Инвертор выполняется на отдельной печатной плате (см. рис. 2) и соединяется с материнской платой ноутбука и CCFL-лампой с помощью гибких кабелей.

Рис. 2. Внешний вид инверторов питания CCFL-ламп ноутбуков
Различные производители ноутбуков используют свои модификации инверторов, некоторые из них представлены в этой статье.
Как правило, сигналы, поступающие на контакты интерфейсного разъема инверторов имеют, следующие обозначения: ENA - включение, VIN - питание, BRT ADJ-регулировка яркости.
Принципиальные электрические схемы инверторов
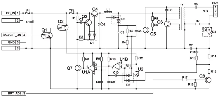
Рассмотрим принципиальную схему инвертора, применяемого в ноутбуках фирмы SAMSUNG (рис. 3).

Рис. 3. Принципиальная электрическая схема инвертора, применяемого в ноутбуках SAMSUNG
Через разъем CN1, соединяющий инвертор с основной платой компьютера, поступают напряжение питания +12 В (DC_IN), напряжение включения инвертора +1,5 В (BACKLIT_ON), а также напряжение регулировки яркости +0,1...0,5 В (BRT_ADJ).
Основой этого инвертора является двухтактный автогенератор на элементах Q5, Q6, T1. Рабочая частота автогенератора определяется индуктивностью первичных обмоток Т1 и параметрами транзисторов. Автогенератор питается от источника питания ноутбука через понижающий DC/DC-конвертор на элементах Q3, Q4, L1, D2. Схема на элементах U1A и и1В формирует управляющий ШИМ сигнал, которым коммутируется ключевой каскад Q3, Q4, и задает рабочий цикл схемы. Управляющий сигнал на входе компаратора и1В складывается из сигнала обратной связи, формируемого из выходного напряжения инвертора, и сигнала регулировки яркости BRT_ADJ, формируемого процессором ноутбука.
Довольно распространен инвертор (рис. 4), в котором в качестве ШИМ контроллера применяется ИМС MP1101 фирмы MPS. Подобный инвертор используется в ноутбуках HEWLETT PACKARD и COMPAQ.

Рис. 4. Принципиальная электрическая схема инвертора, применяемого в ноутбуках HEWLETT PACKARD и COMPAQ
Особенностью схемы на ИМС МР1101 является минимальное число внешних компонентов. В состав микросхемы, помимо собственно ШИМ контроллера, входят силовые МОП транзисторы (N-MOSFET), поэтому отпадает необходимость во внешних транзисторах. Выходной каскад реализован по мостовой схеме. Яркость регулируется импульсным сигналом BURST (контакт 3 JP1), который подается на выв. 3 (ByrST) микросхемы. Аналоговый вход регулировки (выв. 1) не используется и подключен к опорному напряжению 5 В (выв. 17). Напряжение включения ноутбука +4,5 В поступает на выв. 4 ИМС. Инвертор вырабатывает напряжение питания лампы 780 В с частотой 70 кГц. Он обеспечивает напряжение поджига лампы около 1,5 кВ.
На рис. 5 показана схема инвертора Sumida ML1, который используется в ноутбуках Hewlett PACKARD. Основа данного инвертора - микросхема OZ9938(U2) фирмы О2MICRO.

Рис. 5. Принципиальная электрическая схема инвертора Sumida ML1, применяемого в ноутбуках НР
Микросхема имеет узлы защиты от короткого замыкания в нагрузке и от разрушения (обрыва) CCFL-ламп. Ток лампы контролируется цепью D1 R28 C2, сигнал с которой поступает на выв. 5 (ISEN) контроллера OZ9938. Напряжение на CCFL-лампе контролируется цепью С2 С5 R3 R5 R6 R11 D2, сигнал поступает на выв. 6 (VSEN).
ИМС OZ9938 вырабатывает разнополярные импульсы, которые поступают на полевые транзисторы в составе сборки U1. Стоки транзисторов нагружены на первичную обмотку трансформатора Т1. В отличие от типовой схемы включения OZ9938, в которой к инвертору подключается от 2-х до 6-ти CCFL-ламп, при использовании в ноутбуках (одна CCFL-лампа) нет необходимости подключать дополнительные узлы, тем самым увеличивается стабильность работы, надежность и долговечность инвертора.
Инвертор ALPS KUBNKM (рис. 6) используется в частности, в ноутбуках DELL, он выполнен на базе контроллера OZ960 фирмы O2MICRO.

Рис. 6. Принципиальная электрическая схема инвертора ALPS KUBNKM, применяемого в ноутбуках DELL
На плате инвертора установлен операционный усилитель типа LM358, схема включения которого приведена на рис. 7.

Рис. 7. Схема включения LM358 и расположение выводов в корпусе DIP/SO
Эта ИМС используется для питания светодиодов подсветки клавиатуры, расположенных на этой же плате. Этим обеспечивается подсветка экрана и клавиатуры при включении инвертора в рабочий режим.
Отличие этой схемы от предыдущих в том, что микросхема OZ960 имеет два выхода (выв. 11, 12 и 19, 20), каждый из которых рассчитан на подключение двух МОП транзисторов с разной проводимостью каналов (N- и P-MOSFET). Транзисторы в составе сборок U1 и U3 включены по мостовой схеме, нагрузкой служит первичная обмотка Т1. Такая схема включения позволила увеличить надежность схемы. Сигналы обратной связи по току и напряжению со вторичной обмотки по соответствующим цепям подаются на выв. 2 и 9 U2. Рабочая частота ИМС задается элементами С5, R4, подключенными к выв. 18 и 17 U2, и составляет 63 кГ ц.
В режиме поджига частота возрастает до 75 кГц. Яркость регулируется аналоговым сигналом DIM с контакта 3 J1. При этом уровень 0,6 В соответствует минимальной
яркости, а уровень 2,1 В - максимальной. Микросхема U2 питается напряжением 5 В (выв. 5) от источника питания ноутбука. Для питания выходного каскада инвертора от этого же источника подается 12 В. Эта цепь защищена предохранителем F1.
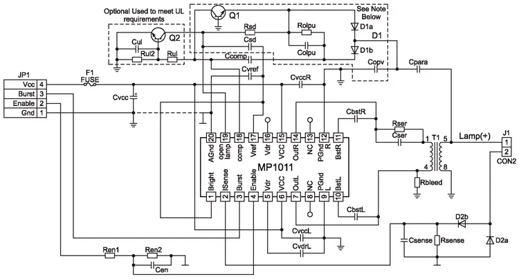
В ноутбуках ACER применяется инвертор AMBIT. Он выполнен на базе ИМС OZ960 и дополнительного контроллера управления светодиодами подсветки клавиатуры OZ9950.
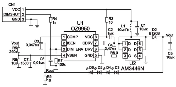
На рис. 8 показана блок-схема микросхемы OZ9950, а на рис. 9 - схема ее включения.

Рис. 8. Архитектура ИМС OZ9950

Рис. 9. Схема включения ИМС OZ9950
Эта часть схемы инвертора (рис. 9) применяется в сверхтонких ноутбуках, мобильных телефонах и карманных компьютерах для обеспечения подсветки матрицы с помощью сверхъярких светодиодов. Схема представляет собой повышающий DC/DC-конвертор на элементах L1, U2, D2, который управляется ШИМ контроллером U1. Микросхема OZ9950 работает на частоте 280 кГц. Сигнал обратной связи по току подается на выв. 2 напряжению - на выв. 4 (VSEN). Напряжение питания 5 В подается на выв. 5 U1 и на вход конвертора - дроссель L1. Напряжение аналоговой регулировки яркости подается на выв.3 U1. Уровень 0,8 В соответствует минимальной яркости, а уровень 1,4 В - максимальной. В режиме импульсной регулировки яркости сигнал частотой 100...300 Гц подается на этот же вывод ИМС в диапазоне уровней 0,4...1,4 В. Яркость регулируется изменением коэффициента заполнения (рабочего цикла) управляющего сигнала.
Автор: Владимир Петров (г. Москва)
Источник: Ремонт и сервис
