Компания МАСТЕР КИТ предлагает радиолюбителям и профессиональным ремонтникам наборы для сборки универсального программатора. Всего выпускается шесть таких наборов: NM9215 - базовый блок, NM9216/1 - адаптер для микроконтроллеров ATMEL, NM9216/2 - адаптер для микроконтроллеров PIC, NM9216/3 - адаптер для микросхем памяти 93-й серии, NM9216/4 - адаптер для микросхем EEPROM, управляемых по шине I2C (24-я серия) и NM9216/5 - адаптер для микросхем энергонезависимой памяти (EEPROM) SDE2560, NVM3060 и SPI25xx.
В этой статье рассмотрены некоторые вопросы отладки такого программатора, не представленные в инструкциях, которые прилагаются к указанным выше наборам.
В последние годы ремонт бытовой аппаратуры, и в частности, некоторых телевизоров, далеко не всегда можно произвести без перезаписи микросхем EEPROM. Некоторые мелкие ремонтные фирмы, радиомеханики, частные предприниматели и просто радиолюбители очень часто используют в этих целях программатор от фирмы МАСТЕР КИТ из наборов NM9215.
Основной вид деятельности автора этих строк - это повышение квалификации радиомехаников различных ремонтных организаций. Однажды при проведении занятий в одном из районных центров меня попросили запустить один такой программатор, а затем продемонстрировать работу с ним (фото и схема программатора приведены на рис. 1 и 2).

Рис. 1. Внешний вид базового блока программатора NM9215

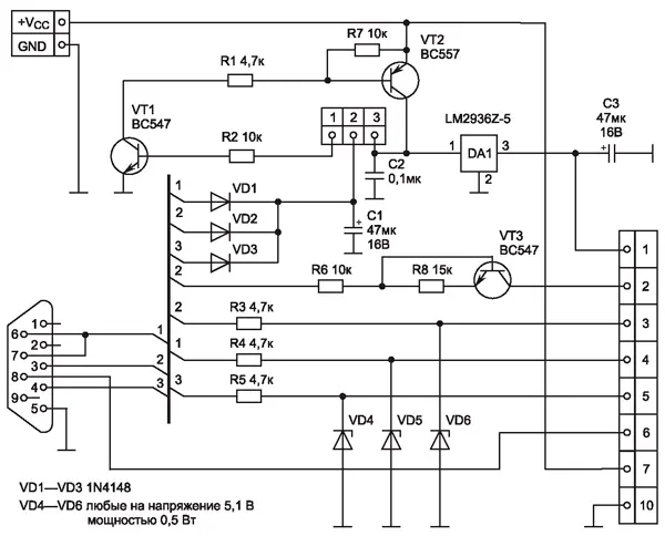
Рис. 2. Принципиальная схема платы базового блока NM9215
С помощью шлейфа к базовому блоку NM9215 был подключен адаптер NM9216/4 для считывания и программирования микросхем памяти (EEPROM) 24-й серии. В панельку (A0) DD2 была вставлена новая (чистая) микросхема 24С16. После запуска программы PonyProg 2000 оказалось, что она "не видит" вставленную в панель микросхему.
Для проверки "железа" программатора было решено использовать простую программу TCOM для проверки устройств, которые подключаются к последовательным портам (COM-портам). Это распространенная программа, ее несложно найти в Интернете, в том числе - и на сайте МАСТЕР КИТ [1].
При запуске этой программы открывается окно, показанное на рис. 3.

Рис. 3. Окно программы TCOM
В этом окне (в левом верхнем углу) можно выбрать номер COM-порта и тип разъема (DB9M или DB25M), поставив точки в соответствующих кружках. В средней части окна программы TCOM показан выбранный разъем COM-порта с обозначением входных и выходных сигналов этого порта и логическими уровнями сигналов на выводах разъема (Low - низкий, High - высокий).
Назначение выводов 9-контактного разъема COM-порта (DB-9M) приведено в табл. 1.
Таблица 1. Назначение выводов 9-контактного разъема COM-порта (DB9)
№ № выводов | Обозначение | Назначение сигналов | Примечание |
1 | DCD | Детектор принимаемого сигнала линии | Вход (в программаторе не используется) |
2 | RXD | Вход данных | В программаторе не используется |
3 | TXD | Выход данных | Выход |
4 | DTR | Готовность информационного терминала | Выход |
5 | SG (GND) | Корпус (Земля) | |
6 | DSR | Готовность передатчика | Вход |
7 | RTS | Запрос передачи | Выход |
8 | CTS | Очистить для передачи | Вход |
9 | RI | Индикатор вызова | В программаторе не используется |
Для изменения логических уровней сигналов на выходах параллельного порта с логического нуля (Low) на единицу (High) и наоборот, в окне программы имеются кнопки RTS, TXD, DTR.
Следует заметить, что уровни Low и High на выходах разъема не соответствуют привычным значениям лог. "0" и "1". Так, уровень Low - это, обычно, отрицательное напряжение 9...11 В, а уровень High - положительное напряжение приблизительно той же величины. Именно для ограничения этих уровней сверху (значением, приблизительно равным 5 В) и снизу(значением, приблизительно равным 0 В) используются стабилитроны VD4-VD6 базового блока (ББ). Учитывая этот факт, будем обозначать уровни выходных сигналов ПК (входных ББ) и выходных ББ по-разному. "Low" и "High" - уровни входных сигналов ББ, "Низкий" и "Высокий" уровни выходных сигналов ББ.
Изменение логического состояния выходных выводов COM-порта можно произвести как щелчком левой кнопки мыши, так и нажатием на клавиатуре буквы, которая подчеркнута в обозначении соответствующей кнопки (R - RTS, T - TXD, D - DTR).
Если к выбранному COM-порту подключить ББ (при отключенном питании), то при изменении состояния выхода RTS будет изменяться логический уровень сигнала на входе DSR (см. рис. 4), так как на базовом блоке между выв. 6 и 7 разъема XP1 типа DB9 установлена перемычка.

Рис. 4. Окно программы TCOM (изменение логического уровня сигнала на входе DSR)
Проверять программатор лучше всего при подключенном внешнем источнике питания +7...13 В (в наборах программатора не поставляется) к 9-контакному разъему ББ. При этом перемычку следует установить в положение 1-2.
Подавая с помощью программы TCOM поочередно на выходы RTS, TXD, DTR выбранного COM-порта высокие уровни (High), можно проверить напряжения на выводах выходного 10-контактного разъема ББ (см. табл. 2).
Таблица 2. Зависимость уровней напряжения на выводах выходного разъема ББ от логических уровней на выходах разъема COM-порта (DB9)
Разъем COM-порта (DB9) | Выходной 10-тактовый разъем ББ | ||
№№ выводов | Логические уровни | №№ выводов | Логические уровни |
3 | Low | 3 | Низкий |
High | Высокий | ||
4 | Low | 5 | Низкий |
High | Высокий | ||
6 | Low | 4 | Низкий |
High | Высокий | ||
Как отмечено выше, уровни напряжения на выходном разъеме ББ за счет стабилитронов VD4-VD6 будут ограничены до уровней TTL.
Для эффективной проверки исправности транзисторного ключа VT3 ББ можно между выв. 1 и 2 его выходного разъема подключить цепь, состоящую из последовательно соединенных ограничивающего резистора 1 кОм и светодиода (анодом к выв. 1 разъема). В этом случае при подаче с помощью программы TCOM на выход TXD (выв. 3 COM-порта) уровня High светодиод засветится.
Кроме того, при наличии уровня High хотя бы на одном из выв. 3, 4, 6 разъема COM-порта (DB9) на выв. 1 выходного разъема ББ будет напряжение питания 5 В.
Базовый блок NM9215 работает как при автономном, так и при внешнем питании (для выбора внешнего источника питания необходимо переустановить на базовом блоке перемычку в положение 2-3).
Рассмотрим теперь некоторые важные особенности адаптеров NM9216/4 и NM9216/3, не отраженные в их инструкциях.
Вспомним, что набор NM9216/4 - это адаптер для считывания и программирования микросхем EEPROM, управляемых по шине I2C (24-я серия). Для работы с микросхемами SDE2526, SDA2546, SDA2586, SDA3546, SDA3586 и микросхемами 24-й серии в корпусах DIP8 используется панелька DD2 (A0) (см. внешний вид и расположение деталей на рис. 5).

Рис. 5. Внешний вид собранного набора NM9216/4
Зачем же другие панельки? Ответим подробно и на этот вопрос.
В случае, если память ремонтируемого или изготавливаемого устройства составлена из двух микросхем 24-й серии, но с разной адресацией, для их чтения и записи следует использовать две панельки DD2 (A0) и DD1 (A1). Причем, ячейки с младшими адресами этой памяти будут располагаться в DD2 (A0), а ячейки со старшими адресами - в DD1 (A1).
Для работы с микросхемами 24-й серии в корпусах SO8 для поверхностного монтажа используется установочное место, обозначенное на плате адаптера, как DD2 (A0). Это место расположено с обратной стороны платы (со стороны печати)и представляет собой контактные печатные проводники.
При считывании и программировании микросхемы в корпусе SO8, ее достаточно плотно прижать выводами к контактным площадкам установочного места платы адаптера.
Панелька DD3 (E0) предназначена для работы с микросхемами AT17Cxx и DS1621 (Digital Thermometer and Thermostat) в корпусах DIP8.
Замечу, что при проверке цепей адаптера NM9216/4 поможет таблица сигналов на выводах панелек этого адаптера (табл. 3).
Таблица 3. Таблица сигналов на выводах панелек адаптера NM9216/4 и выходного разъема базовой платы
№ выходного разъема ББ | Обозначение | Панельки DIP8 | Установочное место для SO8 | ||
DD1 (A1) | DD2 (A0) | DD3 (E0) | DD4 (A0) | ||
1 | VCC | 8, 1 | 8 | 1 | 8 |
2 | - | - | - | - | - |
3 | - | - | - | - | - |
4 | SCL | 6 | 6 | 2 | 6 |
5 | SDA | 5 | 5 | 3 | 5 |
6 | - | - | - | - | - |
7 | - | - | - | - | - |
10 | GND | 2, 3, 4 | 1, 2, 3, 4 | 4, 5, 6, 7 | 1, 2, 3, 4 |
Набор NM9216/3 - это адаптер для микросхем памяти EEPROM 93-й серии. Внешний вид этого адаптера показан на рис. 6.

Рис. 6. Внешний вид адаптера NM9216/3
Для микросхем EEPROM 93-й серии в корпусе DIP8 используется панелька DD2. Для работы с микросхемами 93Сх6 в корпусах SO8 используется установочное место, обозначенное как DD1, а для микросхем 93Сх6х - DD2. Соответствие сигналов этого набора иллюстрирует табл. 4.
Таблица 4. Таблица сигналов на выводах панелек адаптера NM9216/3 и выходного разъема ББ
№ вывода выходного разъема ББ | Обозначение | Панелька | Контактные площадки | |
DD2/DIP8 | DD1/SO8 | DD2/SO8 | ||
1 | VCC | 8, 7, 6 | 8, 7, 6 | 1, 2, 8 |
2 | - | - | - | - |
3 | CS | 1 | 1 | 3 |
4 | CLK | 2 | 2 | 4 |
5 | DI | 3 | 3 | 5 |
6 | DO | 4 | 4 | 6 |
7 | - | - | - | - |
10 | GND | 5 | 5 | 7 |
Интернет-ресурсы
1. http://www.masterkit.ru - сайт фирмы МАСТЕР КИТ
2. http://www.lancos.com - сайт разработчика программатора PonyProg.
Автор: Владимир Житенев (г. Москва)
Источник: Ремонт и сервис
