Общие сведения
"Samsung S8530 Wave II" (далее - S8530) - это замена популярной "волне" первого поколения, которая разошлась по миру более чем миллионным тиражом.
У S8530, в отличие от своего предшественника, существенно увеличилась диагональ экрана (c 3,3 до 3,7 дюйма), что повлекло за собой рост габаритов. В аппарате реализована функция "мультитач", когда двумя пальцами можно масштабировать изображение или текст.
Данная модель базируется на фирменной платформе Bada и оснащена процессором c тактовой частотой 1 ГГц, ОЗУ объемом 512 Мб, интерфейсами Bluetooth 3.0 и Wi-Fi стандартов IEE 802.n/b/g. Если однажды был введен пароль для сети в Wave, устройство запомнит его и при повторном подключении вводить его не потребуется.
При подключении телефона к компьютеру через интерфейс USB 2.0 можно задать постоянный режим работы, который будет использоваться по умолчанию, либо выбирать его каждый раз при соединении.
Телефон можно заряжать от ПК через кабель USB. Почему-то отсутствует возможность работы Bluetooth при связи с компьютером через интерфейс USB, требуется отключать модуль всякий раз при передаче данных по USB.
Размер встроенной памяти телефона составляет 2 Гб, часть ее отводится под ПО, пользователю доступно около 1,4 Гб памяти.
Слот для карт памяти microSD нашел свое место под аккумулятором, это не очень удобно - всякий раз при извлечении карты требуется снимать заднюю крышку, извлекать батарею. Заявлена поддержка карт до 16 Гб.
В аппарате использована батарея самой большой емкости из числа имеющихся в арсенале компании на сегодняшний день, ее емкость составляет 1500 мА·ч. С ней телефон может проработать до 8,5 часов в режиме разговора и до 450 часов в режиме ожидания. Аккумулятор заряжается полностью за 2,5 часа.
Таблица. Основные характеристики Samsung S8530 Wave II
Параметр | Значение |
Процессор | 1 ГГц |
Оперативная память | 512 Мб |
Встроенная память | 2 Гб |
Внешняя память | microSD (до 32 Мб) |
Операционная система | Android froyo |
Диапазон | GSM 850/900/1800/1900 и UMTS 900/2100 |
ЖК дисплей | 3,7 дюйма, разрешение 480 х 800 точек |
Камера | 5 Мп |
Функции | Плеер, диктофон, FM-радио, навигация (GPS) |
Интерфейсы | USB 2.0, Bluetooth 3.0 и WIFI 802.11 b/n/g* |
Емкость аккумулятора | 1500 мА·ч |
Вес | 135 г |
* - 802.11b - улучшения к 802.11 для поддержки скоростей передачи 5,5 и 11 Мбит/с (1999 г. - год принятия стандарта); - 802.11n - увеличение скорости передачи данных до 600 Мбит/c (теоретическая скорость передачи данных, применяя передачу данных сразу по четырем антеннам, по каждой - до 150 Мбит/с) в диапазонах 2,4...2,5 или 5 ГГц. Обратная совместимость с 802.11a/b/g. Стандарт распространен на рынке в США в устройствах D-Link, Cisco и Apple (2009 г.); - 802.11g - 54 Мбит/c, диапазон 2,4 ГГц (обратная совместимость с 802.11b) (2003 г.). | |
Разборка смартфона


Рис. 1. Разборка смартфона S8530
1. Снимают заднюю крышку аккумуляторного отсека и откручивают 7 винтов (рис. 1а).
2. Аккуратно приподнимают и снимают пластиковую часть корпуса (рис. 1б).
3. Отсоединяют шлейфы от основной платы устройства и вытаскивают контактные площадки кнопок из своих посадочных мест (рис. 1в). При этом обращают внимание на то, что шлейф ЖК дисплея отсоединяется с другой стороны платы, и для его отключения необходимо после отсоединения остальных шлейфов аккуратно, чтобы не оторвать его, приподнять плату телефона (рис. 1г).
4. Очень аккуратно (можно повредить) отсоединяют от главной платы разъемы фотокамеры и модуля гарнитуры (рис. 1д).
5. Снимают защитный экран с узлов SUS и RCV (рис. 1е).
6. Отсоединяют разъем модуля тачскрина из платформы (рис. 1ж).
7. Снимают модуль тачскрина и ЖК дисплей (рис. 1з).
8. Отпаивают микрофон от платы (рис. 1и).
9. Отпаивают от платы кнопки питания и громкости (рис. 1к).
10. Снимают модуль камеры (рис. 1л).
11. Откручивают два винта и снимают модуль гарнитуры с платы (рис.1м).
Сборка аппарата выполняется в обратном порядке.
Методика ремонта и типовые неисправности смартфона
Для ремонта телефона потребуются его принципиальная и электромонтажная схемы. К сожалению, автор не располагает полной принципиальной электрической схемой, но в процессе описания неисправностей будут приводиться ее фрагменты. Структурная схема смартфона S8530 представлена на рис. 2 (см. в архиве в конце статьи), а электромонтажная схема главной платы - на рис. 3 (см. в архиве в конце статьи).
Рассмотрение типовых неисправностей будет производиться в форме пошаговых инструкций, в которых переход к каждому следующему шагу осуществляется лишь при отсутствии положительных результатов на предыдущем. При обнаружении на любом из шагов неисправных элементов их заменяют, после чего проверяют работоспособность устройства и, если неисправность не устранена, переходят к следующему шагу. В ряде случаев вместо замены соответствующих ИМС достаточным может оказаться их демонтаж с последующей установкой, так как причины неработоспособности телефона могут заключаться в дефектах пайки.
Перед началом ремонтных операций по изложенным ниже методикам производят визуальный осмотр платы телефона (желательно под микроскопом) на предмет механических повреждений, отсутствующих/поврежденных элементов, а также следов воздействия жидкости. При обнаружении подобных дефектов их следует устранить (удалить окислы, заменить поврежденные элементы, восстановить печатные проводники).
Телефон не включается
Первым шагом диагностики телефона является определение потребляемого тока и наличие реакции на нажатие кнопки включения аппарата, для чего подключают его к внешнему блоку питания (БП), после чего нажимают клавишу включения. В выключенном состоянии потребление телефона должно составлять 0,2...0,3 мА (не более 1 мА). Более высокое потребление может свидетельствовать о наличии окислов на печатной плате и/или неисправных элементов. Затем действуют в следующей последовательности.
1. Включают питание клавишей на телефоне и проверяют потребляемый ток - он должен быть не более 100 мА. Если это не так, перепрошивают ПО телефона. Если это ни к чему не приводит, заменяют главную плату.
2. Измеряют напряжение аккумуляторной батареи, если оно меньше 3,45 В, ее заменяют или заряжают.
3. Проверяют наличие напряжения 2,6 В на выв. 1 диодной сборки D400 (рис. 4 (см. в архиве в конце статьи)). При его отсутствии проверяют цепь от диода D400 до выв. Н3 ИМС U400.
4. Проверяют наличие сигнала частотой 32 кГц на резонаторе OSC400. Если сигнала нет, заменяют резонатор.
5. Проверяют наличие напряжений, формируемых ИМС IC400, на следующих конденсаторах (рис. 3): С439 (1,8 В), С440 (1,2 В), С441 (1,2 В), С410 (2,6 В), С410 (2,6 В). При отсутствии одного или нескольких напряжений заменяют ИМС U400.
6.Проверяют наличие сигнала частотой 19,2 МГц на конденсаторе С113 или на выв. 1 генератора OSC100. При отсутствии сигнала проверяют исправность генератора, а при наличии проверяют ход инициализации операционной системы.
Нет изображения на ЖК дисплее
1. Включают питание телефона и проверяют качество соединения и целостность разъема дисплея HDC601 на главной плате (рис. 3), при необходимости пропаивают или заменяют его.
2. Проверяют фильтры F600-F606 (рис. 5 (см. в архиве в конце статьи)) и при необходимости заменяют их.
3. Проверяют наличие напряжения питания подсветки 26 В на конденсаторе С534 или на выв. 1 U503. При наличии 26 В заменяют ЖК дисплей, а при отсутствии проверяют ИМС U503 и ее внешние элементы.
Не работает тачскрин
1. Проверяют качество пайки разъема тачскрина и при необходимости пропаивают его.
2. Заменяют тачскрин. Если проблема не решена, заменяют главную плату телефона.
Нет звука (не слышно абонента)
1. Проверяют разъем динамика HDC500 (рис. 6 (см. в архиве в конце статьи)), при необходимости пропаивают или заменяют его.
2. Проверяют омметром исправность динамика, если его катушка в обрыве, динамик заменяют.
3. Проверяют наличие звукового сигнала на дросселях L513 и L514, на конденсаторах С406 и С407 и на выходах ИМС U400, заменяют эти элементы, переустанавливают или заменяют ИМС.
4. Если результата нет, заменяют главную плату.
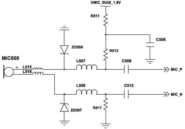
Не работает микрофон (абонент вас не слышит)
1.Проверяют, не загрязнено ли технологическое отверстие для микрофона в корпусе телефона. При необходимости разбирают телефон по приведенной выше методике и аккуратно прочищают отверстие.
2. Проверяют наличие сигнала на конденсаторах С508 и С512 (рис. 7), при его отсутствии заменяют ИМС UCP300.

Рис. 7.

Рис. 9.
3. Проверяют наличие опорного напряжения на сопротивлениях R511 и R513. При его отсутствии заменяют ИМС UCP300.
4.Проверяют наличие сигнала от микрофона на дросселях L507, L509, L515 и L516. При его отсутствии проверяют эти элементы.
Не работает клавиша громкости
Нажимают клавишу громкости (или замыкают перемычкой) и контролируют омметром на гибком шлейфе в месте пайки к главной плате (рис. 1к) работоспособность шлейфа и клавиши. Если клавиша не работает, заменяют весь гибкий шлейф с клавишами громкости. Если после замены шлейфа работоспособность не восстановилась, заменяют главную плату.
Не работает вибромотор
Проверяют омметром наличие контакта вибромотора с точками ANT500, ANT501 (рис. 10), при необходимости очищают контакты от окислов. Затем проверяют наличие напряжения 3,3 В на конденсаторе C500. При его отсутствии заменяют (или переустанавливают) микросхему U400. Если результата нет, заменяют главную плату. При наличии 3,3 В проверяют его на контакте ANT500. Если напряжения там нет, восстанавливают связь перемычкой. При наличии на контакте напряжения 3,3 В заменяют вибромотор.

Рис. 10.
Смартфон не обнаруживает карту памяти microSD
Вначале проверяют целостность разъема CD600 (рис. 3) и при необходимости очищают его контакты или заменяют, если разъем разрушен. Затем устанавливают в слот карту памяти и проверяют наличие высокого потенциала (3 В) на контакте 12 CD600 (рис. 11). При его отсутствии заменяют разъем.
Проверяют наличие напряжения 3В на контакте 4 CD600 (VDD). При его отсутствии заменяют ИМС U400, а при наличии заменяют главную плату.

Рис. 11.
Смартфон не обнаруживает SIM-карту
Проверяют исправность разъема SIM-карты SIM600 и при необходимости заменяют его. Проверяют наличие напряжения 3 В на стоке транзистора Q600 и на резисторе R607 (рис. 12). При отсутствии напряжения проверяют транзистор Q600. При его исправности заменяют (переустанавливают) ИМС U400.

Рис. 12.
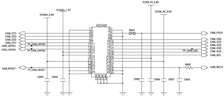
Не работает камера
1. Проверяют правильность подключения разъема модуля камеры к главной плате.
2. Проверяют наличие соответствующих напряжений на конденсаторах C604, C606, C607 (2,8 В) и на С605 (1,2 В) (рис. 13). При отсутствии одного из напряжений заменяют микросхему U400.
3. Проверяют наличие сигнала частотой 24 МГ ц на резисторе R603, при его отсутствии заменяют ИМС UCP300.
4. Если результата нет, заменяют модуль камеры.

Рис. 13.
Не работает интерфейс Bluetooth
1. Проверяют, включена ли функция Bluetooth в телефоне.
2. Проверяют наличие напряжений питания 1,2 и 2,6 В на ИМС U201 (можно контролировать на соответствующих конденсаторах, см. вкладку). При его отсутствии проверяют и при необходимости заменяют контроллер U400.
3. Проверяют наличие сигнала частотой 26 кГц на выводе H6 ИМС U201 (контролируют на конденсаторе С217). При его отсутствии проверяют и при необходимости заменяют генератор OSC200 (см. схему на вкладке).
4. Проверяют качество подключения антенны ANT201. Если результата нет, заменяют UCP300.
Не работает FM-радио
1.Проверяют наличие напряжения 2,8 В на конденсаторе C200 (см. схему на вкладке). При его отсутствии проверяют и при необходимости заменяют элементы C200 и U400.
2. Проверяют конденсаторы C215, C216 при включенном FM-радио. Если они неисправны, заменяют конденсаторы и проверяют выходные звуковые сигналы U201 и саму микросхему (заменой).
Рисунки и схемы, упомянутые в статье находятся здесь.
Автор: Сергей Шиповский (г. Клин)
Источник: Ремонт и сервис
