Общие сведения, конструкция электробритв
Рассматриваемые в статье модели электробритв относятся к 5000-й серии электробритв BRAUN, отличительной особенностью которой является тройная бритвенная система Flex Integral. Данная система имеет вибрирующую плавающую головку с бреющей сеткой, режущим блоком внутренних лезвий и триммером для удаления волос.
На рис. 1 показан внешний вид электробритвы BRAUN 5314.

Рис. 1. Внешний вид бритвы BRAUN 5314
В электробритвах BRAUN моделей 5312/5314/5315/ 5316 используются никель-металлгидридный аккумулятор напряжением 1,25 В и двигатель постоянного тока на напряжение 1,2 В. Передача мощности от двигателя к бреющей системе происходит через эксцентрик и вибрирующую поворотную рамку. На рис. 2 приведены составные элементы электробритвы BRAUN 5316.

Рис. 2. Органы управления, индикация и внешние составные элементы электробритвы BRAUN 5316
В электробритвах зарядка аккумулятора индицируется с помощью зеленого светодиода 8 (рис. 2), который горит постоянно при подсоединении бритвы к питающей сети и мигает при полной зарядке аккумулятора. Индикация разрядки аккумулятора обеспечивается красным светодиодом 7, который начинает светиться при достижении уровня зарядки батареи менее 20% от первоначального значения.
В моделях 3512/3514 для индикации используется только один зеленый светодиод, свечение которого показывает процесс зарядки аккумулятора.
Порядок разборка/сборки
На рис. 3 приведена сборочная схема рассматриваемых моделей электробритв BRAUN.

Рис. 3. Сборочная схема электробритвы BRAUN 5316
Разборку устройства выполняют в следующей последовательности:
1. Снимают перфорированную сетку 2 и режущий блок 3 (рис. 3).
2. Отворачивают винты 6 и снимают поворотную рамку 4, нажимая для разблокировки кнопки А.
3. Отделяют заглушки 16 и отворачивают винты 15.
4. Упирают бритву задней стороной (где находится разъем подключения сетевого шнура и аккумулятора) в край стола и нажатием опор держателей головки 7 и 8 вниз отделяют их от головки (рис. 4).

Рис. 4. Отделение опор держателей
5. Снимают изолирующую пленку 12 с платы 11 (рис. 3).
6. Вставляют лезвие отвертки поочередно между опорами держателей головки 7 и 8 и платой 11 и отщелкивают ее.
7. Отпаивают соединительные провода двигателя 10, предварительно отметив их полярность (указана на рис. 3).
8. Пинцетом сжимают лапки штифта С, одновременно с этим узкой отверткой нажимают на место перед этим штифтом между электродвигателем 10 и основанием корпуса 9 (рис. 3) и отделяют двигатель легким вращением отвертки (рис. 5). Процедуру повторяют со штифтом D, после чего извлекают электродвигатель.

Рис. 5. Извлечение электродвигателя
9. Размещают основание корпуса 9 (рис. 3) на мягкой прокладке, как показано на рис. 6, и извлекают опоры держателей головки 7 и 8.
10. Отщелкивают триммер 14 (рис. 3) вверху под углом к шарниру (рис. 7). Возвращают триммер в его первоначальное положение в корпусе, затем извлекают механизм, поворачивая его на 90° по отношению к корпусу. Защелки механизма вынимаются из его прорезей.

Рис.6. Извлечение опор держателей головки

Рис. 7. Извлечение триммера

Рис.8. Точки фиксации и крепления триммера
Можно не придерживаться данного алгоритма, главное - разжать фиксаторы 1, 2 (рис. 8) и освободить из втулок 4 оси крепления триммера к крышке корпуса. Толкатель 3 имеет фиксатор, его тоже освобождают. После чего с небольшим усилием снимают триммер.
Сборка электробритвы производится в обратной последовательности, при этом обращают внимание на следующие моменты:
1. Вначале в триммер вставляют толкатель 3 (рис. 8), а затем фиксируют сам триммер с помощью двух защелок.
2. Опоры держателей головки 7, 8 (рис. 3) устанавливают до установки электродвигателя.
3. При установке двигателя 10 обращают внимание на соблюдение полярности (красный провод должен припаиваться к наконечнику, промаркированному кружком).
4. Пружинящие контакты платы 11 должны быть правильно установлены по отношению к внутренней вставке разъема сетевого шнура и аккумулятора 17.
5. Крышку корпуса 13 необходимо точно вставить в основание корпуса 9, особенно в области поворотной рамки 4 и эксцентрика, и плотно соединить.
6. Эксцентрик при сборке рекомендуется смазать небольшим количеством технического вазелина.
7. Поворотная рамка 4 должна быть зафиксирована в опорах 7 и 8 с помощью штифтов В (рис. 3) в направлении кнопки А (рис. 9). При этом эксцентрик должен точно попасть в прорезь головки поворотной рамки.

Рис. 9. Установка поворотной рамки
Описание работы электронной части устройства
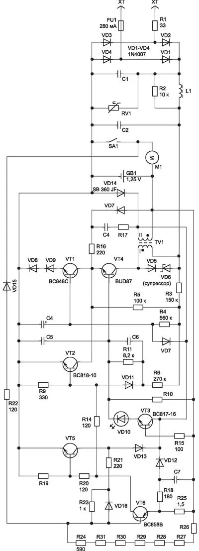
В составе электробритвы имеется электронная плата, которая обеспечивает управление мотором, зарядку встроенного аккумулятора и индикацию режимов работы устройства. Принципиальная электрическая схема электробритвы (модель 5314) показана на рис. 10, а внешний вид платы приведен на рис. 11. Основой схемы платы является зарядное устройство аккумулятора, выполненное на основе импульсного преобразователя.

Рис. 10. Принципиальная электрическая схема электробритвы (модель 5314)

Рис. 11. Внешний вид электронной платы электробритвы
Рассмотрим работу электронной части электробритвы по принципиальной электрической схеме.
Схема включает в себя следующие элементы:
- мостовой выпрямитель на диодах VD1-VD4;
- сетевой фильтр C1 L1 C2;
- электродвигатель постоянного тока М1;
- кнопку включения SA1;
- аккумулятор GB1;
- преобразователь напряжения на ключевом транзисторе VT4 и трансформаторе TV1;
- каскад первоначального запуска преобразователя на транзисторе VT1;
- драйвер преобразователя на транзисторе VT2;
- несимметричный мультивибратор управления зарядом батареи на транзисторах VT5, VT6;
- резистивный делитель R22 R24 R26-R31 цепи контроля заряда аккумулятора;
- каскад управления индикатором на транзисторе VT3 и индикаторный светодиод VD10.
При замыкании выключателя SA1 на двигатель М1 подается напряжение 1,25 В с аккумулятора GB1. Для зарядки аккумулятора устройство подключают к питающей сети.
После прохождения через защитный резистор R1 и предохранитель FU1 переменное напряжение выпрямляется диодами VD1-VD4 и фильтруется элементами С1, L1, С2. Полученное таким образом постоянное напряжение (около 300 В) через первичную обмотку I трансформатора TV1 подается на коллектор транзистора VT4 и через резисторы R3 и R5 - на каскады на транзисторах VT1, VT2. При этом на транзисторы VT5, VT6 мультивибратора питающее напряжение не поступает. Для ограничения амплитуды импульсов в цепи обмотки I TV1 включен супрессор (ограничительный диод) VD6.
Одновременно от этого же источника напряжения заряжается конденсатор С4 через резистор R4 до тех пор, пока не откроется транзистор VT1 первоначального запуска преобразователя. После этого открывается VT4, на вторичной обмотке TV1 появляется выходное напряжение, которое поступает на мультивибратор. Далее импульсный преобразователь тактируется уже от мультивибратора.
Несимметричный мультивибратор на транзисторах VT5, VT6 формирует сигнал частотой 16...33 кГц, который с коллектора транзистора VT6 через каскад драйвера на транзисторе VT2 управляет работой преобразователя. Сформированные во вторичной (левой на схеме) обмотке трансформатора TV1 импульсы тока через выпрямительный диод VD14 обеспечивают зарядку аккумулятора (при этом напряжение на нем достигает 1,4 В). Цепь R17 C4 VD7 R18 необходима для исключения вероятности перемагничивания сердечника трансформатора.
Следует обратить внимание, что, поскольку емкость конденсатора С4 достаточно велика, транзистор VT1 не сразу оказывается в открытом состоянии. Этого времени вполне достаточно, чтобы колебания мультивибратора стали устоявшимися. Напряжение смещения транзистора преобразователя VT4 задано резисторами R6, R11, а управление им от драйвера осуществляется по эмиттерной цепи.
Ток через светодиод VD10 протекает тогда, когда открыт транзистор VT3. Это происходит только при работе преобразователя и свидетельствует о его исправности.
Частота колебаний мультивибратора определяется уровнем разрядки аккумулятора и зависит от падения напряжения на измерительном делителе, т.е. от напряжения между базой и эмиттером транзистора VT6. Так, если аккумулятор сильно разряжен, частота приближается к верхнему значению (33 кГц), если разряжен незначительно - к нижнему (16 кГц). Постоянная времени цепи С7 R18 определяет длительность сформированных мультивибратором импульсов.
При включенном выключателе SA1 (т.е. при работе мотора М1) база транзистора VT6 через резистор R22 и диод VD15 присоединяется к общему проводу и генерация прекращается.
Особенности эксплуатации и возможные неисправности
Помимо неаккуратного или небрежного обращения, которое может привести к механическим повреждениям электробритвы, загрязнению механических движущихся частей, попаданиям в корпус жидкости, имеются две распространенные причины, по которым приходится производить ее ремонт. Одна из них - износ механических деталей, а вторая - отказы электронной части.
Для продления срока службы электробритвы выполняют следующие рекомендации:
- своевременно заменяют расходные элементы (каждые 1,5 года рекомендуется менять одновременно режущий блок внутренних лезвий и сетку или заменять их по мере износа);
- с целью поддержания работоспособности аккумулятора целесообразно полностью разряжать его при бритье примерно каждые 6 месяцев, после чего вновь заряжать до полной емкости;
- после каждого использования проводят чистку электробритвы.
Рассмотрим характерные неисправности электронной платы зарядного устройства электробритвы.
Электробритва не включается, индикация зарядки отсутствует
Отсутствие включения электробритвы может быть объяснено тем, что аккумулятор полностью разряжен, а его зарядка не происходит по причине неисправности зарядного устройства.
В данном случае последовательно проверяют элементы входной цепи (R1 FU1 VD1-VD4 L1) и преобразователя (TV1 VT1 VT2, VT4-VT6 и др). Из элементов преобразователя чаще всего выходят транзистор VT4, ограничительный диод (супрессор) VD6, предохранитель FU1 и резистор R1. Работоспособность элементов выходного каскада преобразователя можно проверить, отключив от схемы аккумулятор и левый по схеме (рис. 10) вывод резистора R14 (тем самым отключают выходной каскад от мультивибратора на транзисторах VT5, VT6). После этого через резистор R14 подают импульсный сигнал частотой около 16 кГц и амплитудой 0,5.1 В. Контролируют работу преобразователя по появлению постоянного напряжения (более 2 В) на контактах подключения аккумулятора к плате.
Электробритва не включается, индикация зарядки имеется
Причина дефекта может быть связана с неисправностью самой аккумуляторной батареи GB1.
Индикация зарядки отсутствует, однако электробритва функционирует нормально
Неисправными в этом случае могут быть каскад управления индикатором на транзисторе VT3 или сам индикаторный светодиод VD10.
Литература и интернет-источники
1. Сайт для ремонтников и радиолюбителей МОНИТОР http://monitor.net.ru/.
2. BRAUN Service. Market Release 12/95, № 5465.
3. Инструкция по эксплуатации электробритв "BRAUN 5312/5314/5315/5316".
Автор: Александр Седов (г. Москва)
Источник: Ремонт и сервис
