CM "LG WD 80160" имеет в своем составе два электронных модуля - плату управления и индикации, а также основной модуль. Основной модуль имеет разновидности, например 6871EN1032D и ELAN-PJT6870EC9090-1. Эти модули в основном различаются компоновкой и обозначением электронных компонентов, также имеются небольшие отличия. На примере модуля ELAN-PJT6870EC9090-1 рассмотрим его схемотехнические особенности и характерные неисправности.
По своему назначению модуль ELAN-PJT6870EC9090-1 функционально ничем не отличается от подобных устройств других производителей. Но у него есть и свои особенности, на которых мы остановимся ниже.

Внешний вид электронного модуля ELAN-PJT6870EC9090-1 приведен на рис. 1.
Схема внешних соединений модуля показана на рис. 2. Необходимо отметить, что на этом рисунке приведена схема соединений, относящаяся к другой версии модуля.

Рис. 2. Схема соединений CM "LQ WD 80160" с электронным модулем 6871EN1032D
Одно из отличий заключаются в назначении контактов соединителя NA (NA6), оно приведено в таблице.

Рис. 3. Расположение элементов на плате модуля ELAN-PJT6870EC9090-1 (верхняя сторона)
Расположение и обозначение основных элементов на плате модуля ELAN-PJT6870EC9090-1 приведено на рис. 3 (верхняя сторона) и 4 (обратная сторона).

Рис. 4. Расположение элементов на плате модуля ELAN-PJT6870EC9090-1 (нижняя сторона)
Отметим, что назначение внешних соединителей модуля отдельно рассматриваться не будет, так как эта информация наглядно проиллюстрирована на рис. 2 и 3.
Основные функции электронного модуля
Рассматриваемый электронный модуль выполняет следующие основные функции:
- обмен информацией с платой индикации и управления;
- управление уровнем воды в баке (исполнительными устройствами являются клапаны залива воды и сливной насос, а функцию контроля выполняет датчик уровня);
Назначение контактов соединителя NA(NA6) для разных исполнений основного модуля CM "LG WD 80160"
| Номер контакта | Назначение контактов для модуля 6871EN1032D | ELAN-PJT6870EC9090-1 |
| 1 | Общий | Вход для подключения датчика температуры |
| 2 3 | Входы для подключения таходатчика | Входы для подключения датчика уровня воды |
| 4 | Вход для подключения датчика температуры | Вход для подключения таходатчика |
| 5 6 | Входы для подключения датчика уровня воды | Общий |
- управление устройством блокировки люка (УБЛ);
- управление нагревом воды в баке до заданной температуры (исполнительным элементом служит ТЭН, функцию контроля выполняет датчик температуры);
- управление приводным мотором во всех режимах его работы (реверсивный режим - при стирке, с регулированием оборотов - при отжиме). Регулировка оборотов мотора производится на основе ШИМ, оконечным регулирующим элементом которого является рости вращения мотора обеспечивается с помощью таходатчика.
Состав и основные цепи
Перечислим входящие в состав модуля основные элементы и узлы, рассмотрим их назначение и цепи прохождения основных сигналов. Принципиальные электрические Схемы основных узлов модуля приведены на рис. 5-7 и рис. 10-14.

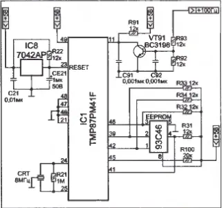
Рис. 5. Принципиальная электрическая схема. Микропроцессор, ЭСППЗУ, схема сброса, формирователь сигнала тактовой частоты 100 Гц

Рис. 6. Принципиальная электрическая схема. Источник питания, реле ТЭНа и коммутации фазы
В составе модуля можно выделить следующие элементы и узлы:
- Микропроцессор IC1 типа ТМР87РМ41F фирмы TOSHIBA (рис. 5). Он является основным управляющим компонентом модуля. Микропроцессор имеет 8-битное ядро, встроенные ОЗУ и ПЗУ объемом 1 и 32 кбайт соответственно, а также 10-битный 16-ка-нальный АЦП, 2-канальный ШИМ, 16- и 8-битный таймеры, сторожевой таймер и др. Он выполнен в 64-выводном корпусе QFP64-P-1420-1.00А. Работоспособность микропроцессора в рассматриваемом модуле обеспечивают схема начального сброса на микросхеме IC8 типа 7042АР (ее выход подключен к выв. 23 IC1), кварцевый резонатор CRT частотой 8 МГц (подключен к выв. 24, 25 IC1) и усилитель-формирователь тактовой частоты 100 Гц на транзисторе Q91 (выход этого каскада подключен к выв. 11 IC1,входной сигнал снимается с диодного моста D81-D84).
Отметим, что в зависимости от программного обеспечения, записанного в масочном ПЗУ процессора, назначение некоторых его выводов может быть различным. Назначение выводов процессора будет рассмотрено более подробно при рассмотрении основных цепей модуля.
- ЭСППЗУ (EEPROM) типа 93С46 (рис. 5). Микросхема имеет организацию 64x16 бит, выполнена в корпусе SOIC-8 и обменивается данными с микропроцессором по 4-проводной последовательной шине. Микросхема памяти служит для хранения различных служебных данных(например,зафиксированных кодов ошибок или промежуточных данных о выполнении операций выбранной программы стирки), поэтому при ее возможной замене можно установить новую ЭСППЗУ без прошивки (с кодами FF).
- Источник питания (ИП) (см. рис. 6) служит для формирования постоянных напряжений 16 В (не-стабилизированное), 5 и 12 В (стабилизированные), а также импульсного напряжения частотой 100 Гц для тактирования внутренних таймеров в составе микропроцессора IC1. В состав ИП входят следующие элементы:
силовой трансформатор (TRANS). На его вторичной обмотке формируется переменное напряжение 16 В;
выпрямитель и фильтр ( D81 -D85, R84, С82, С84);
стабилизатор и фильтр 12 В (IC7 7812 и С82);
стабилизатор и фильтр 5 В (IC6 7805, С81,СЕ81).

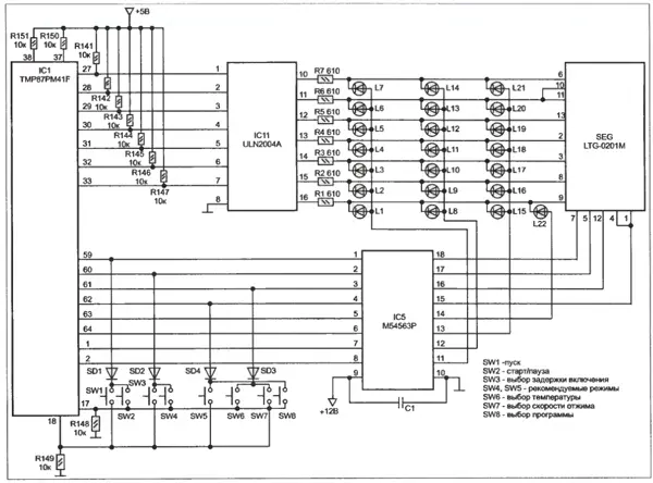
Рис. 7. Принципиальная электрическая схема. Плата управления и индикации, цепи управления от микропроцессора IC1

Рис. 8. Блок-схема интегральной сборки ULN2004A

Рис. 9. Принципиальная электрическая схема одного канала интегральной сборки ULN2004A
- 7-канальные интегральные транзисторные ключи IC2, IC3 типа ULN2004A. Они используются в качестве буферных элементов в цепях управления обмоток реле и симисторов. Кроме того, ULN2004A (IC11) входит в состав платы управления и индикации в качестве буферного формирователя строк матрицы индикации (см. рис. 7). Отметим, что в составе этой платы есть еще одна 8-ка-нальная сборка ключей М54563Р. Она выполняет функцию усилителя столбцов матрицы индикации.
Блок-схема микросхемы ULN2004A приведена на рис. 8, а принципиальная схема одного канала в составе этой микросхемы - на рис. 9.

Рис. 10. Принципиальная электрическая схема соединений между микропроцессором IC1 и интегральными транзисторными ключами IC2, IC3

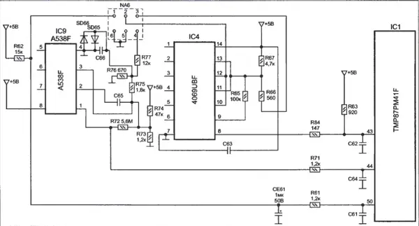
Рис. 11. Принципиальная электрическая схема. Управляемый генератор датчика уровня воды, усилитель сигналов таходатчика
На рис. 10 показана схема соединений между микропроцессором IC1 и сборками IC2, IC3.
- Управляемый генератор датчика уровня воды. Генератор (рис. 11) выполнен на основе трех вентилей, входящих в состав сборки триггеров Шмидта IC4 (4069UBF). Датчик уровня состоит из катушки и сердечника, который перемещается вдоль оси катушки при деформации диафрагмы, воспринимающей изменение прилагаемого к ней давления. В свою очередь, это давление зависит от уровня воды в баке. Собственно, получается система, преобразующая значение уровня воды в баке в частоту. Сигнал с управляемого генератора датчика уровня поступает на выв. 43 микропроцессора IC1. Подробнее о датчиках такого типа можно почитать в [4].
- Цепь сигналов с тахогенера тора. Тахогенератор представляв! собой катушку, на которую воздействует кольцевой постоянный магнит, закрепленный на валу приводного мотора. Он служит для формирования сигналов, частота следования которых пропорциональна скорости вращения вала мотора. Сигнал с тахогенератора поступает по цепи: выв. 4 соединителя NA6 - выв. 2 и 1 усилителя в составе микросхемы IC9 (KIA538) - R71 - выв. 44 IC1 (рис.11).
- Цепи устройства блокировки люка (УБЛ) и питания ТЭНа. Микропроцессор с выв. 5 формирует сигнал блокировки люка, который далее поступает по цепи: выв. 5 и 12 сборки IC2 - реле Х111 - УБЛ (см. рис. 3, 12). Для контроля срабатывания УБЛ служит следующее цепь: контакт D/S соединителя NA3 (рис. 3, 12) - формирователь (R102, R103, SD101.C101, SE101) - выв. 52IC1.
Питание на ТЭН подается через контактные группы реле Х144 и Х145. Реле Х144 управляется по
цепи: выв. 12 IC1 - выв. 2 и 15 IC3 - реле Х144, а Х145 - по цепи: выв. 10 IC1 - выв. 4 и 13 IC3 - реле Х145 (рис. 6).
Реле Х111 - типа NAIS AQ1В-12V(UHOM=12B,UKOMM MaKC = 250B, Iк0ММмакс = 1 А), а Х144, Х145 - типа NAIS ALE16B12 (UHOM = 12 В,
Ukomm макс = 250 В, I,комммакс = 16 А)
- Узел управления приводным мотором. Фрагмент принципиальной схемы модуля с элементами цепей управления приводным мотором показан на рис. 13.

Рис. 12. Принципиальная электрическая схема. Цепи управления сливным насосом иУБЛ

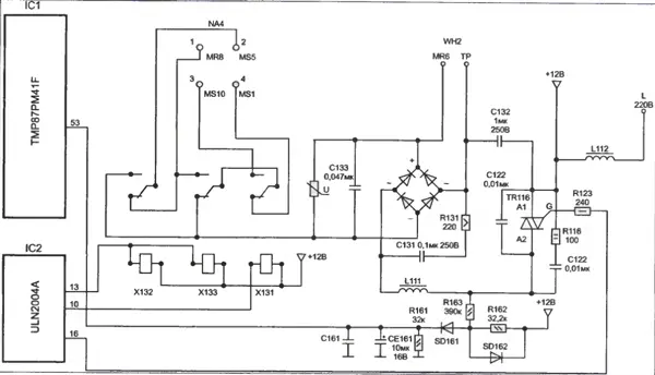
Рис. 13. Принципиальная электрическая схема. Цепи управления коллекторным приводным мотором
Рассматриваемый электронный модуль предназначен для работы с коллекторным приводным мотором постоянного тока. Мотор питается через отдельный выпрямитель, обмотки статора и ротора включены последовательно. Режим реверсивного вращения в данном случае достигается изменением фазиров-ки включения обмотки статора с помощью реле. Плавное управление вращением мотора обеспечивает ШИМ с регулирующим элементом на симисторе. Контроль скорости вращения мотора обеспечивает микропроцессор с помощью тахогенератора.
В состав узла управления приводным мотором входят следующие элементы:
реле реверса приводного мотора XI31, XI33. Они служат для изменения фазы включения статорной обмотки мотора (для обеспечения реверсивного вращения барабана СМ в режиме стирки). Реле управляются от микропроцессора по следующей цепи (в скобках для цепи реле Х133): выв. 3 (6) IC1 - выв. 7 (4) и 10 (13) IC2 - обмотка реле Х131 (Х133). Оба реле - типа OMI-SH-112L(UHOM=12B,
Ukomm макс = 250 В Iкомммакс= 12 A
реле переключения обмоток статора приводного мотора
XI32. Так как статор имеет две обмотки, данное реле обеспечивает их коммутацию в режимах стирки и отжима. Обмотка реле управляется микропроцессором по цепи, аналогичной реле Х133 (см. выше). Тип реле Х132 - OMI-SH-112L;
выпрямитель приводного мотора. Он выполнен на диодном мосте типа GSIB15A60 (Iмакс = 15 А, Uмакс= 600 В) и элементах фильтра С131.С133, R131; • управляющий симистор приводного мотора. Симистор TR116 типа BCR16PM включен последовательно в цепь питания мотора и обеспечивает плавное регулирование его оборотов. Симистор управляется сигналом от микропроцессора через ключ в составе IC2 и резистор R123. Для контроля работоспособности си-мистора служит следующая цепь: выв. А2 симистора TR116 - выпрямитель-формирователь (R162, R163, SD161, SD162, C161.SE161) - выв. 53IC1. В цепи питания приводного мотора также включено тепловое реле - оно размещено на корпусе мотора и разрывает электрическую цепь при достижении заданной критической температуры.
- Цепь управления сливным насосом. Фрагмент принципиальной схемы электронного модуля, на котором показана цепь управления сливным насосом, приведен на рис. 12.
Сливной насос управляется по цепи: выв. 7IC1 - выв. 3 и 14 IC2 - R21 - симистор TR115 (BCR8P) - контакт DP соединителя NA3 - сливной насос.

Рис. 14. Принципиальная электрическая схема. Цепи управления клапанами залива воды
- Цепи управления клапанами залива воды. Фрагмент принципиальной схемы электронного модуля, на котором показаны цепи управления клапанами залива воды, приведен на рис. 14. Клапаны управляются по следующим цепям:
• клапан отделения основной стирки: выв. 8, 9IC1 - выв. 1, 2 и 15, 16 IC2, R120 - симистор TR114 (BCR1AM12) - контакт MV соединителя BL1 - обмотка клапана залива воды; • клапан отделения предварительной стирки: выв. 12 IC1 - выв. 3 и 14IC3 - R1119 - симистор TR113 (BCR1AM12) - контакт PV соединителя BL1 - обмотка клапана залива воды. - Цепь датчика температуры. Датчик температуры (термистор NTC) служит для контроля температуры воды в баке СМ. Сигнал с него в виде постоянного напряжения поступает по цепи: контакт 1 соединителя NA6 - фильтр (СЕ61, R61, С61) - выв. 50IC1 (вход АЦП).
Особенности ремонта электронного модуля
Как известно, большинство электронных модулей CM LG (за исключением плат управления и индикации) размещены в пластмассовом кожухе и залиты специальным силиконовым герметиком. Естественно, когда возникает необходимость в ремонте модуля, герметик затрудняет доступ к электронным компонентам.
Эту проблему можно решить путем извлечения модуля из кожуха и последующим удалением герметика с внешней или обратной сторон платы.
Упрощенно подобный процесс можно разбить на следующие этапы:
- по внутреннему периметру кожуха небольшой плоской отверткой очищают по краям плату модуля от герметика;
- углубляют тонкой отверткой канавку по периметру платы в промежутке между ней и кожухом;
- вставляют тонкую плоскую отвертку между платой и кожухом в одном из углов рядом с сетевым трансформатором. Аккуратно приподнимают угол и постепенно извлекают всю плату из кожуха в направлении от трансформатора до противоположной узкой стороны. Главное - это соблюдать осторожность, чтобы не повредить плату и электронные компоненты на ней;
- после извлечения платы из кожуха удаляют с нее герметик в местах, где это необходимо. С целью предотвращения повреждения компонентов на плате лучше удалять герметик деревянной лопаткой или просто пальцами;
- после ремонта участки платы, с которой был удален герметик, необходимо покрыть защитным лаком, например PLASIK 70 (для монтажных работ). Кстати, этот лак удаляется с платы при помощи паяльной станции.
Примечание. Опытные ремонтники уже по внешним признакам проявления неисправности знают элементы на модуле, которые необходимо проверить в первую очередь. Они не извлекают целиком модуль из кожуха, а вырезают в пластмассовом кожухе (с обратной стороны платы) участки, которые открывают доступ к печатному монтажу интересующих их компонентов. Один из подобных примеров рассмотрен в [3].

Рис. 15. Качество пайки контактов реле в старых (а) и новых (6) версиях электронных модулей
В большинстве электронных модулей CM LG чаще всего выходят из строя реле по причине плохих паяных соединений их силовых цепей (так называемая "холодная пайка" контактов). Необходимо заметить, что компания-производитель учла нарекания ремонтных организаций по данному вопросу. Например, сравнительно недавно появились доработанные версии модулей для CM "LGWD-10160(N/S)" и "LGWD-10180(N/S)" с усиленными паяными соединениями силовых компонентов. Эти платы имеют желтую наклейку с надписью "IMPROVED". На рис. 15 показано качество пайки контактов реле старых (фрагмент а) и новых (фрагмент б) версий электронных модулей.
Характерные неисправности модуля и способы их устранения
На передней панели СМ отображается код ошибки dE (не закрыта дверца люка)
При возникновении подобной ошибки в первую очередь проверяют реле Х144, Х145 и их пайку, а также УБЛ, его соединители и реле Х111. Для проверки указанных реле и качества пайки их выводов необходимо извлечь плату модуля из пластмассового кожуха (см. выше) или вырезать в кожухе отверстие, чтобы были доступны печатные площадки контактов реле. На передней панели СМ отображается код ошибки tE
Данная ошибка означает, что значение сопротивления датчика температуры вышло за допустимые пределы или температура воды не соответствует заданной. Обычно в подобных случаях проверяют датчик температуры (его сопротивление при 20°С должно составлять около 15 кОм) и его цепи, а также ТЭН (25...28 Ом).
Если датчик температуры исправен, необходимо проверить на модуле номиналы элементов в его цепи (от контакта 1 соединителя NA6 до выв. 50 IC1): R61, R62, СЕ61 и С61. Также проверяют исправность элементов в цепи питания ТЭНа (см. описание).
Подводя итог сказанному, отметим, что основной причиной отказов подобных электронных модулей является "холодная пайка" контактов реле в цепях питания ТЭНа и УБЛ, сами реле также часто выходят из строя. Это, можно сказать, своеобразная "визитная карточка" в статистике неисправностей большинства модулей CM LG.
При попытках восстановления подобных модулей данную проблему усугубляют сложности с доступом к электронным компонентам платы из-за нанесенного на них слоя герметика.
Что же касается общей статистики неисправностей подобных СМ, то она мало отличается от продукции аналогичного класса и ценового диапазона других производителей. Отметим лишь, что в CM LG часто выходят из строя ТЭНы, а в машинах с прямым приводом - тахогенератор на основе датчиков Холла.
Выявить неисправные элементы и узлы CM LG с электронным управлением для опытных ремонтников, как правило, не представляет труда, так как эти машины имеют развитую систему внутренней диагностики - тестовый режим и индикацию кодов ошибок.
Литература
1. Особенности сервисного обслуживания стиральных машин "LG Intellowasher". "Ремонт & Сервис", № 6, 2004.
2. Стиральные машины LG: диагностический режим и коды ошибок. "Ремонт & Сервис", № 4, 2007.
3. Из опыта ремонта стиральных машин. "Ремонт & Сервис", № 5, 2008.
4. Индуктивные датчики уровня воды стиральных машин. "Ремонт & Сервис", № 6, 2008.
Источник: Журнал Ремонт и сервис
