В холодильнике с автоматической "капельной" разморозкой вышли из строя термостат и подогреватель оттаивателя. Ремонт холодильника с доступом к задней стенке затруднён, поскольку он был встроен в мебель, которую сдвинуть оказалось нереально. В результате нужно было извлечь холодильник из шкафа, что было крайне неудобно, и был найден "электронный " вариант ремонта.
Регулятор термостата холодильника находится внутри его камеры и оказался доступен. К нему подведены четыре провода, подключающиеся через разъём. "Прозвонкой" было определено, что два провода подключены к контактам термостата, которые при замыкании включают компрессор, но из-за неисправности автоматически не размыкались. Эти контакты размыкались вручную в крайнем положении регулятора. Два других провода подключены к контактам выключателя, включавшего освещение в холодильнике при открывании двери и совмещённого с регулятором термостата.
Один провод из первой пары был перерезан, к его концам подпаяны два провода, замыканием и размыканием которых можно было включать и выключать компрессор холодильника.
В разработанном устройстве для поддержания необходимой температуры использован термостабилизатор W1209, приобретённый в Алиэкспрессе. Выходное реле термостабилизатора непригодно для непосредственной коммутации компрессора холодильника, поэтому для управления компрессором используется способ, описанный в [1,2].
Для автоматического размораживания раз в двое суток компрессор выключается на два часа с помощью разработанного устройства. Накопившиеся на задней стенке камеры холодильника иней и лёд тают, вода стекает в специальную ёмкость, расположенную снаружи холодильника над нагревающимся в процессе работы теплообменником, и постепенно испаряется.

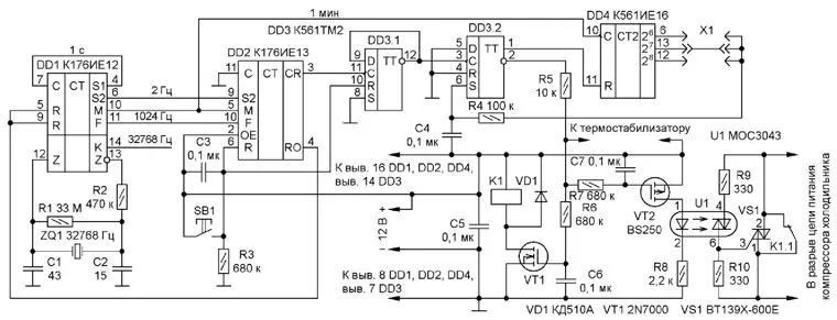
Рис. 1. Схема разработанного устройства
Схема разработанного устройства приведена на рис. 1. Рассмотрим процессы, происходящие в устройстве. При подаче питания или при нажатии на кнопку SB1 при включённом питании внутренняя структура микросхем DD1 и DD2 обеспечивает их установку в исходное состояние. Дифференцирующая цепь C3R3 устанавливает триггер DD3.1 в нулевое состояние, цепь C4R4 - триггер DD3.2 в единичное. На выходе М микросхемы DD1 появляются импульсы с периодом 1 мин, на выходе CR DD2 - импульсы отрицательной (относительно +12 В) полярности длительностью 250 мс с периодом 24 ч.
При выключенном питании устройства нормально замкнутые контакты К1.1 реле К1 подают питание на компрессор холодильника. После подачи питания на устройство низкий уровень с инверсного выхода триггера DD3.2, находящегося в единичном состоянии, поддерживает транзистор VT1 и реле выключенными, холодильник работает.
В первый момент после подачи питания конденсатор С7 разряжен, транзистор VT2 закрыт. Низкий уровень с инверсного выхода триггера DD3.2 через резисторы R5 и R7 примерно за 20 мс заряжает конденсатор С7 до напряжения, открывающего транзистор VT2, он включает излучающий диод оптрона U1. Симистор оптрона и симистор VS1 остаются выключенными, поскольку они замкнуты контактами реле.
Высокий уровень с прямого выхода триггера DD3.2 поступает на вход R счётчика DD4 и, удерживая его в нулевом состоянии, запрещает в нём счёт минутных импульсов. Спустя 24 ч импульс с выхода CR микросхемы DD2 переводит триггер DD3.1 в единичное состояние, но это не оказывает влияния на триггер DD3.2. Ещё через 24 ч триггер DD3.1 переходит в нулевое состояние и, поскольку вход D триггера DD3.2 соединён с общим проводом, фронтом импульса со своего инверсного выхода переводит DD3.2 в нулевое состояние.
Высокий уровень с инверсного выхода DD3.2 примерно через 12 мс, вследствие задержки на цепи R5R6C6, включает транзистор VT1 и реле К1, оно размыкает свои контакты.
Поскольку через излучающий диод оптрона U1 протекает ток, а в момент, предшествующий размыканию контактов реле, напряжение между выводами 4 и 6 оптрона близко к нулю, симистор оптрона U1 включится и включит симистор VS1 [1]. Ток нагрузки будет течь через симистор VS1.
Высокий уровень с инверсного выхода DD3.2 через резисторы R5 и R7 начнёт разряжать конденсатор С7, и примерно через 90 мс транзистор VT2 выключится, выключатся оптрон U1 и симистор VS1. Компрессор выключится, начнётся постепенный нагрев камеры холодильника и его размораживание.
Поскольку на входе R счётчика DD4 низкий уровень, счётчик начинает считать минутные импульсы, поступающие на его вход С. Спустя 2 ч 8 мин на выходе 27 счётчика появится высокий уровень, он при указанной на рис. 1 установке перемычки Х1 через цепь R4С4 поступит на вход S триггера DD3.2 и установит его в единичное состояние.
Высокий уровень с прямого выхода триггера DD3.2 поступит на вход R счётчика DD4 и установит его в нулевое состояние. Низкий уровень с инверсного выхода DD3.2 через резисторы R5 и R7 примерно за 20 мс зарядит конденсатор С7 до порога открывания транзистора VT2, что включит его и оптрон U1, он включит симистор VS1, замкнётся цепь питания компрессора холодильника. Низкий уровень на инверсном выхо-де триггера DD3.2 также вызовет разрядку конденсатора С6 через резисторы R5 и R6. Примерно через 120 мсток через обмотку реле К1 прекратится, контакты К1.1 замкнутся и зашунтируют симистор VS1. Далее питание компрессор холодильника будет получать через контакты реле К1.1.
Ещё через 48 ч от начала описанного выше процесса начнётся новый цикл размораживания холодильника, и он будет повторяться каждые двое суток. Длительность размораживания можно изменять, устанавливая перемычку Х1 на контакты, подключённые к различным выходам счётчика DD4 - 1 ч 4 мин при подсоединении к выходу 26 (вывод 6), 4 ч 16 мин - к выходу 28 (вывод 12).
Кнопка SB1 служит для перезапуска цикла после отключения сети, например, поздно вечером, чтобы к утру холодильник полностью вошёл в нормальный рабочий режим.
Рассмотрим, почему задержки включения транзисторов VT1 и VT2 различаются между собой и значительно меньше задержек выключения, что позволило исключить диоды, используемые в конструкции [2].
Задержка включения транзистора VT1 (2N7000) с n-каналом определяется временем зарядки конденсатора С6 через резисторы R5 и R6 при появлении напряжения UПИТ = +12 В на инверсном выходе триггера DD3.2. Порог включения используемого транзистора UПОР, измеренный прибором Mega328, составил около 2 В, время зарядки С6 до такого напряжения рассчитывают по формуле
ТВКЛ = - (R5 + R6)C6 · ln(1 - UПОР/UПИТ) = - 690кОм · 0,1мкФ · ln(1 - 2/12) = 12,6 мс.
Для выключения транзистора необходима разрядка заряженного до 12 В конденсатора С6 до того же порога выключения 2 В, время разрядки определяется по формуле
ТВЫКЛ = (R5 + R6)C6 · ln(UПИТ/UПОР) = 690кОм · 0,1мкФ · lп(12/2) = 124 мс.
Транзистор VT2 (BS250) с p-каналом имеет порог переключения около 3,3 В, и его расчётная задержка включения составляет 22 мс, выключения - 89 мс.
Контакты реле используемого термостабилизатора должны быть подключены к цепи питания +12 В и к точке соединения резисторов R5-R7. Термостабилизатор должен быть настроен на работу в инверсном режиме - для включения компрессора при повышении температуры в камере холодильника до значений 5...6 оС он должен размыкать контакты своего реле, а для его выключения при снижении температуры до 3...4 оС - замыкать.
В устройстве использованы резисторы КИМ (R1), МТ и МЛТ и их импортные аналоги указанной на схеме мощности, конденсаторы - КМ-5, КМ-6 и их импортные аналоги, кнопка SB1 - КМ-1. Кварцевый резонатор ZQ1 - на частоту 32768 Гц в цилиндрическом корпусе. Симисторный оптрон U1 должен иметь свойство включаться при прохождении напряжения на нём через нуль и иметь ток включения 5 мА, подойдут, кроме указанного на схеме, МОС3063, МОС3083. Можно использовать оптроны с большим током включения, уменьшив соответственно сопротивление резистора R8. Симистор VS1 - нарабо-чее напряжение не менее 400 В и требуемый ток нагрузки.
Для замены транзисторов указанных типов подойдут практически любые полевые транзисторы с изолированным затвором соответствующей структуры, важно, чтобы порог включения не превышал 3,5 В. Подойдёт, например, сборка транзисторов P2103NVG, которая содержит два МДП-транзистора - с каналами n и р и низким пороговым напряжением - от 0,8 до 2,5 В. Неудобен её корпус - SOP-8 для поверхностного монтажа с шагом выводов 1,27 мм.
Для изменения времени размораживания в плату впаяны два отрезка штырьковых линеек с тремя штырьками каждый, в качестве замыкателя Х1 использован стандартный "джампер".
В конструкции использовано реле SMIH-12VDC-SL-C на номинальное напряжение обмотки 12 В с двумя группами контактов на переключение, сопротивление обмотки - 270 Ом, ток срабатывания - 30 мА. Используемые контакты групп соединены между собой параллельно. В справочных данных на это реле указано, что его контакты в разомкнутом состоянии могут выдерживать напряжение 240 В переменного тока. При резистивной нагрузке оно может коммутировать ток 16 А при напряжении переменного тока 125 В, а при резистивно-индуктивной (cos ф = 0,4) - 5 А при 125 В переменного тока. Таким образом, в соответствии с паспортными данными, сколько-нибудь мощную нагрузку с питанием от сети 230 В коммутировать им нельзя. В описываемом устройстве замыкание и размыкание контактов реле происходят при напряжении на них (в разомкнутом состоянии), не превышающем нескольких вольт [1, 2], что исключает искрение и не даёт контактам разрушаться.
Устройство собрано на печатной плате размерами 70x75 мм из фольгированного с одной стороны стеклотекстолита толщиной 1,5 мм, рисунок печатных проводников платы и расположение элементов приведены на рис. 2, общий вид смонтированной платы - на рис. 3. Штриховыми линиями на виде расположения элементов рис. 2 показаны перемычки из провода МГТФ-0,07, подпаянные со стороны печатных проводников. Провода, идущие к кнопке SB1 и термостабилизатору, припаивают также со стороны печатных проводников, к кнопке - параллельно конденсатору С3, к термостабилизатору - к точке соединения резисторов R5-R7 и к плюсовой линии питания 12 В.

Рис. 2. Чертеж печатных проводников платы и расположение элементов

Рис. 3. Общий вид смонтированной платы
Для подключения к цепям холодильника и для подачи напряжения питания в плату впаяны клеммники KF128. В качестве источника питания 12 В использован сетевой импульсный преобразователь напряжения с выходным током 300 мА, собранный на печатной плате размерами 18,3x23,5 мм и приобретённый в Алиэкспрессе. Источник с помощью отрезков провода диаметром 0,8 мм установлен на печатную плату устройства и закреплён каплей термоклея. Свободное место на плате позволяет установить на неё источник большего размера (при перестановке клеммника для подачи напряжения сети).
Печатная плата вместе с термостабилизатором W1209 помещена в пластмассовый корпус с габаритами 142x82x39 мм.
Для проверки работы устройства вначале на плату были установлены микросхемы и непосредственно связанные с ними элементы - резисторы, конденсаторы (включая С5), кварцевый резонатор. Перемычка Х1 была подключена к выходу 28 (вывод 12) микросхемы DD4.
Было подано напряжение питания 12 В, проверено наличие импульсов на выходах микросхемы DD1 с частотами, указанными на схеме рис. 1, включая импульсы с периодом следования 1 мин и длительностью 20 с на выходе М (вывод 10) DD1.
Вход С (вывод 11) триггера DD3.1 был отключён от выхода CR (вывод 3) микросхемы DD2 и подключён к выходу микросхемы DD1, на котором присутствуют импульсы с частотой 2 Гц (вывод 6). Вход С (вывод 10) микросхемы DD4 был отключён от выхода М (вывод 1) DD1 (точнее, от вывода 5 DD2), подключён к выходу F микросхемы DD1 с частотой 1024 Гц (вывод 11). К инверсному выходу триггера DD3.2 (вывод 2) был подключён осциллограф, на его экране наблюдались импульсы длительностью 250 мс с периодом следования 1 с (осциллограмма на рис. 4). Длительность импульсов менялась при перестановке перемычки Х1 на другие контакты - 62,5 мс при подключении к выходу 26 DD4 (вывод 6), 125 мс - к выходу 27 (вывод 13).

Рис. 4. Осциллограмма
Далее на плату были установлены остальные детали. Вход С триггера DD3.1 (вывод 11) был переключён от выхода импульсов с частотой 2 Гц микросхемы DD1 (вывод 6) на вывод 4 с частотой 1 Гц. При подключённом, как это указано в предыдущем абзаце, входе С микросхемы DD4 к выходу F микросхе мы DD1 с частотой 1024 Гц и при установке перемычки Х1 для подключения к выходу 28 (вывод 12) было подано питание. Каждые две секунды были слышны звуки отпускания и срабатывания реле. На рис. 5 показаны осциллограммы напряжений на стоке VT1 (жёлтая линия) и резисторе R8 (голубая линия). На осциллограммах видны порядок переключения транзисторов и задержки между фронтами.

Рис. 5. Осциллограммы напряжений на стоке VT1 (жёлтая линия) и резисторе R8 (голубая линия)
Эти осциллограммы были получены при внешней синхронизации осциллографа по фронту импульса на инверсном выходе триггера DD3.2, этот момент помечен на осциллограмме надписью "200.0ms" вверху слева. Задержка включения транзистора VT1 (спад импульса на жёлтой осциллограмме) по уровню 0,5 относительно этого момента составляет около 12 мс, задержка выключения транзистора VT2 (спад импульса на голубой осциллограмме) - около 80 мс, что с достаточной точностью соответствует проведённому выше расчёту.
Включение транзистора VT2 (фронт голубой осциллограммы) формируется с задержкой около 20 мс после спада импульса на инверсном выходе триггера DD3.2, который происходит спустя 250 мс после метки "200.0ms", а выключение транзистора VT1 (фронт импульса на жёлтой осциллограмме) - через 120 мс после указанного переключения триггера DD3.2. Результаты также неплохо согласуются со сделанными выше расчётами.
В конце фронта импульса на стоке транзисторами (жёлтая осциллограмма) наблюдается выброс выше напряжения питания примерно на 0,6 В, возникающий при прекращении тока через индуктивность обмотки реле К1 и демпфируемый диодом VD1.
Как и было задумано, размыкание и замыкание контактов реле (жёлтая осциллограмма) происходят при включённом симисторе (высокий уровень импульса на голубой осциллограмме) и при напряжении на них (в разомкнутом состоянии), не превышающем нескольких вольт, что позволяет рассчитывать на длительный срок службы реле.
Далее было восстановлено подключение входов С микросхем DD3 и DD4 в соответствии со схемой рис. 1, перемычка Х1 подключена к выходу 26 (вывод 6) счётчика DD4. Для индикации состояний устройства к выводам 3 DD2, 12 и 1 DD3 подключены цепи из зелёных светодиодов, ярко светящихся при токе 0,5 мА, и резисторов сопротивлением 22 кОм, вторые концы цепей подключены к общему проводу.
После подачи напряжения питания нажата и отпущена кнопка SB1. Включились все три светодиода. Спустя сутки переключился триггер DD3.1 и погас светодиод, подключённый к выводу 12 DD3, спустя ещё сутки он включился, но погас светодиод, подключённый к выводу 1 DD3, что соответствует началу процесса размораживания. Ещё через час и восемь минут снова включились все три светодиода. Импульсы на выходе Cr микросхемы DD2 (вывод 3) незаметны из-за своей малой длительности. Порядок переключения светодиодов проиллюстрирован в таблице.
Таблица
Время от нажатия на кнопку | Светодиод | ||
вывод 3 DD2 | вывод 12 DD3 | вывод 1 DD3 | |
0 | + | + | + |
24 ч | + | - | + |
48 ч | + | + | - |
49 Ч 8 мин | + | + | + |
Если соединённые между собой входы М DD2 (вывод 5) и С DD4 (вывод 10) отключить от выхода М DD1 (вывод 10) и подключить к выводу 1 этой микросхемы, на котором присутствуют импульсы с частотой 128 Гц, последовательность переключения светодиодов будет такой же, но её период повторения равен 22,5 с.
Далее было собрано всё устройство и подключено к холодильнику, время размораживания было установлено два часа, этого оказалось достаточно при его средней загрузке.
Литература
1.Бирюков С. Управление мощными нагрузками. - Радио, 2023, № 2, с. 45-47.
2.Артамонов О. Щёлкаем реле правильно: коммутация мощных нагрузок. - URL: https://habr.com/ru/company/unwds/blog/ 39 0 601/(19.03.23).
Автор: С. Бирюков, г. Москва
