В последнее десятилетие широко и повсеместно используются УКВ-приемники. Это связано с постоянно растущим числом радиостанций различных направлений, а также высоким качеством звучания приемников с ЧМ по сравнению с АМ и возможностью стереозвучания. Однако на постсоветском пространсве есть ряд проблем с качеством имеющихся в продаже радиоприемников и с их использованием в крупных городах, в условиях наличия большого количества радиостанций и сложной электромагнитной обстановки. Автор данной статьи рассматривает положение российского рынка радиоприемников УКВ, их недостатки и варианты решения данных проблем. Все это свойственно не только России, но будет справедливо и в Беларуси.
Взгляд на российский рынок
Классифицируя бытовые приемники по потребительским функциям, можно видеть, что на отечественном рынке присутствуют:
- миниатюрные приемники с питанием от батарей;
- небольшие стационарные приборы с сетевым/комбинированным питанием;
- УКВ-приемники в составе музыкальных центров;
- автомагнитолы и автомобильные приемники.
Но вы не найдете отечественных бытовых УКВ-приемников, за исключением разве что автомагнитол семейства "Урал". Почему? Ответ вроде бы очевиден - в области портативных устройств, где главное - минимальная стоимость, с продукцией стран Юго-Восточного региона (в основном - Китая) не потягаешься. Про музыкальные центры и автомагнитолы речи вообще нет - технологически сложную технику за столь низкую цену при высоком качестве отечественная промышленность выпускать не умела никогда. В тех же магнитолах семейства "Урал" механические узлы - и лентопротяжный механизм, и CD-проигрыватель - исключительно импортного происхождения. Стационарные же приемники с сетевым питанием как бы выпали из круга интересов производителей. То, что сегодня доступно на рынке, - это либо все те же портативные изделия с сетевым питанием, либо УКВ-тюнеры в составе различных устройств (например, будильников) и музыкальных центров. Первые, как правило, обладают врожденными функциональными недостатками, вторые - достаточно высокой ценой. Кроме того, при желании можно найти высококачественный радиоприемник - но он окажется многодиапазонным. А нужен ли сегодня массовому потребителю в городе длинно-средне-коротковолновый приемник? Ведь качество принимаемого амплитудно-модулированого (AM) сигнала в этих диапазонах чрезвычайно низкое и никакой конкуренции с модулированным по частоте (ЧМ) УКВ-сигналом не выдерживает, особенно в городе - в силу как свойств распространения волн, так и особенностей модуляции. А дополнительные диапазоны приема в дорогом устройстве - это дополнительные деньги, заплаченные фактически ни за что.
В то же время в России потребность в стационарных УКВ-приемниках, может быть, даже выше, чем во многих других странах. В самом деле, даже сегодня редкая домохозяйка на кухне (секретарь в офисе, продавщица в ларьке) обходится без радио. И если не хватает денег на дорогое устройство, приходится использовать либо радиотрансляционные приемники проводного вещания ("трехпрограммники"), либо простенькие УКВ-приемники китайского производства, в лучшем случае - с брендом "Panasonic". Понятно, что радиотрансляционные сети со станциями УКВ-диапазонов конкурировать не могут - ни по числу программ, ни по качеству предаваемого сигнала. Поэтому УКВ-приемники - для дачи, для кухни, даже для работы - продаваться в России будут еще долго. Достаточно вспомнить объем парка приемников проводного вещания ("кухонного радио"), и потенциальная емкость этой потребительской ниши становится понятной. И тут могут проявиться национальные особенности этого рынка, предоставляющие определенный шанс отечественным производителям.
Особенности российского эфира
Что же отличает требования к приемникам УКВ-диапазона в России? Определимся, что речь идет о недорогих аппаратах, использующих сетевое питание и предназначенных для длительного прослушивания. Последнее означает, что требования к качеству воспроизводимого сигнала достаточно высоки - и по спектральному составу, и по наличию помех.
Первая существенная особенность - в России два диапазона УКВ-вещания: 65,8-74,0 и 88-108 МГц, советский и западный, соответственно. И отличия тут не только в собственно частотных участках вещания - различен шаг сетки частот, соответственно 30 и 100 кГц, а также девиация частоты ЧМ-сигнала - 50 и 75 кГц. Даже поляризация излучаемых передатчиками радиосигналов в советском диапазоне - горизонтальная, а в западном - вертикальная!
Кроме того, стандарты кодирования стереосигнала у нас иные, чем в остальном мире. При стереовещании ЧМ-сигнал модулируется так называемым комплесным стереосигналом (КСС). В СССР была принята система с полярно-модулированным (ПМ) сигналом (стандарт Международной организации радиовещания и телевидения - OIRT). При этом аудиосигнал модулирует поднесущую частоту 31,25 кГц, но так, что огибающая положительных полупериодов модулирована сигналом левого стереоканала, отрицательных - правого. Поднесущая подавляется на 14 дБ. В принятом практически во всем мире стандарте международного консультативного комитета по радиовещанию (CCIR) при формировании КСС поднесущая 38 кГц подавляется полностью, а для ее восстановления в приемнике передается пилоттон 19 кГц (рис.1).

Рис.1. Формировоние комплексного стереосигнала (а) и его представление в стандартах OIRT (6) и CCIR (в).
Кроме того, в России в условиях мегаполисов возникают дополнительные проблемы, связанные с расположением передающих центров. Например, для Москвы Останкино, Октябрьское Поле, Балашиха, Шаболовка - далеко не полный перечень географии передатчиков. В результате в зависимости от точки приема уровень сигнала на соседних каналах (с разносом порядка 300-400 кГц) может различаться на десятки децибел, что налагает особые требования на динамический диапазон и избирательность приемников.
Анатомия УКВ-приемника
Классическая схема УКВ-приемника ЧМ-сигнала представлена на рис. 2. Это - приемник с однократным преобразованием частоты (супергетеродинная схема). Сигнал с антенны попадает в высокоча-стотный (ВЧ) тракт, включающий преселектор (входной полосовой фильтр и усилитель высокой частоты - УВЧ), а также гетеродин со смесителем. УВЧ не только усиливает сигнал, но и фильтрует его в заданной полосе. Усиленный ВЧ-сигнал поступает в смеситель, в идеале реализующий функцию U=uнcos(2пfнt)·uub>гcos(2пfгt), где fн, uн и fгuг - частота и амплитуда входного сигнала и сигнала гетеродина, соответственно. После смесителя сигнал (с точностью до амплитуды) имеет вид cos2п(fн+fг)t+cos2п(f
Сигнал ПЧ фильтруется и усиливается, после чего сигнал попадет на частотный детектор - ЧМ-демодулятор (преобразователь частота-напряжение). После демодуляции низкочастотный сигнал усиливается в усилитель звуковой частоты и далее - на устройства воспроизведения. При трансляции стереопрограмм после частотного детектора сигнал сначала поступает стереодекодер. Разумеется, мы перечислили лишь самые основные функциональные блоки - не рассматривая такие важные для бытового приемника функции, как автоподстройка частоты, бесшумная настройка, генерация комфортного шума, автоматическая регулировка уровня и т.д. Настройка на частоту станции происходит посредством одновременного изменения частоты гетеродина и LC-контуров преселектора.

Рис.2. Обобщенная блок-схема супергетеродинного ЧМ-приемника.
В супергетеродинных схемах одна из основных проблем - необходимость подавлять сигнал в так называемом зеркальном канале. Его природа понятна - поскольку после смесителя выделяется fпч=|fн-fг|, в тракт ПЧ может попасть как сигнал с частотой fн=fг-fпч (если частота гетеродина выше сигнала настройки), так и с fз=fг+fпч, т.е. сигнал, расположенный симметрично частоте настройки относительно частоты гетеродина. Следовательно, fз=fн±2fпч в зависимости от того, выше или ниже частоты гетеродина находится полезный сигнал. Понятно, что подавлять сигнал в зеркальном канале необходимо в преселекторе, до смесителя. Причем чем выше ПЧ, тем больше разнос основного и зеркального каналов и тем проще решить эту проблему. Но даже для стандартной ПЧ 10,7 МГц зеркальный канал диапазона "советского" УКВ оказывается в области 87,2-95,4 МГц, где в России расположены некоторые телевизионные каналы и их звуковое сопровождение, а теперь ещё и радиостанции западного диапазона вещания. В работе [1] показано, что в этом случае избирательность по зеркальному каналу должна быть по крайней мере не хуже 78 дБ - а в ряде случаев и всех 100 дБ. Можно ли добиться столь высокой избирательности в бытовой аппаратуре - большой вопрос.
Не менее важной характеристикой является и избирательность по соседнему каналу. А для УКВ допустимый разнос соседних каналов при трансляции различных программ из соседних зон -лишь 180 кГц. Конечно, практически в одной зоне он составляет 300-400 кГц. Особенно важна избирательность по соседнему каналу для городов, где радиовещание ведется из нескольких центров, и соседние по частоте, но разнесенные в пространстве радиостанции могут наводить в антенне сигналы, различающиеся по уровню на десятки децибел.
Осложняют жизнь и комбинационные помехи, связанные с нелинейностью высокочастотного тракта, когда возможно появление гармоник n-го порядка частот, кратных частоте настройки (вида fн/n), а также их комбинаций, в сумме равных fн. Могут возникать паразитные каналы и из-за генерации гармоник частоты гетеродина (вида nfг±fпч). Перечисленные проблемы усугубляет вещание из многих точек, когда слушатель вблизи одного передатчика желает качественно принять сигнал другого, удаленного на 10-20 км. Это накладывает дополнительные требования на ВЧ-тракт радиоприемника - он должен обеспечивать высокую линейность и селективность входных каскадов, что достигается в первую очередь увеличением числа перестраиваемых контуров преселектора. Применение варикапов для настройки контуров приемника - а это неизбежно при "цифровой" настройке - также снижает его помехозащищенность при больших уровнях сигналов в полосе прозрачности контура. Поэтому для сохранения высоких параметров преселектора с электронной настройкой варикапы должны быть слабо связаны с контурами ВЧ-тракта, а управляющее напряжение на них - не опускаться ниже 2-3 В. Но из-за этого крайне сложно обеспечить требуемый диапазон перестройки преселектора по частоте, и практически невозможно перекрыть одним ВЧ-блоком оба УКВ-диапазона.
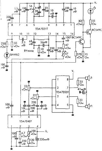
Однако главная проблема УКВ-приемника - необходимость обеспечить его низкую стоимость, поскольку технически все перечисленные трудности вполне разрешимы. Собственно, это проблема всей бытовой техники, и решается она стандартно - выпуском массовых ИС, в которые интегрировано как можно больше функциональных блоков устройства. Один из первых однокристальных тюнеров выпустила фирма Philips еще в 1983-м - это была знаменитая TDA7000. Заложенные в ней решения оказались столь удачными, что она послужила прототипом многих ИС - как прямых аналогов, например КС1066ХА1, К174ХА42, так и более совершенных схем самой компании Philips. Это такие ИС, как TDA7021 с расширенной полосой пропускания для приема стереосигнала, и TDA7088, включающая систему поиска и автоматической настройки на частоту станции. Основное достоинство таких схем - простота реализации устройства с минимумом дополнительных компонентов. Пример схемы законченного приемника на TDA7021 со стереодекодером (TDA7040T) и усилителем (TDA7050T) приведен на рис.3. Заметим, что для миниатюрного монофонического приемника последние две ИС не нужны.

Рис.3. Построение УKB-приемнико на комплекте ИС фирмы Philips.
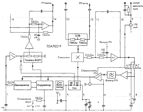
Обратная сторона этого, безусловно, наиболее дешевого решения - низкая ПЧ, порядка 70 кГц (как правило, 69-76 кГц). Столь низкая ПЧ позволила применить активные полосовые фильтры на базе операционных усилителей, входящих в состав ИС приемника (рис.4). Но при этом зеркальный канал оказывается отстоящим от частоты настройки менее чем на 150 кГц, следовательно, избирательность по соседнему каналу отсутствует. Спасает лишь то, что реально каналы вещания разнесены на 300-400 кГц. Однако помехи из зеркального канала увеличивают коэффициент шума приемника по меньшей мере на 3 дБ. Понятно, что повышение чувствительности при столь низкой избирательности ни к чему хорошему не приведет. Кроме того, в диапазоне 88-108 МГц максимальная девиация ±75 кГц практически совпадает с ПЧ и в тракте такой ПЧ неизбежны нелинейные искажения ЧМ-сигнала. Поэтому в схему введена отрицательная обратная связь по частоте (ОЧС), ограничивающая девиацию частоты принимаемого ЧМ-сигнала. Благодаря ОЧС не только снижается девиация до 15-20 кГц, но и улучшается точность настройки гетеродина - реализуется автоподстройка частоты. Сигнал ОЧС формируется усилителем-ограничителем после частотного демодулятора, и он управляет подстроечными варикапами гетеродина (см. рис.4). Однако при уменьшении полосы сигнала снижается его динамический диапазон, следовательно, ухудшается качество аудиосигнала. К ухудшению восприятия ведут и неизбежные искажения на пиках девиации. Поскольку в ИС один и тот же варикап используется и в частотозадающем контуре гетеродина, и в петле обратной связи по частоте, крутизна перестройки гетеродина оказывается разной в начале и конце диапазона, а следовательно, различен и уровень выходного НЧ-сигнала. ИС семейства TDA70xx и их аналоги многократно и подробно описаны (например, в работе [2]). Нам же важно констатировать, что УКВ-приемники на этих ИС для российских мегаполисов неприемлемы, если речь не идет об игрушках.
Разумеется, все перечисленные проблемы хорошо известны, поэтому производится немало специализированных ИС для радиоаппаратуры со стандартной ПЧ 10,7 МГц. Один из многих примеров - стерео АМ/ЧМ-приемник ТЕА5711 (рис.5). Схема его включения показана на рис.6. Данная ИС содержит декодер стереоканала - но в стандарте CCIR. Компания Philips выпускает и ИС УКВ-ресивера без стереодекодера - ТЕА5710. Собственно, аналогичных схем (со стереодекодером и без) сегодня достаточно много -их производят такие фирмы, как Sony (CXA1238 и 1538), Sanyo, Matsushita, Rohm, Toshiba и др. (подробнее элементная база современных приемников рассмотрена, например, в работе [3]).
Однако при всем многообразии современной элементной базы практически все недорогие модели в России представлены достаточно однотипными приемниками китайского производства, в лучшем случае - с ПЧ 10,7 МГц, поддерживающие диапазоны 65,8-74 и 88-108 МГц, с настройкой на станцию посредством вращения верньера. Как правило, это - однодиапазонные приемники, рассчитанные на частотный интервал 65-108 МГц. В результате принимаемые частоты оказываются на краях их рабочего диапазона. При столь большом перекрытии крайне трудно обеспечить сопряжение входного фильтра и частотозадающего контура гетеродина -а настройка осуществляется одновременной перестройкой переменных конденсаторов в этих LC-контурах. У них различный коэффициент перекрытия и, как правило, хорошего сопряжения удается добиться в трех точках - на краях и в середине диапазона, что приводит к неравномерной чувствительности приемника по диапазону. Кроме того, столь большое перекрытие при неравномерном расположении каналов вещания (у краев) крайне затрудняет настройку на станцию - зачастую программу от программы отделяет поворот ручки настройки на доли градуса. Ясно, что определить значение частоты по шкале настройки такого радиоприемника невозможно.

Рис.4. Структурная схема ИС TDA7021.
Однако главная проблема УКВ-приемника - необходимость обеспечить его низкую стоимость, поскольку технически все перечисленные трудности вполне разрешимы. Собственно, это проблема всей бытовой техники, и решается она стандартно - выпуском массовых ИС, в которые интегрировано как можно больше функциональных блоков устройства. Один из первых однокристальных тюнеров выпустила фирма Philips еще в 1983-м - это была знаменитая TDA7000. Заложенные в ней решения оказались столь удачными, что она послужила прототипом многих ИС - как прямых аналогов, например КС1066ХА1, К174ХА42, так и более совершенных схем самой компании Philips. Это такие ИС, как TDA7021 с расширенной полосой пропускания для приема стереосигнала, и TDA7088, включающая систему поиска и автоматической настройки на частоту станции. Основное достоинство таких схем - простота реализации устройства с минимумом дополнительных компонентов. Пример схемы законченного приемника на TDA7021 со стереодекодером (TDA7040T) и усилителем (TDA7050T) приведен на рис.3. Заметим, что для миниатюрного монофонического приемника последние две ИС не нужны.
Обратная сторона этого, безусловно, наиболее дешевого решения - низкая ПЧ, порядка 70 кГц (как правило, 69-76 кГц). Столь низкая ПЧ позволила применить активные полосовые фильтры на базе операционных усилителей, входящих в состав ИС приемника (рис.4). Но при этом зеркальный канал оказывается отстоящим от частоты настройки менее чем на 150 кГц, следовательно, избирательность по соседнему каналу отсутствует. Спасает лишь то, что реально каналы вещания разнесены на 300-400 кГц. Однако помехи из зеркального канала увеличивают коэффициент шума приемника по меньшей мере на 3 дБ. Понятно, что повышение чувствительности при столь низкой избирательности ни к чему хорошему не приведет. Кроме того, в диапазоне 88-108 МГц максимальная девиация ±75 кГц практически совпадает с ПЧ и в тракте такой ПЧ неизбежны нелинейные искажения ЧМ-сигнала. Поэтому в схему введена отрицательная обратная связь по частоте (ОЧС), ограничивающая девиацию частоты принимаемого ЧМ-сигнала. Благодаря ОЧС не только снижается девиация до 15-20 кГц, но и улучшается точность настройки гетеродина - реализуется автоподстройка частоты. Сигнал ОЧС формируется усилителем-ограничителем после частотного демодулятора, и он управляет подстроечными варикапами гетеродина (см. рис.4). Однако при уменьшении полосы сигнала снижается его динамический диапазон, следовательно, ухудшается качество аудиосигнала. К ухудшению восприятия ведут и неизбежные искажения на пиках девиации. Поскольку в ИС один и тот же варикап используется и в частотозадающем контуре гетеродина, и в петле обратной связи по частоте, крутизна перестройки гетеродина оказывается разной в начале и конце диапазона, а следовательно, различен и уровень выходного НЧ-сигнала. ИС семейства TDA70xx и их аналоги многократно и подробно описаны (например, в работе [2]). Нам же важно констатировать, что УКВ-приемники на этих ИС для российских мегаполисов неприемлемы, если речь не идет об игрушках.
Разумеется, все перечисленные проблемы хорошо известны, поэтому производится немало специализированных ИС для радиоаппаратуры со стандартной ПЧ 10,7 МГц. Один из многих примеров - стерео АМ/ЧМ-приемник ТЕА5711 (рис.5). Схема его включения показана на рис.6. Данная ИС содержит декодер стереоканала - но в стандарте CCIR. Компания Philips выпускает и ИС УКВ-ресивера без стереодекодера - ТЕА5710. Собственно, аналогичных схем (со стереодекодером и без) сегодня достаточно много -их производят такие фирмы, как Sony (CXA1238 и 1538), Sanyo, Matsushita, Rohm, Toshiba и др. (подробнее элементная база современных приемников рассмотрена, например, в работе [3]).
Однако при всем многообразии современной элементной базы практически все недорогие модели в России представлены достаточно однотипными приемниками китайского производства, в лучшем случае - с ПЧ 10,7 МГц, поддерживающие диапазоны 65,8-74 и 88-108 МГц, с настройкой на станцию посредством вращения верньера. Как правило, это - однодиапазонные приемники, рассчитанные на частотный интервал 65-108 МГц. В результате принимаемые частоты оказываются на краях их рабочего диапазона. При столь большом перекрытии крайне трудно обеспечить сопряжение входного фильтра и частотозадающего контура гетеродина -а настройка осуществляется одновременной перестройкой переменных конденсаторов в этих LC-контурах. У них различный коэффициент перекрытия и, как правило, хорошего сопряжения удается добиться в трех точках - на краях и в середине диапазона, что приводит к неравномерной чувствительности приемника по диапазону. Кроме того, столь большое перекрытие при неравномерном расположении каналов вещания (у краев) крайне затрудняет настройку на станцию - зачастую программу от программы отделяет поворот ручки настройки на доли градуса. Ясно, что определить значение частоты по шкале настройки такого радиоприемника невозможно.

Рис.5. Структурная схема ИС стереотюнера ТЕА5711.
Кроме того, необходимость высокой помехозащищенности городского приемника накладывает повышенные требования на точностъ настройки всех контуров - а их несколько, и они содержат высокодобротные катушки индуктивности, выполненные в виде отдельного элемента. Настройка этих узлов плохо совмещается с идеологией массового производства посредством низкоквалифицированного персонала. В результате практически все УКВ-приемники китайского производства отличаются не только достаточно примитивной схемотехникой и непродуманной в плане помехозащищенности конструкцией. В массе своей их внутренние узлы попросту не настроены - ведь приемник где-то как-то работает, а насколько хорошо, производителя не интересует.
Какой приемник нужен России?
Несколько лет назад таким вопросом задались сотрудники фирмы "Постамаркет", объявив, при участии радиостанции "Эхо Москвы", конкурс на лучшее решение УКВ-приемника для России. В качестве обязательных требований указывалась работа в двух УКВ-диапазонах, возможность цифровой настройки с запоминанием по крайней мере 10 станций, индикация частоты настройки, наличие гнезда для подключения внешней телевизионной антенны, внешнее сетевое питание, уверенная работа в условиях сложной электромагнитной обстановки мегаполиса, высокая технологичность и низкая стоимость. К сожалению, организаторам было представлено лишь одно интересное решение от группы разработчиков НИИ РП -зато действительно удовлетворявшее их непростым требованиям. В чем его суть? Разработчики решили отказаться от классической схемы супергетеродинного приемника с однократным преобразованием частоты и предложили в общем-то известный принцип инфрадинного приема, когда ПЧ существенно выше диапазона рабочих частот. Данный метод иногда применяли в дорогих стационарных АМ-приемниках [1], но в УКВ-диапазоне такой подход представлялся чрезмерно дорогостоящим. Однако элементная база развивается, и то, что еще вчера было эксклюзивным, сегодня оказывается массовым и недорогим.

Рис.6. Схема включения ТЕА5711 с УНЧ TDA7050T.
При инфрадинной схеме преселектор делается неперестраиваемым и широкополосным - на весь диапазон приема, что существенно упрощает его конструкцию. Правда, неизбежная расплата за это - входные цепи (фильтры, УВЧ, смеситель) должны обладать широким динамическим диапазоном и высокой линейностью. Но это уже схемотехническая проблема, вполне решаемая при современной элементной базе. Настройка на станцию осуществляется исключительно путем перестройки частоты первого гетеродина.
В предложенной разработчиками схеме (см. рис.7) используется два раздельных входных полосовых фильтра на диапазоны 65,8-74 и 88-108 МГц и двойное преобразование частоты. Первая ПЧ - 250 МГц, следовательно, частота первого гетеродина должна быть в диапазоне 315-360 МГц. Таким образом, зеркальный канал оказывается очень далеко от рабочего - выше 565 МГц, и проблем с его подавлением входным фильтром не возникает.
Диапазон перестройки гетеродина - 45 МГц - менее 13% от верхней частоты (коэффициент перекрытия fmax/fmin=1,13). Это также существенный плюс по сравнению с гетеродинами для ПЧ 10,7 МГц - там относительный диапазон перестройки - более 37% (коэффициент перекрытия - 1,55). А чем меньше коэффициент перекрытия, тем проще обеспечить высокие параметры и гетеродина, и смесителя. Кроме того, сигнал гетеродина может быть не строго синусоидальным, паразитные каналы из-за генерации гармоник его частоты (вида nfг±fпч) оказываются далеко от каналов вещания. Это позволяет использовать генераторы импульсов прямоугольной формы, что удобно при работе с цифровыми синтезаторами частоты. Немаловажно, что решается и проблема подавления излучения гетеродина через ВЧ-тракт, поскольку его частота существенно выше полосы фильтров преселектора.
Пожалуй, ключевой элемент данного приемника - фильтр ПЧ. Его АЧХ должна быть практически прямоугольной, с полосой пропускания 250 кГц при центральной частоте 250 МГц. Сумев решить данную проблему, разработчики получили приемник, имеющий всего один перестраиваемый элемент (первый гетеродин). После фильтра ПЧ сигнал преобразуется во вторую ПЧ - уже стандартную, 10,7 МГц. При этом второй гетеродин настроен на фиксированную частоту, и всю дальнейшую обработку сигнала реализуют стандартные элементы хорошо отработанного и дешевого тракта ПЧ 10,7 МГц. Иными словами, в стандартном супергетеродинном приемнике зафиксирована частота гетеродина, а вместо перестраиваемого сложного преселектора введен широкополосный неперестраиваемый преселектор и высоколинейный высокочастотный тракт до первой ПЧ. Это позволило решить проблемы избирательности по зеркальному и соседним каналам и предотвратить нелинейные комбинационные помехи.

Рис.7. Функционольноя схеме инфрадинного УKB-приемника с широкополосным преселектором.
При испытаниях приемник продемонстрировал такие характеристики, как шаг перестройки по частоте - 10 кГц в диапазоне 65,8-74 МГц и 100 кГц в диапазоне 88-108 МГц; реальная чувствительность - не менее 3 мкВ; избирательность по паразитным каналам и двухсигнальная избирательность по соседнему каналу приема - не хуже 60 дБ; нелинейные искажения выходного сигнала - не более 1%. А поскольку при использовании современных ИС тюнеров основная технологическая проблема - настройка преселектора и монтаж внешних высокодобротных катушек индуктивности, плохо поддающихся сборке на современных автоматизированных установках поверхностого монтажа, приемник существенно удешевляется, так как и внешних элементов меньше, и настройки не требуется. Поэтому создаваемая дополнительным трактом ПЧ прибавка стоимости компенсируется технологичностью изготовления, тем более что большинство катушек индуктивности инфрадинного приемника могут быть выполнены в виде элементов топологии печатной платы.
Отметим, что еще сравнительно недавно существенной проблемой было отсутствие ИС стереодекодера, поддерживающего как стандарт CCIR (пилот-тон), так и OIRT (ПМ). Однако она отпала с тех пор, как "Ангстрем" начал производить ИС КР174ХА51 - стереодекодер с синхронизацией посредством ФАПЧ, с автоматическим и принудительным определением стандартов декодирования (рис. 8).
Впрочем, "Ангстрем" выпускает комплект ИС для УКВ-приемника. Но поскольку это предприятие ориентировано на рынок Юго-восточного региона, производимая им ИС тюнера КР174ХА34 рассчитана на низкую ПЧ, около 70 кГц. Выше мы говорили о недостатке таких тюнеров и их непригодности для качественных приемнике особенно в России. Однако рынок ИС тюнеров достаточно велик и есть из чего выбирать. Например, минское НПО "Интеграл" производит микросхемы ILA1238NS и ILA1191NS - аналоги широко известных ИС компании Sony CXA1238 и СХА 1191 (стерео- и моно-фонические приемники, рассчитанные на ПЧ 10,7 МГц).
Крайне важный аспект - управление приемником. Радиостанций в обоих УКВ-диапазонах в Москве - свыше тридцати, в других крупных городах не намного меньше. Поэтому цифровая настройка с запоминанием по крайней мере 10 станций и с индикацией частоты приема, - не роскошь, а необходимое требование к стационарному приемнику. Но при сегодняшнем разнообразии синтезаторов частот, индикаторов всех типов и их контроллеров, а также универсальных микроконтроллеров проблем с недорогой реализацией данной функции нет - вплоть до управления через ИК-порт. В дешевых китайских моделях цифровой настройки нет, а это еще один потенциальный "плюс" для отечественных производителей. Впрочем, встречаются дешевые китайские УКВ-приемники с цифровой настройкой. (Как правило, система настройки и в них работает, в вот собственно приемник - нет.)
Таким образом, предпосылки для производства уникального отечественного приемника - "кухонного УКВ-радио" есть. Прежде всего, недорогие зарубежные модели не справляются со сложной помеховой обстановкой и особенностями трансляции в крупных российских городах. Кроме того, у них примитивен, а потому слишком неудобен интерфейс пользователя. Наконец, только дорогие модели полноценно поддерживают работу в двух российских УКВ-диапазонах, особенно в части стереоприема (но врожденные недостатки устройств со стандартной ПЧ 10,7 МГц остаются при них). В то же время реализация всех дополнительных функций -задача достаточно простая по сравнению с качественным приемом сигнала и не существенно увеличивает себестоимость изделия, особенно при массовом производстве. А вот схема собственно тюнера заслуживает самого пристального внимания, и предложенная и испытанная разработчиками НИИ РП концепция инфрадинного УКВ-приемника может стать тем самым недостающим звеном, которое способно соединить высокое качество и низкую цену -если, конечно же, кто-нибудь не предложит более оптимальное решение.
Чего в России нет
Единственное, чего нет в нашей стране для массовых УКВ-приемников, - это возможности-производства современных корпусов. Ведь радиоприемник, как и любая бытовая техника, - это не только носитель технической функции, но и элемент интерьера, предмет, который должен радовать глаз. И без разнообразных и качественных корпусов самая интересная и перспективная разработка так и останется внутри макетной коробки. Не решив столь, казалось бы, далекую от электроники проблему производства качественных пластмассовых изделий, выпуск электронной бытовой техники в России невозможен. А это - вопрос вложения денег в приобретение оборудования и, что самое главное, в технологию разработки пресс-форм. Одному производителю, наверное, это не по карману. Конечно, корпуса (или пресс-формы) можно заказывать в том же Китае - но, во-первых, это достаточно дорогое удовольствие, а во-вторых, в этом случае крайне тяжело гарантировать, что эти корпуса окажутся не только у их заказчика, но и у всех желающих их купить. К авторским правам и пиратским копиям там относятся весьма своеобразно - по западным понятиям. И защита от этого - опять же большие деньги.
Но может быть, радиостанции заинтересованы, чтобы их программы доходили до как можно большего числа потенциальных слушателей. И чтобы качество приема их сигнала было достаточно высоким? Так не пора ли в России организовать консорциум разработчиков, производителей УКВ-аппаратуры и радиовещательных предприятий? Подобные консорциумы по вопросам развития передовых технологий распространены во всем мире. Пусть УКВ-ве-щание - технология не новая, но поскольку в России существует проблема, непосильная для одного производителя, но в решении которой потенциально заинтересованы многие, может быть, путь кооперации принесет результат?
Источники
- Кононович Л.М. Современный радиовещательный приемник - М.: Радио и связь, 1986.
- Поляков В. Однокристальные ЧМ приемники. - Радио, 1997, №2.
- Куликов Г., Парамонов А. Радиоприемные тракты бытовой аудиоаппаратуры (часть 1 и 2). - Ремонт электронной техники, 2000, № 2-3.
Автор: Озеров И.
