В любом радиотехническом и электронном устройстве необходим источник опорных колебаний со стабильной частотой. Поскольку невозможно построить такой генератор на любую заданную частоту, используют синтезаторы стабильных частот (СЧ) -устройства преобразования частоты колебаний из одного значения в другое с малым шагом перестройки и низкими погрешностями. Схемы построения СЧ, в зависимости от конкретных технических требований, различны, однако в каждой из них используют набор типовых электронных компонентов: управляемые по частоте генераторы, умножители и делители частоты, смесители, частотные фильтры, элементы цифровой техники. Номенклатура этих электронных компонентов чрезвычайно разнообразна, так что их правильный выбор - задача достаточно сложная.
Помочь разработчикам в столь непростом выборе призвана эта статья. Особое внимание в ней будет уделено выявлению основных технически значимых параметров электронных компонентов радиочастотных схем, сформулированы рекомендации по их выбору для генераторов стабильной частоты.
В предлагаемой статье рассмотрены важнейшие характеристики генераторов, управляемых по частоте напряжением (ГУН).
Принципы построения ГУН
Генератор, управляемый по частоте напряжением (Voltage Controlled Oscillator - VCO), представляет собой автоколебательную аналоговую схему (рис.1), которая питается от источника напряжения Eо, снабжена цепью управления частотой напряжением Еу и формирует на внешней нагрузке Rн напряжение u(t). Форма выходного напряжения ГУН близка к гармонической и описывается выражением u(t) = Uo[1 + µ(t)]sin[2πfгt + e(t)], где Uo - амплитуда; fг - частота; µ(t) - относительные изменения амплитуды (|µ(t)|<<1); e(t) - отклонения фазы от равномерного во времени закона, |e(t)|<<2π. Как правило, активный элемент автогенератора ГУН - транзистор с колебательной системой на LC-элементах, которая создает положительную обратную связь, компенсирующую потери и обеспечивающую генерацию на частоте fг.

Рис. 1. Схема соединения ГУН с внешними электрическими цепями
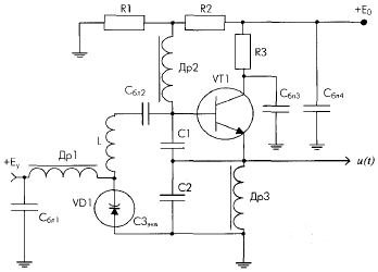
В твердотельных ГУН миллиметрового диапазона (рис.2) в качестве активного элемента используется полупроводниковая структура на GaAs с отрицательным сопротивлением. Элементы L, С1, С2 и варикап VD1 образуют колебательную систему; Др1, Др2 и ДрЗ - блокировочные дроссели; Сбл1 C6л2, Сбл3, Сбл4 - блокировочные конденсаторы; R1 и R2 - цепь формирования отпирающего напряжения транзистора; R3 - резистор ограничения рабочего тока транзистора VT1. В СВЧ-диапазоне колебательная система и блокировочные элементы выполняются в виде микрополосковых линий или иных цепей с распределенными параметрами. Эквивалентная емкость С3экв варикапа VD1 зависит от управляющего напряжения Еу на входе управления. Для улучшения характеристик ГУН вместо одиночного варикапа применяют варикапные матрицы (встречно включенные варикапные пары).

Рис. 2. Пример принципиальной схемы ГУН
В диапазоне ниже 20 МГц в качестве ГУН приемлемы функциональные генераторы - ИС на основе операционных усилителей с электронным управлением перестройкой частоты в 10-100 раз за счет изменения тока заряда RC-цепи. Однако по стабильности частоты такие ГУН существенно уступают LC-генераторам, а их более высокочастотная реализация проблематична.
Без учета влияния инерционности транзистора и фазового сдвига в цепи обратной связи автогенератора частота генерации fг определяется реактивными элементами колебательной системы:
где 1/С = 1/С1 + 1/С2 + 1/С3эквЕ(у).
Амплитуда Uo установившихся выходных колебаний зависит от режима транзистора, параметров колебательной системы и сопротивления нагрузки. При повышении управляющего напряжения Еу эквивалентная емкость варикапа С3экв(Еу) уменьшается, емкость С падает, а частота генерации fг растет. При этом из-за изменения потерь в колебательной системе может происходить паразитное изменение амплитуды (мощности) генерации. Паразитное влияние на частоту и амплитуду генерации оказывают также вариации питающего напряжения Еу, температуры окружающей среды, модуля и фазы сопротивления нагрузки.
Диапазон перестройки частоты и линейность зависимости частоты от напряжения смещения на варикапе в значительной степени определяются его вольт-фарадной характеристикой с учетом паразитных емкостей схемы. Для ГУН, перестраиваемых в широкой полосе частот, разрабатывают специальные варакторные диоды со сверхрезким рn-переходом, которые позволяют изменять емкость С более чем в четыре раза, а частоту, следовательно, - более чем в два раза. В таких ГУН оптимизируют номиналы колебательной системы и блокировочных элементов, дроссели заменяют резисторами, исключающими паразитные резонансы, используются балансные схемы активных элементов, снижающие влияние вариаций нагрузки и температуры окружающей среды на частоту и уровень фазового шума. Чтобы упростить схему управления частотой и уменьшить эффект изменения нагрузки, иногда собственно ГУН дополняют буферным усилителем и широкополосным удвоителем частоты.
Основные параметры ГУН
Основные технические характеристики и параметры ГУН, которые надо учитывать при создании электронной аппаратуры на их основе, можно разделить на три группы: характеристики качества сигнала, характеристики управления частотой и параметры чувствительности к внешним воздействиям.
Качество выходного сигнала ГУН характеризуют:
- выходная мощность (power output) Рвых. Определяется как мощность на номинальной согласованной нагрузке (Rн=50 Ом) в середине рабочего интервала управляющего напряжения при номинальной температуре окружающей среды (+25°С). Величина Рвых измеряется, применительно к СЧ, в децибелах относительно мощности 1 мВт: Рвых[дБмВт] = 10lg (Рвых[мВт]/1 мВт). В англоязычной литературе используют обозначение 1 dBm = 1 дБмВт;
- диапазон частот (frequency range) fвых измеряется в мегагерцах и определяется как максимальная частота, на которую может быть настроен ГУН путем изменения управляющего напряжения;
- спектральная плотность мощности (СПМ) фазового шума (phase noise) Sφ(F), где F = |f - fг| - отстройка от несущей частоты (carier offset). Величину Sφ(F) измеряют анализатором фазы (например, типа Agilent 4352S), включающим опорный генератор с прецизионной фазовой стабильностью. В таком анализаторе выделяется фазовое расхождение e(t) сигнала ГУН от опорного колебания анализатора на заданной частоте fг и вычисляется спектр мощности, то есть Фурье-образ e(t) в зависимости от частоты отстройки F. Зависимость Sφ(F) приводится как односторонняя (Single Side Band - SSB) спектральная плотность мощности, т.е. величина, на 3 дБ меньшая, чем суммарная мощность фазового шума при положительных и отрицательных отстройках, которая появляется на выходе фазового дискриминатора в анализаторе фазовых нестабильностей. Величина Sφ(F) измеряется в децибелах среднего квадрата фазовых отклонений от опорного колебания по отношению к 1 рад2 в полосе 1 Гц для каждого значения частоты отстройки [дБ/Гц]. В англоязычной литературе используется размерность [dBc/Hz]. Графики Sφ(F) строятся в логарифмическом масштабе по двум осям (Bode diagram). Величина Sφ(F) падает по мере увеличения F, достигая минимального уровня "белого фазового шума" Sφбел при отстройках порядка полосы пропускания колебательной системы автогенератора. Для простоты вместо графика Sφ(F) уровень фазового шума характеризуют значениями СПМ для нескольких значений отстройки, например 100 Гц, 1 кГц, 10 кГц, 100 кГц и т.д. По характеристике Sφ(F) можно определить СПМ частотных отклонений от номинальной частоты Sf(F) = F2Sφ(F), которая измеряется в единицах квадрата отклонения частоты (Гц2) на единицу полосы отстроек [Гц2/Гц]. Величина Sf(F) также уменьшается с увеличением отстройки, достигая уровня "белого частотного шума" Sfбел, характерного для каждой модели ГУН. Оценочная кратковременная нестабильность частоты (residual FM) определяется интегральным среднеквадратичным паразитным отклонением
, где Fн Fв- граничные частоты. По умолчанию принимают Fн = 50 Гц, Fв = 3 кГц. Относительная нестабильность частоты Δfско/fг для LC-генераторов радиочастотного диапазона составляет величину 10-5-10-7. При измерении шумовых характеристик в качестве источников напряжений Ео и Еу используют аккумуляторные батареи, чтобы снизить влияние СПМ шума источника питания на уровень фазового шума ГУН;
- подавление высших гармоник (harmonic suppression). Уровень синусоидальности выходного сигнала ГУН характеризуется мощностью второй А2, третьей А3, иногда четвертой А4 гармоник в спектре выходного сигнала по отношению к мощности несущего колебания и измеряется в децибелах [дБ] или [dBc];
- значения питающего напряжения Eо [В] и потребляемого тока Iо[мА];
- продолжительность процесса включения и выключения τвкл. Для ГУН, работающих в импульсном режиме, эта величина измеряется как отрезок времени, в течение которого после подключения питающего напряжения выходная мощность ГУН достигает 0,9 от номинального значения.
К характеристикам управления частотой относятся:
- модуляционная характеристика (frequency tuning characteristic) -зависимость частоты генерации от квазистатического изменения управляющего напряжения fг(Еу). Для простоты вместо кривой fг(Еу) указывают наименьшее fн и наибольшее fв значения частоты при электронной перестройке, пределы допустимых значений управляющего напряжения Еумин и Еумакс, а также характеризуют линейность модуляционной характеристики (tuning linearity), например, указывая пределы изменения крутизны управления частотой (tuning sensitivity) Sy =(Δfг/ΔEу) [МГц/В] по диапазону перестройки управляющего напряжения. Относительную полосу перестройки BW = [fв - fн/fcp где fcp = (fв + fн)/2 - середина полосы, измеряют в процентах. Для ГУН с широкой полосой перестройки удобнее использовать коэффициент перекрытия по частоте kf= fв/fн. Например, для октавного ГУН kf= 2;
- изменение выходной мощности (output power variation) в диапазоне управляющих напряжений Рвых(Еу). В качестве численных параметров вместо кривой Рвых(Еу) для простоты указывают в [дБмВт] наибольшую и наименьшую мощности выходного сигнала в допустимом интервале изменения управляющего напряжения при номинальных нагрузке и температуре;
- полоса пропускания по цепи управления Fмод (tuning bandwidth). Эта величина является мерой инерционности вариаций частоты по отношению к быстрым изменениям управляющего напряжения. Она определяется как частота (в кГц) гармонического напряжения на входе управления ГУН, при которой девиация частоты выходного сигнала уменьшается в √2 раз по сравнению с девиацией при медленном (квазистатическом) изменении Еу в тех же пределах;
- ток в цепи управления частотой Iу. Варикап в качестве управляющего частотой элемента обычно заперт, поэтому постоянная составляющая тока управления Iу в середине интервала изменения Еу ничтожна - менее 10 мкА. Но ток через варикап может существенно возрасти при близких к нулю управляющих напряжениях из-за открывания рn-перехода высокочастотным напряжением, что приводит к падению выходной мощности ГУН. Наибольшее значение Еу ограничено открыванием рn-перехода варикапа высокочастотным напряжением в области пробоя. Отметим, что амплитуда высокочастотного напряжения на варикапе может заметно превышать напряжение источника питания.
Чувствительность к влиянию внешних факторов характеризуют:
- вариации частоты при изменении питающего напряжения Eo (frquency pushing) So = Δf/ΔEo [МГц/В] при номинальных температуре и нагрузке;
- температурный коэффициент изменения частоты ТКЧ = Δf/ΔT, измеряемый в [МГц/°С] при номинальной температуре +25°С. Кроме того, указываются уходы частоты от номинального значения для предельно допустимых значений температуры окружающей среды, например -55°С и +85°С;
- изменения частоты Δfφp-p при вариациях фазы коэффициента отражения от нагрузки (frequency pulling). Величина Δfφp-p определяется как разность между максимальным и минимальным значениями (peak-peak) частоты [МГц р-р] для всех значений фазы коэффициента отражения от 0 до 180° при подключенном непосредственно к выходу ГУН согласованному аттенюатору на 6 дБ или при фиксированном коэффициенте стоячей волны = 2.
Номенклатура ГУН
В мире свыше 35 фирм выпускают более 3500 моделей ГУН (табл. 1, 2). Выходная мощность ГУН обычно варьируется в пределах от -5 дБмВт до +16 дБмВт. Как правило, пониженный уровень Рвыхотносится к моделям, в которых встроен выходной буферный каскад, ослабляющий влияние нестабильной фазы нагрузки. С другой стороны, ГУН шведской фирмы Sivers IMA (см. табл.1) имеют выходную мощность до +28 дБмВт в диапазоне миллиметровых волн.
ГУН на основе LC-генераторов предназначены для диапазона частот от 5 МГц до 26 ГГц. В интегральных схемах (ИС) ГУН миллиметрового диапазона длин волн иногда включают широкополосный буферный умножитель частоты на 2 или на 4, который играет роль развязывающего каскада для ослабления влияния нагрузки, а пониженная частота автогенератора облегчает построение колебательной системы с управлением частотой на варикапе. Именно так построена ИС HMC398QS16G (рис.3). Кроме того, она содержит направленный ответвитель (НО) и широкополосный предварительный делитель частоты (prescaier) на 4 с дополнительными выходами когерентных противофазных колебаний дециметрового диапазона, что облегчает организацию системы фазовой автоподстроики частоты (ФАПЧ) для стабилизации дискретной сетки частот.

Рис. 3. Структурная схема ГУН миллиметрового диапазона HMC398QS16G
Таблица 1
| Фирма | Число моделей ГУН | Диапазон частот, МГц | Диапазон мощностей, дБмВт | Интервал рабочих температур,°С | Интернет-адрес | |
| Мин. | Макс. | |||||
| Hittite Microwave | 13 | 2000...15000 | -8....+10 | - | -40...+85 | www.hiltite.com |
| Sivers IMA | 10 | 3000... 26500 | +14...+28 | 0...+60 | -40...+85 | www.siversima.se |
| Micronetics Wireless | 203 | 60... 6500 | -12..+12 | 0...+70 | -40...+85 | www.mwireless.com |
| Synergy Microwave | 143 | 40... 6100 | 0...+15 | - | -30...+70 | www.synergymwave.com |
| Z-Communication | 422 | 40... 6500 | -7...+13 | 0...+70 | -55...+85 | www.zcomm.com |
| Amplifonix | 45 | 25... 5000 | +2...+10 | - | -55...+85 | www.amplifonix.com |
| Mini-Circuits | 128 | 12... 3000 | 0...+13 | - | -55...+85 | www.miniciraiits.com |
| Magnum Microwave | 73 | 25... 18000 | -2...+12 | 0...+85 | -55...+100 | www.remecmagnum |
| Universal Microwave | 383 | 10... 8100 | 0...+12 | - | -40...+70 | www.vco1.com |
| Modco | 1196 | 5... 10000 | -1...+20 | - | -40...+85 | www.modcoinc.com |
Относительная ширина полосы перестройки частоты современных ГУН лежит в пределах от 1-10 % до октавы и более. Ее ограничивают такие факторы, как предел изменения емкости варикапа, недопустимые изменения выходной мощности, нелинейность модуляционной характеристики. Среди ГУН с октавным интервалом перестройки (kf= 2) можно выделить ИС POS-500W для диапазона 0,5 ГГц и М3500-0613 для диапазона 1,3 ГГц. Фирма Micronetics также разработала ИС MW500-1414 специально для сверхширокополосных систем диапазона 4 ГГц с kf = 2,3 при выходной мощности (+11+0,75) дБмВт. Электронную перестройку частоты с kf = 1,7 в 4-см диапазоне допускают и микросхемы VO3262C/00 с повышенной мощностью в нагрузке.
Таблица 2
| Модель, фирма | Частота fn МГц | p дБмВт | Eу,В | Sy, МГц/В | Фазовый шум, дБ/Гц при отстройке | Δ+85 МГц | Sφ, МГц Р-Р | S0, МГц/В | А2,ДБ | FмодМГц | Питание | ||
| 1 кГц | 100 кГц | E0,В | I0, мА | ||||||||||
| JTOS-25, Mini-Circuits | 12,5...25 | 8 | 1...11 | 1...4 | -95 | -135 | 0,3 | 0,03 | 0,02 | -26 | 0,13 | 12 | 20 |
| POS-50P, Mini-Circuits | 24...29 | 10 | 0...5 | 2...2,5 | -92 | -134 | 0,4 | 0,06 | 0,04 | -18 | 0,05 | 12 | 20 |
| pOS-150, Mini-Circuits | 75...150 | 9,5 | 1...18 | 4...6,8 | -80 | -127 | 6 | 0,8 | 0,3 | -23 | 0,1 | 12 | 20 |
| POSA-138, Mini-Circuits | 118...138 | 5 | 1...16 | 2,3 | -100 | -145 | 0,9 | 0,07 | 0,03 | -40 | 2 | 12 | 25 |
| §1500-1343, Micronetics | 128...160 | 10,5 | 0...13 | 3 | -100 | -132 | 1,2 | 7 | 3 | -20 | 23 | 12 | 50 |
| JCOS-175LN, Mini-Circuits | 125...175 | 3,7 | 1...17 | 3,5 | -95 | -138 | 0,4 | 0,08 | 0,05 | -24 | 2 | 10 | 25 |
| JTOS-300P, Mini-Circuits | 148...174 | 10 | 0...5 | 7...10 | -82 | -122 | 2 | 1 | 0,2 | -27 | 0,1 | 12 | 20 |
| POS-500W, Mini-Circuits | 250...500 | 10 | 1 ...16 | 17...23 | -79 | -120 | 3 | 1,5 | 0,2 | -25 | 0,1 | 12 | 25 |
| JCOS-820WLN, Mini-Circuits | 780...860 | 9 | 1...20 | 8 | -90 | -132 | 3 | 4,5 | 0,3 | -13 | 2 | 9 | 25 |
| ZOS-1025, Mini-Circuits | 685... 1025 | 8 | 1 ...16 | 30 | - | -112 | - | 0,05 | 30 | -25 | 0,1 | 12 | 140 |
| POSA-960, Mini-Circuits | 800...960 | 16 | 1. .16 | 10...30 | -84 | -130 | 3,5 | 2 | 18 | -30 | 2 | 15 | 50 |
| M3500-0613, Micronetics | 650... 1300 | 8,5 | 0...20 | 20...60 | -69 | -112 | 2 | 15 | 1,5 | 11 | 17,6 | 12 | 22 |
| JCOS-1100LN, Mini-Circuits | 1070...1115 | 8,5 | 1...20 | 4,5 | -88 | -130 | 3 | 7,5 | 0,5 | -24 | 6 | 8 | 25 |
| POS-1605PV, Mini-Circuits | 1500...1605 | 0 | 0,5...5 | 40...50 | -74 | -118 | 24 | 6 | 0,8 | -17 | 8 | 3,3 | 16 |
| MAX2753, Maxim | 2400...2500 | -8 | 0...3 | 150 | - | -98 | 25 | - | - | -26 | - | 5 | 8,6 |
| VC0191-2750U, Sirenza | 2700...2750 | -3 | 0,8...2,4 | 50...80 | - | -113 | - | 5 | 1 | -15 | - | 3 | 7 |
| M500-1414, Micronetics | 1700...3900 | 10 | 0,5...13 | 150 | - | -107 | - | 12 | 5 | -14 | 12 | 6,5 | 35 |
| MW500-1262, Micronetics | 4900...6500 | 2,5 | 1...22 | 100 | - | -108 | 20 | 10 | 10 | -15 | - | 12 | 50 |
| HMC398QS16G, Hittite | 14000...15000 | 6 | 1...10 | 30...80 | -75 | -110 | 35 | 4 | 30 | -12 | 5 | 20 | |
| VO3262K/00, Sivers IMA | 20000...24000 | 28 | 6...15 | 100...600 | -72 | 60 | 1 | 0,6 | -30 | 13 | 15 | 300 | |
Шумовые свойства ГУН различного диапазона можно сопоставить следующим образом. Допустим, надо определить, что с точки зрения шумов более предпочтительно в радиосистеме с несущей частотой fг = 1100 МГц и зоной отстроек на F = 1 МГц: ГУН JCOS-1100LN или ИС POSA-138 с выходной частотой 137,5 МГц и последовательным малошумящим умножителем частоты на 8. Шумовые характеристики некоторых ГУН представлены на рис. 4. Из графика видно, что при одинаковых отстройках (125 кГц) Sepf/7) для POSA-138 на 13 дБ лучше, чем для JCOS-1100LN. Однако при требуемой отстройке 1 МГц применение JCOS-1100LN обеспечивает Scp(1 МГц) = -150 дБ/Гц (точка А на рис.4). В то же время, при умножении несущей частоты после POSA-138 на N= 8 отношение уровня фазовых нестабильностей к несущей не изменится и останется таким же, как и при отстройках на 125 кГц. На выходе умножителя шум Scp(1 МГц) будет равен шуму ГУН POSA-138 &р(125 кГц) = -146 дБ/Гц (точки В и Б на рис.4, соответственно) без учета дополнительного шума при умножении. Таким образом, JCOS-1100LN по уровню шума предпочтительнее POSA-138 на 4-6 дБ.

Рис. 4. Шумовые характеристики ГУН
Типовые значения Sφбел составляют -120...-130 дБ/Гц для рабочих частот менее 500 МГц и -95...-102 дБ/Гц для ГУН с выходной частотой 2-3 ГГц. Среди малошумящих ГУН можно выделить MW500-1343 (Micronetics) с уровнем шума -147 дБ/Гц на частоте fr= 150 МГц при отстройке F= 100 кГц и -100 дБ/Гц при отстройке F= 1 кГц и JTOS-25 (Mini-circuits), величина СПМ фазового шума которого составляет -115 дБ/Гц при отстройке F= 10 кГц. Для указанных ИС зона белого частотного шума соответствует отстройкам F= 10-20 кГц, а уровень Sf бел существенно зависит от шумовых свойств источников напряжений E0 и Еу
Содержание высших гармоник в выходном сигнале ГУН зависит от вида колебательной системы, режима активного элемента автогенератора и от рабочей точки варикапа. Уровень второй гармоники А2 изменяется в пределах от -7 дБ (HMC385LP4) до -35 дБ (JTOS-100) или -40 дБ (POSA-138). Для снижения уровня высших гармоник в выходную цепь некоторых ГУН встраивают фильтры нижних частот, подавляющие вторую и высшие гармоники. В результате этого в MW500-1343 уровень второй гармоники не более -20 дБ, а третьей менее -40 дБ; в VO3262K/00 благодаря такому фильтру А2 = -30 дБ. Нужно отметить, что при использовании встроенных умножителей и делителей частоты в спектре выходного колебания появляются дополнительные дискретные комбинационные компоненты на половинной и на полуторной частотах (у HMC398QS16G их уровень - -20 дБ и -30 дБ, соответственно).
Питающие напряжения ГУН для большинства изделий составляют 3 В (POS-1605PV; VCO191-2750U), 5 или 12 В. Ток потребления обычно не превышает 20-30 мА. В ряде ГУН встроен буферный усилитель для увеличения развязки от вариаций нагрузки (например, ZOS-1025). В таких изделиях потребляемый ток достигает 140 мА. ГУН повышенной выходной мощности (VO3262K/00) потребляют до 300 мА. Для некоторых моделей ГУН нормируется время установления и спада мощности после коммутации питания: для МАХ2753 τвкл = 10 мкс,τвыкл = 8 мкс.
Модуляционные характеристики ГУН монотонны и, как правило, достаточно линейны (рис.5). Для выбора рабочей точки по управляющему напряжению с точки зрения линейности модуляции удобно использовать зависимость SJEJ. На рис.6 видно, что у генератора JCOS-820WLN, оптимизированного разработчиком как малошумящий, крутизна модуляционной характеристики изменяется в заметных пределах 3,8-10 МГц/В. В ГУН ROS-150 приняты меры по линеаризации модуляционной характеристики, поэтому ее крутизна изменяется от 4,9 до 6,2 МГц/В.

Рис. 5 Модуляционные характеристики октавного ГУН ROS-150. Сплошной линией показана зависимость fr(Ey), пунктиром - соответствующая Рвых(Еу)
У ГУН интервалы значений управляющего напряжения Еу могут быть различны. В качестве нижней границы Еу большинство производителей указывают 0,5 или 1 В. Дело в том, что при Еу, близком к нулю, рл-переход варикапа открывается положительной полуволной высокочастотного напряжения и через него начинает течь прямой ток. Поэтому значение Еу=0 обычно безопасно, но не соотвествует номинальному режиму. Однако есть модели, в которых Еу = 0 входит в рекомендуемые пределы (М3500-0613, ROS-900PV). Некоторые ИС ГУН разработаны для схем с напряжением управления не более 3 В (VCO191-2750U), не более 5 В (JTOS-300P) и свыше 20 В (MW500-1262). Можно выделить микросхему МАХ2753, у которой при низковольтной цепи управления высокая крутизна модуляционной характеристики Sy>150 МГц/В.

Рис. 6. Зависимость модуляционной чувствительности ГУН от управляющего напряжения
Полоса модулирующих частот в большинстве изделий не опускается ниже FMOД = 100 кГц. Но для низкочастотных ГУН, например POS-50P, она снижается до 50 кГц. Поскольку данный параметр ограничен только номиналами блокировочных цепей, то можно выбрать ГУН с заметно более широкой полосой по цепи управления. Так, в М3500-0613 полоса модулирующих частот достигает 17,6 МГц.
Коэффициент чувствительности частоты к вариациям температуры окружающей среды изменяется в пределах от 20 МГцГС для М3500-0613 диапазона 6 ГГц до 0,02 МГцГС для MW500-1343 диапазона 160 МГц. Для ROS-900PV повышение температуры от 25° до 85°С приводит к снижению частоты на 5 МГц (0,6%) и мощности на 0,6 дБ, понижение же температуры до -55°С увеличивает частоту на 5 МГц, а мощность на 0,4 дБ. Типичная чувствительность ГУН к изменению температуры в широких пределах показана на рис. 7.

Рис. 7. Изменения частоты в широком температурном интервале для МАХ2753
Если в ГУН встроены буферные широкополосные усилители или удвоители частоты, чувствительность к фазе коэффициента отражения уменьшается. Например, при ослаблении на 6 дБ в ИС MW500-1343 Δfφp-p снижается до 0,13 МГц на частоте 160 МГц, в ГУН HMC398QS16G - до 4 МГц на частоте 15 ГГц. Встроенный буферный усилитель позволяет в некоторых моделях (VO3262C/00) иметь два взаимно развязанных выхода для подключения нагрузки.
В заключение отметим, что данные об основных мировых производителях ГУН, а также массу иной полезной информации, например таблицу соответствия единиц измерения мощности [Вт] и [дБмВт], можно найти на сайте www.radiocomp.ru.
Автор: Л.Белов
