Фирма Microchip продолжает разработку и производство передовых продуктов, предоставляющих пользователю большую функциональность, гибкость и надежность. Микроконтроллеры PICmicro используются во многих приборах повседневного спроса - от стиральных машин и автомобильной техники до медицинских приборов. Модуль сравнения, захвата и ШИМ (ССР), который присутствует во многих микроконтроллерах Microchip, используется в основном для измерения и формирования импульсных сигналов. Расширенный модуль ССР (enhanced CCP - ECCP), имеющийся во многих новых микроконтроллерах, предоставляет дополнительные возможности для формирования широтно-импульсной модуляции (ШИМ). Модуль ЕССР обеспечивает поддержку управления мостовыми и полумостовыми схемами управления, программируемое время задержки переключения (для предотвращения протекания сквозных токов через внешние силовые ключи, связанного с их разным временем переключения) и возможность автоматического выключения ШИМ при аварийных ситуациях. Модули ССР и ЕССР имеют широкие области применения. Эта статья описывает основные принципы использования данных модулей в каждом режиме, а также "нестандартные" варианты использования в практических решениях.
Модуль захвата (capture)
В режиме захвата 16-битное значение таймера (Timer 1) захватывается в регистр CCPRxH:CCPRxL при каждом событии на входе CCPx. Событие для захвата задается в регистре CCPxCON<3:0>:
- каждый спад входного сигнала;
- каждый фронт входного сигнала;
- каждый 4-й фронт входного сигнала;
- каждый 16-й фронт входного сигнала.
Модуль захвата используется для измерения длительности между двумя событиями, например периода, длительности импульса, скважности и т. п.
Пример 1. Измерение периода дискретного сигнала (рис. 1).

Рис. 1. Измерение периода
- Конфигурируем управляющие биты CCPxM3:CCPxM0 (CCPxCON<3:0>) на захват по каждому фронту входного сигнала.
- Конфигурируем предделитель Timer1 так, чтобы не происходило переполнение таймера за измеряемое время.
- Разрешаем прерывание от CCP (бит CCPxIE).
- При возникновении прерывания:
- вычитаем сохраненное время (t1) из захваченного значения времени (t2) и сохраняем результат периода Т;
- сохраняем захваченное время t2.
Пример 2. Измерение периода с усреднением результата (рис. 2).

Рис. 2. Измерение периода с усреднением результата
Усреднение результата измерений часто требуется при зашумленном входном сигнале. Модуль ССР в PIC-контроллерах Microchip позволяет выполнить усреднение с минимальными программными издержками.
- Конфигурируем управляющие биты CCPxM3:CCPxM0 (CCPxCON<3:0>) на захват по каждому 16-му фронту входного сигнала.
- Конфигурируем предделитель Timer1 так, чтобы не происходило переполнение таймера за измеряемое время.
- Разрешаем прерывание от CCP (бит CCPxIE).
- При возникновении прерывания:
- вычитаем сохраненное время (t1) из захваченного значения времени (t2) и сохраняем результат 16 периодов (168Т);
- сохраняем захваченное время t2;
- сдвигаем полученный результат на 4 шага вправо (деление на 16) - получаем усредненный результат за 16 периодов.
Пример 3. Измерение длительности импульса (рис. 3).

Рис. 3. Измерение длительности импульса
- Конфигурируем управляющие биты CCPxM3:CCPxM0 (CCPxCON<3:0>) на захват по каждому фронту входного сигнала.
- Конфигурируем предделитель Timer1 так, чтобы не происходило переполнение таймера за время измеряемого импульса.
- Разрешаем прерывание от CCP (бит CCPxIE).
- При возникновении прерывания сохраняем захваченное значение таймера (t1) и переконфигурируем захват по спаду импульса.
- При следующем прерывании вычитаем из t1 новое захваченное значение. Результат будет соответствовать длительности импульса.
Пример 4. Измерение скважности импульсов (рис. 4).

Рис. 4. Измерение скважности импульсов
Типичный пример, где требуется такого рода измерение - это измерение ускорения. Цифровые акселерометры обычно имеют выходной сигнал со скважностью, пропорциональной ускорению движения прибора. Скважность можно измерять по следующему алгоритму.
- Конфигурируем управляющие биты CCPxM3:CCPxM0 (CCPxCON<3:0>) на захват по каждому фронту входного сигнала.
- Конфигурируем предделитель таймера 1 так, чтобы не происходило переполнение таймера за время TMAX (максимально возможная длительность периода).
- Разрешаем прерывание от CCP (бит CCPxIE).
- При возникновении прерывания сохраняем захваченное значение таймера (t1) и переконфигурируем захват по спаду импульса.
- При следующем прерывании вычитаем из t1 новое захваченное значение t2. Этот результат будет соответствовать длительности импульса (W).
- Переконфигурируем модуль ССР на захват по следующему фронту импульса.
- При возникновении прерывания вычитаем из t1 новое захваченное значение t3. Этот результат будет соответствовать периоду (Т).
- Разделить значение T на W - получим значение скважности.
- Повторять пп. 4-8 для получения следующих значений скважности.
Пример 5. Измерение скорости вращения энкодера.

Рис. 5. Оптический энкодер
Скорость вращения энкодера может быть измерена разными способами. Два наиболее часто встречающихся типа датчиков в энкодерах - это оптический сенсор и датчики Холла. Оптические энкодеры используют инфракрасный светодиод и датчик, а также колесо с прорезями, модулирующими световой поток (рис. 5). Другой тип использует чувствительные к магнитному полю датчики Холла, с помощью которых можно определять положение магнитов в электромоторе или постоянных магнитов, закрепленных на вращающемся объекте (рис. 6).

Рис. 6. Энкодер с датчиками Холла
Такой датчик выдает один или несколько импульсов на один оборот объекта. На рис. 7 показаны временные диаграммы при разных скоростях вращения. При увеличении скорости вращения период импульсов и их длительность становятся меньше. Период и длительность импульса пропорциональны скорости вращения. Для получения большей разрешающей способности лучше использовать датчики с несколькими импульсами на 1 оборот. Описание измерения периода для определения скорости вращения энкодера см. в примере 1, а метод усреднения измерений периода - в примере 2.

Рис. 7. Выход энкодера при разных скоростях вращения
Пример 6. Измерение периода аналогового сигнала.

Рис. 8. Схема измерения периода аналогового сигнала
Микроконтроллер со встроенным аналоговым компаратором и модулем CCP или ЕССР может быть легко использован для измерения периода аналогового сигнала. На рис. 8 приведен пример схемы с использованием периферийных модулей контроллера PIC16F684. Резисторы R3 и R4 задают порог срабатывания компаратора. При пересечении входным сигналом уровня порога, выходной уровень напряжения компаратора переключается между 0 и 1. Резисторы R1 и R2 задают гистерезис для предотвращения "дребезга" при равенстве порогового и входного напряжений. Рис. 9 демонстрирует эффект гистерезиса.

Рис. 9. Диаграммы в контрольных точках
Модуль ССР конфигурируется в режим захвата для измерения периода на выходе компаратора.
Модуль сравнения (compare)
В режиме сравнения 16-разрядные значения регистра CCPRx сравниваются с состоянием таймера. При совпадении происходит прерывание и вывод контроллера CCPx:
- устанавливается в 1;
- устанавливается в 0;
- состояние не меняется;
- переключается конфигурация модуля.
Реакция вывода определяется битами управляющего регистра CCPxCON<3:0>.
Триггер специальных событий
Таймер 1 обычно не сбрасывается в 0 при возникновении прерывания от модуля CCP в режиме сравнения, кроме случая конфигурации модуля в режим Триггера специального события. В этом режиме, когда значения таймера и регистра CCPRx равны, формируется прерывание, таймер 1 очищается и автоматически запускается преобразование АЦП (если это разрешено).
Работа модуля в режиме сравнения подобна функции таймера в обычном секундомере. В случае секундомера определенное время загружается в часы и производится отсчет в обратном порядке с установленного времени до достижения нуля. Отличие работы таймера в режиме сравнения заключается в том, что время отсчитывается от нуля до установленного значения. Этот способ полезен для того, чтобы произвести определенные действия в точные интервалы времени. Обычный режим работы таймера может использоваться для исполнения тех же самых функций, однако в этом случае таймер нужно будет перезагружать каждый раз. Режим сравнения также может автоматически изменять состояние вывода CCPx.
Пример 7. Формирование модулирующих импульсов для различных форматов передачи данных.

Рис. 10. Широтно-импульсная (ШИМ)
Модуль ССР в режиме сравнения может использоваться для формирования различных форматов модуляции. На рис. 10-12 приведены различные варианты представления 0 и 1 в различных форматах передачи данных. Передача данных похожа на асинхронную передачу данных, содержащую СТАРТ-бит, восемь информационных бит и СТОП-бит. Время ТЕ является базовым временным элементом в каждом формате модуляции и задает скорость передачи данных. Триггер специального события может использоваться для формирования времени ТЕ. При возникновении прерывания от CCP подпрограмма обработки прерывания формирует требуемый формат передачи данных.

Рис. 11. Манчестерская модуляция

Рис. 12. Модуляция положением импульса
Пример 8. Формирование 16-разрядной ШИМ.
Обычно стандартные модули ШИМ имеют разрядность в 10 бит. Модуль ССР в режиме сравнения может использоваться для формирования ШИМ с 16-разрядной точностью. Для этого:
- Настраиваем модуль ССР на установку вывода ССРх в "0" в режиме сравнения.
- Разрешаем прерывание от Timer 1.
- Записываем значение периода в Timer1 и его предделитель.
- Устанавливаем длительность импульса в регистр сравнения CCPRxL и CCPRxH.
- Устанавливаем выход ССРх в "1" при возникновении прерывания от переполнения Timer1. Следует заметить, что маленькие значения длительности импульса не могут быть сформированы из-за конечного времени обработки прерывания от Timer1. Это не сказывается на периоде формируемого сигнала, так как время выполнения прерывания от периода к периоду будет одинаковым.

Рис. 13. Формирование 16-разрядной ШИМ
Таймер Timer1 имеет четыре значения предделителя: 1:1, 1:2, 1:4 и 1:8. Возможная формируемая частота рассчитывается по формуле:
Для микроконтроллера, работающего на частоте FOSC = 20 МГц, значения частот FPWM будут составлять 76,3 Гц, 38,1 Гц, 19,1 Гц и 9,5 Гц.
Пример 9. Последовательное измерение с помощью АЦП.
Триггер специального события в режиме сравнения (при совпадении значения Timer1 и регистра сравнения CCPRxL и CCPRxH) может формировать периодические прерывания и дополнительно автоматически запускать измерения АЦП. Покажем на примере, как организовать последовательный опрос АЦП в четко определенные моменты времени.

Рис. 14. Последовательное измерение напряжений
Пример. Микроконтроллер PIC16F684 работает от внутреннего генератора, сконфигурированного на работу с частотой 8 МГц. Нужно последовательно опрашивать каналы АЦП и измерять входное напряжение на выводах RA0, RA1 и RA2 через каждые 30 мс.
Таймер 1 переполняется через время TOSC x 65536 x 4 x предделитель. Для предделителя 1:1 таймер переполнится через 32,8 мс.
Значение регистра CCPR1 рассчитывается по формуле:
Тогда
Модуль ЕССР должен быть сконфигурирован в режим триггера специального события. Этот режим формирует прерывание при совпадении значения Timer1 и регистра сравнения CCPRxL и CCPRxH. Для этого режима CCP1CONТ = 'b00001011'. При возникновении прерывания таймер автоматически очистится и установит бит GO в регистре ADCON0 для запуска преобразования АЦП. Когда произойдет прерывание от модуля ECCP, нужно выбрать следующий вход АЦП с помощью регистра ADCON0.
Применение широтно-импульсной модуляции (ШИМ)
Широтно-импульсная модуляция, рассматриваемая в следующих примерах, используется в разных задачах - от формирования звукового сигнала и управления яркостью светодиодов до управления скоростью вращения электромотора. Все эти задачи основываются на базовом принципе ШИМ-сигнала - чем больше скважность импульсов, тем больше среднее значение напряжения (рис. 15). Зависимость среднего напряжения от величины скважности является линейной:

Рис. 15. Зависимость среднего значения напряжения от скважности ШИМ
Модуль ССР в микроконтроллерах Microchip может формировать ШИМ-сигнал с 10-разрядной точностью на выводе CCPx-микроконтроллера. Расширенный модуль ЕССР может формировать ШИМ на одном из 4 выводов Р1A...P1D в следующих режимах:
- одиночный выход (только на выводе P1A);
- управление полумостом (только на выводах P1A и P1B);
- управление мостом (возможность реверсирования двигателя).
В мостовом режиме управления доступны четыре варианта работы:
- PA1A, P1C активный уровень "1"; P1B, P1D активный уровень "1";
- PA1A, P1C активный уровень "1"; P1B, P1D активный уровень "0";
- PA1A, P1C активный уровень "0"; P1B, P1D активный уровень "1";
- PA1A, P1C активный уровень "0"; P1B, P1D активный уровень "0".
Пример 10. Выбор частоты ШИМ Частота ШИМ зависит от различных факторов. При увеличении частоты увеличиваются потери на переключение, емкость и индуктивность нагрузки влияет на изменение формы сигнала. Поэтому в микромощных устройствах следует выбирать минимально возможную частоту ШИМ, а в схемах с емкостной или индуктивной нагрузкой выбирать частоту исходя из анализа схемы.
Управление электродвигателями
ШИМ применяется для управления двигателями в импульсном режиме. По характеристикам двигателя необходимо подобрать значение частоты ШИМ, чтобы обеспечить оптимальные характеристики электропривода. При выборе задающей частоты важным критерием являются акустические шумы, создаваемые двигателем при работе. Коллекторные двигатели могут создавать звуковой шум на частотах от 20 Гц до 4 кГц. Для исключения этого нежелательного эффекта нужно выбирать частоту выше 4 кГц. На таких частотах акустического шума уже не будет, так как механические части имеют более низкие резонансные частоты.
Светодиоды и устройства освещения
ШИМ часто используется для изменения яркости световых приборов. Эффект мерцания может быть заметен на частотах ниже 50 Гц, поэтому на практике частота ШИМ выбирается около 100 Гц или выше.
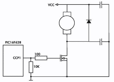
Пример 11. Управление коллекторным двигателем постоянного тока с использованием модуля ССР
Скорость вращения двигателя пропорциональна скважности ШИМ на выводе контроллера CCP1 (рис. 16). Рассмотрим, как нужно сконфигурировать микроконтроллер PIC16F628 для формирования ШИМ с частотой 20 кГц и 50-процентной скважностью. Тактовая частота контроллера 20 МГц.

Рис. 16. Управление скоростью вращения коллекторного двигателя постоянного тока
Выбираем величину предделителя Таймера 2:
FPWM = FOSC/((PR2 x 1) x 4 х предделитель) = 19531 Гц, при PR2 = 255 и предделитель = 1.Полученная частота несколько ниже, чем 20 кГц, таким образом, величина предделителя подходит.
Вычисляем величину регистра периода PR2:
PR2 = FOSC/(FPWM x 4 x prescaler) - 1 = 249 Вычисляем значение регистра скважностиCCPR1L и CCPCON<5:4>:
CCPR1L:CCP1CON<5:4> == скважность G 0x3FF = 0x1FFCCPR1L = OxlFF " 2 = 0x7F,CCP1CON<5:4> = 3 - Конфигурируем модуль ССР в режим генерации ШИМ:
CCP1CON = 'b001111000'.
Пример 12. Реверсивное управление коллекторным двигателем постоянного тока с использованием модуля ЕССР

Рис. 17. Реверсивное управление коллекторным двигателем постоянного тока с использованием модуля ЕССР
Модуль ЕССР имеет опции для управления коллекторными двигателями постоянного тока. На рис. 17 приведена схема подключения мостовой схемы управления двигателем. Выводы модуля ЕССР P1A...P1D могут работать в режиме управления мостовой схемой и задавать скорость и направление вращения. Для примера, изображенного на рис. 17, модуль ЕССР конфигурируется так: P1A, P1C активный уровень "1"; P1B, P1D активный уровень "1" (CCP1CON<3:1>). Это сделано для того, чтобы MOSFET-драйверы (ТС428) открывали выходные ключи. В таблице указана связь между режимами работы двигателя и выходами ШИМ.
| Режим | Р1А | Р1В | Р1С | Р1D | CCP1CON |
|---|---|---|---|---|---|
| вперед | 1 | X | X | ШИМ | b01xx1100 |
| назад | X | ШИМ | 1 | X | b11xx1100 |
| инерция | X | X | X | X | не важно |
| торможение | X | 1 | 1 | X | не важно |
Пример 13. Управление шаговым двигателем в режиме микрошага
Шаговые двигатели занимают уникальную нишу среди всего многообразия применений двигателей. Шаговые двигатели используются в системах измерения (в качестве индикаторов параметров) и в системах управления позиционированием исполнительных механизмов. Часто возникает необходимость управлять шаговым двигателем в режиме микрошага. Применение микроконтроллера дает много преимуществ: возможность управлять скоростью движения вала, то есть варьировать ускорением и торможением, точно позиционировать объект управления. Микроконтроллер PIC16F648 идеально подходит для большинства таких задач управления шаговым двигателем. Этот дешевый 14-вы-водной контроллер имеет 2К слов Flash-памяти программ, восемь каналов 10-разрядного АЦП, два аналоговых компаратора и модуль ECCP. Таким образом, используя только периферию контроллера, можно управлять шаговым двигателем с помощью специализированного модуля ШИМ - ECCP и реализовать защиту по току с помощью встроенного компаратора.
Подробное описание алгоритма управления шаговым двигателем и пример программы опубликованы на сайте Microchip в документе AN906 "Stepper Motor Control Using the PIC16F684".
Пример 14. Формирование аналогового сигнала

Рис. 18. Формирование аналогового сигнала с помощью ШИМ и ФНЧ
Выход ШИМ может применяться для цифро-аналогового преобразования с помощью нескольких внешних элементов. Преобразование ШИМ-сигнала в аналоговый осуществляется на основе фильтра ФНЧ (рис. 18). Для исключения появления в выходном сигнале нежелательных гармоник необходимо, чтобы частота модуляции (FPWM) была намного выше, чем частота выходного сигнала (FBW):
причем, чем больше значение К, тем меньше гармоник.
Для расчета фильтра применяется следующая формула:
Выбрав значение емкости С, вычисляют значение резистора R. Подавление частоты ШИМ в выходном сигнале определяется выражением:
Если подавление недостаточное, то увеличивают коэффициент К, увеличивая тем самым частоту модуляции. Подробное описание примера реализации есть в документе AN538 "Using PWM to Generate Analog Output in PIC17C42" на сайте Microchip.
Пример 15. Повышающий преобразователь напряжения

Рис. 19. Повышающий преобразователь
Широтно-импульсная модуляция используется в преобразователях напряжения, например в повышающих схемах (рис. 19). Работу схемы можно разделить на две фазы. В первой фазе, когда на выходе ШИМ активный единичный уровень, происходит накопление энергии в катушке L1 путем подключения ее вывода на "землю" транзистором Т1. Во второй фазе на выходе ШИМ нулевой уровень, который запирает транзистор. Ток из катушки течет через диод D1 на конденсатор накопления С2 и на нагрузку. При этом напряжение на нагрузке получается выше напряжения питания. Расчет необходимых характеристик схемы производится по формулам:
где D - скважность импульсов ШИМ.
Выбор значения индуктивности производится на основе максимального выходного тока:
где Т - период ШИМ.
При расчете максимальная скважность D принимается не более 75%, а частота ШИМ - 10...100 кГц. Также необходимо рассчитать пульсации тока:
Если ток пульсаций превышает значение тока насыщения индуктивности, то необходимо выбрать более высокое значение индуктивности.
Скважность ШИМ вычисляется контроллером по закону ПИД, что позволяет поддерживать выходное напряжение при изменении нагрузки. Более подробно данный метод описан в примере AN258 "Low Cost USB Microcontroller Programmer" на сайте Microchip.
Пример 16. Управление яркостью светодиодов
Для изменения яркости светодиодов можно использовать ШИМ. Для этого на выход ССР подключается светодиод через резистор, ограничивающий максимальный ток. Изменяя скважность импульсов с помощью регистра CCPRxL в широких пределах (00...FF), можно менять яркость свечения. Необходимо отметить, что частота ШИМ должна быть не менее 100 Гц для устранения мерцания.
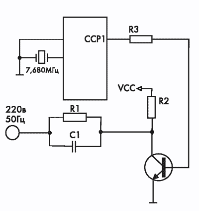
Пример 17. Протокол передачи данных Х-10. Синтез несущей частоты
Для передачи информации по электросетям, например, передачи данных внутри квартиры по силовой проводке 220 В, часто используется протокол Х-10. На основную частоту (50/60 Гц) накладывается модулированный сигнал более высокой частоты (120 кГц). Для получения такой частоты в контроллере можно применять модуль ССР в режиме ШИМ. На рис. 6 показана реализация передатчика.
В соответствии со спецификацией Х-10 частота 120 кГц должна иметь отклонения не более 2 кГц. Получение точного значения частоты в модуле ССР обусловлено примением системного кварца частотой 7,68 МГц. Подключение несущей частоты осуществляется в момент перехода сетевого напряжения через ноль.
В примере AN236 "X-10 Home Automation Using the PIC16F877A" можно найти более детальное описание протокола и исходные коды программ.

Рис. 20. Схема передачи сообщений по силовой сети 220 В по протоколу Х-10
Совместное использование модулей захвата, сравнения, ШИМ
Модуль ССР (ЕССР) в контроллерах Microchip может программироваться "на лету", за счет чего эти модули могут выполнять различные функции в одном и том же устройстве в зависимости от алгоритма работы. Рассмотрим возможности гибкого изменения функций на конкретных примерах.
Пример 18. Автоопределение скорости передачи RS-232
Интерфейс связи RS-232 имеет различные скорости передачи. Возможность устройства определять скорость связи и автоматически настраивать приемник и передатчик требует наличие в программе устройства соответствующих процедур.
Во многих новых контроллерах Microchip существует аппаратный модуль EUSART с возможностью автоматического определения скорости приема данных и подстройки скорости передачи, возможностью работы в режиме SLEEP и другими функциями, необходимыми для реализации таких протоколов, как LIN.

Рис. 21. Калибровочный символ для автоопределения скорости передачи RS-232
В тех контроллерах, где нет аппаратного модуля USART, модуль ССР можно использовать в режиме захвата для автоматического определения скорости связи и затем перенастроить в режим сравнения для формирования или приема данных через RS-232. Для работы алгоритма автоопределения скорости необходим калибровочный байт, с которого начинается передача данных от одного устройства к другому. Один из возможных калибровочных символов изображен на рис. 21. Известные временные параметры калибровочного символа позволяют принимающему устройству определить и настроить скорость передачи интерфейса RS-232.
Алгоритм определения скорости передачи по калибровочному символу:
- Настраиваем модуль ССР на захват по спаду (определение стартового бита).
- Когда стартовый бит определен, сохраняем значение регистра CCPR1.
- Настраиваем модуль ССР на захват по фронту (определение стопового бита).
- Когда стоповый бит определен, сохраняем значение регистра CCPR1.
- Определяем разность между значениями CCPR1, полученными в п. 4 и в п. 2. Это время 8 битовых интервалов.
- Разность сдвигаем на три бита вправо для деления на 8. Полученное значение - время битового интервала.
- Сдвигаем еще на один бит вправо. Получаем время половины битового интервала.
Примеры программ для организации приема и передачи информации по последовательному каналу, а также процедуры автоопределения скорости передачи есть в AN712 "RS-232 Autobaud for the PIC16C5X Devices".
Пример 19. АЦП двойного интегрирования
Модуль ССР позволяет построить АЦП двойного интегрирования на основе внешнего интегратора. На рис. 8 представлена схема такого устройства. Интегрирование входного сигнала Uвх осуществляется за фиксированный промежуток времени Т1. Затем на вход интегратора подается Uоп и измеряется время, за которое на выходе интегратора появится нулевой уровень. По временам Т1 и Т2, а также по Uоп можно вычислить Uвх.

Рис. 22. АЦП двойного интегрирования с применением модуля ССР
Для задания времени Т1 нужно использовать режим сравнения модуля ССР, а для определения Т2 - режим захвата. Кратко алгоритм можно представить так:
- Настраиваем ССР на режим сравнения, используем триггер специального события.
- Подключаем Uвх на вход интегратора.
- Отсчитываем Т1. Это время определяется параметрами интегратора.
- По прерыванию от ССР подключаем на вход интегратора Uоп и задаем режим захвата модуля ССР по спаду.
- По прерыванию от ССР фиксируем время Т2.
- Вычисляем величину Uвх.
Благодаря большому разнообразию контроллеров Microchip и их программной и аппаратной совместимости все описанные примеры могут быть легко перенесены на тот или иной контроллер в зависимости от требований разрабатываемой системы. Компания Microchip постоянно расширяет номенклатуру контроллеров как в сторону уменьшения числа выводов и увеличения периферийных устройств, так и в сторону мощных контроллеров с большим объемом памяти и с максимально возможной периферией.
Автор: Илья Афанасьев
E-mail: ilya.afanasiev@microchip.com.ru
