Повышающие преобразователи постоянного напряжения в постоянное (Step-Up Voltage Converter, Step-Up Voltage Regulator, Boost Converter, ПвП), имеют ту особенность, что выходное напряжение V0 этих преобразователей больше входного нестабилизированного напряжения VIN. Кроме того, V0 стабильно при изменении VIN и выходного тока I0 преобразователя. Это обстоятельство определяет применение ПвП для питания стабилизированным напряжением главным образом электронной аппаратуры с батарейным питанием (входное напряжение в этом случае невелико) или некоторых блоков такой аппаратуры, для питания которых требуется напряжение большей величины, чем для остальных.
В статье рассмотрен принцип действия ПвП, описаны интегральные схемы для реализации таких преобразователей вместе с основными их электрическими параметрами. Как правило, такие ПвП обеспечивают положительное V0.
Принцип работы
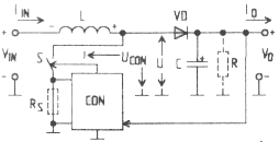
Основная схема ПвП приведена на рис.1 а. Ключ S является биполярным транзистором структуры n-p-п или МОП-транзистором. Интервал времени, в течение которого транзистор открыт (ключ замкнут, отрезок t0N на рис.1б), и интервал, когда транзистор закрыт (ключ разомкнут, отрезок t0FF), определяются схемой управления CON. При замыкании ключа (моменты t0 и t2 на рис. 1.б) напряжение в точке соединения диода VD и катушки L равно нулю (U = 0), если пренебречь падением напряжения на S и Rs. Диод VD закрыт благодаря положительной величине выходного напряжения, поддерживаемого зарядом, накопленным в конденсаторе С. К катушке L приложено входное напряжение VIN, и через нее и S проходит линейно возрастающий ток
![]()
благодаря которому в катушке накапливается энергия магнитного поля. За время tON ток в катушке возрастает на величину:
![]()

Рис. 1.а Основная схема ПвП
При этом заряженный конденсатор С обеспечивает выходной ток Io схемы. При размыкании S (момент t1 на рис.1б) полярность напряжения, приложенного к L, меняет свое направление и становится такой, как показано на рис. 1а. Это напряжение складывается с VIN, обеспечивая соотношение U > Vo и открывание диода VD. Приложенное к L внешнее напряжение, равное VIN - Vo, определяет проходящий через нее ток:
![]()
Его величина со временем линейно уменьшается, т.к. катушка отдает свою энергию для поддержания тока I0 и восстановления заряда С. За время t0FF отдается лишь часть накопленной энергии, поэтому изменение тока составляет (с учетом соотношения величин VIN и Vo)
![]()
Знак минус в верхнем индексе тока указывает на то, что этот ток течет за счет расходования энергии катушки.Исходя из очевидного соотношения
![]()
которое имеет место в установившемся режиме работы, получаем зависимость:
![]() | (1) |
Отсюда видно, что всегда Vo > VIN, т.е. схема является ПвП. Обычно CON задает постоянную частоту
![]()
импульсов UCON, управляющих S. При этом Vo можно изменять, варьируя t0FF, что означает широтно-импульсную модуляцию (ШИМ) (Pulse-Width Modulation, PWM). Более того, всякое нежелательное изменение Vo приводит к такому изменению t0FF, чтобы восстановилось исходное значение Vo. Таким образом, работа ПвП в качестве стабилизатора обеспечивается CON через непрерывное изменение коэффициента заполнения (Duty Factor):
![]()
управляющих импульсов. Выражение (1) часто записывается в виде
![]()

Рис. 1. б Временные диаграммы, поясняющие принцип работы
Во время работы ПвП могут возникать скачки тока iL из-за резкого изменения VIN или сопротивления нагрузки на выходе, что может привести, пусть даже и за короткое время, к нежелательному насыщению катушки. Избежать этого можно при помощи токовой ШИМ, при которой CON регулирует ток через замкнутые контакты S, для чего используется резистор Rs, показанный на рис. 1а пунктирной линией. Реже используются ПвП с частотно-импульсной модуляцией (ЧИМ, Pulse-Frequency Modulation, PFM), при которой изменяются одновременно fo и δ.
Ток iL имеет постоянную составляющую l0, которая является выходным током ПвП, и нежелательную переменную составляющую ΔIL, почти полностью проходящую через конденсатор С. Для нормальной работы ПвП рекомендуется обеспечить соотношение ΔIL=0,4 I0. Оставшаяся небольшая часть ΔIL проходит через нагрузку. Это означает, что выходное напряжение Vo имеет переменную составляющую. В этом заключается серьезный недостаток ПвП, который ограничивает их использование в электронной аппаратуре, обеспечивающей усиление слабых сигналов.
Уменьшение IО означает накопление в L и, соответственно, отдачу нагрузке меньшей энергии. При Iomin = 0,5·ΔIL (пунктирная линия на рис.1.б), накопленная энергия и IL становятся равны 0 в момент замыкания ключа S. Дальнейшее уменьшение iО не рекомендуется, хотя такой режим работы, в принципе, возможен. Для того чтобы избежать режима работы, при котором i0< i0min, на выход преобразователя ставят резистор (резистор R на рис. 1.а).
Важная особенность ПвП состоит в том, что ток IIN, потребляемый от источника VIN, больше io и имеет величину
| (2) |
где &????; — коэффициент полезного действия (КПД) ПвП.
Схемы управления ПвП
Они имеют аналогичные схемные решения и принцип работы, что и ПнП [1].
Интегральные схемы ПвП
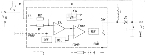
Обобщенная структура ИС для ПвП приведена на рис.2а вместе с внешними элементами, которые необходимо к ней подключить. Пунктирной линией отмечены связи, используемые только в некоторых ИС. Питание всех каскадов ИС обеспечивается внутренним стабилизатором VR. Выходное напряжение Vo поступает на вход обратной связи FB. Благодаря делителю R1-R2 определенная его часть подается на инвертирующий вход усилителя ошибки ЕА. К неинвертирующему входу этого усилителя приложено опорное напряжение VREF (около 1,25 В) от источника REF. В некоторых ИС оно выводится на отдельный вывод. Между ним и "землей" подключается конденсатор емкостью около 10 нФ, чтобы на неинвертирующий вход усилителя ошибки не проникали внешние помехи. Существуют ИС ПвП, в которых стабильная работа усилителя ошибки требует подключения к его выходу (вывод компенсации СОМР) внешней цепи RC. Усиленная ЕА разность
![]()

Рис. 2.а. ИС для ПВП
сравнивается компаратором Comp с линейно изменяющимся напряжением фиксированной частоты fo, генерируемым встроенным генератором OSC. Результатом этого сравнения являются импульсы ШИМ на выходе компаратора, которые управляют ключом S через буфер BUF. В некоторых ИС ключ S устанавливается вне схемы. В этом случае вывод SW является выходом BUF (рис.2.б). Достаточно редко диод VD является конструктивным элементом ИС (рис.2.в).

Рис. 2.б. Вывод SW является выходом BUF

Рис. 2. в. Иногда диод VD является конструктивным элементом ИС
Схема, приведенная на рис.2а, рассчитана на фиксированное выходное напряжение Vo. Существуют ПвП с регулируемым Vo, при использовании которых R1-R2 являются внешним делителем, а вывод FB непосредственно соединен с инвертирующим входом усилителя ошибки.
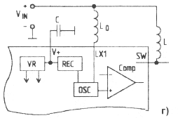
Одной из постоянно расширяющихся областей применения ПвП служит аппаратура, питаемая от одной батареи (Single-Cell Instruments). Это щелочной или никель-кадмиевый элемент с напряжением 1,15...1,56 В или литиевый элемент с напряжением 2,30...3,10 В. Так как при этом требуется, чтобы ИС нормально работала вплоть до напряжения питания VIN = 1 В, она имеет иную конструкция, приведенную на рис.2.г. Напряжение VIN через фильтрующую катушку Lo (ее индуктивность — несколько миллигенри) питает только генератор OSC. На своем дополнительном выходе он создает достаточно высокое переменное напряжение, которое преобразуется в постоянное выпрямительным блоком REC. Полученное постоянное напряжение V+, обычно 12 В, фильтруется внешним конденсатором С емкостью около 1 мкФ и стабилизируется VR, который, в свою очередь, питает остальные блоки ИС.>

Рис. 2. г. Конструкция ПнП, работающая на одной батареи
Таблица 1
| Тип микро- схемы | Тип моду- ляции | Vo,В | Iomax,A | КПД,% | fo,кГц | VIN,В | LR | LdR | VREF,B |
| LM2577 | ШИМ | 12; 15; 5..50 | 3 | 80 | 52 | 3,5..40 | 20мВ | 20мВ | 1,23 |
| LM2587 | ШИМ | 3,3; 5,0; 12; 5..50 | 5 | 75 | 100 | 4..40 | 20 мВ | 20 мВ | 1,23 |
| МАХ654 | ШИМ | 5 | 0,04 | - | 18 | 1,15..1,56 | - | - | 1,25 |
| МАХ655 | ШИМ | 5 | 0,06 | - | 18 | 2,30..3,10 | - | - | 1,25 |
| МАХ657 | ШИМ | 3 | 0,06 | - | 18 | 1,15..1,56 | - | - | 1,25 |
| МАХ659 | ШИМ | 3 | 0,06 | - | 18 | 2,30..3,10 | - | - | 1,25 |
| МАХ731 | ТШИМ | 5 | 0,2 | 82...87 | 170 | 2,5...5,52 | 0,2%/В | 0,005%/мА | 1,23 |
| МАХ732 | ТШИМ | 12 | 0,2 | 82...92 | 170 | 4,0..9,3 | 0,2%/В | 0,0035%/мА | 1,23 |
| МАХ733 | ТШИМ | 15 | 0,125 | 82..92 | 170 | 4,0..9,3 | 0,2%/В | 0,0035%/мА | 1,23 |
| МАХ734 | ТШИМ | 12 | 0,12 | 85 | 170 | 4,0..11,0 | 0,2%/В | 0,0035%/мА | 1,23 |
| МАХ751 | ТШИМ | 5 | 0,15 | 86 | 170 | 2,7..5,0 | 0,2%/В | 0,005%/мА | 1,23 |
| МАХ752 | ТШИМ | 1,8..15 | 0,2 | 85..95 | 170 | 1,8..11,0 | 0,2%/В | 0,0035%/мА | 1,23 |
| МАХ756 | ЧИМ | 3,3;5 | 0,2 | 87 | <500 | 1,8..5,6 | - | - | 1,25 |
| МАХ777 | ЧИМ | 5 | 0,24 | 85 | <300 | 1,0..6,2 | - | - | - |
| МАХ778 | ЧИМ | 3,0;3,3 | 0,24 | 85 | <300 | 1,0..6,2 | - | - | - |
| МАХ779 | ЧИМ | 1..6 | 0,24 | 85 | <300 | 1,0..6,2 | - | - | - |
Основные параметры
Они совпадают с параметрами понижающих преобразователей, рассмотренных в [2]. Исключение составляет естественное отсутствие параметра (VIN - V0)min но вместо него приводится величина минимальной разности между входным и выходным напряжениями.
В таблице приведены основные параметры ИС ПвП двух крупнейших мировых производителей, а также указан использованный вид модуляции. Здесь LM — это изделия фирмы National Semiconductor, MAX — схемы фирмы MAXIM.

Рис. 3 Цоколевка ИС, приведенных в таблице 1
Для ПвП с ЧИМ в качестве параметров даются минимальный интервал времени tOFF MIN, в течение которого ключ замкнут, и максимальный интервал времени t0N max- в течение которого ключ разомкнут. Цоколевка ИС, приведенных в таблице, дана на рис. З.
Литература
- Куцаров, С. Понижающие преобразователи постоянного напряжения в постоянное. — Радиомир, 2003, N 7.
- Куцаров, С. Применение понижающих преобразователей. — Радиомир, 2003, N 10.
Автор: С. Куцаров

