В статье рассмотрена ещё одна конструкция китайской промышленности - налобный светодиодный аккумуляторный фонарь (рис. 1), его основные недостатки и возможные доработки, которые по желанию радиолюбителя можно реализовать, все или только некоторые. В комплект этого устройства входят собственно сам фонарь, держатель с эластичной лентой и кабель для зарядки аккумулятора. Фонарь имеет магнит для фиксации на железных предметах и регулируемый угол наклона.

Рис. 1.

Рис. 2.
По информации на упаковке (рис. 2) он оснащён аккумулятором ёмкостью 800 мА·ч. При разборке фонаря оказалось, что в него встроен Li-Ion аккумулятор типоразмера 18650. Для такого типоразмера его ёмкость мала, поэтому можно предположить, что он не слишком высокого качества. В сопроводительной документации на фонарь зарядку аккумулятора рекомендуется проводить от USB-порта компьютера, ноутбука или от внешнего зарядного устройства в течение 3 ч, а для первойзарядки её продолжительность - 8 ч. Почему это не совсем безопасно, будет ясно далее.

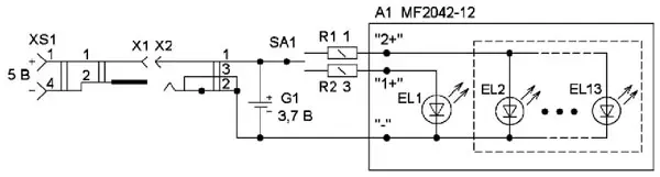
Рис. 3.

Рис. 4.
Схема фонаря показана на рис. 3. Источником энергии служит аккумулятор G1, о котором сказано выше. Источником света служит светодиодный модуль с маркировкой MF2042-12 и с алюминиевым основанием (рис. 4), накотором размещены отдельный светодиод EL1, имеющий узкую диаграмму излучения, а также матрица из двенадцати светодиодов EL2-EL13, залитых компаундом и формирующих рассеянный свет. Включение фонаря и переключение режимов свечения осуществляют кнопочным переключателем SA1. Для ограничения тока использованы резисторы R1 и R2. Для зарядки аккумулятора фонарь снабжён разъёмом Х2, к которому с помощью кабеля с USB-разъёмом XS1 подключают зарядное устройство - источник питания напряжением 5 В.

Рис. 5.
Был измерен ток, потребляемый от аккумулятора для разных режимов работы. Результат показан на рис. 5. Максимальный потребляемый матрицей светодиодов ток при полностью заряженном аккумуляторе достигает 800 мА, а одиночного светодиода - 270 мА. При снижении напряжения аккумулятора ток существенно снижается, поэтому уменьшается и яркость свечения. При таком токе потребления матрицей светодиодов через 4 ч непрерывной работы яркость её свечения уменьшится в несколько раз. Это - один из недостатков налобного фонаря.

Рис. 6.
Существуют проблемы и с зарядкой аккумулятора. Зависимость тока зарядки аккумулятора напряжением 3,7 В от выходного напряжения зарядного устройства показана на рис. 6. Если аккумулятор разряжен, максимальный зарядный ток будет больше, это зависит от возможностей источника питания, выполняющего функцию зарядного устройства. В этом случае ограничение тока зарядки возлагается на само зарядное устройство и сопротивление соединительного кабеля. Поэтому могут возникнуть различные аварийные ситуации. Теперь становится ясно, к чему может привести зарядка аккумулятора в течение 8 ч от случайного зарядного устройства, если строго выполнять рекомендации производителя фонаря. Это - второй существенный недостаток фонаря.
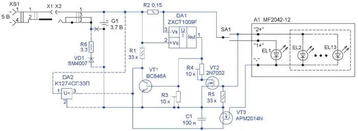
Первый указанный недостаток можно устранить установкой стабилизатора тока. Если применить импульсный стабилизатор тока [1], это повысит экономичность фонаря. Но можно использовать и линейный стабилизатор (ограничитель) тока. Схема доработки фонаря с таким стабилизатором тока показана на рис. 7. Штатные резисторы R1 и R2 удаляют, вновь введённые элементы выделены цветом.

Рис. 7.
Датчик потребляемого светодиодами тока собран на резисторе R2 и специализированной микросхеме DA1 ZXCT1009F [2]. Подробное описание этой микросхемы и конструкций на её основе приведено в [3-5]. Эта микросхема работает как преобразователь напряжение/ток, т. е. она преобразует падение напряжения на резисторе R2 в выходной ток c коэффициентом преобразования K = 10 мА/В. Собственный потребляемый ток при Пвх = 0 В не превышает 4 мкА. Выходной ток микросхемы протекает через подстроечный резистор R3 (и через подстроечный резистор R4, если открыт транзистор VT2). Благодаря применению микросхе-мы ZXCT1009F сопротивление резистора R2 может быть небольшим.
В выключенном состоянии (подвижный контакт переключателя SA1 находится в среднем по схеме положении) на затвор транзистора VT3 (APM2014N [6]) поступает открывающее напряжение, но ток через него не протекает, поскольку на модуль А1 питающее напряжение не поступает. В нижнем по схеме положении подвижного контакта переключателя SА1 напряжение поступает на светодиод EL1, поэтому через него, транзистор VT3 и резистор R2 протекает ток. Через резистор R3 про-текает выходной ток микросхемы DA1, и когда напряжение на нём достигнет около 0,6 В, откроется транзистор VT1 и напряжение на затворе транзистора уменьшится, что приведёт к уменьшению (ограничению) тока через светодиод EL1. Порог ограничения устанавливают подстроечным резистором R3. Конденсатор С1 обеспечивает устойчивую работу ограничителя тока.

Рис. 8.
В верхнем по схеме положении подвижного контакта переключателя SA1 напряжение поступает на матрицу светодиодов EL2-EL13. Поскольку потребляемый ею ток в несколько раз больше, к выходу микросхемы DA1 через открытый транзистор VT3 подключается подстроечный резистор R4, которым и устанавливают порог ограничения тока для матрицы светодиодов. На рис. 8 показаны примеры зависимости тока через светодиод и светодиодную матрицу. При напряжении менее 3,2 В ток через них начинает уменьшаться, при этом уменьшается яркость, что свидетельствует о разрядке аккумулятора.
Продолжение следует
Автор: И. Нечаев, г. Москва
