При разработке и изготовлении катушек индуктивности и импульсных трансформаторов возникает вопрос об их пригодности для работы в конкретных условиях. Обусловлено это тем, что параметры применяемых магнитопроводов могут быть неизвестны или же приходится изменять индуктивность катушки индуктивности с помощью воздушного зазора. В результате возможна ситуация, когда материал магнитопровода будет входить в насыщение, если длительность импульсов через катушку становится больше допустимой. Это приводит к существенному уменьшению индуктивности и неуправляемому росту тока через катушку.

Рис. 1. Вид прибора для определения тока насыщения катушек индуктивности с магнитопроводами
Прибор (рис. 1), описание которого приводится далее, позволяет автоматически или в ручном режиме проводить тестирование катушек индуктивности и трансформаторов с магнитопроводами на возможность их работы в конкретных условиях и определяет максимально допустимую длительность импульса напряжения на обмотке без вхождения магнитопровода в насыщение. Прибор может быть полезен радиолюбителям, которые занимаются проектированием источников питания.

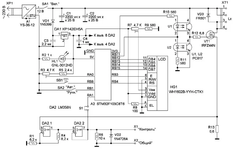
Рис. 2. Схема прибора
Схема прибора показана на рис. 2. Основа прибора - 32-разрядный микроконтроллер на отладочной плате А2 (STM32F103C8T6). Он тактируется частотой 72 МГц и управляет всеми процессами в приборе - генерирует прямоугольные импульсы амплитудой 12 В, производит тестирование магнитопроводов, выполняет необходимые расчёты и результаты выводит на ЖК-дисплей HG1. Программа для микроконтроллера написана на языке Си с помощью программы визуальной конфигурации микроконтроллера STM32CubeMX и интегрированной среды разработки Atollic TrueStudio v.9.3. [1].
Прибор питается от промышленного импульсного стабилизированного блока питания А1 с выходным напряжением 12 В и выходным током до 3 А. Для питания микросхем и ЖК-дисплея требуется выпрямленное напряжение 5 В, поэтому использован стабилизатор напряжения на микросхеме DA1 (КР142ЕН5А), который понижает напряжение c 12 В до 5 В. Конденсаторы С4 и С3 служат для подавления импульсных помех. Светодиод HL1 индицирует наличие напряжения на выходе стабилизатора.

Рис. 3. Исследуемый трансформатор или дроссель с магнитопроводом
Исследуемый трансформатор или дроссель с магнитопроводом подключают к клеммам XT1 "LX" (рис. 3). В качестве электронного ключа использован мощный полевой транзистор IRFZ44N (VT1) с максимальным током стока до 49 А. Диод VD3 служит для ограничения выбросов напряжения на проверяемом трансформаторе или катушке индуктивности. Управление транзистором VT1 осуществляет отла дочная плата А2. C вывода ВВ11 управляющие импульсы поступают на излучающие диоды оптопар U1 и U2. При высоком уровне на выводе АВ11 фототранзистор оптопары U1 закрыт, а фототранзистор оптопары U2 открыт и соединяет затвор транзистора VT1 с общим проводом. При низком уровне напряжения на выводе РВ11 открывается фототранзистор оптопары U1, а фототранзистор оптопары U2 закрывается. Напряжение питания 12 В поступает на затвор транзистора VT1, открывая его. Конденсаторы С1 и С2 большой ёмкости выполняют функцию накопления электрической энергии и обеспечивают формирование мощного импульсного тока при открытом транзисторе.
Для измерения тока, протекающего через проверяемую катушку индуктивности, использован датчиктока - резистор R13 сопротивлением 0,6 Ом, который сделан самостоятельно из нихромовой проволоки. Напряжение на этом резисторе UR13 = R13xILx будет изменяться точно так же, как и ток через катушку индуктивности Lx. Поэтому по изменению формы напряжения на этом резисторе можно судить об изменении тока через катушку Lx.

Рис. 4.

Рис. 5.
При подключении катушки индуктивности Lx к прибору и подачи на неё импульса напряжения амплитудой 12 В (рис. 4) ток в цепи будет вначале нарастать линейно (рис. 5). При насыщении материала магнитопровода ток начнёт возрастать нелинейно (рис. 6).

Рис. 6.
Однако падение напряжения на датчике даже при большом токе может быть недостаточным для проведения измерений, поэтому его нужно усилить, прежде чем подать на вход АЦП микроконтроллера. Для усиления сигнала использованы ОУ DA2.1 и DA2.2 (микросхема серии LM358). Коэффициент усиления задан резисторами R1 и R4.
Прибор может работать в двух режимах - ручном и автоматическом. Переключение режимов осуществляется выключателем SA2. Режимы измерения и настройки запускаются с помощью кнопки SB1.

Рис. 7. Информация на экране ЖК-дисплея
В ручном режиме прибор генерирует прямоугольные импульсы, управляющие переключением электронного ключа VT1, а необходимые измерения можно выполнять с помощью осциллографа, если он имеется. После включения происходит инициализация микроконтроллера (мигнёт светодиод зелёного свечения на отладочной плате) и проверка работоспособности ЖК-дисплея (рис. 7). Далее подключают проверяемую катушку. Осциллограф можно подключать либо непосредственно к датчику тока R13 или к выходу операционного усилителя (разъёмы X1, X2), если уровень сигнала на датчике слишком мал. Программа позволяет в ручном режимегенерировать прямоугольные импульсы амплитудой 12 В, длительность и период следования которых регулируется с помощью подстроечного резистора R3. Генерация запускается с помощью кнопки SB1 на панели прибора. При первом нажатии на кнопку запускается генерация импульсов и с помощью подстроечного резистора R3 можно регулировать их длительность, но не более 600 мкс. При втором нажатии на кнопку регулируется длительность паузы между импульсами, но в целях безопасности и защиты электронного ключа от перегрузки начальная пауза выбирается из расчёта не менее, чем в 30 раз больше длительности импульса. Большая скважность позволяет уменьшить среднюю рассеиваемую мощность на транзисторе VT1, а также использовать менее мощный блок питания, поскольку импульсный ток будут обеспечивать конденсаторы С1 и С2.
Наконец, при третьем нажатии на кнопку прибор выходит из режима генерации.
На экране осциллографа необходимо получить осциллограмму, когда ток нарастает линейно, как на рис. 5. Длительность импульса следует плавно увеличивать с помощью подстроечного резистора R3 до тех пор, пока линейное увеличение напряжения на датчике тока не начнёт переходить в нелинейное, как на рис. 6. Максимально допустимая длительность импульса напряжения на обмотке трансформатора будет обратно пропорциональна напряжению этого импульса [2]. Например, если в приборе при напряжении питания 12 В насыщение магнитопровода начинает наступать при длительности импульса τ = 300 мкс, тогда в импульсном блоке питания при выпрямленном сетевом напряжении, амплитуда которого равна 325 В, длительность импульса должна быть в 325/12 =27 раз меньше, т. е. не более, чем 300/27 = 11 мкс. Обычно разработчики импульсной техники выбирают длительность импульса не более 0,7 от максимально допустимой.
При измерениях в ручном режиме перемычку S1 рекомендуется удалить для защиты входа RA1, к которому подключён второй АЦП микроконтроллера.
Продолжение следует
Автор: С. Мироненко, г. Ейск Краснодарского края
