1. Введение с кратким описанием принципа действия милливольтметра, его отличий от существующих, его технических характеристик
1.1Краткое описание принципа действия милливольтметра
В предлагаемом милливольтметре преобразователь среднеквадратичного значения переменного напряжения (ПСКЗ) произвольной формы основан на способе взаимообратного преобразования. Мгновенные значения напряжения возводятся в квадрат т.н. квадраторами, в качестве которых применены высокочастотные диоды Шоттки без смещения по постоянному току с использованием их естественной квадратичности. Базовая схема и возможность применения такого преобразователя приведены в [2]. Естественная квадратичность примененных диодов Шоттки достигается в режиме малого сигнала, согласно [1].
1.2 Отличие милливольтметра от существующих
Предлагаемый милливольтметр можно сравнить с широко распространенным милливольтметром среднеквадратичных значений напряжения произвольной формы В3-48А, а в плане применения диодов Шоттки - с милливольтметром среднеквадратичных значений напряжения синусоидальной формы В3-62. В милливольтметре В3-48А применены два взаимообратных преобразователя на основе усилителей постоянного тока с МДМ. В качестве четырех квадраторов применены две парные сборки полевых транзисторов с использованием их естественной квадратичности для обеспечения двухполупериодной обработки сигнала. Полоса частот измеряемых сигналов от 10 Гц до 50 МГц.
Высокочастотная часть милливольтметра выполнена на дискретных элементах.
В милливольтметре В3-62 применен один взаимообратный преобразователь на основе усилителя постоянного тока с МДМ. В двух квадраторах применены отдельные высокочастотные диоды Шоттки с использованием их естественной квадратичности, без смещения. Обработка сигнала однополупериодная. Полоса частот измеряемых сигналов от 10 кГц до 1500 МГц. Квадраторы установлены в выносном пробнике, без предварительного усиления. Этим объясняется сравнительно высокая нижняя граница полосы частот – 10 кГц, а не 10 Гц, а также повышенное нижнее значение измеряемого напряжения – 0,7 мВэфф.
В предлагаемом милливольтметре применены два взаимообратных преобразователя на основе интегральных инструментальных усилителей. В качестве четырех квадраторов применены две пары высокочастотных диодов Шоттки без смещения для обеспечения двухполупериодной обработки сигнала. Полоса частот измеряемых сигналов от 10 Гц до 100 МГц, и ограничена только верхней граничной частотой 100 МГц примененных в аттенюаторе высокочастотных реле РЭВ18. Применение инструментальных усилителей в ПСКЗ и широкополосных ОУ в высокочастотной части позволило существенно упростить принципиальную схему милливольтметра, его наладку и расширить полосу частот измеряемых сигналов по сравнению с милливольтметром В3-48А. Все каскады усиления переменного тока связаны по постоянному току, без конденсаторных связей с применением оксиднополупроводниковых ниобиевых конденсаторов, как в милливольтметре В3-48А. Важным отличием является также непрерывность обработки сигнала, без дополнительных коммутационных искажений, вносимых ключами усилителей постоянного тока с МДМ. Применение интегральных линейных стабилизаторов напряжения в блоке питания также существенно упростило принципиальную схему и снизило массогабаритные показатели (объем базового корпуса милливольтметра (длина х высота х ширина) в 2 раза меньше объема базового корпуса В3-48А). Масса меньше в 2,14 раза, и составляет 2,57 кг, причем существенную ее часть составляет масса стрелочного индикатора -0,47 кг. Применено отсоединяемое исполнение выносного пробника, что сделало прибор более транспортабельным.
1.3 Технические характеристики милливольтметра
Диапазон измеряемых напряжений от 0,1 мВэфф до 300 Вэфф перекрывается поддиапазонами с верхними пределами 1,3,10,30,100 и 300 мВэфф, с делителем – поддиапазонами 1,3,10,30,100 и 300 Вэфф.
Основная погрешность прибора, выраженная в процентах от верхнего предела установленного поддиапазона, не превышает 62,5%.
Частота градуировки 1 кГц.
Входная емкость милливольтметра с выносным пробником не превышает 6 пФ на поддиапазонах 1...300 мВэфф и 4 пФ на поддиапазонах 1...300 Вэфф.
Активное входное сопротивление на частоте 45 Гц с выносным пробником не менее 20 МОм на поддиапазонах 1...300 мВэфф и 3 МОм на поддиапазонах 1...300 Вэфф.
Входная емкость милливольтметра без выносного пробника не превышает 5 пФ.
Активное входное сопротивление без выносного пробника не менее 50 Ом.
Допускается измерение переменного напряжения с выносным пробником при наличии постоянной составляющей не более 150 В, с делителем – не более 300В, при этом сумма амплитуды измеряемого напряжения и постоянной составляющей не должна превышать 500 В.
Диапазон частот измеряемого напряжения – от 10 Гц до 100 МГц.
Напряжение питания 230В переменного тока с частотой 50 Гц.
Потребляемая мощность не более 24ВА.
2. Описание схемы и конструкции
2.1 Описание принципиальной схемы
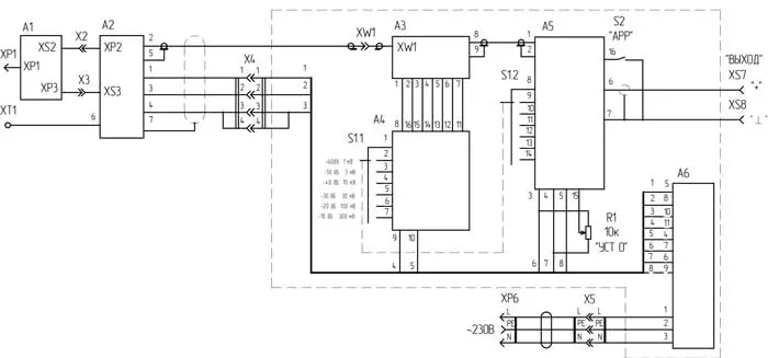
Схема электрическая принципиальная милливольтметра показана на рисунке 1.
Рис. 1. Схема электрическая принципиальная милливольтметра (по щелчку крупно)
2.1.1 Делитель напряжения
Схема электрическая принципиальная делителя напряжения А1 показана на рисунке 2, а схема его соединения с пробником А2 показана на рисунке 1.
Резистивно – емкостный делитель напряжения А1 имеет коэффициент деления 1:1000 и подключается к выносному пробнику через разъемы X2 и X3 при работе в поддиапазонах 1,3,10,30,100 и 300 Вэфф.

Рис. 2. Схема электрическая принципиальная делителя напряжения А1
2.1.2 Выносной пробник
Схема электрическая принципиальная выносного пробника А2 показана на рисунке 3, а схема его соединения с делителем А1, аттенюатором А3 и блоком питания А6 показана на рисунке 1.

Рис. 3. Схема электрическая принципиальная выносного пробника А2
Выносной пробник А2 связан с аттенюатором А3 гибким коаксиальным кабелем с волновым сопротивлением 50 Ом. Пробник является повторителем напряжения. Во входном каскаде использован истоковый повторитель на полевом транзисторе VT1. Нулевой потенциал на выходе пробника относительно общего провода обеспечивается цепью смещения затвора VT1 по постоянному току - резисторы R4, R3 с движка подстроечного резистора R2 . Входной и последующие каскады усиления высокой частоты защищены от перегрузки диодом VD1. В случае, если амплитуда напряжения на затворе превысит значение 425 мВ, что соответствует напряжению переменного синусоидального тока 300 мВэфф при температуре 25°С, диод перейдет в режим детектирования, при этом напряжение на конденсаторе С2 относительно общего провода начнет снижаться, и транзистор VT1 начнет приближаться к режиму отсечки. Выходным усилителем пробника служит широкополосный ОУ DA1, нагруженный на коаксиальный кабель РК50-3-111 через резистор R8.
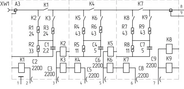
2.1.3 Аттенюатор
Схема электрическая принципиальная аттенюатора А3 показана на рисунке 4, а схема его соединения с выносным пробником А2, платой управления аттенюатором А4 и преобразователем А5 показана на рисунке 1.

Рис. 4. Схема электрическая принципиальная аттенюатора А3
Аттенюатор А3 включает в себя 3 ступени ослабления – одна ступень -10 дБ, и две ступени -20 дБ. Коммутация ступеней производится высокочастотными герконовыми реле К1...К9.
Развязка по питанию реле обеспечивается проходными конденсаторами С2...С9. Все ступени полностью экранированы. Высокочастотная розетка XW1 установлена в пространстве ступени ослабления -10 дБ, а ее соединительная часть проходит через отверстие в лицевой панели прибора.
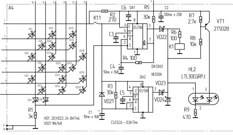
2.1.4 Плата управления аттенюатором
Схема электрическая принципиальная платы управления аттенюатором А4 показана на рисунке 5, а схема ее соединения с аттенюатором А3, секцией переключателя поддиапазонов S1.1 и блоком питания А6 показана на рисунке 1.

Рис. 5. Схема электрическая принципиальная платы управления аттенюатором А4
Плата управления аттенюатором А4 служит для управления реле А3-К1...А3-К9 аттенюатора А3 согласно положению подвижного контакта секции переключателя диапазонов измерения S1.1, а также для ограничения тока через реле в режиме удержания. Дешифрирование осуществляется диодной матрицей VD1...3,VD5...7,VD9...20. При запуске одного или двух одновибраторов DA1 или DA2, через диоды VD22 и VD23, включенных по схеме "диодное ИЛИ" включается реле К1, при замыкании контактов которого резистор R9 замыкается накоротко, при этом напряжение на реле аттенюатора, подключенных через диодную матрицу согласно положению подвижного контакта секции переключателя диапазонов измерения S1.1, возрастает до напряжения срабатывания. По окончании времени задержки одного или двух одновибраторов, контакты реле К1 размыкаются, и ток через реле ограничивается.
Одновибратор на таймере DA1 [3] срабатывает при понижении напряжения на резисторе R1 и выводе 2 ниже 2/3 напряжения питания таймера. Резистор R1 и вывод 2 DA1 подключены к диодной матрице через диоды VD4 и VD8 так, что при любом переключении S1 напряжение на резисторе R1 падает. Одновибратор, срабатывающий при включении питания на таймере DA2 [3], обеспечивает первоначальное срабатывание реле аттенюатора без необходимости переключения S1. Индикатором состояния реле аттенюатора А3 служит двухцветный светодиод HL1. При обесточенном реле К1 через открытый транзистор VT1 включается элемент HL1 зеленого цвета свечения. При включенном реле К1 кратковременно включается элемент HL1 красного цвета свечения, при этом транзистор VT1 закрывается, и элемент HL1 зеленого цвета свечения гаснет.
2.1.5 Преобразователь
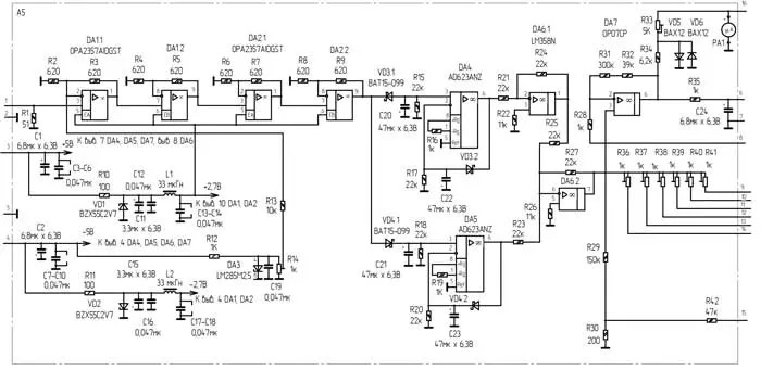
Схема электрическая принципиальная преобразователя А5 показана на рисунке 6, а схема его соединения с аттенюатором А3, секцией переключателя поддиапазонов S1.2, тумблером арретира S2, гнездами XS6,XS7переменным резистором установки нуля R1 и блоком питания А6 показана на рисунке 1.
Рис. 6. Схема электрическая принципиальная преобразователя А5 (по щелчку крупно)
На плате преобразователя А5 расположены широкополосный усилитель переменного тока с элементами его питания и смещения, два ПСКЗ, инвертирующий усилитель постоянного тока, суммирующий усилитель постоянного тока, а также масштабирующий усилитель постоянного тока. Широкополосный усилитель переменного тока четырехкаскадный, выполнен на двух сдвоенных широкополосных ОУ DA1 и DA2. Общий коэффициент усиления широкополосного усилителя равен 16. Двуполярное питание ОУ DA1 и DA2 обеспечивается стабилитронами VD1 и VD2. Смещение по постоянному току обеспечивается источником опорного напряжения DA3 через подстроечный резистор R13. Входы разрешения 5 и 6 всех ОУ в составе DA1 и DA2 постоянно подключены к линии питания +2,7В, таким образом, все ОУ DA1 и DA2 постоянно активны. Каждый полупериод переменного напряжения произвольной формы обрабатывается отдельным ПСКЗ: положительный полупериод – диодной сборкой VD4 и инструментальным усилителем DA5, отрицательный полупериод - диодной сборкой VD3 и инструментальным усилителем DA4. Коэффициент усиления обоих инструментальных усилителей равен 100. Накопительные конденсаторы С20...С23 – оксиднополупроводниковые танталовые. Поскольку полярность выходного напряжения ОУ DA4 отрицательная, его выходной сигнал инвертируется инвертирующим усилителем с единичным коэффициентом усиления на ОУ DA6.1, и далее поступает на верхний по схеме вход суммирующего усилителя с единичным коэффициентом усиления на ОУ DA6.2. Сигнал с выхода DA5 поступает на нижний по схеме вход суммирующего усилителя без инвертирования. Сигнал с выхода суммирующего усилителя ОУ DA6.2 через один из подстроечных резисторов R35...R40 поступает на вход инвертирующего масштабирующего усилителя на ОУ DA7. Сигнал с выхода DA7 поступает в цепь стрелочного индикатора PA1 и через интегрирующую цепь R34C34 к гнезду XS7 внешнего вольтметра постоянного тока. Установка стрелочного индикатора в ноль обеспечивается смещением по постоянному току в цепи неинвертирующего входа DA7 с движка переменного резистора R1 (см. рис. 7). Коэффициент усиления масштабирующего усилителя корректируется подстроечными резисторами R35...R40 в зависимости от положения подвижного контакта секции S1.2 переключателя поддиапазонов, при этом устраняется погрешность, вносимая аттенюатором А3 при различных комбинациях подключения его ступеней. Стрелочный индикатор PA1 защищен от перегрузок лавинными диодами VD5,VD6, включенными встречно-параллельно.
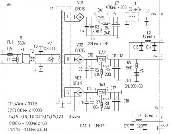
2.1.6 Блок питания
Схема электрическая принципиальная блока питания А6 показана на рисунке 7, а схема его соединения с выносным пробником А2, платой управления аттенюатором А3,переменным резистором установки нуля R1, гнездом X5 и преобразователем А5 показана на рисунке 1.

Рис. 7. Схема электрическая принципиальная блока питания А6
Блок питания А6 построен на основе силового трансформатора Т1 с тремя вторичными обмотками и линейных регулируемых стабилизаторов DA1...3. Трансформатор экранирован ферромагнитным экраном и имеет экранирующую обмотку. Сетевое напряжение на первичную обмотку поступает через фильтр на трансформаторе Т2 и конденсаторах С1...3. Защита первичной обмотки Т1 от перенапряжения в питающей сети обеспечивается варистором R2 и предохранителем FU1.
2.2 Описание конструкции милливольтметра
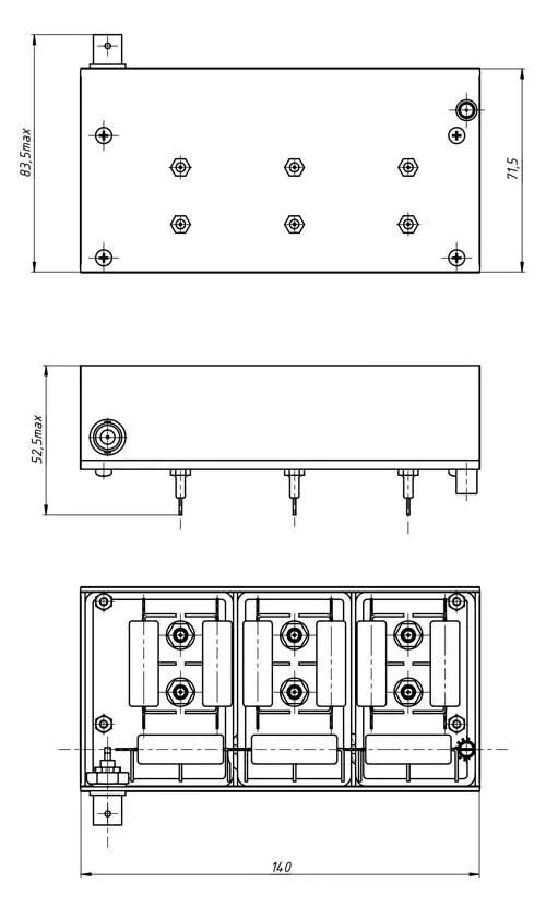
Базовая часть милливольтметра смонтирована в пластиковом корпусе G378 с размерами 185 мм х 265 мм х 95 мм производства GAINTA INDUSTRIES LTD (см. рис.8). Вся внутренняя поверхность корпуса и крышки после изготовления всех необходимых отверстий оклеивается изнутри алюминиевой фольгой с клеевой основой или медной фольгой при помощи двустороннего скотча. Необходимо предварительно убедиться в электропроводности фольги, если она была изготовлена напылением. Все фрагменты фольги (если не использовалась целая выкройка) должны быть надежно электрически соединены между собой. Экран корпуса электрически соединяется с контактом 2 X5 - PE. Экран крышки гибким монтажным проводом длиной не менее 150 мм также соединяется с контактом 2 X5. На лицевой стороне размещены микроамперметр PA1 (рис.8, поз.1), переключатель поддиапазонов измерения S1 (рис.8, поз.2), тумблер арретира S2 (рис.8, поз.3), разъем питания пробника X4 (рис.8, поз.4), высокочастотная розетка XW1 (рис.8, поз.5), гнезда внешнего вольтметра XS7,XS8 (рис.8, поз.6 и 7), отверстия светодиодов A4-HL1 (рис.8, поз.8) и A6-HL1 (рис.8, поз.9), отверстие под тумблер блока питания A6-S1 (рис.8, поз.10), отверстие под предохранитель FU1(рис.8, поз.11), и переменный резистор R1 (рис.8, поз.12). На боковой стороне корпуса расположен разъем сетевого питания XP5 (рис.8, поз.13). На нижней боковой стенке корпуса и на крышке прибора установлены опорные ножки (рис.8, поз.14).Таким образом, прибор можно установить как на нижнюю сторону корпуса, так и на крышку.


Рис. 8. Конструкция милливольтметра
Внутри базового блока размещены преобразователь А5, аттенюатор А3, плата управления аттенюатором А4, и блок питания А6.
Плата управления аттенюатором А4 смонтирована на печатной плате с размерами 90 мм х 45 мм (рисунки 17,18,19). Печатная плата установлена на четырех спайсерах М3 высотой 15 мм, при этом видимая часть светодиода HL2, смонтированного на плате, проходит через отверстие в корпусе.
Преобразователь А5 смонтирован на печатной плате с размерами 95 мм х 81 мм (см. рисунки 9,10,11 в архиве в конце статьи). Печатная плата крепится непосредственно к контактам микроамперметра РА1, и имеет контактные площадки для электрического соединения с ним.
Корпус аттенюатора А3 (см. рис.12) изготовлен из двустороннего фольгированного стеклотекстолита толщиной 1,5 мм. Все стыки деталей корпуса соединяются пайкой по всей длине. Все детали аттенюатора смонтированы навесным монтажом. Аттенюатор крепится к левой стенке корпуса четырьмя винтами М3 через латунные спайсеры длиной 35 мм, при этом крышкой аттенюатора служит предварительно наклеенная на боковую стенку фольга. Расположение выходного кабеля РК50-3-111 (отверстие в дне аттенюатора имеет диаметр 3,5 мм) показано на рисунке. Оплетку экрана кабеля необходимо равномерно распределить по окружности и припаять изнутри.


Рис. 12. Корпус аттенюатора А3
Делитель А1 и пробник А2 (см. рис.13) смонтированы в прочном пластиковом корпусе от маркера HIGHLIGHTER подходящего размера. Соединение делителя и пробника производится приборными гнездами и штекерами, причем штекер XP2 при измерениях без делителя используется как щуп пробника.


Рис. 13. Делитель А1 и пробник А2
В нерабочем состоянии и при транспортировке рабочая часть делителя закрывается пластиковым колпачком. Большинство элементов пробника А2 смонтировано на печатной плате с размерами 20 х 60 мм (см. рисунки 14, 15, 16 в архиве в конце статьи). Элементы делителя А1 смонтированы навесным монтажом. Пробник и делитель необходимо экранировать изнутри медной или алюминиевой фольгой, дополнительно изолированной со стороны монтажа деталей электротехническим картоном или лакотканью.
Длина отрезка кабеля РК50-3-111, соединяющего пробник с прибором, не более 490 мм. Центральный проводник кабеля – многожильный, изоляция – сплошной полиэтилен. Допускается применение иных кабелей с волновым сопротивлением 50 Ом. Встречаются кабели с гибким центральным проводником и изоляцией из пористого полиэтилена. В этом случае длину кабеля можно увеличить с учетом коэффициента укорочения длины волны в кабеле. Если не предполагается использовать прибор на высоких частотах, длину кабеля также можно увеличить.
Большинство элементов блока питания А6, включая силовой трансформатор, микросхемы А6-DA1...A6-DA с теплоотводами, тумблер A6-S1, светодиод HL1 и держатель предохранителя FU1 установлены отдельно. Остальные элементы смонтированы на печатной плате, чертеж которой здесь не приводится, поскольку ее форма и размеры зависят от размеров примененных трансформаторов Т1 и Т2.
Микроамперметр РА1 – М906 0...100 мкА, с окном трапецеидальной формы. Необходимо изготовить новую шкалу прибора (см. рис. 20). Возможно изготовление шкалы на оборотной стороне штатной алюминиевой шкалы прибора методом металлографики или с применением виниловой наклейки. Нужно обратить внимание на условное обозначение расположения шкалы (на рисунке 17 (см. архив ниже) – вертикальное, наиболее распространенное), и при необходимости его изменить.

Рис. 20. Шкала прибора
Кроме того, необходимо указать значение класса точности под чертой, подчеркивающей диапазон частот, при котором производилось определение класса точности. При необходимости можно изменить этот диапазон, сохранив значения крайних значений частот 10 Гц и 100 МГц. Встречаются также микроамперметры М906 с окном прямоугольной формы. В этом случае понадобится изменить внешние очертания шкалы, не изменяя рисунок шкалы. Если использовать милливольтметр как приставку к внешнему вольтметру, без установки микроамперметра, тумблер арретира S2 устанавливать не нужно, кроме того, не нужно будет учитывать положение прибора (горизонтальное или вертикальное).
Переключатель S1 – ПГК11П2Н-8, тумблер S2 – П1Т-1-1В, тумблер A6-S1 –МТ3, соединители высокочастотные - розетка приборная BNC 50 Ом производства TE Connectivity, с гайкой 3/8”-24 UNF, вилка СР50-74ПВ, или аналогичная импортная.
При приобретении вилок и розеток, изготовленных по различным стандартам, необходимо предварительно убедиться в их совместимости.
Гнезда XS2, XS3,XS7,XS8 – гнезда приборные Г1,6, штекеры XP1..3 – штекеры Ш1,6. Зажим XT1 – "крокодил" AG-103-A. Соединение X4 – разъем миниатюрный серии РСГ , 4 контакта, или аналогичный импортный. Гнездо XP4 – СНП226-ЗВП-И (7658). Возможно применение СНП226-ЗВП-И (7659) со встроенным предохранителем, или СНП226-ЗВП-И (AC-013) со встроенными предохранителем и выключателем. Реле А3-К1...А3-К9 – РЭВ18А, паспорт РС4.569.800-01, реле А4-К1 – HLS8L-DC12V-S-A. Дроссели А5- L1,А5-L2,A6-L2,A6-L3 – AL0307 33 мкГн. Дроссель A6-L1 –ELC16B330L - 33 мкГн. Трансформатор А6-Т2 – supply filter chk-124 tc0904 , допускается фильтр B82731M2501A030 EPCOS или аналогичный. Трансформатор A6-T1 намотан на магнитопроводе ШЛ16х25. Обмотки перечислены в порядке укладки. Обмотка I -2100 витков, провод ПЭВТЛ-2 0,27. Обмотка Э - медная фольга толщиной 0,05 мм. Обмотка II - 225 витков, провод ПЭВТЛ-2 0,27. Обмотки III и IV- 85 витков, провод ПЭВТЛ-2 0,27. Все подстроечные резисторы серии 3266W BOURNS, 0,25 Вт. Переменный резистор R1 – СП4-2М. Постоянные резисторы – серии MRF TT-Electronics. Конденсаторы полярные А2-C2, А5-С20...А5-С23 оксиднополупроводниковые танталовые модели 199D VISHAY, остальные оксидные импортные. Проходные конденсаторы А3-С2,А3-С3,А3-С5,А3-С6,А3-С8,А3-С9 КТП-1, остальные конденсаторы керамические импортные.
Недостающие схемы и рисунки можно найти здесь.
Продолжение следует
Литература
1.Гуревич М. Преобразователи сигналов для СВЧ-вольтметров и ваттметров – Электроника: НТБ 2007, №4, с.22-28
2.Попов В.С. , Желбаков И.Н. Измерение среднеквадратичного значения напряжения – М.:Энергоатомиздат, 1987
3.Коломбет Е.А. Таймеры – М.:Радио и связь, 1983
Автор: Д. Молоков, г. Нижний Тагил Свердловской обл. (nmntw@66.ru)


