Широкое распространение микроконтроллеров позволяет создавать на их основе измерители частоты. Однако, как правило, такие конструкции имеют существенный недостаток, так как они рассчитаны на обработку сигналов с логическими уровнями. Их возможности расширяет описываемое устройство
Удобство работы с универсальным частотомером, способным измерять частоту и длительность временных интервалов, во многом зависит от наличия в его составе входного усилителя-формирователя, а также от качества и возможностей этого усилителя. Требования к этому узлу, используемому в частотомере и измерителе временных интервалов, различны, а по отдельным параметрам и вовсе совершенно противоречивы.
Наиболее удобные для обработки частотомером прямоугольные импульсы имеют конечное значение длительности фронта и спада. Для измерителя временных интервалов внесение входным усилителем дополнительной временной задержки недопустимо. Наоборот, он должен формировать как можно более крутой фронт и спад импульсов на заданном уровне порога компарации. Это требование особенно важно для сигналов с формой, отличной от прямоугольной. Для частотомера более пригоден усилитель-формирователь с гистерезисом.
Реальные сигналы имеют выбросы, и не исключены помехи. Применение обычных фильтров целесообразно для низкочастотных частотомеров. Для высокочастотных частотомеров и измерителей временных интервалов предлагается простая и практически воспроизводимая схема усилителя-формирователя, способного выполнять следующие операции:
- обрабатывать входные сигналы по ложительной и отрицательной по лярности напряжением от 0,3 до 20 В;
- плавно регулировать уровень порога компарации входного сигнала в пределах 0,3. ..7,5 В;
- надежно работать при частоте входных импульсов от 0 до 2,5 МГц, сохраняя работоспособность практически до значений частоты в 5 МГц
- измерять длительность импульсов более 0,3 мкс (при подборе порога компарации перед сменой предела измерения этот порог может быть снижен до 0,1 мкс).
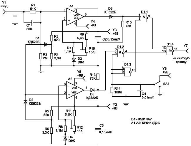
представлена на рис. 1. Усилитель состоит из электронного переключателя-формирователя, собранного на логических элементах микросхемы D1, и двух параллельно включенных и идентичных по построению каналов, каждый из которых представляет собой компаратор напряжения на двухканаль-ном быстродействующем операционном усилителе А1, А2. Верхний по схеме канал предназначен для обработки входных сигналов положительной полярности, нижний - отрицательной полярности. Входной сигнал через ограничительный резистор R1 и конденсатор С1 поступает на вход 3 операционного усилителя А1. В момент превышения входным напряжением порога компарации, определяемого напряжением на входе 2 ОУ А1, напряжение на выходе 6 ОУ скачкообразно увеличивается, а при уменьшении ниже порога компарации скачкообразно уменьшается.

Рис. 1 Принципиальная схема входного усилителя
Порог компарации устанавливается переменным резистором R10. Нижний предел порога компарации определяется падением напряжения на диоде D3 и составляет примерно 0,3 В, а верхний - параметрами элементов делителя напряжения R9R10D3 и равен, соответственно, 7,5 В. Напряжение на выходе делителя R3R4 определяет порог ограничения входного сигнала, при превышении которого открывается диод D1. Избыток напряжения падает на резисторе R1, предотвращая перегрузку иу по входу. Точно так же работает второй канал устройства, собранный на ОУ А2. С выходов ОУ А1 и А2 импульсы через диоды D5 и D6, исключающие прохождение сигналов отрицательной полярности, поступают на электронный коммутатор-формирователь. Этот узел разрешает прохождение сигналов с канала "положительной" или "отрицательной" полярности в соответствии с сигналом управления, который поступает с переключателя SA1. Переключателем SA1 пользователь вручную устанавливает режим усилителя (выбор канала) в соответствии с полярностью измеряемого сигнала. Можно отказаться от коммутации каналов, соединив катоды диодов D6 и D5 и обеспечив тем самым автоматический выбор полярности входного сигнала. Однако при работе с двухполяр-ным сигналом, например синусоидальным, частотомер покажет удвоенное значение частоты.
Усилитель разработан для частотомера, собранного на КМОП микросхемах.
При использовании его в приборах с микросхемами ТТЛ на выходе необходимо предусмотреть преобразователь уровня, собранный, например, на микросхеме К561ПУ4.
Напряжение питания усилителя можно увеличивать до ±15 В. При этом улучшается его частотная характеристика, и расширяются пределы величины допустимого входного напряжения.
В устройстве можно использовать любые маломощные кремниевые диоды серий КД521, КД503,1 N3207 с обратным напряжением не менее 30 В; маломощные германиевые диоды серий Д9, Д311, 1N3206, 1N3203. Операционные усилители КР544УД2Б могут быть заменены на К544УД2 без изменений в монтаже платы. Допускается применение ОУтипа К574УД1. При замене микросхемы К561ЛА7 на К561ЛЕ5 функция переключателя SA1 изменится на противоположную. Использование микросхем К176ЛА7 или К176ЛЕ5 несколько ухудшит частотные характеристики. При настройке усилителя необходимо выставить напряжение в пределах 7,3...7,5 В на верхнем по схеме выводе резисторов R10, R 12, R4, R6. При необходимости следует подобрать резисторы R9, R3, R11, R5.
Автор: Владимир Епинин
