Сразу стоит оговориться, что озон – высокоактивное ядовитое для человека вещество (относится к первому классу по опасности). Нормативами для рабочего места определяется концентрация не более 0,1 мг/м³. Человеческое обоняние способно различить запах озона уже при концентрации приблизительно 0,01 мг/м³.
Причем слышал этот запах практически каждый, так пахнет "свежий воздух" после грозы.
Для чего нужен озон в помещении
Озонирование применяется в быту для:
1.Дезинфекции помещений, одежды, предметов обихода;
2.Отбеливания;
3.Стерилизации;
4.И т.д.
Озон очень эффективен в борьбе с плесенью, грибками и отдельными бактериальными инфекциями.
Типы озонаторов
Озонаторы – это приборы, способные генерировать озон из кислорода. Не стоит путать озонаторы с ионизаторами.
Озон может быть получен из кислорода следующими способами:
1.При сильном или постоянно протекающем электрическом разряде (тихий, барьерный, поверхностный, дуговой, коронный и т.д.);
2.При ультрафиолетовом облучении (так образуется озоновый слой нашей планеты);
3.При электролизе;
4.В химических реакциях;
5.Другими более сложными и трудозатратными способами.
Соответственно, озонаторы отличаются в зависимости от способа получения озона.
Применять приборы в жилых помещениях можно только с особой осторожностью (людей в момент генерации в комнате не должно быть, по окончанию работы устройства нужно оценить уровень концентрации ядовитого вещества в воздухе).
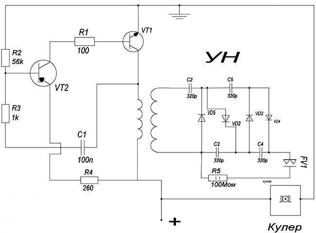
Простая схема озонатора
В производстве прибора пригодится трансформатор строчной развертки (ранее мы упоминали пару устройств для игр с высокими токами).
Итак, непосредственно схема.

Рис. 1. Схема озонатора
Она представляет собой простой мультивибратор на двух транзисторах (VT1 - КТ805АМ, или аналоги, второй - КТ361А) с частотой генерации 18 кГц.
Ток, подходящий на транзисторы, регулируется сопротивлением R4.
А сочетание R2 и C1 создают колебательный контур с прямоугольными импульсами (они и задают частоту).
Схема сможет работать без умножителя напряжения (блок УН), но в этом случае просядет выходное напряжение, значит контакты излучателя необходимо будет расположить ближе друг к другу (излучатель подключается непосредственно на выход трансформатора).
В качестве трансформатора в схеме был использован ТВС-110ПЦ15, но последний может быть с легкостью заменен на любой другой строчник из советского телевизора.
Умножитель напряжения можно взять в том же телевизоре, но, если его нет или он неисправен – можно собрать блок из деталей, обозначенных на схеме (используются высоковольтные диоды, такие как 7ГЕ350АФ или аналоги, работающие с напряжениями свыше 8 кВ, и конденсаторы – до 20 кВ).
Первый транзистор лучше всего смонтировать на радиаторе.
Кулер нужен для улучшения циркуляции воздуха (выброса озона в комнату).
Ввиду небольшого количества используемых радиодеталей, монтаж можно осуществить на макетной плате или даже без нее (на весу).
Вариант монтажа.

Рис. 2. Вариант монтажа
Питание – от аккумулятора 12 В (может работать и от 3 В, но лучше – не менее 9В).
Аналог без умножителя напряжения
Сама схема.
Рис. 3. Схема без умножителя напряжения
Правда, здесь придется переделать трансформатор развертки. Первичную обмотку необходимо заменить медным проводом диаметром 1 мм. Количество витков – 10-12 шт.
Полезные советы
Напряжение или зазор в излучателе следует отрегулировать так, чтобы на выходе в темноте искра была фиолетового цвета (не белая!).
Запускать прибор лучше всего раз или два в день. Сеанс озонирования – не более получаса.
Проконтролировать концентрацию озона можно "на глаз":
- если вы почувствовали запах "свежести после грозы" – это минимальный показатель концентрации (он ниже предельно допустимой в 10 раз);
- если стало першить в горле и слезятся глаза – норма превышена, требуется срочно проветрить помещение.
Ввиду того, что в устройстве имеются высокие напряжения, нужно быть предельно осторожным и предпринять все меры по обеспечению своей безопасности.
Автор: RadioRadar

