Информационная ёмкость современных НЖМД стремительно растёт, что требует от их изготовителей высочайшей точности и качества изготовления механических узлов и совершенствования электронных узлов НЖМД. Сегодня НЖМД стали очень чувствительны к качеству питающего их напряжения. В то же время амплитуда периодических или случайных пульсаций, например, в цепи +12 В компьютера по ряду причин может достигать сотен милливольт и даже единиц вольт. Это с большой вероятностью может привести не только к ошибкам записи и считывания информации, но и к повреждению электронных узлов. Хотя НЖМД сравнительно недороги, но их выход из строя может повлечь за собой потерю не только времени, но и ценной информации, по каким-либо причинам не имеющей резервной копии.
Если по несложной схеме, показанной на рис. 1, изготовить фильтр питания НЖМД, то вероятность полного или частичного повреждения накопителя, подключённого через этот фильтр к БП компьютера, значительно снижается.

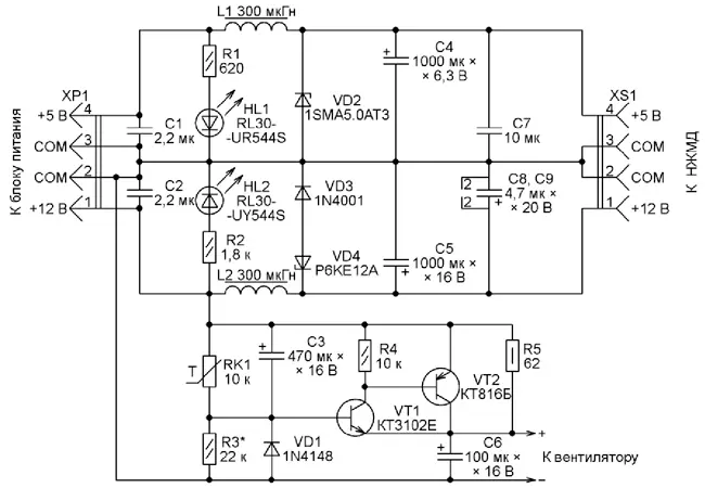
Рис. 1. Схема фильтра питания НЖМД
Напряжение +5 В с выхода БП поступает на подключаемый к НЖМД разъём XS1 через LC-фильтр C1L1C4C7. Напряжение + 12 В поступает на этот же разъём через LC-фильтр C2L2C5C8C9. Светодиод HL1 светится красным цветом при наличии на входе фильтра напряжения +5 В, а HL2 - жёлтым при наличии напряжения +12 В. Цвета светодиодов выбраны не случайно, они соответствуют стандартным цветам соединительных проводов, по которым на различные узлы компьютера поступает напряжение +5 В и +12 В от БП. Мощные стабилитроны VD2 и VD4 ограничивают напряжение на выходе фильтра в случае неисправности БП, что уменьшает вероятность повреждения НЖМД.
Хотя многие современные компьютерные системные платы могут сами управлять частотой вращения подключённых к ним вентиляторов в зависимости от окружающей температуры и нагрузки на процессор и видеокарту, но разъёмов на системной плате, необходимых для подключения всех установленных в компьютере вентиляторов, может и не хватить. Поэтому вместе с фильтрами в предлагаемом устройстве имеется дополнительный узел управления вентилятором.
В момент включения питания конденсатор C3 разряжен, поэтому на выходе повторителя напряжения, собранного на транзисторах VT1 и VT2, устанавливается напряжение около 11,2...11,5 В. Подключённый к этому выходу вентилятор начинает работать практически на полную мощность. В процессе зарядки конденсатора C3 напряжение на выходе повторителя постепенно снижается приблизительно до 7,5 В. Частота вращения вентилятора и создаваемый им акустический шум уменьшаются.
Установившееся значение напряжения, подаваемого на вентилятор, зависит от соотношения сопротивления терморезистора RK1 (с отрицательным ТКС) и сопротивления резистора R3. С повышением температуры среды, в которой находится терморезистор RK1, напряжение питания вентилятора и частота его вращения увеличиваются. Питание вентилятора в момент включения напряжением, повышенным относительно уменьшенного рабочего, обеспечивает более уверенный его запуск.
Диод VD1 обеспечивает быструю разрядку конденсатора C3 после выключения питания. Резистор R5 берёт на себя значительную часть тока нагрузки, который иначе протекал бы через транзистор VT2, что облегчает режим работы этого транзистора.
Все детали устройства (кроме светодиодов) установлены на монтажной плате, изображённой на рис. 2. Проводной монтаж выполнен с её обратной стороны. Плата помещена в корпус из полистирола от автомобильной сигнализации. Можно использовать и прямоугольный корпус от накладной настенной телефонной розетки RJ11.

Рис. 2. Монтажная плата устройства
Дроссели L1 и L2 намотаны на кольцах типоразмера 16x10x5 из феррита 2000НМ. Их обмотки содержат по 21 витку изолированного многожильного монтажного провода с сечением по меди 0,85 мм2. Можно применить и другие дроссели индуктивностью 100...1000 мкГн с сопротивлением обмотки не более 0,03 Ом, рассчитанные на постоянный ток не менее 2 А. Подойдут, например, кольцевые дроссели из фильтров питания автомагнитол. Дроссели приклеены к монтажной плате термоклеем.
Постоянные резисторы - малогабаритные любого типа. Терморезистор с отрицательным ТКС автор нашёл в блоке питания неисправного ЖК-телевизора. Подойдёт и другой малогабаритный с сопротивлением 8...12 кОм при комнатной температуре.
Устройство испытывалось с компьютерными вентиляторами с рабочим напряжением 12 В и током, потребляемым при таком напряжении, 0,09...0,6 А. Если к нему будет подключён вентилятор, охлаждающий НЖМД, то терморезистор RK1 можно через изолирующую _ прокладку прикрепить к алюминиевому корпусу НЖМД, при повышении температуры которого вентилятор увеличит подачу охлаждающего воздуха. Закрепляя терморезистор, старайтесь не давить на верхнюю крышку корпуса НЖМД и случайно не заклейте на нём отверстие воздушного клапана-фильтра.
Конденсаторы C1, C2, C7 - керамические, C3 - C6 - оксидные алюминиевые или танталовые, C8 и C9 - оксидные танталовые для поверхностного монтажа.
Вместо защитного стабилитрона P6KE12A можно применить 1SMA12AT3, 1SMA13AT3, P6KE13A или отечественный Д815Д. Диод VD3 предназначен для повышения суммарного напряжения срабатывания защитной цепи до 13...13,5 В при токе 1...10 мА. Вместо диода 1N4001 можно установить любой из серий 1N4001 - 1 N4007, UF4001 - UF4007, 1 N5401 - 1 N5408, КД243, КД247, КД226. С защитными стабилитронами на напряжение 13 В этот диод не потребуется.
Стабилитрон 1SMA5.0AT3 заменяется на 1N5339 или отечественный Д815А. Падение напряжения на стабилитроне VD2 при токе 1...20 мА должно быть 5,4...5,8 В. При необходимости его можно увеличить на 0,4...0,6 В, включив последовательно с этим стабилитроном выпрямительный диод, как это сделано в цепи +12 В.
Диод 1N4148 можно заменить любым из серий КД510, КД521, КД522, 1N914, 1SS244. Светодиоды подойдут любых типов, желательно тех же цветов свечения, что и указанные на схеме.
Транзистор КТ816Б заменяется любым из серий КТ816, КТ9170, 2SA928, 2SA931. Вместо КТ3102Е пригоден транзистор из серий КТ3102, КТ342, КТ6111, КТ6113, КТ645, ВС547, SS9014, 2SC1815. Транзисторы желательно подбирать с возможно большим значением коэффициента передачи тока базы.
Разъём MOLEX-8981 (XP1) для подключения фильтра к компьютерному БП был извлечён из переходника MOLEX-SATA. К контактам этого разъёма припаяны соединительные провода сечением по меди 0,75 мм2. Переходники для питания НЖМД с алюминиевыми многожильными проводами использовать не следует [1]. Если в компьютере установлено несколько НЖМД, то для каждого из них желательно изготовить отдельный фильтр, а не пользоваться разветвителями.
Дополнительная фильтрация питания НЖМД - это лишь одна из мер по повышению надёжности и стабильности работы компьютера. Может оказаться целесообразным установить фильтры, аналогичные описанному, в цепь +12 В дополнительного питания видеокарты, в цепь +12 В питания импульсных стабилизаторов напряжения питания процессора. Полезно также установить дополнительные сглаживающие конденсаторы параллельно выходам БП +3,3 В, +5 В и +12 В (оранжевые, красные и жёлтые провода) или заменить уже установленные в этих цепях конденсаторы, имеющими большую ёмкость.
Все оксидные конденсаторы с малейшими признаками вздутия верхней крышки или с заметным на ощупь нагревом [2] должны быть в обязательном порядке заменены.
Литература
1. Бутов А. Доработка разъёмов компьютерных блоков питания. - Радио, 2009, № 8, с. 24.
2. Гришин А. Уменьшение нагрева деталей фильтров в цепях питания процессора. - Радио, 2004, № 1, с. 23, 24.
Автор: А. Бутов, с. Курба Ярославской обл.
