Автор не просто изготовил автомат, регулирующий и стабилизирующий режим работы паяльника, но и разместил его в "подвале" подставки для паяльника, сэкономив место на рабочем столе.
Давний печальный опыт использования паяльника на 230 В, когда пробой изоляции между его нагревателем и жалом привёл в полную негодность ремонтируемый дорогостоящий измерительный приоор, заставил меня пересмотреть отношение к паяльному оборудованию. С тех пор использую паяльники только на 36 В с электропитанием через надёжный разделительный трансформатор.
В зависимости от размеров и массы паяемых компонентов мне приходилось использовать несколько паяльников различной мощности. Применение паяльных станций сдерживали их большие габариты и, конечно, стоимость. Были попытки включать единственный паяльник через тринисторный регулятор, чтобы в различных ситуациях пользоваться только им, но надоедливый гул трансформатора, через который паяльник был подключён к сети, заставил искать иное решение проблемы.
С выбором паяльника сложности не было, ибо все, имеющиеся у меня в наличии, были только на 36 В. За основу конструкции была взята имеющаяся в продаже удобная подставка для паяльников (рис. 1), в которой я постарался рационально использовать пустующее пространство "подвала".

Рис. 1. Подставка для паяльника
Получилась удобная в эксплуатации универсальная подставка-регулятор для паяльников мощностью до 40 Вт на напряжение 36 В. Заложенные в ней принципы можно использовать и для паяльников на другое напряжение, заменив некоторые компоненты, изменив намоточные данные дросселей, а также подкорректировав программу.
Для питания паяльника был использован доработанный "электронный трансформатор" для галогенных ламп TRS 60W (рис. 2), приобретённый в магазине электротоваров. В результате пришлось решать проблему снижения помех и уделить особое внимание электробезопасности.

Рис. 2. "Электронный трансформатор" для галогенных ламп TRS 60W
Микроконтроллеры я применяю уже давно, но на этот раз для управления паяльником и регулирования его нагрева впервые использовал модуль Arduino Pro Mini с микроконтроллером ATmega328A и кварцевым резонатором на 16 МГц, а также предназначенную для него среду разработки программ Arduino IDE.
Разработанная программа позволяет выбирать нажатием на кнопку пять режимов работы паяльника и поддерживать выбранный режим, автоматически корректируя нестабильность сетевого напряжения. Пользуясь одним и тем же паяльником, режим 1 можно применять для работы с легкоплавкими припоями, например, сплавом Вуда, а режим 5 позволяет нормально прогревать даже массивные компоненты.
Принцип регулирования основан на формуле определения текущей мощности нагревателя паяльника
P = Iн2·Rн,
где Rн - сопротивление нагревателя; Iн - текущее значение тока через него. При каждом включении устройство измеряет сопротивление нагревателя паяльника и вычисляет его мощность при напряжении 36 В, на основании которой устанавливает мощность для каждого из пяти режимов: 20 % - для режима 1; 40 % - для режима 2; 60 % - для режима 3; 80 % - для режима 4; 100 % - для режима 5.
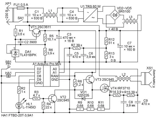
Принципиальная схема регулятора изображена на рис. 3. Регулирование мощности нагрева производится за счёт питания паяльника прямоугольными импульсами регулируемой скважности, следующими с частотой около 500 Гц. В качестве силового ключа использован полевой транзистор VT4, особенность которого - довольно большая ёмкость затвор-исток. Для уменьшения вызванного перезарядкой этой ёмкости затягивания перепадов управляющего сигнала, приводящего к росту рассеиваемой транзистором VT4 мощности, предназначены транзисторы VT2 и VT3.

Рис. 3. Принципиальная схема регулятора
Импульсы с выхода D9 модуля Arduino через резистор R3 управляют транзистором VT2. Высокий логический уровень открывает этот транзистор, что через диод VD1 быстро разряжает ёмкость затвор-исток транзистора VT4 и закрывает его. Одновременно будет закрыт и транзистор VT3. Низкий логический уровень с выхода D9 закроет транзистор VT2, а транзистор VT3 будет открыт током, текущим через резистор R8. Транзистор VT3 - эмиттерный повторитель с низким выходным сопротивлением - быстро заряжает ёмкость затвор-исток транзистора VT4 и открывает его.
Выход D8 Arduino использован для управления светодиодом HL1, отображающим текущий режим работы регулятора и служащий индикатором аварийных ситуаций. На выходе D7 Arduino формирует звуковые сигналы, подаваемые на пьезоэлемент HA1. Вход D2 использован для опроса состояния кнопки SB1. Когда она отпущена, программно включённый внутренний резистор микроконтроллера поддерживает на этом входе высокий логический уровень. Нажатие на кнопку делает уровень низким.
Для измерения тока, текущего через паяльник, и напряжения, из которого устройство формирует подаваемую на паяльник импульсную последовательность, использованы аналоговые входы модуля Arduino A0 и A1. Импульсное напряжение, пропорциональное току паяльника, снимают с резисторов R9- R11. Фильтр R14C8R15C9 выделяет из него постоянную составляющую, пропорциональную среднему значению этого тока. Она поступает на вход A0. Для измерения напряжения питания использован делитель напряжения R12R13 со сглаживающим фильтром C6R7C5, постоянное напряжение с которого поступает на вход A1.
Модуль Arduino и узел управления транзистором VT4 питаются напряжением +9 В от стабилизатора на параллельном интегральном стабилизаторе DA1 и транзисторе VT1. Конечно, корректней было бы применить трансформатор с вторичной обмоткой на нужное напряжение и с выпрямителем. Но с целью упрощения напряжение +9 В получено из напряжения питания паяльника. Нужно признать, что при этом транзистор VT1 оказался самым мощным источником тепла в устройстве.
Сетевой шнур, а также шнур паяльника - хорошие антенны, способные излучать широкий спектр помех, создаваемых преобразователем напряжения в "электронном трансформаторе" U1. Для снижения уровня помех применено частичное экранирование отдельных узлов, а также использованы три синфазных помехоподавляющих фильтра на двухобмоточных дросселях L1-L3.
Первый фильтр C1L1C4 препятствует проникновению помех в питающую сеть. Дроссель L2 установлен непосредственно на выходе, к которому подключают паяльник. Фильтр L3C7 снижает уровень помех после выпрямителя. Ценное свойство таких фильтров в том, что они, не оказывая никакого влияния на рабочие дифференциальные (несимметричные) напряжение и ток, хорошо ослабляют синфазные (симметричные) помехи.
Для использования в регуляторе "электронного трансформатора" tRs 60W потребовалась его переделка. Дело в том, что в нём применена обрат-ная связь по току нагрузки, что хорошо при использовании "трансформатора" по назначению, но не в нашем случае, поскольку такая обратная связь существенно сужает интервал допустимой нагрузки. При нагрузке мощностью менее 5...6 Вт преобразователь без доработки мог вообще не заработать. Однако несложная переделка дала ему возможность работать даже без нагрузки.
Все доработки отображены на упрощённой схеме (рис. 4). Цепи, которые необходимо удалить, помечены на ней крестами. Вновь добавленные цепи и элементы выделены красным, а перемотанная обмотка II трансформатора T2 - синим цветом. Нумерация элементов на схеме условна и может не совпадать с их маркировкой на плате устройства.

Рис. 4. Схема с доработками
Прежде всего необходимо выпаять трансформатор T2 и удалить с него обмотку II. Для большей надёжности и повышения электробезопасности рекомендую поверх обмотки I нанести несколько слоёв изоляции из фторопластовой плёнки, нарезанной лентами шириной 10 мм, а на выводы этой обмотки надеть тонкие пластиковые трубки.
Для новой обмотки II я использовал провод МГТФ-0,35, которым намотал 36 витков. Для фиксации выводов вторичной обмотки рекомендуется надеть на них общую термоусаживаемую трубку и прогреть её феном. После этого можно впаять трансформатор на своё место.
На сетевом входе преобразователя был установлен защитный резистор R1. Рекомендуется вместо него установить терморезистор RK1, например, S153/10/M или аналогичный. Дополнительные конденсатор C1 и резистор R2 можно разместить на небольшом отрезке макетной платы, закрепив его перпендикулярно основной плате преобразователя. Я сделал это с помощью жёсткого одножильного медного провода диаметром 1,5...2 мм, припаянного к печатному проводнику, с которым связаны нижний по схеме вывод конденсатора C3 и эмиттер транзистора VT2. Чтобы уменьшить размер по высоте, резистор R2 можно составить из трёх последовательно соединённых резисторов сопротивлением 2,2 Ом и мощностью 1 Вт.
С трансформатора T1 необходимо удалить обмотку токовой обратной связи I, представляющую собой виток провода, пропущенный в окно магнитопровода. На плате вместо этого витка следует впаять перемычку. Новую цепь обратной связи сделайте из отрезка провода МГТФ-0,07. Один его конец припаяйте к резистору R2, сделайте на трансформаторе T2 два витка (обмотка III) этого провода, затем пропустите его сквозь окно магнитопровода трансформатора T1 (обмотка Ia) и припаяйте провод к другому выводу резистора R2. Если при проверке преобразователь не заработает, извлеките провод обмотки Ia из трансформатора T1 и пропустите его сквозь окно магнитопровода в противоположном направлении.

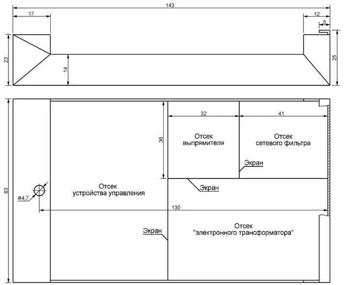
Рис. 5. Эскиз корпуса устройства
Корпус устройства изготовлен из алюминиевого листа толщиной 1 мм по эскизу, показанному на рис. 5. Ширина и высота корпуса ограничены внутренними размерами "подвала" подставки для паяльника, а в длину он на 10 мм больше длины подставки. В местах сгибов в заготовке прорежьте канавки, например, резаком из ножовочного полотна. Их глубина должна быть достаточной для сгибания листа вручную с некоторым усилием. Слишком глубоко резать не следует, это ухудшит прочность конструкции. При разметке развёртки необходимо помнить, что на сгибах необходимо учитывать толщину алюминиевого листа.
В передней (правой, согласно рис. 5) части корпуса сделана полка шириной 5 мм, которая выше остальной его части на 2 мм. Эта полка - своеобразный замок, куда входит передняя часть подставки. В левой, согласно эскизу, части корпуса просверлено отверстие, в котором развальцована невыпадающая гайка М2,5 с таким расчётом, чтобы после установки передней части подставки в замок её задняя часть не менее чем наполовину перекрыла резьбовое отверстие гайки. Чтобы резьба открылась, напротив установленной гайки в задней части подставки сделана круглым надфилем выемка. Затем подставка закреплена на корпусе винтом.
В передней стенке корпуса следует подготовить отверстия для винтов М3, служащих для крепления транзисторов преобразователя, для резиновой проходной втулки под сетевой шнур и для сетевого выключателя SA1. Расположение отверстий и их размер уточняйте по месту исходя из наличия деталей и их конструктивных особенностей.
В задней стенке корпуса должны быть просверлены отверстия под розетку для паяльника XS1, кнопку SB1 и светодиод HL1. Положение отверстий под кнопку и светодиод определите перед установкой в корпус печатной платы устройства управления. Розетку установите в правом верхнем (согласно рис. 5) углу отсека устройства управления как можно дальше от дна корпуса, потому что под розеткой будет находиться часть печатной платы с установленным на ней пьезоизлучателем HA1.
Рекомендую для безопасности заменить стандартную вилку паяльника другой, несовместимой с обычной сетевой розеткой, а на регуляторе установить в качестве XS1 соответствующую новой вилке розетку. Это исключит возможность случайно включить паяльник в сеть.
Далее изготовьте из алюминиевого листа толщиной около 0,5 мм экраны, разделяющие отсеки корпуса. Их высота должна быть максимально возможной. Нижнюю часть каждого экрана шириной 5 мм отогните под прямым углом и прикрепите к корпусу потайными заклёпками диаметром 1,5...2 мм. Использование заклёпок обусловлено малыми зазорами между дном корпуса и нижними сторонами печатных плат. Зазоры между краями печатных плат и экранами должны быть шириной не менее 1 мм, чтобы в них вошли изоляционные короба из прессшпана.
В верхней, согласно рис. 5, части отсека устройства управления установите алюминиевую пластину-теплоотвод для транзисторов VT1 и VT4. Её размеры - 50x20 мм, толщина - 2,5.3 мм. Пластину приклепайте к дну корпуса, предварительно смазав соприкасающиеся поверхности теплопроводной пастой КПТ-8.
Продолжение следует
Автор: А. Дымов, г. Оренбург
