В статье речь идёт о восстановлении высоковольтного (ВВ) блока осциллографа С1-76 и снижении уровня помех. Этот прибор, несмотря на относительно узкую полосу пропускания - по паспорту 1 МГц, но реально в пределах 2,5 МГц (кроме самого чувствительного предела, на котором полоса около 300 кГц), является весьма интересным. Этот осциллограф имеет высокую чувствительность - минимальный коэффициент отклонения 200 мкВ/см, но в то же время и довольно большой максимальный коэффициент - 20 В/см.
Необычным для узкополосных приборов является и применение электронно-лучевой трубки (ЭЛТ) с высоким напряжением +8 кВ, что обеспечивает высокую яркость изображения. ЭЛТ имеет длительное время послесвечения, удобное для исследования медленных процессов. Подсветка луча во время прямого хода осуществляется управлением по цепи модулятора ЭЛТ, как это делается в высокочастотных осциллографах. Обычно же в НЧ-приборах луч во время обратного хода уводится в нерабочую область с помощью бланкирующих пластин.
Также необычными для низкочастотных приборов являются и удобная растяжка развёртки в десять раз (обычно в НЧ-приборахограничиваются пятикратным растяжением), и возможность однократного запуска развёртки. Разъёмы входов внешней синхронизации и выхода калибратора - коаксиальные (для калибратора не во всех модификациях). Обычно же в НЧ-приборах для этих разъёмов используют стандартные гнёзда.
Внутреннее устройство прибора радует качеством сборки и основательным экранированием узлов. Инструкция и схемы к осциллографу были найдены в Интернете и приложены к статье [1]. Качество схем - не очень высокое, есть повреждения, но работать можно. К статье приложены два варианта инструкции - 1986 г. и 1979 г. и два варианта схем.
К сожалению, техническое описание 1986 г. не вполне соответствует схемам (были найдены только два немного отличающихся между собой варианта схем), которые, очевидно, от более ранних версий прибора. В частности, в найденных схемах отсутствует блок задержки (У8) и отличается схема калибратора.
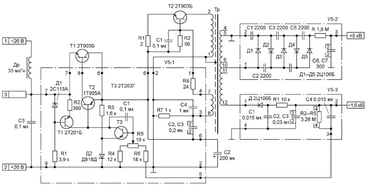
В мои руки попали два неисправных прибора, примерно 1979 г. и 1982 г. выпусков. В обоих приборах оказались неисправными высоковольтные блоки. Схема блока приведена на рис. 1 (в заводской схеме есть ошибка, транзистор Т1 обозначен как Т2, на рисунке это исправлено). Ремонт был начат с прибора 1979 г выпуска.

Рис. 1. Схема блока
Основа блока - генератор на одном транзисторе Т2 с индуктивной положительной обратной связью на частоту около 20 кГц. Форма колебаний близка к синусоидальной (может наблюдаться ограничение снизу при насыщении транзистора). Похожие по схеме генераторы применяются также и в других осциллографах, например, С1-64, С1-65, С1-79, С1-99.
Выходное напряжение -1600 В получается с помощью однополупериодного выпрямителя на диоде Д (блок У5-3), а +8 кВ формируется умножителем с упятерением напряжения на диодах Д1-Д5 (блок У5-2) и конденсаторах C1-C5 (У5-2). Для стабилизации высокого выходного напряжения генератор питается от стабилизатора. Выходное напряжение стабилизатора зависит от напряжения -1600 В, которое через резистивный делитель R2-R5 (У5-3), R4-R6 (У5-1) поступает на усилитель рассогласования стабилизатора напряжения, транзистор Т3 (У5-1).
Первичная проверка показала отсутствие высокого напряжения при наличии напряжения питания генератора. Подключение другого осциллографа к коллектору транзистора Т2 выявило отсутствие какой-либо генерации. Кроме того, оказался "потёкшим" компаунд умножителя и выпрямителя -1600 В. Липкая масса буквально залила ВВ-блок и частично попала на узлы прибора. Было принято решение демонтировать ВВ-блок и ремонтировать его отдельно от осциллографа.
ВВ-блок в этом приборе оформлен в виде функционально законченного модуля. На его шасси дополнительно закреплён и так называемый блок делителя, в нём находятся высоковольтный делитель отрицательного напряжения -1600 В и узел демодулятора для подсветки луча во время прямого хода, компаунд которого тоже "потёк". Блок делителя и изоляционную стойку около него следует просто отвинтить, провода от него отпаивать не надо. Для снятия же самого ВВ-блока следует отпаять все провода и отключить высоковольтную присоску от ЭЛТ Последнее оказалось неожиданно сложным, поскольку пpиcоска расположена очень близко к шасси, и для безопасного её снятия пришлось временно отвинтить боковую несущую планку корпуса. Снимать и одевать пpиcоску удобно с помощью плоской отвёртки с пропиленным в середине лезвия вырезом [2].
Итак, блок снят. Дальнейший ремонт был осложнён залившей весь монтаж блока липкой массой, вытекшей из умножителя и выпрямителя. ВВ-блок был полностью размонтирован. Блоки умножителя и выпрямителя -1600 В были временно отпаяны, а для предотвращения дальнейшего вытекания компаунда я обмотал их фторопластовой лентой, а поверх неё - липкой лентой. То же было проделано и с блоком делителя. Заводской монтаж проводов был удалён полностью, поскольку провода основательно "залило". Печатная плата, теплоотвод транзисторов и экранирующий кожух ВВ-трансформатора были выдержаны в растворителе 646 в течение двух суток. Это удалило липкую массу, но частично повредилась чёрная краска теплоотвода, экранирующего кожуха трансформатора и зелёная краска на конденсаторах С1-С3 (У5-1). Сам же корпус блока был частично очищен механически и оклеен липкой лентой. Разумеется, его тоже можно было отмочить в растворителе.
Сразу были проверены мощные транзисторы, и неисправным оказался генераторный транзистор T2. Для удобства ремонта был собран макет генератора, причём испытывались разные транзисторы - КТ809А, КТ908Б, КТ903Б (штатный вариант).
Отмечу, что в применении именно ВЧ-транзистора в генераторе (2Т903Б) нет никакой необходимости. Можно применять низкочастотные кремниевые, подходящие по току (не менее 3 А) и напряжению (не менее 60 В).
После пробной подачи питания от регулируемого БП (входной стабилизатор блока не использовался) появилась практически синусоидальная генерация (выпрямители и умножитель не были подключены). Но через небольшое время амплитуда колебаний стала падать. Компенсировать это до определённого предела удавалось повышением напряжения питания, но это приводило к увеличению нагрева транзистора, трансформатора и росту потребляемого тока.
После отпаивания трансформатора обнаружились значительные утечки (около 10 МОм) между его обмотками. Причём сопротивление этой утечки заметно падает при увеличении температуры. Причина этого явления предположительно в липком изоляционном материале - лакоткани, широко применявшейся в прошлые годы для изоляции между слоями обмоток и обмотками трансформатора. Через много лет этот материал может деградировать и стать токопроводящим. Проблема эта особенно остро проявляет себя в высоковольтных и высокоомных цепях.
Даже изолирующие трубки (в разговорной речи - кембрики) из лакоткани могут стать источниками неприятностей.
Недавно был случай - в вольтметрах В7-16А (1981 г.) и двух В7-16 (1976 г и 1982 г.) резко возрос входной ток. Причина оказалась в изолирующих трубках из лакоткани, которые использовались на керамических галетных переключателях пределов и рода работы для дополнительной изоляции. Возникла утечка между галетами коммутации входного делителя и источника образцового напряжения.
Простое срезание изолирующих трубок (в них, в общем, даже не было особой необходимости) и тщательная очистка спиртом оставшейся после этих трубок липкой массы восстановила работу вольтметров.
Очевидно, что наиболее правильный способ ремонта осциллографа - перемотка трансформатора, поскольку найти новый исправный почти нереально. В заводской инструкции намоточные данные ВВ-трансформатора отсутствуют, но они были найдены на одном из радиолюбительских форумов [3], за что спасибо его участникам, не поленившимся посчитать витки неисправного трансформатора.
Намоточные данные от двух участников несколько отличались (возможно, завод вносил изменения в конструкцию). Тем не менее, полное число витков вторичной обмотки - около 1500 (диаметр провода - 0,1 мм). Первичная коллекторная обмотка содержит 16 витков провода диаметром 0,45 мм, а базовая - два витка провода диаметром 0,2 мм. Отводы во вторичной обмотке предназначены для более точной установки напряжения +8 кВ. Я решил попробовать обойтись без трудоёмких намоточных работ и попытаться применить какой-либо готовый трансформатор.
Наиболее удачно подошёл довольно распространённый строчный трансформатор ТВС-90П4 от портативных чёрнобелых телевизоров ("Юность-405", "Электроника-404" и других). Согласно [4], повышающая обмотка этого ТВС содержит 1900 витков, что довольно близко к числу витков штатного трансформатора. К сожалению, в книге есть ошибки с нумерацией выводов трансформатора, но нас в данном случае интересует лишь число витков повышающей обмотки - это выводы на катушке трансформатора 11 и 9. Измеренная индуктивность повышающей обмотки ТВС -2,7 Гн, а у штатного трансформатора (выводы 5-12) - 0,82 Гн.
Остальные имеющиеся на ТВС обмотки не подходят для нашей задачи, но зато этот трансформатор имеет свободный керн, на который можно легко намотать коллекторную и базовую обмотки, благо число витков в них невелико. Я обмотал свободный керн одним слоем липкой ленты и намотал первичную обмотку из 20 витков провода МГТФ сечением 0,41 мм. Число витков в первичной обмотке было увеличено примерно пропорционально отношению числа витков в повышающей обмотке ТВС к числу витков во вторичной обмотке штатного трансформатора.
Число витков базовой обмотки было увеличено до трёх. В целом небольшое изменение числа витков базовой обмотки при одновременном увеличении сопротивления резистора R8 (У5-1) не очень критично, но избыточное увеличение числа витков этой обмотки увеличивает мощность, расходуемую в базовой цепи. Применять именно провод МГТФ не обязательно, но нужно позаботиться, чтобы не произошло пробоя на близкорасположенный вывод повышающей обмотки ТВС. Базовая обмотка включается на место выводов 7-8 штатного трансформатора, коллекторная - на место 1-2. Вывод 9 ТВС соединяют с корпусом (соответствует выводу 5 штатного трансформатора), а вывод 11 ТВС (на его катушке) соединяют с выводами 1 умножителя (У5-2) и выпрямителя (У5-3). Экран, который соединён с выводом 1 штатного трансформатора, в ТВС не предусмотрен, но особых проблем это не вызвало.
Очевидно, что параметры ТВС отличаются от параметров штатного трансформатора, и может потребоваться коррекция схемы включения, чтобы генератор работал должным образом.
Первое включение ТВС было сделано по схеме, как в осциллографе. Но входной стабилизатор не использовался, умножитель и выпрямитель не подключались, и питание осуществлялось от регулируемого БП. Для первого включения лучше поставить небольшое напряжение питания, в пределах 9...12 В, а потом уже осторожно увеличивать напряжение, контролируя потребляемый ток.
Генерация появилась, но представляла собой "половинки" синусоиды с выбросами перед ними частотой около 20 кГц. Я искусственно увеличил ёмкость в цепи первичной обмотки, подключив плёночный конденсатор ёмкостью 0,47 мкФ на номинальное напряжение 250 В между коллектором транзистора Т2 и минусовой линией питания генератора. Это понизило частоту примерно до 8,5 кГц и заметно улучшило форму сигнала - получилось колебание в виде сильно искажённой синусоиды с ограничением снизу.
Добавочный конденсатор был подобран экспериментально - по хотя бы грубому приближению формы кривой к синусоиде при минимальном потребляемом токе. Приемлемый интервал ёмкости дополнительного конденсатора - 0,22-0,68 мкФ. Сопротивление базового резистора R8 (У5-1) было увеличено до 120 Ом. Для защиты эмиттерного перехода транзистора Т2 во время экспериментов параллельно выводам базы и эмиттера был установлен диод (я использовал 1N4007) в обратном включении. В окончательной версии (после отладки преобразователя) диод был удалён.
В штатном конденсаторе C1 (в базовой цепи) теперь уже нет особой надобности, но он помогает устранить небольшие паразитные колебания на участках сигнала с большой скоростью изменения напряжения. На период генерируемых колебаний подключение конденсатора С1 влияет довольно слабо. Частота при подключении конденсатора C1 снизилась от 8,9 до 8,5 кГц.
После макетной проверки блок был собран "капитально" - с подключением стабилизатора, выпрямителя и умножителя. Оба транзистора на теплоотводе я заменил на КТ908Б. Для установки ТВС в штатный экранирующий кожух в его днище были просверлены отверстия, к которым и был прикреплён ТВС. Я прикрепил ТВС через текстолитовые шайбы и привинтил снизу кожуха гайками. Во избежание замыкания выводов ТВС на корпус они были укорочены до минимума. После чего эта конструкция была прикреплена к корпусу ВВ-блока штатными винтами.
При первом включении блока выявилась неработоспособность стабилизатора - оказались неисправными транзисторы Т2 и Т1 (У5-1). Транзистор Т2 (У5-1) 1Т906А (или 1Т905А) был заменён на КТ814Г. Здесь тоже нет никакой необходимости в ВЧ-транзис-торе - можно поставить низкочастотный и вполне можно применять кремниевый. Транзистор Т1 (У5-1) 2Т201Б имеет небольшое допустимое напряжение коллектор-эмиттер (20 В), и заменять его лучше на транзистор с этим параметром не менее 50 В. Я использовал 2N2222A в металлическом корпусе (цоколёвка его такая же, как у 2Т201Б).
Между выводами базы и эмиттера регулирующего транзистора Т1 рекомендуется включить резистор сопротивлением около 510 Ом, поскольку обратный ток коллектора германиевого транзистора Т2 (У5-1) может быть достаточно большим, и при большом коэффициенте передачи тока базы транзистора Т1 это может привести к невозможности уменьшения коллекторного тока транзистора Т1 ниже определённого значения (стабилизатор может стать неуправляемым). Резистор не будет лишним и при замене транзистора Т2 (У5-1) на кремниевый.
Следует убедиться в отсутствии самовозбуждения стабилизатора, контролируя осциллографом переменную составляющую на его выходе (коллектор транзистора Т1).
В моём случае наблюдалось самовозбуждение в виде пачек импульсов, следующих с частотой генератора. Подавить его удалось, припаяв керамический конденсатор ёмкостью 0,068 мкФ параллельно эмиттерному переходу транзистора Т1.

Рис. 2. Осциллограмма напряжения на первичной обмотке трансформатора
Получившаяся осциллограмма напряжения на первичной обмотке трансформатора приведена на рис. 2. Коэффициент отклонения - 10В/дел, развёртки - 20 мкс/дел. Заметно искажённая форма сигнала, конечно, недостаток с точки зрения излучаемых помех, однако несимметричность кривой удалось использовать для точной подстройки напряжения +8 кВ (об этом далее).

Рис. 3. Схема с изменениями, внесёнными в блок
Схема с изменениями, внесёнными в блок, показана на рис. 3. Изменения, внесённые в блок, показаны красным цветом, а в позиционные обозначения деталей добавлен штрих. Нумерация выводов ТВС показана только для повышающей обмотки, поскольку остальные две обмотки намотаны самостоятельно.
Напряжение +8 кВ запущенного ВВ-блока оказалось выше номинала, около 8,6 кВ. В заводском варианте использовались отводы от ВВ-обмотки для более точной установки напряжений. В случае с ТВС отводов нет, но для более точной установки напряжения +8 кВ можно обратить внимание на то, что выходное напряжение выпрямителя -1600 В зависит от амплитуды отрицательной полуволны на повышающей обмотке ТВС. Выходное напряжение же умножителя +8 кВ складывается из амплитуды положительной полуволны (она примерно соответствует напряжению на конденсаторе C1 (У5-2) умножителя) и напряжений на конденсаторах C3 и C5 (У5-2), которые примерно пропорциональны полному размаху напряжения на повышающей обмотке ТВС.
Можно использовать асимметричность генерируемого напряжения для более точной его установки. Заранее предсказать правильную полярность включения затруднительно, поскольку подключение выпрямителей всегда даёт ограничение снизу на повышающей обмотке из-за большей нагрузки на выпрямитель -1600 В, да и напряжение на конденсаторах не точно равно амплитуде полуволн и зависит ещё и от формы (крутизны вблизи вершин) генерируемого напряжения. К тому же изменение фазировки первичной обмотки в некоторой степени влияет и на форму генерируемого напряжения, поскольку имеется паразитная ёмкостная связь между выводом повышающей обмотки ТВС и базовой цепью генератора.
Исходя из этого, проще экспериментально подобрать оптимальную фазировку первичной обмотки, проверив оба варианта и остановившись на том, при котором напряжение +8 кВ ближе к номиналу. Напряжение -1600 В почти не меняется из-за действия ООС. Разумеется, при изменении фазы включения коллекторной обмотки следует соответственно изменять полярность включения базовой обмотки, чтобы выполнялось условие возбуждения генератора (ПОС). На выходное напряжение +8 кВ ощутимо влияет даже установка экрана ВВ-трансформатора из-за вносимой экраном ёмкости, поэтому окончательно нужно проконтролировать высокие напряжения после полной сборки блока. У меня лучший результат получился при противофазном включении вторичной обмотки (напряжения на несоединённом с общим проводом выводе первичной обмотки и высоковольтном выводе ТВС находятся в противофазе).
Продолжение следует
Автор: Э. Мамедов, г. Баку, Азербайджан
