Все, кому по роду занятий приходится сталкиваться с ремонтом или монтажом радиоэлектронных устройств, знают, насколько важно иметь у себя на рабочем месте паяльную станцию - без сомнения, основной инструмент для радиотехнических монтажно-демонтажных работ.
Паяльные станции свободны от традиционных недостатков обычных электропаяльников и обладают, во-первых, быстрым нагревом до рабочего состояния, а, во-вторых, имеют температурный контроль за нагревом и встроенную систему поддержания оптимального теплового режима с эффективными средствами стабилизации рабочей температуры во время пайки. Наличие широкого набора сменных головок и вспомогательных приспособлений для пайки позволяет значительно раздвинуть границы традиционного процесса пайки.
Широкий круг фирм-изготовителей (от европейских и американских - до тайваньских) предоставляет сегодня обширные возможности выбора паяльных станций, технически подходящих для выполнения любых радиомонтажных работ. Цены на такие станции (в долларовом исчислении) колеблются в весьма широких пределах.
Изделия тайваньской марки SOLOMON длительное время продаются в России через разветвленные дилерские и розничные сети ряда крупных фирм. В чем причина популярности SOLOMON? Конечно, в цене. Отанции за 40-80 долларов являются естественным выбором для тех, кто ограничен в расходах, либо не нуждается в большем для выполнения конкретных (несложных) паяльных работ. Покупатели этих недорогих паяльных станций - начинающие радиолюбители, радиомонтажники, любители практической электроники, мастера по ремонту аудиовидеоаппаратуры.
В предлагаемой статье автор подробно останавливается на схемотехнических решениях, особенностях конструкции и эксплуатации паяльных станций SOLOMON серий SL и SR. Богатый иллюстративный материал облегчит покупателю выбор подходящей паяльной станции, а информация о наиболее часто встречающихся неисправностях паяльных станций и методах их устранения позволит долго и эффективно их эксплуатировать.
Паяльные станции SL-10, SL-20, SL-30
Паяльные станции этой серии, предназначены как для радиолюбителей - электронщиков, так и для специалистов ремонтных служб с относительно небольшим объемом работы. Вследствие невысокой стоимости, высокой надежности и простоты эксплуатации станции широко применяются в радиомонтажных цехах с большим количеством радиомонтажников.
Эти паяльные станции предназначены для пайки при поддержании постоянной температуры жала паяльника в пределах от 150 до 480°С с точностью 2-3°C. Точность обеспечивается температурным датчиком, расположенным в корпусе нихромового проволочного нагревательного элемента типа SL-H (рис. 1) рядом с жалом паяльника, и электронно-цифровой системой регулирования температуры основного блока.

Рис. 1. Нихромовый проволочный нагревательный элемент типа SL-H
Кроме паяльных станций с традиционным проволочным нагревательным элементом, SOLOMON в рамках серии SL представляет новые станции SL-ЮСМС, SL-20СМС и SL-30СМС с керамическим нагревательным элементом SL-СМCH (рис. 2). Технические параметры данных станций не отличаются от базовых моделей SL-10, SL-20 и SL-30, но благодаря расположению нагревательного элемента в максимальной близости от точки пайки значительно улучшены характеристики нагрева жала и гарантирована постоянная температура при пайке.
Динамические характеристики нагрева паяльных станций типа СМС улучшены за счет использования новых схемотехнических решений и усовершенствованной конструкции паяльника. Объемный керамический нагреватель вводится в полость металлического паяльного жала, благодаря чему термочувствительный элемент приближен к фактической точке пайки. Следует подчеркнуть, что термин "керамический нагреватель" не обязательно подразумевает специальную зависимость сопротивления нагревателя от температуры (как это имеет место, например, в керамических нагревателях ERSA). Основными достоинствами СМС-паяльников SOLOMON, кроме постоянства сопротивления его керамического нагревателя, являются технологичность изготовления и невысокая цена.
Система регулирования температуры фактически исключает риск выхода из строя элементов монтажа при несоблюдении требований технологического процесса по максимальной температуре жала паяльника. Это особенно актуально при монтаже дорогостоящих элементов и оборудования, критичных к перегреву.

Рис. 2. Керамический нагревательный элемент SL-CMCH

Рис. 3. Унифицированный паяльник SL-I (24 В 2 А)
Станции SL-10, SL-20 и SL-30 комплектуются унифицированным паяльником SL-I (24 В, 2 А) (рис. 3), подключаемым к основному блоку через 5-контактный разъем. Питание паяльника осуществляется через понижающий трансформатор, который обеспечивает гальваническую развязку паяльника от первичной сети. В паяльных станциях типа СМС применен модернизированный паяльник SL-I СМС с керамическим нагревателем (рис. 4). Паяльники полностью взаимозаменяемы по техническим характеристикам и схеме включения. Однако жала для паяльников SL-I и SL-I CMC принципиально различаются. Если в нагреватель типа SL-H жало вставляется внутрь, то при использовании керамического нагревателя SL-CMCH жало надевается поверх нагревателя. Жало изготовлено из меди и покрыто никелем.

Рис. 4. Паяльник SL-I СМС с керамическим нагревателем
Модели SL-10ESD, SL-20ESD и SL-30ESD имеют дополнительный разъем заземления, снимающий заряды статического электричества, и комплектуются паяльником с заземленным жалом, что позволяет проводить любые паяльные работы со сверхчувствительными компонентами. Станция SL-30СМС имеет антистатическую модель с терминалом для заземления SL-30 СМС ESD.
Технические характеристики станций SL-10/20/30:
- Напряжение питания: 220 В.
- Потребляемая мощность: 48 Вт.
- Температурный режим пайки: SL-10 150°С...450°С.
- SL-20 150°С...420°С.
- SL-30 160°С...480°С.
- Напряжение питания паяльника: 24 В.
- Размер: 170 х 116 х 96 мм.
- Вес: 1,9 кг
Состав паяльных станций:
- основной блок с держателем паяльника;
- электрический паяльник;
- запасное жало.
Паяльные станции SL-10, SL-20, SL-30 различаются типами индикаторных устройств, отображающих температуру паяльника в данный момент времени.
В станции SL-10 индикатор практически отсутствует: температура жала паяльника задается с помощью движкового потенциометра по линейной шкале. Индикация нагрева паяльника осуществляется по загоранию светодиода, конструктивно расположенного в ручке потенциометра. В станции SL-20 температура жала также задается потенциометром (на этот раз вращающимся), в качестве индикатора используется линейная светодиодная шкала. Наконец, в станции SL-30 применяется цифровой 3-разрядный индикатор. Применение микросхемы АЦП в схеме индикатора в значительной мере увеличивает как точность индикации температуры жала, так и точность установки заданной температуры.
Паяльная станция Solomon SL-10 (рис. 5) является самой простой из серии SL, однако схемотехнические решения, заложенные в ней, используются и в более сложных станциях.
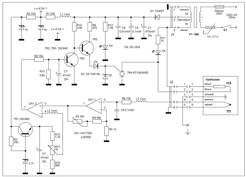
Принципиальная схема паяльной станции SL-10 приведена на рис. 6. Напряжение с термопары ТП, расположенной в нагревательном элементе паяльника, подается на неинвертирующий вход операционного усилителя, выполненного на одной половине микросхемы DA1 LM358. Коэффициент усиления каскада определяется цепью ООС (резисторы R3-R5) и регулируется подстроечным резистором R3.

Рис. 5. Паяльная станция "Solomon SL-10"
Выходное напряжение DA1.1, пропорциональное температуре жала паяльника, подается на вход DA1.2. На инвертирующий вход DA1.2 одновременно подается напряжение с потенциометра RV1, выполняющего роль задатчика температуры. DA1.2, выполненный на второй половине МС LM358, в данной схеме выполняет функции компаратора напряжения. Выходное напряжение DA1.2 управляет схемой коммутации на транзисторах TR2, TR3. Стабилизация напряжения задатчика осуществляется с помощью параметрического стабилизатора, выполненного на транзисторе TR1.
Управляющим элементом, коммутирующим ток нагревательного элемента паяльника, является симистор TR4 типа BT136-600E. После включения паяльной станции температура паяльника невелика, напряжение на выходе DA1.1 близко к нулю; при этом напряжение на выходе DA1.2 отсутствует. Транзистор TR2 закрыт, транзистор TR3 открыт, что приводит к открыванию симистора TR4 и нагреву паяльника. По мере нагрева жала паяльника напряжение на выходе DA1.1 увеличивается до тех пор, пока не превысит задающее напряжение на инвертирующем входе DA1.2. Появляющееся при этом на выходе DA1.2 положительное напряжение открывает транзистор TR2; транзистор TR3 закрывается - нагрев паяльника прекращается. Далее схема работает в режиме автоматического поддержания заданной температуры.

Рис. 6. Принципиальная схема паяльной станции SL-10
Для питания паяльной станции применяется сетевой трансформатор типа PT-045, предназначенный как для станции SL-10, так и для схожей по электронной схеме SL-20. Применение понижающего трансформатора обеспечивает гальваническую развязку между электрической сетью 220 В и низковольтным паяльником, что обеспечивает необходимую электробезопасность при работе со станцией и позволяет включить в схему элементы заземления жала паяльника. Мощность трансформатора - 60 Вт, вторичная обмотка обеспечивает напряжение 2 х 12В при максимальном токе 2 А. Питание паяльника станции осуществляется напряжением 24 В; для питания электронной схемы напряжение 12 В снимается с одной из обмоток трансформатора и выпрямляется диодом D1.
Особое внимание следует обратить на защиту паяльной станции и трансформатора питания. Помимо плавкого предохранителя (500 мА 250 В), расположенного на задней панели станции, в трансформаторе питания установлен термопредохранитель (TZ K-11, 1А, 117°C).
Паяльные станции с индексом ESD имеют на задней панели гнездо заземления жала паяльника. Гнездо соединено с паяльником через разъем J2. Паяльники станций ESD оснащены дополнительным проводом заземления жала, подключенным к металлическому кожуху паяльника. Наличие этого провода следует учитывать при замене паяльника у станций с индексом ESD. Как видно из принципиальной схемы, провод заземления более ни к чему не подключен, что позволяет использовать различные способы заземления жала при работе со станцией.
Индикация включения паяльной станции осуществляется зеленым светодиодом D4 типа L934 SGC; индикатор включения нагревателя паяльника - красный светодиод D5 типа L934 SRC, расположенный в ручке ползункового резистора RV1 типа SH SL45V B1K.
Конструктивно паяльная станция SL-10 выполнена в корпусе из твердой пластмассы. Органы управления и индикации расположены на передней панели станции. Паяльник подключается к станции с помощью 5-штырькового разъема, расположенного на левой боковой панели. Все элементы принципиальной схемы смонтированы на печатной плате (рис. 7); там же установлен переменный ползунковый резистор RV1, движок которого выведен на переднюю панель станции. Управляющий симистор TR4 установлен на малогабаритном пластинчатом радиаторе HS314. Печатная плата соединяется с трансформатором питания с помощью разъема J1; выходной разъем соединен с разъемом J2 печатной платы шлейфом.
Существенным недостатком паяльной станции SL-10 является отсутствие индикатора температуры жала паяльника. Светодиод D5, индицирующий подачу напряжения на нагревательный элемент, не дает представления о температуре паяльника. Между тем, информацию о температуре жала легко получить, измеряя выходное напряжение на выходе усилителя термопары.
В паяльной станции SL-20 в качестве индикатора температуры жала паяльника применен светодиодный шкальный индикатор. Индикатор представляет собой линейную шкалу, состоящую из 10 светодиодов с шагом индикации 30 градусов. Диапазон индикации температуры жала паяльника 150...420°С.
Принципиальная схема индикатора температуры паяльной станции SL-20 показана на рис. 8. В отличие от станции SL-10 в качестве усилителя термопары DA1.1 применена микросхема LM324, состоящая из четырех операционных усилителей. На втором ОУ DA1.2 выполнена схема сравнения; задатчик температуры выполнен на резисторе RV4 по схеме, аналогичной SL-10, однако вместо движкового потенциометра здесь применен обычный поворотный типа 16K1 (1 кОм) с линейной характеристикой.
Индикатор температуры содержит 10 компараторов напряжения, неинвертирующие входы которых подключены к соответствующим точкам многоступенчатого делителя напряжения RV3, R15 - R23, RV2, а все инвертирующие входы - к выходу усилителя термопары DA1.1. Выходы компараторов управляют светодиодной линейкой D7-D16 с соответствующими ограничительными резисторами R1-R10. Источником опорного напряжения является параметрический стабилизатор на транзисторе TR1, служащий одновременно задатчиком опорного напряжения для регулятора RV4. В схеме индикатора используются микросхемы DA2, DA3 типа LM339, включающие в свой состав по 4 прецизионных компаратора напряжения. Операционные усилители DA1.3, DA1.4 также используются в качестве компараторов напряжения для индикации двух высших разрядов индикатора.
Светодиод D6 - зеленого цвета, служит индикатором включения паяльной станции, а D5 - красного цвета (как и в схеме SL-10), он индицирует подачу напряжения 24 В на нагреватель паяльника.
Оба светодиода встроены в линейку индикатора температуры.
Остальная часть принципиальной схемы паяльной станции SL-20 полностью соответствует схеме станции SL-10 (за исключением схемных обозначений соответствующих элементов принципиальной схемы). Все элементы принципиальной схемы, включая переменный резистор RV4, смонтированы на печатной плате (рис. 9).

Рис. 7. Печатная плата паяльной станции SL-10

Рис. 8. Принципиальная схема индикатора температуры паяльной станции SL-20
Станция "Solomon SL-20" выпускается как с нихромовым проволочным нагревателем и монолитным медно-никелевым жалом, так и с керамическим нагревателем с интегрированной термопарой SL-20CMC (рис. 10).

Рис. 9. Печатная плата паяльной станции SL-20

Рис. 10. Паяльная станция Solomon SL:20CМC
В усовершенствованной модели "Solomon SL-30" (рис. 11) имеется индикация температуры на цифровых семисегментных светодиодных индикаторах. Индикатор выполнен на базе микросхем CA3162E и CA3161E фирмы INTERSIL. Диапазон рабочих температур станции - 160...480°С; погрешность - 2...3°С. Станция SL-30 выпускается как с нихромовым, так и с керамическим нагревателем (SL-30CMC). В модели SL-30ESD предусмотрен дополнительный разъем заземления.

Рис. 11. Паяльная станции "Solomon SL-30"
Микросхема CA3162E представляет собой высокоточный интегрирующий АЦП на 3 десятичных разряда с мультиплексным двоичнодесятичным выходом. Диапазон измерения входных сигналов от -99 мВ до +999 мВ с функцией автоматического определения полярности и индикацией перегрузки как в отрицательной (-), так и в положительной области измерения (ЕЕЕ), идеально подходит для измерения температуры жала паяльной станции. Микросхема обладает высокоимпедансными дифференциальными входами, высокой дифференциальной линейностью. Мультиплексируемые двоично-десятичные выходы и драйверы разрядов обеспечивают легкое согласование с внешними драйверами индикаторов СА3161Е. Для работы в режиме динамической индикации микросхема имеет три раздельных выхода стробирования разрядов.

Рис. 12. Принципиальная схема индикатора паяльной станции SL-30
Микросхема CA3161E представляет собой дешифратор двоичнодесятичного кода в семисегментный код и драйверы индикаторов. Двоично-десятичный 4-разрядный код поступает на входы данных дешифратора с выхода АЦП.
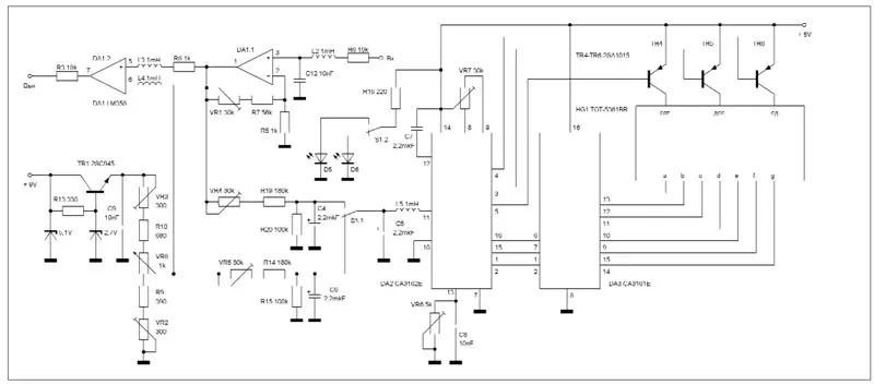
На рис. 12 показана принципиальная схема индикатора паяльной станции SL-30. Здесь, как и в станции SL-10 в качестве усилителя сигнала термопары применен сдвоенный операционный усилитель LM358 (DA1). Регулировка коэффициента усиления каскада на DA1.1 производится подстроечным резистором VR1.
Выходной сигнал усилителя термопары, пропорциональный температуре жала паяльника, снимается с выхода DA1.1 и через регулируемый делитель напряжения VR4 R19 R20 C6 поступает на вход АЦП CA3162 (DA2). Через аналогичный делитель VR5 R14 R15 C6 на вход АЦП подается постоянное напряжение с задатчика температуры. Переключателем S1.1 выбирается режим индикации станции - установка температуры либо контроль температуры жала. Вторая группа контактов переключателя S1.2 включает соответствующую индикацию режима работы станции - зеленый или красный светодиодный индикатор. Конденсаторы С4, С6 вместе с цепочкой С5, L5 сглаживают измеряемое напряжение и устраняют импульсные помехи на входе АЦП.
С помощью резистора VR7 устанавливаются нулевые показания индикатора при отсутствии напряжения на входе АЦП; резистор VR6 корректирует точность показаний АЦП. Конденсатор С7 - интегрирующий конденсатор АЦП.
Динамическая индикация устройства осуществляется следующим образом.
Помимо информации о температуре, преобразованной АЦП в двоично-десятичный код, АЦП вырабатывает стробирующие импульсы, сдвинутые друг относительно друга на треть периода. Эти импульсы последовательно поступают на анодные ключи TR4-TR6 индикатора HG1 типа TOT-5361BR. Одновременно, синхронно состробирующими импульсами, на входы преобразователя CA3161 поступает двоично-десятичный код цифры соответствующего разряда. Преобразованный в семисегментный, этот код подается на индикатор HG1, формируя нужную цифру в соответствующем разряде индикатора. В качестве анодных ключей индикатора применены транзисторы 2SA1015.

Рис. 13. Принципиальная схема источника питания станции SL-30

Рис. 14. Печатные платы паяльной станции SL-30
Задатчик температуры паяльной станции SL-30 выполнен на резисторах VR3, R10, VR8, R9, VR2. Источник опорного напряжения - параметрический стабилизатор на транзисторе TR1 типа 2SC945, аналогичный предыдущим станциям. Подстроечными резисторами VR2 и VR3 устанавливаются, соответственно, нижний и верхний пределы установки заданной температуры. Потенциометр VR8 - задатчик температуры типа 16K1 (1 кОм) с линейной характеристикой.
Применение ИМС и светодиодных индикаторов в качестве индикатора температуры вызвало необходимость в дополнительном источнике питания. Поэтому в паяльной станции SL-30 применяется трансформатор питания типа РТ-045 с дополнительной обмоткой IIc, формирующей напряжение 7 В и максимальным током 0,7 А. После выпрямления диодом D1 напряжение поступает на микросхему стабилизатора TR8 типа 7805. Выходное напряжение стабилизатора +5 В обеспечивает питание DA2, DA3 и индикатора HG1. Принципиальная схема источника питания станции SL-30 показана на рис. 13.
Конструктивно все элементы принципиальной схемы смонтированы на двух печатных платах, соединенных между собой шлейфом (рис. 14). На основной плате расположены усилитель термопары,компаратор, комплект микросхем с индикатором, задатчик температуры. На силовой плате - схема управления симистором, выпрямители и стабилизатор напряжения +5 В. Микросхема стабилизатора TR8 и си-мистор TR7 установлены на малогабаритных пластинчатых радиаторах HS314. Дополнительная плата соединяется с трансформатором питания с помощью 4-штырькового разъема J2; выходной разъем для подключения паяльника J3 расположен непосредственно на дополнительной плате. На основной плате расположен индикатор нагрева паяльника, выполненный на двух светодиодах типа L-1553 красного цвета и подключаемый к дополнительной плате разъемом J4.
Индикатор температуры - TOT 536 YBR (его распространенный аналог - BA56-12). Индикатор температуры выполнен на семисегментном светодиодном индикаторе типа SA03-11, установленном на основной печатной плате (децимальными точками вверх). Питание +5 В подается на задействованные сегменты индикатора a, b, с, d и децимальную точку через дополнительный резистор R18 номиналом 220 Ом.
Следуя директивам стандартов RoHS (Restriction of Hazardous Substances) и WEEE, согласно которым, начиная с 1 июля 2006 года, все электронные компоненты должны производиться с соблюдением жестких экологических норм, компания SOLOMON приступила к выпуску новых моделей паяльных станций серии SL.
Директива RoHS, ограничивающая использование опасных веществ, применительно к электронной промышленности, означает принудительный переход на бес-свинцовые технологии пайки, что предполагает использование среднетемпературных припоев на основе олова с добавлением меди, серебра, висмута и сурьмы. В отличие от свинцовосодержащих припоев с температурой плавления 180...200°C у этих сплавов температура плавления существенно выше.
Новая модификация паяльных станций SL-NI предназначена для работы с бессвинцовыми сплавами: SnCu, SnAg, SnAgCu (сплавы для пайки, предусмотренные международным соглашением RоHS) и призвана заменить на рынке продаж станции серии SL. В паяльных станциях серии SL-NI существенно улучшена эффективность нагрева, повышена стабильность температуры жала во всех режимах работы станции. За счет применения нового типа нагревателя уменьшаются инерционность нагрева и потери при передаче тепла от нагревателя к жалу.
Новая модификация нагревателя SL-NI существенно короче используемого ранее SL-IH (SL-H). В связи с этим применяются модифицированные паяльные жала серии 621 вместо 821 серии. Соответственно, новые паяльники станций серии SL-NI имеют укороченные формы и косметически отличаются от старой серии цветом раббера.
Станции новой серии SL-NI выпускаются компанией SOLOMON с начала 2006 года. Одновременно в продажу поступили запасные паяльники, нагреватели и жала новой серии. Вместе с тем в продажу продолжают поступать нагреватели и жала предыдущей серии. Компания подтверждает, что новый товар сертифицирован и соответствует международным стандартам RоHS.
Следует отметить, что паяльники старой и новой модификаций электрически взаимозаменяемы. Поскольку основной электронный блок станций не претерпел изменений в процессе модернизации, заменой паяльника можно существенно улучшить характеристики своей станции.
Паяльные станции SL-916, SL-928
При конструировании, ремонте и обслуживании радиоэлектронной аппаратуры недостаточно правильно определить неисправность или нарушение работы в схеме, выявить неисправный компонент. Удаление неисправной детали схемы является зачастую более трудоемкой задачей, чем установка исправного компонента.
Облегчить демонтаж электронных компонентов можно путем применения специализированного демонтажного инструмента.
Разработчики паяльного оборудования фирмы SOLOMON предлагают оригинальную конструкцию паяльника для демонтажа электронных компонентов SL-916G (рис. 15). Устройство, подключаемое к основному блоку с помощью DIN-штекера, выполнено в виде пистолета массой около 400 г При работе с высокими температурами жала, рукоятка устройства, изготовленная из высокотемпературного ударопрочного карболита, практически не нагревается. Особая конструкция нагревательного элемента SL-916 GH (рис. 16) способствует эффективному и безопасному перемещению припоя по каналу вывода в сборный контейнер в диапазоне рабочих температур. Совмещение канала вывода расплавленного припоя с нагревательным элементом гарантирует расплавленное состояние припоя во время операции выпаивания. Кроме того, демонтажные станции, работающие с устройством, снабжены мощным компрессором западногерманской фирмы RIETSCHLE THOMAS, который обеспечивает эффективное удаление припоя даже на многослойных печатных платах. Подключение компрессора к пистолету производится с помощью силиконовой трубки длиной 1,2 м.

Рис. 15. Паяльник для демонтажа электронных компонентов SL-916G

Рис. 16. Нагревательный элемент SL-916 GH
В связи с тем, что монтаж и демонтаж компонентов при ремонте электронных схем в большинстве случаев выполняются последовательно одним и тем же специалистом, очевидно, что гораздо удобнее иметь на рабочем месте универсальную систему, объединяющую в себе возможности для проведения обеих операций.
Паяльная станция для пайки и распайки электронных компонентов "SL-916 Solomon"
"SL-916 Solomon" (рис. 17) - лучшая из семейства паяльных станций фирмы SOLOMON. Она может быть полезна как любителям-электронщикам, так и специалистам-профессионалам сервисных центров.

Рис. 17. Паяльная станция SL-916 Solomon
Станция состоит из основного блока и подключаемых к нему электрического паяльника SL-916 IH и отсасывающего устройства SL-916 GH. Паяльник SL-916 IH полностью идентичен по электрической схеме паяльнику SL-I, описанному выше (см. рис. 3), однако отличается от него низковольтным DIN-штекером.
Основной блок имеет две независимые электронные схемы автоматической регулировки и поддержания на заданном уровне температуры паяльника и отсасывающего устройства мощностью 50 Вт, что позволяет использовать паяльную станцию для проведения параллельных операций пайки/распайки.
Рабочие температуры устанавливаются при помощи потенциометров на передней панели по показаниям светодиодных индикаторов шкального типа. Внутри основного блока находится компрессор для создания вакуумного разряжения до 500 мм. рт. ст., подсоединяемый через специальный штуцер передней панели к отсасывающему устройству. Для удобства эксплуатации корпус сборочного контейнера отсасывающего устройства выполнен из термостойкого стекла.
В комплект поставки входят также запасные наконечники для паяльника и отсасывающего устройства и комплект запасных фильтров для отсасывающего устройства. Для периодической чистки канала отсоса нагревательного элемента станции предусмотрены металлические ершики, также входящие в комплект изделия.
Технические характеристики:
- Напряжение питания: 220 В / 50 Гц
- Потребляемая мощность по одному каналу: 50 Вт
- Напряжение питания паяльника и отсасывающего устройства: 24 В
- Температурные режимы пайки: 150...420°С
- Температурные режимы распайки: 210...480°С
- Размер: 218x176x145 мм
- Вес: 5,3 кг
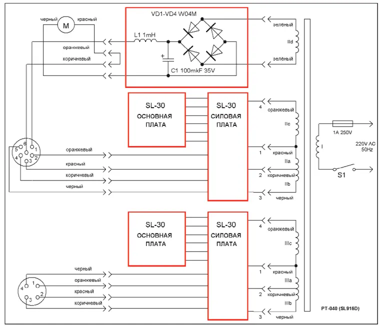
Функциональная электрическая схема паяльной станции SL-916 показана на рис. 18.

Рис. 18. Функциональная электрическая схема паяльной станции SL-916
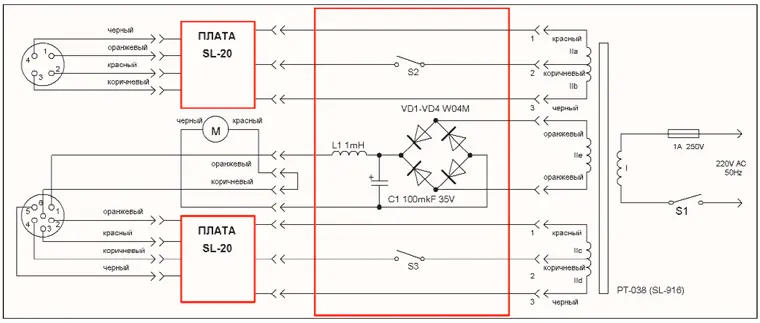
Паяльная станция SL-916 включает в себя две унифицированные электронные схемы управления, идентичные применяемым в паяльной станции SL-20. Индикаторами температуры жала паяльника и отсасывающего устройства являются выведенные на переднюю панель станции светодиодные шкальные индикаторы. Каждый индикатор представляет собой линейную шкалу, состоящую из 10 светодиодов с шагом индикации 30°С. Диапазон индикации температуры жала паяльника 150...420°С; отсасывающего устройства - 210...480°С (с шагом индикации 30°С). Принципиальные схемы и конструкции печатных плат станций SL-916 и SL-20 полностью идентичны вплоть до схемных обозначений радиоэлементов.
Для питания паяльной станции применяется сетевой трансформатор типа PT-038. Вторичные обмотки трансформатора IIa - IIb и IIc - IId (отдельные для каждого канала станции) обеспечивают напряжения: 12+12 В - для паяльника станции и 12+14 В - для отсасывающего устройства. Максимальный ток обмоток - 1,8 А. Питание компрессора станции осуществляется напряжением 24 В от отдельной обмотки IIe с максимальным током 1,0 А.
Коммутация питающих напряжений паяльной станции производится с платы коммутации. На плате расположены: выключатель сетевого напряжения, выключатели каналов пайки и устройства отсоса, выпрямитель компрессора на диодной сборке W04M и низковольтные разъемы питания станции. С помощью выключателей S2 и S3 питающие напряжения 12 В подаются на электронные схемы каналов станции (при отсутствии этих напряжений нагреватели обоих каналов обесточены). Элементы заземления жала паяльника в конструкции паяльной станции отсутствуют.
Защита паяльной станции SL-916 осуществляется с помощью плавкого предохранителя 1 А / 250 В, расположенного на задней панели станции.
Индикаторами включения каждого канала паяльной станции служат светодиоды зеленого цвета, встроенные в линейки индикаторов температуры каналов. Светодиоды красного цвета в соответствующих линейках индикаторов, как и в схеме SL-20, индицируют подачу питающих напряжений на нагреватели паяльника и устройства отсоса соответственно.
Паяльная станция SL-916 комплектуется металлическими держателями с высокотемпературными кар-болитовыми вставками, монтируемыми на боковых стенках станции. Электрические гнезда для подключения паяльника и отсасывающего устройства размещены на передней панели станции. Там же расположен штуцер для подсоединения шланга отсоса. В корпусе штуцера размещен войлочный воздушный фильтр. Второй фильтр - проволочный, расположен в сборочном контейнере отсасывающего устройства и предназначен для сбора и охлаждения припоя. Гнезда соединены с разъемами плат управления соответствующими жгутами, штуцер подсоединен к компрессору паяльной станции силиконовым шлангом. Выключатель компрессора, расположенный в отсасывающем устройстве, коммутирует подачу напряжения 24 В на компрессор через контакты 1-6 разъема.
Станция, которую ждали
Было бы удивительно, если в ряду паяльных станций для пайки и распайки электронных компонентов не появилась паяльная станция с цифровой индикацией температуры пайки, аналогичной SL-30. Изготовить такую станцию на базе SL-916 несложно, если учесть, что размеры печатных плат станций SL-20 и SL-30 идентичны. Поэтому появление на рынке паяльной станции "SL-916D Solomon" (рис. 19), аналогичной станции SL-916, с раздельными каналами пайки и распайки и цифровой индикацией не вызвало удивления у специалистов.

Рис. 19. Паяльная станция "SL-916D Solomon"
Основной блок станции также имеет две независимые электронные схемы автоматической регулировки и поддержания на заданном уровне температуры паяльника и отсасывающего устройства мощностью 50 Вт, что позволяет использовать паяльную станцию для проведения параллельных операций пайки/распайки.
Паяльная станция SL-916D имеет цифровую регулировку температуры каналов пайки и распайки, которая отображается на двух цифровых индикаторных дисплеях станции.
Технические характеристики паяльных станций SL-916 и SL-916D, включая габаритные размеры и вес, полностью идентичны.
Функциональная электрическая схема паяльной станции SL-916D показана на рис. 20.

Рис. 20. Функциональная электрическая схема паяльной станции SL-916D
Паяльная станция SL-916D включает в себя две унифицированные электронные схемы управления, идентичные применяемым в паяльной станции SL-30. Индикаторами температуры жала паяльника и отсасывающего устройства являются выведенные на переднюю панель станции 3-разрядные цифровые семисегментные светодиодные индикаторы. Принципиальные схемы и конструкции печатных плат станций SL-916D и SL-30 полностью идентичны вплоть до схемных обозначений радиоэлементов.
Сетевой трансформатор паяльной станции - типа PT-040. Вторичные обмотки трансформатора Iia, IIb и IIIa, IIIb рассчитаны на напряжения 12,5 + 12,5 В при максимальном токе 2 А. Обмотки IIc и IIIc трансформатора вырабатывают напряжения 7 В с максимальным током 0,7 А - для питания АЦП и светодиодного индикатора. Питание компрессора станции осуществляется напряжением 24 В от отдельной обмотки IId с максимальным током 1,0 А. Выпрямитель компрессора, аналогичный SL-916, выполнен на отдельной печатной плате.
Разумеется, очень удобно иметь на рабочем месте каждого монтажника такую паяльную станцию. Она незаменима как для начинающих, так и для опытных радиолюбителей. Но в ремонтных мастерских и радиомонтажных цехах при большом количестве работников это становится накладно. Да и не всегда демонтажные работы выполняются так же часто, как монтажные. Поэтому в некоторых случаях целесообразнее иметь одну специализированную паяльную станцию на 4-6 работников.
Разработчики паяльного оборудования фирмы SOLOMON предлагают паяльную станцию для демонтажа электронных компонентов SL-928.
Паяльная станция SL-928 для распайки компонентов
Паяльная станция SL-928 (рис. 21), предназначенная для выпайки электронных компонентов и устранения дефектов пайки, удовлетворит как требованиям любителей, так и профессионалов.

Рис. 21. Паяльная станция "SL-928 Solomon"
Станция состоит из основного блока и паяльника с отсосом, подключаемого к основному блоку через низковольтный DIN-штекер. Компрессор внутри основного блока создает вакуумное разрежение до 500 мм. рт. ст. и подсоединен к отсасывающему устройству посредством штуцера передней панели.
Температура жала поддерживается на постоянном заданном уровне в диапазоне 210...480°С и индицируется посредством семисегментных индикаторов на основном блоке станции.
Низковольтный паяльник для распайки (24 В) имеет удобную эргономичную форму "пистолета" с кнопкой для отсоса на рукоятке.
Корпус сборочного контейнера отсасывающего устройства выполнен из термостойкого стекла, что позволяет наглядно отслеживать уровень его загрязненности. Фильтр сбора припоя - проволочный.
Технические характеристики:
- Напряжение питания: 220 В / 50 Гц.
- Потребляемая мощность: 50 Вт.
- Температурный режим распайки: 210...480°С.
- Напряжение питания паяльника: 24 В.
- Размер: 218x176x145 мм.
- Вес: 5,3 кг
Функциональная электрическая схема паяльной станции SL-928 показана на рис. 22.

Рис. 22. Функциональная электрическая схема паяльной станции SL-928
Станция SL-928 включает в себя электронную схему управления, идентичную применяемой в паяльной станции SL-30. Индикатор температуры жала отсасывающего устройства - светодиодный семисегментный 3-разрядный. Принципиальные схемы и конструкции печатных плат станций SL-928 и SL-30 почти идентичны. Отличие заключается в конструкции дополнительных печатных плат (рис. 23) - на плате станции SL-30 установлен выходной разъем для подключения паяльника. Дополнительная плата паяльной станции SL-928 соединена с выходным разъемом, расположенным на передней панели станции, электрическим жгутом.

Рис. 23. Дополнительная печатная плата паяльной станции SL-928
Сетевой трансформатор паяльной станции - типа PT-036. Вторичные обмотки трансформатора Iia, IIb рассчитаны на напряжения 12,5+12,5 В при максимальном токе 2 А. Обмотка IIc трансформатора вырабатывает напряжение 7 В с максимальным током 0,7 А - для питания АЦП и светодиодного индикатора. Питание компрессора станции осуществляется напряжением 24 В от отдельной обмотки IId с максимальным током 1,0 А. Выпрямитель компрессора, аналогичный SL-916, выполнен на отдельной печатной плате.
Защита паяльной станции SL-928 осуществляется с помощью плавкого предохранителя 1 А / 250 В, расположенного на задней панели станции. Элементы заземления жала паяльника в конструкции паяльной станции отсутствуют.
На передней панели паяльной станции размещены гнездо для подключения отсасывающего устройства и штуцер для подсоединения шланга отсоса. Гнездо соединено с разъемами дополнительной платы и платой выпрямителя компрессора электрическим жгутом, штуцер подсоединен к компрессору паяльной станции силиконовым шлангом.
От технического описания паяльных станций SOLOMON перейдем к вопросу ремонта вышеописанных станций.
А зря! Может быть поэтому технические специалисты сразу переходят к разделу РЕМОНТ, постигая вопросы эксплуатации прибора что называется на собственной шкуре? Бог им судья! Начнем с ремонта...
Дефектация и ремонт паяльников
Паяльники SL-I, SL-I CMC, SL-916G, как и положено по теории надежности, являются "самым слабым звеном" паяльных станций. Работа с высокими температурами, механические перемещения в процессе работы - все это приводит к тому, что паяльники станций имеют ограниченный ресурс работы. Особенно это касается нагревательных элементов. Поэтому при отказе паяльной станции в первую очередь необходимо проверить исправность паяльника.
Самая простая проверка паяльника - заменой. Автор настоятельно рекомендует при покупке паяльной станции помимо необходимого вам набора жал приобрести дополнительный паяльник и нагревательный элемент. Зачем? Попробуем пояснить!
Во-первых, при внезапном отказе паяльника вы теряете возможность работать с паяльной станцией до тех пор, пока не отремонтируете его. Как правило, ремонт осуществляется заменой нагревательного элемента, которые не всегда бывают в продаже. Поэтому, прикупив "про запас" нагревательный элемент, вы уже через 15-20 минут можете продолжить работу (иногда срочную).
Во-вторых, редко кто работает с одним паяльным жалом. Станции SL-10-SL-30, например, комплектуются жалом 821, а для пайки SMD-компонентов необходимо работать с жалами 822 и 823. Замена жал в процессе работы не совсем целесообразна. Здесь то и выручает второй паяльник! Подключить другой паяльник с новым жалом в процессе работы гораздо быстрее и надежнее, чем менять само жало.
Итак, если с новым паяльником станция заработала - значит дефект в паяльнике. Если второго паяльника нет - проверяем старый. В любом случае дефектация начинается с проверки целостности нагревателя. Характерный признак перегорания нагревателя - естественное отсутствие нагрева при любой заданной температуре. Красный светодиод индикации нагрева при этом будет гореть.
Для проверки нагревателя у паяльников SL-I и SL-I CMC с помощью омметра проверяют сопротивление между контактами 4 и 5 переходного разъема. Сопротивление нагревателя должно быть в пределах 12±0,5 Ом. Если это не так, не спешите менять нагреватель. Характерный дефект нагревателя SL-H - потеря контакта в переходной клемме ножевого типа. Не исключен и обрыв соответствующего провода в паяльнике. Для проверки придется разобрать паяльник, вывернув два винта. Рукоятка паяльника распадается на две половинки (рис. 24). Затем снимают силиконовые изолирующие трубки и, рассоединив выходные клеммы нагревателя, их внимательно осматривают Теперь сопротивление нагревателя можно проверить, подключив щупы омметра непосредственно к полосковым металлическим выводам, входящим в ножевую клемму. Если нагреватель цел, поджимают контакты клеммы пассатижами и повторно проверяют исправность нагревателя. Если же нагреватель не подает "признаков жизни", его придется заменить.

Рис. 24. Паяльник SL-I в разобранном виде
Попутно проверяют целостность проводов, подходящих к нагревателю - это провода белого и желтого цвета. Обрыв в кабеле устраняют классическим способом - определив как можно точнее место обрыва путем многократных изгибов соответствующих участков кабеля, и затем надрезав изоляцию в месте обрыва на длину 2-3 см. Обрыв устраняют вставкой из гибкого провода (ни в коем случае не сращиванием оборванных концов) с обязательной хорошей изоляцией места ремонта как внутри кабеля (здесь незаменима трубка ПВХ), так и снаружи.
Замена нагревателей паяльных станций обычно не вызывает проблем. Проще всего поменять нагреватель SL CMCH в паяльнике SL-I CMC. Для этого необходимо снять металлический кожух с жалом с нагревательного элемента, аккуратно отвернуть керамическую втулку от рукоятки паяльника и освободить доступ к нагревателю. Затем, ослабив резиновую втулку крепления кабеля паяльника, выталкивают нагреватель вместе с кабелем из рукоятки. Извлекают старый нагреватель из 4-контактного разъема и заменяют его новым. Ключ разъема не позволит ошибиться при подключении. Затем втягивают кабель вместе с нагревателем внутрь рукоятки, закрепляют втулку и аккуратно наворачивают керамическую втулку на свое место, следя за тем, чтобы нагреватель не проворачивался вместе с втулкой. Устанавливают жало и металлический кожух - после этого паяльник готов к работе.
Несколько сложнее замена нагревателя SL-H в паяльнике SL-I. Для замены отворачиваем два винта в рукоятке паяльника и разделяют рукоятку на две половинки (рис. 24). Затем снимают силиконовые изолирующие трубки и рассоединяют выходные клеммы нагревателя. Вывернув три винта крепления, снимают старый нагреватель.
Здесь есть один нюанс. Дело в том, что у паяльников SL-I станций с заземлением жала (с индексом ESD) металлический корпус нагревателя паяльника электрически соединен с выв. 3 разъема J3 отдельным проводом зеленого цвета. У обычных паяльников SL-I такое соединение отсутствует. Поэтому при снятии заземленного нагревателя необходимо откусить запрессованный в корпус конец провода, зачистить его на 8-10 мм, желательно облудить, и при монтаже нового нагревателя отформовать его под один из крепежных винтов.
Далее устанавливают новый нагреватель на место старого и затягивают крепежные винты. Подключают выходные клеммы нагревателя к соответствующим проводам паяльника - два провода белого цвета (нагреватель) к белому и желтому проводам паяльника соответственно. Провода термопары подключают к красному и черному проводам паяльника, соблюдая полярность - положительный вывод термопары имеет прожилки красного цвета. После подключения собирают паяльник в обратном порядке.
Замена нагревателя SL-916 GH паяльника для демонтажа электронных компонентов SL-916G по сути аналогична предыдущим операциям. Отвернув три крепежных винта, аккуратно разделяют рукоятку на две части. Рассоединив выходные клеммы и вывернув четыре винта крепления нагревателя, вынимают его из корпуса. Устанавливают новый нагреватель, подключив его в соответствии с вышеописанными правилами к электрожгуту паяльника. При окончательной сборке необходимо убедиться в отсутствии перегибов вакуумного силиконового шланга паяльника и нормальной работе выключателя компрессора.
Второй этап проверки паяльника - проверка целостности термопары. При обрыве термопары или ее цепей, на вход усилителя паяльной станции наводятся напряжения шумов и наводки, значительно превышающие напряжение сигнала с термопары. Схема воспринимает эти сигналы как напряжение термопары и выключает канал нагрева. Поэтому при обрыве термопары нагреватель остается холодным, светодиод индикации нагрева не горит. Этот дефект наиболее характерен для паяльных станций c керамическим нагревателем (типа CMC).
Косвенно исправность термопары определяют омметром, подключенным к контактам 1 и 2 переходного разъема. Сопротивление может принимать значения от 0,5 до 2 Ом. Если это не так, проводят проверку, аналогичную первому этапу, с обязательной дефектацией проводки паяльника. При обрыве термопары заменяют нагревательный элемент
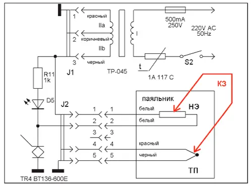
Третьим и самым неприятным дефектом нагревателя является замыкание термопары на нагревательный элемент - эта неисправность не менее частая, чем обрыв нагревателя.
В исправном состоянии термопара и нагревательный элемент в паяльнике подключены к разным парам проводов и электрически изолированы между собой. Термопара подключается на вход усилителя, а нагреватель подключен в виде нагрузки к управляющему симистору (рис. 25).

Рис. 25. Схема, поясняющая процесс замыкания термопары на нагревательный элемент
Если в процессе работы термопара, расположенная в непосредственной близости от нагревателя и подключенная одним концом к общему проводу, замыкает в какой-либо точке на спираль нагревательной катушки, происходит электрический пробой нагревателя на общий провод через термопару. Поскольку сопротивление термопары достаточно низкое и пробой может произойти практически в любой точке нагревателя, общее сопротивление нагревателя при этом может уменьшиться до состояния короткого замыкания. Си-мистор при этом исключается из схемы. Напряжение 24 В с выхода трансформатора в этом случае будет приложено к измененной уменьшенной нагрузке, потребляемая от сети мощность резко возрастает, что в результате приводит к перегреву трансформатора питания и выходу его из строя.
В паяльных станциях SL10-SL30 до этого дело доходит крайне редко. В первую очередь должен перегореть предохранитель 500 мА по цепи питания 220 В, расположенный на задней стенке паяльной станции.
Во вторую очередь перегорает термопредохранитель 1 А / 117°С, расположенный в трансформаторе питания. Кстати, эта очередность не всегда соблюдается: зачастую из-за постепенного разогрева трансформатора в первую очередь перегорает термопредохранитель. В серии паяльных станций, выпущенных несколько лет назад, по цепи питания 220 В был установлен предохранитель 1 А, что практически всегда приводило к выходу из строя термопредохранителя.
Итак, характерный признак замыкания термопары на нагреватель - резкое увеличение тока нагрузки. Дефект может проявляться по-разному - от мгновенного выхода из строя предохранителя 500 мА, до нескольких минут нестандартной работы станции. Также характерно внезапное резкое ослабление свечения индикаторов или их питание в ходе работы. Дефект не всегда проявляется сразу - станция может нормально разогреть паяльник до определенной температуры, а затем внезапно проявляется указанный дефект. В любом случае, во избежание неприятных последствий, станция должна быть немедленно выключена из сети.
В подобной ситуации поступают следующим образом. В первую очередь необходимо отключить паяльник от станции. Затем проверяют предохранитель 500 мА, если он перегорел - заменяют на аналогичный. Омметром проверяют исправность первичной обмотки трансформатора, не забывая при этом замкнуть выключатель питания. Сопротивление первичной обмотки трансформатора должно быть около 40 Ом. Если все исправно, включают станцию без паяльника. При отказе паяльника станция включается нормально, индикаторы светятся.
После этого всегда возникает желание подключить паяльник к станции. А вот этого делать не следует, иначе вы воочию убедитесь в проявлении вышеописанного дефекта. Лучше всего, конечно, подключить исправный, резервный паяльник и проверить работу станции. После того как вы убедитесь в исправной работе станции, меняйте нагревательный элемент.
Кстати, не всегда дефект проявляется однозначно. Иногда станция некоторое время может работать нормально. Да и с помощью омметра не всегда можно определить даже небольшую утечку между термопарой и нагревателем. Но в любом случае повторное проявление дефекта с данным нагревателем - сигнал к замене последнего.
Продолжаем поиск дефекта. Предположим, что после замены предохранителя 500 мА первичная обмотка трансформатора не прозванивается. В таком случае придется вскрывать станцию. В паяльных станциях SL-10 - SL-30 выкручивают пять саморезов под ножками. Аккуратно снимают верхнюю часть станции, оставляя панельку с входным шнуром и предохранителем в нижней части корпуса. Омметром повторно проверяют исправность первичной обмотки трансформатора (два черных провода, выходящих из нижней секции трансформатора). Отсутствие сопротивления (40 Ом) говорит о перегорании термопредохранителя TZ K-11 1А / 117°C.
Для замены предохранителя аккуратно разрезают лезвием или скальпелем сперва изолирующую пленку, затем бумажную изоляцию первичной обмотки трансформатора. Надрезы желательно производить в разных местах - первый справа, второй слева. Аккуратно, стараясь не оборвать обмоточный провод, выпаивают дефектный термопредохранитель. Попутно осматриваем первичную обмотку - на ней не должно быть следов прогара. Так же аккуратно впаиваем новый термопредохранитель, обеспечивая необходимый отвод тепла от выводов. В противном случае после пайки мы получим еще один сгоревший предохранитель. Установив термопредохранитель на место, фиксируют его скотчем. Затем изолируют трансформатор в обратном порядке, так же фиксируя скотчем места разреза. Вновь проверяют целостность первичной обмотки. Как правило, после такой операции трансформатор вновь готов к работе.
Проверяют работу трансформатора, предварительно отключив от печатной платы разъем J1. После включения станции на выходе трансформатора должно появиться напряжение 2x12 В. Если же это напряжение меньше (слышно гудение трансформатора) либо вновь перегорают предохранители, то такой трансформатор заменяют.
В паяльные станции SL-10-SL-20 вместо оригинального трансформатора PT-045 удачно вписывается ТП-50-6 с теми же характеристиками - 2x12 В / 2 А. Подойдет и ТТП-50 (2x12 В / 2 А). Для станции SL-30 на трансформатор необходимо домотать дополнительную обмотку 7 В / 0,7 А - для питания цифровой схемы. На трансформатор ТТП-50 поверх изоляции наматывается 55 витков провода ПЭВ-2 диаметром 0,45...0,55 мм. Обмотки соединяются синфазно, дополнительная обмотка подключается одним выводом к нулевому (красному) проводу. Крепятся трансформаторы на нижнюю панель паяльной станции.
К сожалению, в трансформаторах PT-038 и PT-036 паяльных станций SL-916 и SL-928 соответственно термопредохранители не установлены. Поэтому при выходе из строя этих трансформаторов их обмотки (как правило, вторичные) придется перемотать. Есть и другой опробованный вариант ремонта таких паяльных станций. Трансформатор PT-038 меняется на три тороидальных трансформатора - два ТТП-60 (2x12 В / 2,2 А) и один ТТП-30 (24 В / 1 А). Трансформаторы ТТП-60 устанавливаются один на другой на дне паяльной станции SL-916; ТТП-30 располагают на задней стенке станции, ближе к компрессору. Первичные обмотки трансформаторов соединяют параллельно, вторичные подключают к соответствующим нагрузкам. Стоимость деталей для такой замены около 1300 руб., однако надежность такого комплекта значительно выше. Кроме того, имеется запас по выходной мощности. Для большей надежности желательно установить в цепи нагревателей тугоплавкие предохранители на 3-4 А.
Трансформатор PT-036 станции SL-928 меняется на следующие трансформаторы: один ТТП-60 (2x12 В / 2,2 А) и один ТТП-30 (24 В / 1 А). На трансформатор ТТП-60 поверх изоляции наматывают 55 витков провода ПЭВ-2 диаметром 0,45...0,55 мм. Соединение обмоток описано выше. ТТП-60 устанавливается на место снятого трансформатора, ТТП-30 можно установить рядом или вместе с ТТП-60. При этом, во избежание повторных замен, также рекомендуется установка предохранителей в цепь нагревателя станции.
Неисправности в электронной схеме паяльных станций встречаются значительно реже и связаны, как правило, с выходом из строя ряда электронных компонентов.
Регулировка паяльных станций
Необходимость в регулировке паяльных станций возникает при выходе из строя регулировочных потенциометров, разрегулировке станции в процессе работы, замене АЦП и ряде других случаев. После замены паяльников и нагревательных элементов регулировка станции не требуется.
Однако, следует отдавать себе отчет в том, что заводская регулировка паяльных станций проводится по определенной технологии с применением специальной аппаратуры. Соответственно, неграмотная регулировка станций с применением низкоточных приборов приводит к значительной разрегулировке станций. Задача послеремонтной регулировки - по-воз-можности не нарушить заводские регулировки, а скорректировать их в нужных пределах.
Несколько лет назад наиболее популярным дефектом станций SL-10-SL-30 был отказ подстроечных резисторов типа SH-085 вследствие применения в схемах некачественной партии резисторов. Если учесть, например, что в станции SL-30 таких резисторов семь, а при ремонте необходимо осуществить профилактику дальнейших отказов, объем регулировочных работ при этом был весьма значителен. В настоящий момент в связи с заменой резисторов на более качественные и с изменением технологии настройки, количество отказов, связанных с неисправностями электронных схем, резко уменьшилось.
Итак, начнем с регулировки паяльной станции SL-10, в которой применен только один регулировочный резистор R3 (см. рис. 6). Этот резистор под схемным обозначением VR1 применяется во всех паяльных станциях серии SL для регулировки коэффициента усиления каскада усилителя термопары. При этом предполагается, что график зависимости термо-ЭДС от температуры в диапазоне температур 0...500°С носит линейный характер. Поскольку нижняя граница рабочего диапазона температур жала - 150...160°С, компенсация холодного спая в схеме отсутствует Следует также отметить, что от точности регулировки каскада резисторами R3 (VR1) зависит точность настройки всей паяльной станции.
Замена подстроечного резистора в схеме, как правило, сложностей не вызывает. Из схем паяльных станций видно, что за исключением резистора VR7 в схеме АЦП паяльной станции SL-30, остальные регулировочные резисторы работают в реостатном включении. Неисправный резистор аккуратно выпаивают из схемы. Затем с помощью цифрового мультиметра как можно точнее измеряют сопротивление введенной части резистора. При этом, во избежание появления температурной погрешности, необходимо дать резистору остыть до комнатной температуры. Для замены лучше использовать аналогичные отечественные резисторы СП3-38Б. Отлично вписываются в схему резисторы CA9V испанской фирмы ACP. Для замены с помощью цифрового мультиметра выставляют сопротивление введенной части нового резистора, аналогичным измеренному ранее. Впаивают резистор в схему. При точном соблюдении вышеописанных операций дальнейшая регулировка не понадобится. В противном случае необходима дополнительная подрегулировка.
Регулировка температуры жала паяльника может быть выполнена по следующей технологии. Для регулировки нам потребуется ненужное жало, термопара 41700105 и цифровой термометр. Использовать мультиметр с измерением температуры нежелательно, так как точность этих приборов у популярных моделей UNIT и MASTECH, например, составляет 1-2%+3-4 единицы младшего разряда. Это означает, что при измерении температуры жала 300°С мы получаем ошибку не менее 6°С. Поэтому для снижения погрешности измерения целесообразно в качестве измерителя температуры использовать цифровой термометр с точностью измерения не ниже 0,5%, например "CENTER 301-309". Вместо термопары 41700105 подойдет любая другая в цилиндрическом металлическом корпусе с расширенным диапазоном измерения температуры -40...+1000°С.
Для измерения температуры жала необходимо просверлить в жале паяльника отверстие диаметром 3,0 мм для установки термопары 41700105. Если используется другая термопара, то диаметр отверстия должен соответствовать ее диаметру. Затем, после установки жала в паяльник, в это отверстие вставляется термопара, а ее выводы подключаются к измерительному прибору. Датчик температуры готов к работе.
Включают паяльную станцию SL-10, потенциометр регулятора температуры выставляют на рабочую температуру (например 300°С) и дожидаются момента выключения нагревателя (по погасанию красного светодиода). Фиксируют в этот момент температуру жала и проверяют ее соответствие установленной температуре. Резистором R3 добиваются соответствия заданной и фактической температуры в момент выключения нагревателя. Проверяют это соответствие через 10-15 минут работы станции в установившемся режиме. Если все нормально - регулировка закончена.
Температуру нагрева жала можно также отрегулировать при максимальной температуре станции (для SL-10 - 450°С), однако ошибка измерения температуры при этом будет больше. Практика показывает что регулировку желательно проводить в том диапазоне температур, в котором станция работает наиболее часто.
Операция регулировки усилителя термопары, описанная выше, стандартна для всех паяльных станций серии SL. Главная задача - получить зависимость напряжения на выходе усилителя от температуры жала паяльника. Весь дальнейший процесс регулировки сводится к настройке индикаторов и задатчиков температуры паяльных станций.
Регулировка паяльной станции SL-20 также не вызывает больших сложностей. После вышеописанной регулировки усилителя термопары необходимо найти положение регулятора заданной температуры станции, при котором индикатор нагрева паяльника выключается. Это положение регулятора будет соответствовать выбранной вами температуре (например, 300°С). Затем настраивают индикатор. Резистором RV2 (см. рис. 8) устанавливают опорный ток через делитель, а резистором RV3 - минимальную температуру нагревателя (для SL-20 - 150°С).
Эти операции выполняют следующим образом. Сначала при максимальной температуре нагрева (450°С) регулировкой резистора RV2 добиваются загорания последнего светодиода в светодиодной шкале. При выключении нагревателя этот светодиод должен светиться. Затем при температуре нагревателя 180°С вращением резистора RV3 добиваются загорания первого светодиода в момент отключения нагревателя. Поскольку оба регулирующих резистора взаимно влияют друг на друга, операцию следует повторить несколько раз до получения приемлемого результата.
Наиболее сложной для регулировки является схема паяльной станции SL-30. Однако количество регулировочных резисторов не должно пугать опытного регулировщика. Напомним - после регулировки усилителя термопары главное - правильно отрегулировать индикатор.
Усилитель термопары станции регулируется описанным выше способом. Температуру жала паяльника индицирует используемый при регулировке цифровой термометр. Эту же температуру необходимо выставить на индикаторе температуры жала паяльника. Переключателем S1 станцию переводят в режим индикации температуры жала, а резистором VR4 выставляют соответствующую температуру. Затем проверяют соответствие показаний температуры жала во всем рабочем диапазоне (160...480°С).
Настройка задатчика температуры станции производится по показаниям индикатора температуры. Регулятор задатчика устанавливают в среднее положение. Затем, в момент гашения индикатора нагрева станции, фиксируют температуру жала паяльника (по показаниям индикатора температуры). Переключатель S1 переводят в режим индикации заданной температуры, а резистором VR5 выставляют соответствующую температуру. Затем проверяют соответствие показаний температуры жала во всем рабочем диапазоне (160...480°С).
В последнюю очередь устанавливают пределы регулировки заданной температуры с помощью резисторов VR2 (нижний предел) и VR3 (верхний предел). Поскольку резисторы взаимозависимы, операцию повторяют несколько раз до получения нужного результата. После установки пределов регулировки вновь проверяют показания регулятора задатчика температуры и при необходимости корректируют их.
В случае, если показания температуры жала в рабочем диапазоне (160...480°С) отличаются от реальных (либо после замены микросхемы АЦП CA3162A), следует проверить настройку АЦП измерителя температуры. Для этого вход (выв. 11 DA2) АЦП перемычкой замыкают на корпус (лучше всего это сделать на переключателе S1.1) и регулировкой резистора VR7 устанавливают показания индикатора равными нулю. Затем снимают перемычку, движок резистора VR4 устанавливают в среднее положение, а резистором VR6 выставляют температуру жала паяльника, индицируемую цифровым термометром. Далее регулируют задатчик температуры в описанном выше порядке.
Все написанное выше можно в полном объеме отнести к ремонту и регулировке паяльных станций SL-916 и SL-928, электронные схемы этих станций идентичны схемам паяльных станций SL-20 и SL-30 соответственно. Операции регулировки станций для распайки компонентов по технологии также ничем не отличаются от регулировки паяльных станций. Единственное отличие заключается только в том, что отверстие диаметром 3,0 мм для установки термопары 41700105 необходимо просверлить в жале паяльника отсоса. Очевидно, что во время регулировки станций компрессор включать не рекомендуется.
Эксплуатация паяльных станций
Рабочая температура
Правильно установленная температура при пайке очень важна для обеспечения качественного паяного соединения. Если температура жала слишком мала, припой растекается плохо, и образуются так называемые "холодные" пайки. И наоборот, если температура слишком велика, флюс выгорает и не позволяет припою правильно растекаться и соединяться с металлическими контактами. Высокая температура может также вызвать повреждение печатной платы и других чувствительных компонентов. Хороший контакт обеспечивается тогда, когда температура установлена в пределах, оптимальных для данного типа пайки. Наиболее распространенные припои, применяемые в электронной промышленности, состоят из 60% олова и 40% свинца (60/40). Стандартные рабочие температуры паяльника для такого типа припоя перечислены ниже (могут изменяться от производителя к производителю):
Точка плавления 215°C
Нормальная работа 215...300°C
Производственная линия 320...380°C
Выпаивание для малых контактов 315°C
Выпаивание для увеличенных контактов 400°C
Уход за жалами
Паяльники SL-I, SL-I CMC от паяльных станций SL-10/20/30 имеют сменные жала различной формы. Все жала выполнены из меди с невыгорающим никелевым покрытием. При правильном использовании оно будет оставаться работоспособным долгое время.
Ниже приведем основные правила при обслуживании паяльников.
1. Всегда покрывают жало оловом перед выключением паяльника и его хранением, вытирают жало только перед использованием.
2. Не оставляют паяльник при высокой рабочей температуре в течение продолжительного времени, так как это приводит к разрушению поверхности жала.
3. Никогда не чистите жало паяльника грубыми абразивами или напильниками.
4. Если на поверхности жала образовалась окисная пленка, счищают ее легким трением о прилагаемую чистящую губку (либо изопропиловым спиртом или эквивалентным растворителем), затем немедленно покрывают смачиваемую поверхность жала флюсом и припоем для предотвращения образования окислов. При сильном окислении допускается использовать тонкую шлифовальную бумагу № 0 ("нулевку").
5. Каждые 20 часов работы или, по крайней мере, один раз в неделю снимают жало и очищают его. При проведении чистки снимают также нагар, образующийся под гильзой.
6. Не используют флюсы, содержащие хлориды или кислоты. Применяют только канифольные или активированные канифольные флюсы.
7. Не допускают попадания на смачиваемую поверхность жала компонентов, предназначенных для защиты от закисания и коррозии.
Для получения хорошего теплового контакта спаиваемых поверхностей необходима периодическая очистка жала паяльника. В паяльных станциях SOLOMON для этого предусмотрена специальная губка. Перед началом работы смачивают ее водой таким образом, чтобы она пропитала всю губку, но не скапливалась на дне. Губка обязательно должна быть мокрой. Сухая губка может быстро портиться сама и, будучи довольно жесткой, может привести к ускоренной порче жала. Перед окончанием работы оставляют на конце паяльника каплю припоя (для защиты жала от возможного окисления).
Для быстрой и эффективной очистки и облуживания жал паяльников, которые уже не могут быть очищены с помощью губок, салфеток и перелужены с применением трубчатых припоев, применяются специальные пасты, имеющие в своем составе тонкодисперсный оловянный порошок и фосфат аммония. Примером такой пасты может быть японская BS-2.
Правила работы с такими пастами не сложны: паяльник нагревают до температуры жала 300...360°C, погружают жало в пасту или проводят жалом по поверхности пасты. Затем, облудив жало, удаляют излишки припоя с помощью влажной целлюлозной губки. Если работоспособность жала не восстановилась, процедуру повторяют.
Для паяльников SL-I можно порекомендовать еще одну доработку. Дело в том, что у этих паяльников торец паяльного жала зачастую неплотно прижимается к задней стенке нагревательного элемента. Если подложить под жало небольшой кусочек мягкой металлической фольги (лучше медной или латунной), то после установки жала и затягивании гайки крепления, фольга сомнется и обеспечит хороший дополнительный тепловой контакт торца жала и задней стенки нагревателя. У паяльников с керамическим нагревателем CMC фольга подкладывается в полость жала. В обоих случаях, главное - не переборщить: количество фольги должно быть оптимальным, чтобы заполнить воздушный промежуток. В результате этой доработки значительно уменьшается разница между температурами включения и выключения нагревателя паяльника (температурный гистерезис) а, следовательно, и точность поддержания температуры жала паяльника (до 1...2°C).
Замена жала паяльника
Перед проведением операции станцию следует отключить и дать полностью остыть паяльнику. Замена и чистка жала должны проводиться только тогда, когда температура жала равна температуре окружающей среды. Для снятия или замены жала просто откручивают накидную гайку на гильзе паяльника. Помните, что включенный без жала паяльник может выйти из строя. После снятия жала продувают гильзу от остатков окислов жала. Заменяют жало и закручивают руками накидную гайку, не прибегая к помощи инструментов. При этом соблюдают особую осторожность, в противном случае излишняя затяжка гайки может повредить элемент.
Чистка паяльника
Для чистки поверхности паяльника и станции можно использовать влажную ткань с малым содержанием моющих веществ. Применение растворителей для чистки корпуса станции и паяльника не допускается. Не опускают изделие в жидкость и следят за тем, чтобы жидкость не попала внутрь корпуса станции.
Уход за паяльником для демонтажа электронных компонентов
Для нормальной работы паяльника отсоса после включения станции необходимо дождаться прогрева паяльника до необходимой температуры, иначе, вследствие недостаточного нагрева, наконечник и трубка могут заблокироваться остывающим оловом.
Если наконечник или трубка заблокированы оловом, прогревают паяльник, затем толстой иглой прочищают наконечник жала. Трубка нагревателя прочищается прилагаемым шомполом. Прочистку трубки необходимо выполнять только после того, как начнет работать отсос.
При заполнении оловом фильтрующей трубки давление компрессора будет снижаться. Для замены фильтра отжимают кнопку "PULL" на задней стороне паяльника отсоса, поворачивают на 90° и фиксируют Затем вынимают фильтр из трубки, очищают трубку от олова, очищают фильтр и устанавливают его назад. Кнопкой "PULL" фиксируют трубку. Если слой олова на фильтре слишком большой (или фильтр использовался длительное время), лучше заменить его на новый.
При снижении давления компрессора также необходимо проверить войлочный фильтр в подключаемом штуцере. В зависимости от состояния фильтра его необходимо почистить или заменить.
Помните, что отсутствие как проволочного, так и войлочного фильтров при работе станции может привести к выходу ее из строя.
Автор: Владимир Житенев (г. Москва)
Источник: Ремонт и сервис
