Компания Analog Devices, Inc (г. Норвуд, штат Массачусетс, США) известна как разработчик и производитель широкого спектра интегральных микросхем (ИМС). Продукты Analog Devices (ADI) применяются практически во всех областях радиоэлектроники, телекоммуникаций, промышленности, медицины и здравоохранения, в автомобилестроении, энергетике, в военной, космической и специальной аппаратуре и многих других областях, в том числе в источниках питания, системах освещения и подсветки. При этом многие ИМС Analog Devices относятся к "элитному" классу продуктов в соответствующих секторах рынка и категориях полупроводниковых приборов в части качества ключевых характеристик и надежности.
ADI основали в 1965 году в городе Кембридже (штат Массачусетс) выпускники Массачусетского технологического института (MIT) Рэй Стата и Мэтью Лорбер (Raymond S. Stata, Matthew Lorber), на рис. 1 Лорбер и Стата в лаборатории ADI в Кембридже.
В первые годы своей деятельности компания была нацелена на разработку и производство модульных операционных усилителей и других схемотехнических решений в гибридном исполнении. Модули производились вручную путем установки дискретных транзисторов, резисторов и конденсаторов на миниатюрные печатные платы, которые затем помещались в пластиковые корпуса и заливались герметиком. Высокая цена (порядка 50 долл.) модульных ОУ компенсировалась их отличными точностными характеристиками и высокой надежностью, что удовлетворяло требованиям их основных клиентов - производителей космической, военной,научной, измерительной техники и другой ответственной аппаратуры [1].

Рис. 1. Основатели ADI Лорбер и Стата в лаборатории в Кембридже
В 1994 году в компании была создана группа приборов управления питанием PMG (Power Management Group), основной задачей которой была разработка специализированных ИМС управления питанием различных портативных и мобильных устройств. В том же году были выпущены универсальные линейные стабилизаторы ADM663A/666A в компактных корпусах DIP-8 и SOIC-8, предназначенные для применения в различных портативных устройствах с питанием от батарей.
Среди большой номенклатуры продуктов ADI для мобильных приложений имеются и специализированные ИМС для управления светодиодами (LED). В 2006 году компания представила драйвер для LED-вспышек мобильных телефонов ADP1653 в миниатюрном корпусе и печатной платой размерами 6,4x7,2 мм. Микросхема выполнена на основе импульсного повышающего ШИМ преобразователя с частотой коммутации 1,2 МГц и обеспечивает управление светодиодами в режимах "вспышки" и "фонаря" с выходным током до 500 мА. Общая эффективность преобразователя с индуктивностью 2,2 мкГн при работе от литий-ионного аккумулятора не менее 80%. Преобразователь управляется через интерфейс I2C и позволяет устанавливать 32 значения тока через светодиод и 16 значений длительности "вспышки", типовое включение микросхемы приведено на рис. 2. Для повышения общей яркости "вспышек" в течение длительного времени на вывод SETF микросхемы можно подавать короткие маскирующие импульсы TxMASK длительностью не более 50 мкс, действующие в моменты включения выходного полевого транзистора ИМС, что уменьшает пиковый ток через светодиоды и предотвращает чрезмерную нагрузку на аккумуляторы мобильных устройств.

Рис. 2. Типовое включение ИМС ADP1653
В 2012 году компания представила одноканальный LED-драйвер ADP1649 на импульсный ток 1 А и двухканальный драйвер ADP1660 (2x0,75 А), выполненные в миниатюрных корпусах WLCSP размерами 2x1,5 мм. ИМС предназначены для схем подсветки сотовых телефонов, смартфонов, цифровых фотоаппаратов и видеокамер. Повышающие преобразователи, реализованные на их основе, обеспечивают высокую эффективность (до 90%), не требуют внешних диодов и работают при частоте коммутации 3 МГц с индуктивностью 1 мкГн. Максимальный ток в непрерывном режиме не менее 200 мА (ADP1649) и 2x100 мА (ADP1660). Типовое включение микросхемы ADP1660 приведено на рис. 3. ИМС управляются через интерфейс I2C, на вывод GPIO подаются маскирующие импульсы TxMASK или управляющее напряжение TORCH, снижающее ток через светодиоды в режиме "фонаря".

Рис. 3. Типовое включение ИМС ADP1660
Классификационные параметры ИМС категории переключающих преобразователей питания приведены в таблице [2].
Рассмотрим особенности некоторых переключающих преобразователей, а также драйверов светодиодов из категории продуктов для дисплеев и подсветки более подробно.
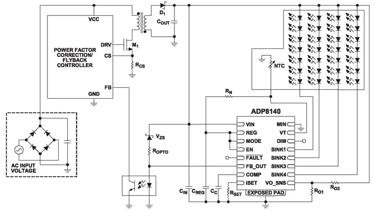
- ADP8140 (спецификация 2013 г.) - ИМС в миниатюрном корпусе размерами 4x4 мм обеспечивает управление четырьмя цепочками последовательно включенных светодиодов (далее - LED-цепочка) в конфигурации с открытыми стоками выходных транзисторов (Current Sink), при этом разброс значений токов в цепочках не превышает ±2%. Для увеличения числа LED-цепочек ИМС могут включаться параллельно. Другие особенности и параметры ИМС ADP8140:
-Максимальный выходной ток в каждой цепи до 0,5 А, суммарный ток до 2 А.
-Число LED в цепочках определяется величиной напряжения, подаваемого на их аноды (до 100 В), схема преобразователя сетевого напряжения на основе ИМС ADP8140 приведена на рис. 4.

Рис. 4. Схема преобразователя сетевого напряжения на основе ИМС ADP8140
-Регулировка яркости свечения LED осуществляется подачей ШИМ импульсов на вывод DIM микросхемы, либо регулировкой напряжений на выводах VT, ISET (резисторы RN, Rset).
-Встроенные схемы защиты от перегрева, перенапряжений (порог задается резисторами Ro1, Ro2), в том числе при обрыве или КЗ в цепях LED, обеспечивается также снижение тока через LED при их перегреве (используется внешний терморезистор NTC).
-Дежурный режим с малым энергопотреблением, выход сигнала отказа ИМС или светодиодов (вывод nFAULT).
При необходимости использования ИМС в низковольтных цепях постоянного тока удобно совместно с ней применять специализированные DC/DC-преобразователи ADP2441, ADP2442. На рис. 5 приведена схема освещения на основе ИМС ADP8140 с понижающим преобразователем на микросхеме ADP2441 (см. таблицу), схема позволяет использовать различное число LED в зависимости от типа светильника. Выходное напряжение преобразователя задается в пределах от 0,6 В до значения 90% от напряжения питания внешними резисторами на выводе FB микросхемы ADP2441.

Рис. 5. Схема освещения на основе ИМС ADP8140 с понижающим преобразователем на ИМС ADP2441
Таблица. Классификационные параметры микросхем ADI категории переключающих преобразователей питания
Микросхема | Uвх, В | Uвых, В | Iвых, A | f, МГц | Размер корпуса, мм | Примечания |
ADP1606 | 0,8-Uвых | 1,8 | 0,8-1.3 | 1,8-2,2 | 2х2 | Повышающий, L=2,2 мкГн |
ADP1607 | 0,8-Uвых | 1,8-3,3 | ||||
ADP2442 | 4,5-36 | 0,6-Uвхх0,9 | 1 | 0,3-1,1 | 3х3 | Понижающий, L=6,8-82 мкГн |
ADP2386 | 4,5-20 | от 1 | 6 | 0,2-1,4 | 4х4 | Понижающий, L=0,47-4,7 мкГн |
ADP2380 | 4 | 0,25-1,4 | 4,4х5 | Понижающий, L=1-10 мкГн | ||
ADP2384 | 0,2-1,4 | 4х4 | ||||
ADP2441 | 4,5-36 | 0,6-Uвхх0,9 | 1 | 0,3-1 | 3х3 | Понижающий, L=6,8-82 мкГн |
ADP1614 | 2,5-5,5 | До 20 | 4 | 0,65-1,3 | Повышающий, L=4,7-22 мкГн | |
ADP2381 | 4,5-20 | От 1 | 6 | 0,25-1,4 | 4,4х5 | Понижающий, L=0,68-6,8 мкГн |
ADP2371 | 3,2-15 | 0,8-5 | 0,8 | 0,6-1,2 | 3х3 | Понижающий, L=2,5-37,7 мкГн |
ADP2370 | ||||||
ADP2325 | 4,5-20 | От 1 | 5 + 5 | 0,25-1,2 | 5х5 | Понижающий, двухканальный |
ADP2164 | 2,7-6,5 | 0,6-Uвх | 4 | 0,5-1,4 | 4х4 | Понжающий, L=0,8-1,5 мкГн |
ADP2323 | 4,5-20 | От 1,2 | 3 + 3 | 0,25-1,2 | 5х5 | Понижающий, двухканальный |
ADP2147 | 2,3-5,5 | 0,8-3,3 | 0,8 | 2,6-3,4 | 1х1,5 | Понижающий, L=1 мкГн |
ADP2127 | 2,1-5,5 | 1,2-1,26 | 0,5 | 4,8-6,8 | 1,3х0,9 | Понижающий, L=1-1,5 мкГн |
ADP2126 | 1,2-1,6 | 1,3х0,9 | ||||
ADP2139 | 2,3-5,5 | 0,8-3,3 | 0,8 | 2,6-3,4 | 1х1,5 | Понижающий, L=1 мкГн |
ADP2138 | ||||||
ADP2303 | 3-20 | От 0,8 | 3 | 0,6-0,8 | 4,9х3,9 | Понижающий, L=2,5-6,8 мкГн |
ADP2140 | 2,3-5,5 | 1-3,3 | 0,6 | 2,55-3,15 | 3х3 | Понижающий, L=1 мкГн |
ADP2120 | От 0,6 | 1,25 | 1-2 | Понижающий, L=1,5 мкГн | ||
ADP2119 | 2 | |||||
ADP2301 | 3-20 | 0,8-0,85хUвх | 1,2 | 1-1,75 | 2,9х1,6 | Понижающий, L=4,7-10 мкГн |
ADP2300 | 1,4 | 0,5-0,9 | ||||
ADP2116 | 2,75-5,5 | От 0,6 | 3 + 3 | 0,2-2 | 5х5 | Понижающий, двухканальный |
ADP2118 | 2,3-5,5 | 3 | 0,6-1,4 | 4х4 | Понижающий, L=1 мкГн | |
ADP2114 | 2,75-5,5 | 2 + 2 | 0,2-2 | 5х5 | Понижающий, двухканальный | |
ADP2121 | 2,3-5,5 | 1,8-3,3 | 0,6 | 5,36-6,64 | 0,9х1,3 | Понижающий, L=0,47 мкГн |
ADP2109 | 2,7-5,5 | 1-1,8 | 2,5-3,5 | 1х1,45 | Понижающий, L=1 мкГн | |
ADP1613 | 2,5-5,5 | До 20 | 2 | 0,65-1,3 | 3х3 | Повышающий, L=4,7-10 мкГн |
ADP1612 | 1,8-5,5 | 1,4 | Понижающий, L=4,7-10 мкГн | |||
ADP2504 | 2,3-5,5 | 2,8-5,5 | 1 | 2,1-2,9 | Понижающий/повышающий | |
ADP2503 | 0,6 | |||||
ADP2108 | 1-3,3 | 2,5-3,5 | 2,9х2,8 | Понижающий, L=1 мкГн | ||
ADP2102 | 2,7-5,5 | 0,6-3,3 | 3 | 3х3 | ||
ADP2107 | От 0,8 | 2 | 1-1,4 | 4х4 | Понижающий, КПД=97% | |
ADP2106 | 1,5 | |||||
ADP2105 | 1 | |||||
ADP3050 | 3,6-30 | 1,25-12 | 0,17-240 | 5х4 | Понижающий, L=22-45 мкГн | |
ADP1111 | 2-30 | 3,3-12 | 0,054-0,088 | 5х4 | Понижающий/повышающий | |
ADP5054 | 4,5-15,5 | От 0,8 | 2-6 на канал | 0,25-2 | 7х7 | Четырехканальный |
ADP5133 | 2,3-5,5 | 0,8-3,8 | 0,8 + 0,8 | 2,5-3,5 | 2х2 | Двухканальный |
ADP5053 | 4,5-15 | От 0,8 | До 4 на канал | 0,25-1,4 | 7х7 | Четырехканальный |
ADP5134 | 2,5-5,5 | 0,8-3,8 | 1,2 + 1,2 | 4х4 | Двухканальный | |
ADP5052 | 4,5-15 | 0,85-5,5 | До 4 на канал | 7х7 | Пятиканальный | |
ADP5050 | До 4 на канал | |||||
ADP5041 | 2,3-5,5 | 0,8-3,8 | 1,2 + 0,3x2 | 2,5-3,5 | 4х4 | Понижающий + два LDO |
ADP5040 | Понижающий + два LDO | |||||
ADP5033 | 0,8х2+0,3х2 | 2х2 | Два понижающих+два LDO | |||
ADP5043 | 0т 0,8 | 0,8 + 0,3х2 | 4х4 | Понижающий + LDO + супервизор | ||
ADP5042 | Понижающий + два LDO | |||||
ADP5022 | 2,4-5,5 | 2,2-3,9 | 0,6х2 +0,15 | 2х2 | Два понижающийх + LDO | |
ADP5020 | 2.5-3.7 | 0,6 + 0,25 +0,15 | 2,5-3,6 | 4х4 | Два понижающих + два LDO |
Продолжение следует
Автор:Юрий Петропавловский (г. Таганрог)
Источник: Ремонт и сервис
