- ADP2441 (2012 г.) - синхронный понижающий DC/DC преобразователь напряжения универсального назначения в миниатюрном корпусе размерами 3×3 мм. ИМС предназначена для промышленных системы управления, источников питания конечных нагрузок (Point of Load), распределенных систем питания, стандартных преобразователей напряжения 24 В/12 В/5 В/3,3 В, а также LED-драйверов. Основные особенности и параметры ИМС ADP2441:
-Высокая эффективность преобразования (до 94%).
-Регулируемое выходное напряжение с точностью ±1% от 0,6 В.
-Энергоэффективный режим работы с пропуском импульсов при малых нагрузках (Pulse Skip Mode).
-Встроенные схемы защиты от перегрузки по току, пониженного напряжения (UVLO) и перегрева.
-Возможность синхронной работы с аналогичной ИМС ADP2442.
На рис. 6 приведена схема включения ИМС ADP2441 в качестве LED-драйвера, на рис. 7 показан внешний вид осветительного прибора с шестью последовательно включенными светодиодами на основе микросхем ADP2441, ADP2442. Эффективность преобразования схемы растет с увеличением тока через LED и при значении тока 0,5 А она достигает 95%. Микросхема ADP2442 отличается возможностью работы в режиме внешней синхронизации в диапазоне частот 0,3...1 МГц (выв. 6 SYNC/MODE вместо SS/TRK у ADP2441).

Рис. 6. Схема LED-драйвера на основе ИМС ADP2441

Рис. 7. Внешний вид осветительного прибора на основе микросхем ADP2441, ADP2442
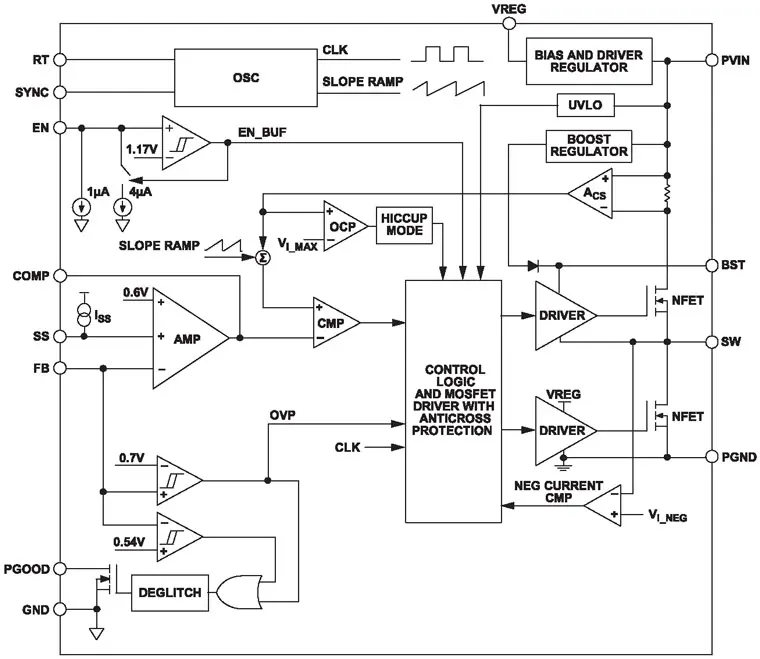
- ADP2384, ADP2386 (2012 г.) - мощные синхронные понижающие DC/DC-преобразователи напряжения универсального назначения в миниатюрных корпусах размерами 4x4 мм. Микросхемы могут применяться в импульсных системах питания средней мощности самого различного назначения, в том числе в системах промышленного и наружного LED-освещения. Структура микросхем приведена на рис. 8, в качестве выходных ключей верхнего и нижнего плеча применены полевые транзисторы с сопротивлениями открытого канала Rds on 44 мОм и 11,6 мОм соответственно. В микросхемы интегрированы источники образцового напряжения 0,6 В ±1%. Частота внутреннего генератора программируется в диапазоне от 200 кГц до 1,4 МГц, возможна внешняя синхронизация в этом же диапазоне частот.

Рис. 8. Структура микросхем ADP2384, ADP2386

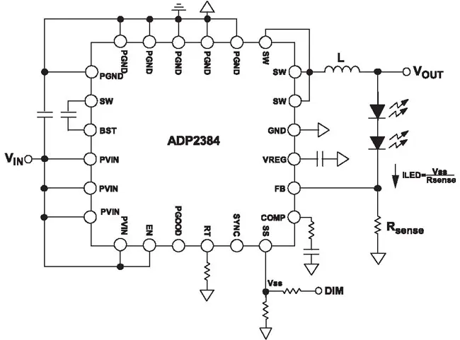
Рис. 9. Схема LED-драйвера на основе ИМС ADP2384
Схема LED-драйвера на основе ИМС ADP2384 приведена на рис. 9, напряжение питания на выводе PVIN микросхемы может находиться в пределах 4,5...20 В, максимальный прямой ток через светодиоды до 4 А (ADP2384) и 6 А (ADP2386), возможна аналоговая или ШИМ регулировка яркости свечения LED. ИМС может быть использована в качестве драйвера мощных LED ретрофитных ламп MR16, PAR, а также для уличных фонарей, прожекторов и других осветительных приборов на основе мощных LED, например приборов серии XLamp MT-G EasyWhite компании Cree с максимальным прямым током 4 А. Эффективность преобразования зависит от числа LED в цепочке, прямого тока, величины входного напряжения и находится в пределах 88% (один LED, ток 4 А, напряжение 8...15 В) до 94% (три LED, ток 2 А, напряжение 11...19 В).
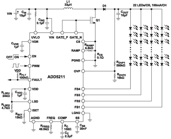
ADD5211 (2013 г.) - 4-канальный LED-драйвер в корпусе размерами 4x4 мм, предназначенный для систем задней подсветки ЖК панелей больших размеров и систем промышленного освещения. ИМС построена на основе повышающего DC/ DC-преобразователя с индуктивной нагрузкой и внешним полевым ключевым транзистором (100 В/10 А), основные особенности микросхемы ADD5211:
-Диапазон входных напряжений 4,5...40 В.
-До 22 LED в каждой цепочке.
-Регулируемый ток через светодиоды от 40 мА до 200 мА.
- ШИМ диммирование в диапазоне 1000:1, частота ШИМ импульсов до 25 кГц.
-Регулируемая частота коммутации от 0,200 до 1,2 МГц.
-Корпуса LFCSP или TSSOP.
-Поддержка оптимального значения выходного напряжения (Headroom Control) для реализации наилучшей эффективности и минимальной мощности рассеяния.

Рис. 10. Схема драйвера 88 светодиодов на основе ИМС ADD5211
Типовое включение ИМС в качестве драйвера 88 светодиодов приведено на рис. 10. Схема рассчитана на применение LED мощностью 0,5 Вт по 22 прибора в каждой цепочке (ток 200 мА) при напряжении питания 40 В. Точность установки тока ± 3%, разброс тока в цепочках не более ±1,5%. Схема может быть переконфигурирована для питания двух LED-цепочек с током до 400 мА. Возможно аналоговое диммирование по выводу ISET или ШИМ диммирование по выводу PWM, эффективность преобразования схемы порядка 93% при токе 150...200 мА в цепочке.
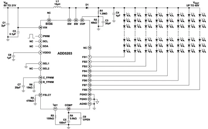
- ADD5203 (2010 г.) - 8-канальный LED-драйвер с управлением по шине SMBus с интегрированным ключевым полевым транзистором (50 В/2,9 А) в корпусе размерами 4x4 мм. ИМС предназначена для систем задней подсветки ЖК панелей, а также линейных и плоских светильников с питанием от источников постоянного напряжения 6...21 В, максимальное выходное напряжение преобразователя 45 В, максимальный ток в LED-цепочках 30 мА. Диммирование возможно по ШИМ входу или последовательной шине SMBus (опционно - по шине I2C), схема включения драйвера приведена на рис. 11. Точность установки значений тока в схеме ±3%, при разбросе в цепочках не более ±1,5%, эффективность преобразования схемы с 12-ю светодиодами в каждой цепочке более 92%.
Рис. 11. Схема включения драйвера ADD5203 (по клику крупно)
- ADP1621 (2006 г.) - контроллер повышающего DC/DC-преобразователя с фиксированной частотой и токовым режимом в корпусе MSOP-10 размерами 3x3 мм. Схема LED-драйвера с ШИМ диммированием на основе микросхемы ADP1621 приведена на рис. 12, в качестве транзистора М1 применен MOSFET Si4482DY компании VISHAY, частота внутреннего генератора при указанных на схеме номиналах компонентов равна 400 кГц, входное напряжение питания может находиться в пределах 10...16 В, при этом драйвер обеспечивает управление двадцатью последовательно включенными светодиодами.

Рис. 12. Схема LED-драйвера на основе ИМС ADP1621
- ADP2380, ADP2381 (2012 г.) - синхронные понижающие DC/DC-преобразователи напряжения с интегрированными драйверами нижнего плеча универсального назначения в корпусах TSSOP-16 размерами 4,4x5 мм. ИМС отличаются от вышеописанных ADP2384 (см. рис. 8), ADP2386 наличием дополнительных выводов LD для подключения внешних полевых транзисторов нижнего плеча, другие характеристики ИМС в основном совпадают с характеристиками ADP2384, ADP2386 соответственно.
Продолжение следует
Автор:Юрий Петропавловский (г. Таганрог)
Источник: Ремонт и сервис

