Предлагаемый электронный предохранитель отслеживает сопротивление нагрузки. Он не только отключает ее в случае перегрузки, но и сам восстанавливается в исходный режим, когда сопротивление нагрузки возвращается к норме.
Быстродействующий электронный предохранитель, описанный в статье [1], в момент включения питания автоматически подключает нагрузку при отсутствии в ней замыкания или перегрузки. В случае перегрузки предохранитель отключает нагрузку. Для ее повторного включения необходимо нажать на кнопку "Пуск" предохранителя или выключить и снова включить питание, что не всегда удобно.
Предлагаемое устройство, разработанное на основе предыдущего, полностью автоматическое. Оно не имеет никаких органов управления. Устройство определяет исправность нагрузки по ее сопротивлению. Если оно больше допустимого предела, нагрузка автоматически подключается к источнику питания. В противном случае устройство отключает нагрузку в соответствии со своей функцией предохранителя. На короткое время (около 10 мкс) нагрузка периодически подключается к источнику питания через токоограничительные резисторы. За это время электронный предохранитель измеряет сопротивление нагрузки и, если оно вернулось к допустимому пределу, сам восстанавливается из состояния аварийного отключения нагрузки в нормальное.
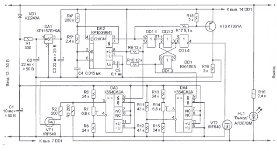
Электронный предохранитель включают между блоком питания и нагрузкой. Устройство работоспособно при напряжении от 12 до 30 В и токе нагрузки до 20 А. Разработаны два варианта устройства: с коммутацией минусового или плюсового провода питания нагрузки. Схема первого варианта показана на рис. 1, второго - на рис. 2. Компоненты, выполняющие одну и ту же функцию, обозначены одинаково.

Рис. 1
В устройстве (см. рис. 1) реализованы два контура контроля нагрузки: предварительный (на компараторе DA3) и основной (на компараторе DA4). Измерение сопротивления нагрузки происходит при ее подключении транзистором VT1 через резисторы R2 и R3. Если сопротивление нагрузки больше порога срабатывания, устанавливаемого подстроечным резистором R7, открывается основной коммутирующий транзистор VT2, который подключает нагрузку к источнику питания.
Ток нагрузки в нормальном режиме отслеживает основной контур на компараторе DA4. Если он превысит порог срабатывания, устанавливаемый подстроечным резистором R14, основной коммутирующий транзистор VT2 закроется. Вступает в работу предварительный контур на основе компаратора DA3, который разрешит вновь открыть основной коммутирующий полевой транзистор VT2, когда сопротивление нагрузки вернется к допустимому пределу.
Для управления транзистором VT2, как и в предыдущем устройстве [1], использован RS-триггер на элементах DD1.2 и DD1.3. Преимущество такого триггера в том, что он допускает логически одновременное присутствие активных управляющих сигналов на обоих входах управления. Доминирует управляющий сигнал, непосредственно воздействующий на используемый выход [2]. В нашем случае на используемом прямом выходе RS-триггера (вывод 3 DD1) доминирует активный сигнал высокого уровня по установочному входу S (вывод 1 DD1). Для RS-триггера, выполненного на элементах ИЛИ-НЕ, активный уровень выходного прямого сигнала низкий, поэтому для управления транзистором VT2 применен инвертор на элементе DD1.4. Вход R RS-триггера (вывод 8 DD1) соединен с выходом компаратора DA4 (вывод 9 - открытый коллектор).
В момент включения питания и на время переходных процессов транзистор VT2 закрыт, поскольку цепь R1C2 обеспечивает подачу напряжения питания через стабилизатор DA1 на микросхемы DD1 и DA2 позже, чем на компараторы DA3 и DA4. Напряжение на неин-вертирующем входе (вывод 3) компаратора DA4 больше напряжения на его инвертирующем входе (вывод 4), поэтому выходной транзистор компаратора (выводы 2 и 9) закрыт. Как только на микросхему DD1 поступит питание, высокий уровень с выхода DA4 (вывод 9) установит RS-триггер в состояние с высоким уровнем на выводе 3 DD1. На выходе инвертора DD1.4 и на затворе транзистора VT2 - низкий уровень, поэтому он закрыт. В таком состоянии транзистор VT2 будет находиться до тех пор, пока на верхний по схеме вход элемента DD1.2 не поступит запускающий короткий импульс высокого уровня. Он вырабатывается на выходе элемента DD1.1 при появлении одновременно на его входах импульсов низкого уровня. На верхний по схеме вход элемента DD1.1 поступают запускающие импульсы - короткие импульсы низкого уровня большой скважности, которые вырабатывает генератор на таймере DA2, резисторах R4, R5 и конденсаторе С4. Длительность импульсов равна R5C4ln2 ~ 25 мкс, а период их повторения - (R4+2R5)C4ln2 = 2 мс [3].
После подачи питания на таймер DA2 первый импульс на его выходе 3 появляется с задержкой (R4+R5)C4ln2 = 2 мс на время переходных процессов первоначальной установки RS-триггера DD1.2, DD1.3. Каждый запускающий импульс с выхода 3 таймера DA2 поступает на верхний по схеме вход элемента DD1.1 и, одновременно, через инвертор на транзисторе VT3 уже в виде короткого импульса высокого уровня - на затвор транзистора VT1, который, открываясь, подключает нагрузку к источнику питания через резисторы R2 и R3. Они не только ограничивают ток нагрузки, но и образуют цепь для измерения ее сопротивления: точка соединения этих резисторов подключена к неинверти-рующему входу (вывод 3) компаратора DA3. К инвертирующему входу (вывод 4) этого компаратора подключена цепь R6-R8. Положение движка подстроеч-ного резистора R7 определяет сопротивление нагрузки, при котором переключается компаратор DA3.
После включения питания транзистор VT1 закрыт, поэтому напряжение на неинвертирующем входе компаратора DA3 будет всегда больше напряжения на его инвертирующем входе, поэтому выходной транзистор компаратора (выводы 2 и 9) закрыт. Единичный сигнал на нижнем по схеме входе элемента DD1.1 обеспечивает наличие низкого уровня на его выходе и, соответственно, на входе S RS-триггера, который таким образом сохранит свое исходное состояние.
Если при открытом транзисторе VT1 сопротивление нагрузки меньше допустимого предела, то напряжение на неинвертирующем входе компаратора DA3 будет больше напряжения на его инвертирующем входе. На выходе (вывод 9) компаратора DA3 сохранится тоже состояние, которое было при закрытом транзисторе VT1. Высокий уровень с выхода компаратора DA3, поступая на нижний вход элемента DD1.1, блокирует прохождение запускающих импульсов с выхода таймера DA2 до тех пор, пока не исчезнет перегрузка выхода электронного предохранителя.
Если при открытом транзисторе VT1 сопротивление нагрузки больше допустимого предела, то напряжение на инвертирующем входе компаратора DA3 будет больше напряжения на его неинвертирующем входе. Выходной транзистор компаратора DA3 (выводы 2 и 9) открыт. На входах элемента DD1.1 будут перекрывающиеся (с небольшим сдвигом) по времени короткие импульсы низкого уровня. На выходе этого элемента сформируется короткий импульс высокого уровня, который переключит по входу S RS-триггер в состояние с низким уровнем на выходе. К этому моменту на входе R уже присутствует высокий уровень с компаратора DA4. Но сигнал по входу S имеет более высокий приоритет, поэтому на выходе триггера - низкий уровень. В результате единичный сигнал с выхода инвертора DD1.4 откроет транзистор VT2.
Если ток нагрузки меньше предела срабатывания защиты, компаратор DA4 перейдет в устойчивое состояние с низким уровнем на выходе. Открытый транзистор VT2 задает малое (доли вольта) напряжение на неинвертирую-щем входе компаратора DA3 независимо от состояния транзистора VT1. Напряжение на инвертирующем входе DA3 близко примерно к половине входного напряжения. Поскольку на выводе 9 компаратора DA3 устойчивый низкий уровень, то запускающие импульсы с выхода таймера DA2 через элемент DD1.1 сохраняют текущее состояние RS-триггера.
Если ток нагрузки превысит допустимый предел, компаратор DA4 переключается так, что его выходной транзистор закрывается. Единичный сигнал установит высокий уровень на выходе триггера и, соответственно, низкий уровень на выходе инвертора DD1.4, в результате чего транзистор VT2 закроется и отключит нагрузку.

Рис. 2
Аналогично функционирует электронный предохранитель с коммутацией плюсового провода (рис. 2). Он отличается применением р канальных транзисторов VT1 и VT2. Поскольку управляющие сигналы должны быть поданы на затворы транзисторов относительно их истоков, соединенных с плюсовым проводом питания, они инвертированы. Поэтому инверторы на элементе DD1.4 и транзисторе VT3 не использованы.
Конструкция и детали. Электронный предохранитель выполнен методом поверхностного монтажа на печатной плате размерами 35x70 мм из двусто-ронне фольгированного стеклотекстолита. Чертежи плат показаны на рис. 3 (для коммутации минусового провода по схеме на рис. 1) и на рис. 4 (для коммутации плюсового провода по схеме на рис. 2). Все детали, кроме транзистора VT2, смонтированы на одной стороне платы, фольга другой стороны использована как теплоотвод для установленного на ней транзистора VT2.

Рис. 3
Интегральный таймер КР1006ВИ1 (DA2) можно заменить зарубежным аналогом NE555N. Светодиод HL1 - любой маломощный. Транзистор КТ361А (VT3) можно заменить на КТ361Б-КТ361Е. Рекомендации по выбору остальных компонентов те же, что и в предыдущей статье [1].

Рис. 4
Налаживание устройства сводится к установке порогов переключения компараторов DA3 и DA4 подстроечными резисторами R7 и R14. К входу подключают лабораторный блок питания, к выходу - последовательно соединенные амперметр и реостат, установленный в положение максимального сопротивления. К выходу компаратора DA3 (вывод 9) относительно вывода 2 подключают осциллограф, гальванически развязанный по питанию. Движок подстроенного резистора R7 устанавливают в верхнее по схеме на рис. 1 положение, движок R14 - в нижнее и включают питание. Предохранитель должен подключить нагрузку, что определяют по свечению индикатора HL1 и показаниям амперметра. Осциллограф - показать наличие коротких импульсов амплитудой около 9 В. Уменьшают сопротивление реостата до тех пор, пока амперметр не покажет ток срабатывания защиты. После этого перемещают движок подстроенного резистора R14 вверх по схеме на рис. 1 до отключения нагрузки. Светодиод HL1 должен погаснуть. Затем перемещают движок подстроечного резистора R7 вниз по схеме (см. рис. 1) до исчезновения импульсов на выходе компаратора DA3. Увеличивая сопротивление нагрузки, проверяют, что устройство автоматически подключает ее к источнику питания. Уменьшение сопротивления нагрузки, в том числе до короткого замыкания, должно вызвать ее отключение за время около 10 мкс. При перегрузке в момент включения питания электронный предохранитель не должен подключать нагрузку.
Электронный предохранитель, собранный по схеме на рис. 2, налаживают аналогично, с той лишь разницей, что движок подстроечного резистора R7 предварительно устанавливают в нижнее по схеме положение и перемещают вверх, а движок подстроечного резистора R14 - в верхнее по схеме положение и перемещают вниз.
Параметры запускающих импульсов можно изменять подбором резисторов R4 и R5. Если нет необходимости контролировать сопротивление отключенной нагрузки каждые 2 мс, то можно увеличить сопротивление резистора R4 вплоть до 2 МОм. При этом пропорционально возрастет период запускающих импульсов. Снижением сопротивления резистора R5 желательно уменьшить длительность импульсов до минимально достаточного значения, при котором устройство надежно подключает нагрузку во всем интервале напряжения питания. Желательно измерить время открытого состояния транзистора VT2 в режиме короткого замыкания выхода при максимальном напряжении питания и рассчитать рассеиваемую энергию импульса тока, как это описано в предыдущей статье [1]. Если она превышает допустимый предел, уменьшают сопротивление резистора R5, а если устройство перестает запускаться, то снижают максимально допустимое напряжение питания или выбирают более мощный транзистор VT2 [4, 5].
Возможна такая настройка электронного предохранителя, что компараторы DA3 и DA4 будут переключаться при разных сопротивлениях нагрузки. Необходимость в этом может возникнуть при подключении нагрузки с нелинейной вольт-амперной характеристикой.
ЛИТЕРАТУРА
- Лунев А. Быстродействующий электронный предохранитель. - Радио, 2007, № 12, с. 28-30.
- Шило В. Л. Популярные цифровые микросхемы. Справочник. - М.: Радио и связь, 1989.
- Пухальский Г. И., Новосельцеве Т. Я. Проектирование дискретных устройств на интегральных микросхемах. Справочник. - М Радио и связь, 1990.
- Мощные полевые переключательные транзисторы фирмы International Rectifier. - Радио, 2001, № 5, с. 45.
- Нефедов А. Новые полупроводниковые приборы. Мощные полевые транзисторы. - Радио, 2006, № 3, с. 45-50.
Автор: А. Лунаев, г. Курск
