Тема сигнализатора превышения скорости уже прописалась на страницах журнала "Радио", разнообразные конструкции этого устройства, например [1] и [2], вызывают постоянный интерес читателей. Причина этого интереса очевидна - звуковой индикатор позволяет разгрузить зрение водителя, отдав его приоритет наблюдению за дорожной обстановкой. На взгляд автора, эта тема стала ещё актуальней сейчас в связи с повсеместным внедрением автоматических средств фиксации скорости движения, особенно в тех случаях, когда скорость в городской черте знаком не обозначается. В результате во избежание штрафа водитель вынужден постоянно контролировать показания спидометра, отвлекаясь от контроля за дорожной обстановкой.
В связи с этим автор считает возможным предложить читателям ещё одну конструкцию, соответствующую по своему техническому уровню XXI веку, а именно - вместо того чтобы использовать сигнал от какого-либо датчика в автомобиле, автор предпочёл использовать GPS. Само по себе использование GPS для измерения скорости движения легко решается с помощью любого гаджета, имеющего соответствующий датчик, например навигатор, но в данном случае речь идёт об очень простом и дешёвом устройстве, которое даже не нужно включать и выключать. Будучи однажды настроено под потребности конкретного водителя, оно лежит на задней полке автомобиля, благо розетка бортового питания рядом.
Основу устройства составляет уже не новый модуль GPS GY-NEO6MV2, что обеспечивает его доступность благодаря пониженной по сравнению с современными аналогами цене. Модули GPS, в том числе и GY-NEO6MV2, обеспечивают выдачу информации по протоколу NMEA-0183 по UART Это означает, что можно принимать информацию с модуля любым микроконтроллером (МК) с встроенным или программным UART. В качестве такого МК автор предпочёл модуль ESP-01 на базе МК ESP-8266. Этот выбор автор посчитал оптимальным по следующим причинам:
- имеется аппаратный UART;
- управление по Wi-Fi;
- малые габариты и стоимость.

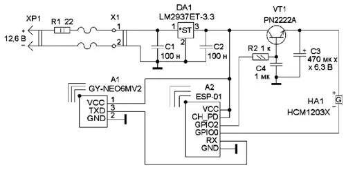
Рис. 1. Схема сигнализатора
В результате сигнализатор скорости свёлся к комбинации двух модулей - модуля GPS и модуля Wi-Fi. Схема сигнализатора представлена на рис. 1. Для стабилизации напряжения питания применён интегральный стабилизатор LM2937-3.3. Согласно документации, модуль GY-NEO6MV2 имеет встроенный стабилизатор напряжения LDO, питающийся от 5 В, однако практика показала, что этот модуль успешно работает и от питания 3,3 В, что, видимо, обеспечено его низким током потребления. В результате не понадобилось ставить два стабилизатора, так как модуль ESP-01 не имеет встроенного LDO и запитывается напряжением 3,3 В. При повторении устройства надо иметь в виду, что ток потребления модуля ESP-01 может достигать 250 мА (не забываем, что этот модуль - передатчик!), поэтому в типовую вилку автомобильного бортового электропитания встроен резистор R1, рассеивающий часть мощности. Без этого резистора стабилизатор DA1 будет нуждаться в теплоотводе.
В основу разработки алгоритма сигнализатора положен принцип заведомого отказа от восприятия сигнализатора как аварийного устройства. Иными словами, сигнал о превышении скорости ни в коем случае не должен вызывать реакцию не только аварийного торможения, но и торможения вообще, ведь управление скоростью должно по-прежнему осуществляться только с помощью педали газа. В связи с этим в программу устройства заложены два значения пороговой скорости и два сигнала. Первый - предупреждение о близости нарушения скоростного режима и сигнал о факте его нарушения. К примеру, если водитель настроил ограничение скорости 60 км/ч, а предупреждение о нарушении - 55 км/ч, при достижении скорости 55 км/ч водитель услышит короткие сигналы, а по мере приближения к скорости 60 км/ч длительность этих сигналов будет увеличиваться почти до максимума. Введение такого принципа сигнализации позволит водителю избегать резких изменений скоростного режима, ведь короткие сигналы ещё не являются сигналом о нарушении ПДД.
Автор считает, что значения порогов предупреждения и нарушения сугубо индивидуальны, в связи с чем водителю предоставлена возможность их настройки под личные предпочтения, например, 75 км/ч и 80 км/ч. При этом не следует забывать, что показания штатного автомобильного спидометра зачастую ниже реальной скорости движения, которую индицирует GPS, на автомобиле автора, например, это расхождение показаний составило около 10 км/ч.
Кроме настроек порогов, в алгоритм введена ещё и регулировка громкости звукового сигнала. Это связано опять же с тем, что водитель должен слышать звуковой сигнал, но этот сигнал ни в коем случае не должен вызывать у него раздражения.
Формирование звуковых сигналов осуществляется звуковым сигнализатором НA1 с встроенным генератором, на плюсовой вывод которого поступает напряжение с эмиттерного повторителя на транзисторе VT1. ШИ-сигнал с порта GPIO2 модуля А2 поступает на интегрирующую цепь R2C4. Она подключена к базе транзистора, и на ней формируется постоянное напряжение. В этом случае используется типовое управление ШИМ в Arduino IDE. Минусовый вывод сигнализатора HA1 подключён к порту GPIO0 модуля А2, который в связи с отсутствием у ESP-01 второго ШИМ использует длительность цикла loop программы, основу которой составляет время опроса модуля GPS в течение 1 с. Это время опроса разбито на две части, длительность которых определяется по формуле прямой, использующей для расчёта длительности звукового сигнала исходя из степени близости текущей скорости к запрещённому значению скорости. Низкий ток потребления резонансного звукового излучателя HCM1203X позволил обойтись без дополнительных усилительных и развязывающих каскадов. При выборе звукового излучателя следует учитывать допустимость подачи на него небольшого обратного напряжения, так как при установке минимального уровня громкости (коэффициент заполнения ШИ-сигнала - около 0,5) напряжение на его минусовом выводе оказывается примерно на 1,7 В выше, чем напряжение на плюсовом выводе. Если подача обратного напряжения на звуковой излучатель недопустима, придётся минусовый вывод звукового излучателя подключить через буферный ключевой транзистор, включённый по схеме с открытым коллектором, с соответствующим изменением полярности сигнала на линии порта GPIO0. Сделать это можно, скорректировав программу.
Программирование модуля ESP-01 автор осуществлял в среде Arduino IDE с помощью простейшего адаптера по методике, описанной в [3]. Примечательно, что несмотря на то что вход аппаратного UART в программе занят модулем GSM, выход его можно использовать для отладки программы через Serial .print в среде Arduino IDE, но на скорости модуля GSM 9600 бод. В разработке программы использован целый ряд наработок [4].
Как и в других работах автора, например [5] и [6], устройство не имеет каких-либо органов управления и индикации, настройка сигнализатора целиком и полностью предоставлена смартфону.

Рис. 2. Пример изображения на экране
Первичная настройка устройства осуществляется следующим образом. После включения питания, спустя короткое время, в числе доступных Wi-Fi гаджетов должно появиться устройство с именем GPS-speed, а после успешного соединения с которым (без пароля) в любом браузере следует набрать адрес 192.168.4.1. На экране появится изображение, аналогичное приведённому на рис. 2, стой лишь разницей, что все параметры будут нулевыми. Параметры запоминаются в энергонезависимом памяти только после нажатия на кнопку Submit или Return на виртуальной клавиатуре с соответствующим подтверждением. Кроме параметров, на экран выведено значение текущей скорости, определённое GPS. До окончания поиска всех необходимых модулю GPS спутников значение скорости стабильно, имеющийся у автора модуль показывает ”1 км/ч”. После нахождения спутников значение скорости будет изменяться в интервале 0...1 км/ч, иногда чуть больше. Следует учитывать, что в закрытом помещении все необходимые спутники вообще могут быть не найдены, а на открытом месте может потребоваться время для их поиска. По мнению автора, эта задержка некритичная, поскольку работа устройства носит вспомогательный характер и никак не мешает движению.
Следует помнить, что значение скорости выведено в браузер исключительно в отладочных целях, и оно не обновляется автоматически, а для получения значения текущей скорости нужно каждый раз обновлять страницу в браузере. Настройку устройства в движении настоятельно рекомендуется производить при помощи пассажира, благо она настолько проста, что доступна и ребёнку. В случае необходимости выключить сигнализацию о превышении скорости можно как отключением питания устройства, так и путём ввода в значения порогов заведомо недости-жимыхзначений скорости движения.

Рис. 3. Чертёж печатной платы сигнализатора и размещение элементов на ней

Рис. 4. Устройство в корпусе со снятой верхней крышкой
Большинство элементов устройства смонтированы на односторонней печатной плате из фольгированного стеклотекстолита толщиной 2 мм. Её чертёж показан на рис. 3. Применены резисторы МЛТ, конденсатор С3 - оксидный импортный, остальные - керамические импортные или К10-17а, клеммник Х1 - DG305-7.5-02P Плата помещена в пластмассовый корпус подходящего размера. Фотография устройства в корпусе со снятой верхней крышкой показана на рис. 4.
Литература
1. Синельников А. Сигнализатор превышения скорости. - Радио, 1980, № 6, с. 22, 23.
2. Суров В. Сигнализатор превышения заданной скорости. - Радио, 2011, № 6, с. 47.
3 Обзор USB адаптера для ESP-01 на CH340G.-URL:https://robotchip.ru/obzor-usb-adaptera-dlya-esp-01-na-ch340g/ (19.08.21).
4. Input Data on HTML Form ESP32/ ESP8266Web Server using Arduino IDE. - URL: https://randomnerdtutorials.com/esp32-esp8266-input-data-html-form/ (19.08.21).
5. Булычев Ю. Микроконтроллер управляет мощными МОП-транзисторами. - Радио, 2021, № 3, с. 26, 27.
6. Булычев Ю. Симулятор термопар. - Радио, 2021, № 9, с. 9-11.
Автор: Ю. Булычев, г. Омск
