Р/л технология
Лет 18 назад возникла проблема собрать простой терморегулятор для овощехранилища. Были просмотрены, отобраны и проверены схемы терморегуляторов из доступных источников. Однако простые схемы имели ряд недостатков, а использовать микросхемы не хотелось. Поэтому была разработана схема простого терморегулятора из доступных элементов.
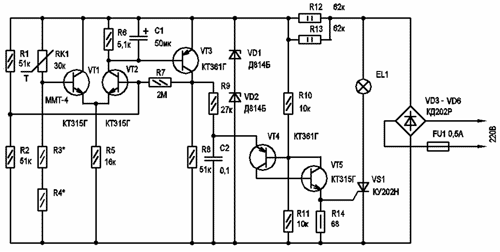
Терморегулятор имеет самый простой и надежный бестрансформаторный источник питания (см. рис 1) резисторы - R12, R13 и стабилизатор напряжения - VD1, VD2. Резисторы выбраны мощностью 2 Вт для уменьшения их нагрева. Фильтрующий конденсатор не нужен.
В качестве нагревателя используется лампа накаливания и для ее управления был выбран стандартный и многократно проверенный фазоимпульсный регулятор. Он не имеет каких либо изменений, неоднократно описан, поэтому укажем, что номинал резистор R9 выбран из необходимости уменьшить напряжение на лампе для увеличения ее срока службы. Резистор R9 можно изменять в пределах 1..2 кОм до 100 кОм.
Основная измерительная схема собрана на транзисторах (простейший дифференциальный усилитель). В качестве температурного датчика используется терморезистор (RK1). Терморегулятор должен обязательно иметь гистерезис (разность) между температурой включения и выключения, иначе срок службы лампы резко сократится и возрастет вероятность ее перегорания. Величина гистерезиса устанавливается резистором R7. Температура в овощехранилище должна поддерживаться на уровне 2..4С0.
Теперь об отсутствии фильтрующего конденсатора в цепи питания. Фазоимпульсному регулятору для нормальной работы требуется именно просто выпрямленное напряжение. С другой стороны изменение напряжения на базе транзистора VT1 будет соизмерима с пульсацией напряжения в цепи питания при наличии фильтрующего конденсатора, что отрицательно сказывается на четкости включения и выключения терморегулятора. Поэтому в базы транзисторов VT1 и VT2 нужно включить конденсаторы по 10 микрофарад. Чтобы сократить количество конденсаторов параллельно б-э переходу транзистора VT3 включен конденсатор С1 (оптимально 50мкX3В, хотя можно уменьшить до 33 - 22мкX3В), который заменяет конденсатор фильтрующий питание и исключает дополнительную фильтрацию напряжения в базах транзисторов VT1 и VT2.
Для регулировки необходимо измерить величину сопротивления терморезистора при температуре 2С0 и установить резисторы R3 и R4 (можно использовать подстроечные резисторы) такой же величины. Далее проверить работу терморегулятора.
Детали некритичны и допускают широкую замену.

Автор: Сучинский Александр villy59@mail.ru
Рекомендуем к данному материалу ...
Мнения читателей
- Андрей/04.01.2017 - 18:06
Попробую повторить эту схему, но изменив узел, управляющий нагрузкой. там будут два встречно-параллельно включенные тиристоры BT151-500R (на радиаторах), запускать их будет оптопара MOC3022. схема включения есть в даташитах от производителя оптопар - TI/Motorola. Светодиод оптопары зашунтируем резистором 2.2к и последовательно с R14 (68ом). Таким образом, нагрузку в пределах 2.5 киловатт - осилит с хорошим запасом. диодный мост при этом остаётся только в питании управляющей схемы, в нём вполне справятся 1N4005.
- tolyan_57/14.12.2011 - 11:31
http://20697314.ucoz.ru/load/termoreguljator/1-1-0-2
- Рома/07.12.2011 - 06:34
Как по мне,то этот гемор с транзисторами.Вот от сопротевления терморезистора зависит скорость зарядки конденсатора,конденсатор зарядился,транзистор ткрылся,подал напряжение на тиристор,тиристор открылся включил нагрузку.Это каменный век,проще уж напрячся купить микросхемку прошить ее,поставить дисплей самый допотопный и все.Дисплей показывает температуру,выставил себе температурный режим и всего дело.Мучайся тут с транзисторами,да кому это надо.
- Edjan/10.05.2011 - 13:35
Здравствуйте. Нужен регулятор с двумя порогами - верх и низ.Для нагрева воды. Чтоб включался при падении до 50 и выкл при 90.Может кто подскажет. Спасибо.edjan@mail.ru
- анатоль/14.01.2011 - 19:45
В принципе не приемлю любых схемных решений где непосредственно присутствует напряжение сети 220в,как бы хорошо это устройство не работало.Схему от сети-отделять. Подумайте!!! Безопасность!-Прежде всего.
- VitaMarin/27.02.2010 - 21:52
УВ.Автор,можно ли эту схему переделать таким образом,чтобы диапозон регулируемой температуры был от 36 до 40 градусов.Есле можно то как? Зараннее Благодарен! v.german@mail.ru
- Марат/17.01.2010 - 22:01
Большое спасибо афтору за схемку. давно искал что то подобное. особо сложную схему городить не хотелось, а тут всё просто и доходчиво. Опять же элеметная база доступная в любом селе и городе (не все же могут в мофкве в чипедипе микросхемы покупать). а так старых радиодеталей у меня навалом. сегодня буду пвять.ещё раз спасибо за простоту и доступность по радиоэлементам схему. побольше бы таких простых схемок))))))))))
- Serge/09.11.2009 - 16:35
Схема безусловно доольно проста, но элементная база 30 летней давности. Рекомендую дифкаскад заменить на ОУ, тиристор КУ202 заменить на более современный симистор, не поскупись поставить электролитический конденсатор на выходе выпрямителя и получется довольно хорошая схема. Кроме того, переворши журналы "Радио", "РадиоМир"(до 2001г. "Радиолюбитель"),"Схемотехника" и им подобные за посление 15 лет, там очень много публикаций по терморегуляторам на любой вкус. Удачи.
- pragmatic/20.09.2009 - 10:46
Простота схемы,доступная элементная база,вдохнавляют на постройку именно этой модели.Хотя не согласен с автором,что на микросхемах тяжелее собрать. Не собрать тяжелее,а найти тяжело,уже давно вышедшии мкс из производства.