В настоящее время на радиорынках появились в продаже различные устройства защиты бытовой техники от повышенного и пониженного напряжения в сети 220 В.
К сожалению, все они обладают существенными недостатками: малое быстродействие там, где коммутация нагрузки осуществляется с помощью реле, отсутствие задержки включения после срабатывания из-за скачка напряжения (что очень важно особенно для импульсных блоков питания современных телевизоров и холодильников старого типа), ограничение по мощности коммутируемой нагрузки.

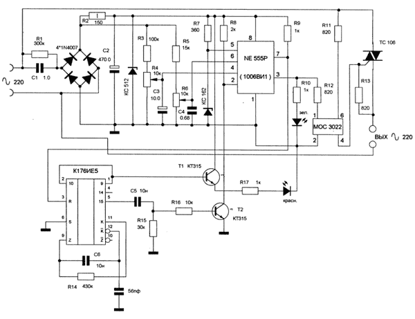
Рис. 1
Предлагаемое устройство защиты (рис.1) лишено этих недостатков и работает следующим образом. При выходе напряжения сети за установленные пределы (нижний предел регулируют резистором R4, верхний - R6) срабатывает таймер DD2 и на его выходе 3 устанавливается низкий уровень, зеленый светодиод VD6 гаснет, сисмис-тор ТС 106 отключает нагрузку. Низкий уровень на выходе 7 таймера DD2 разрешает работу счетчика DD1 К176ИЕ5, который по сути выполняет роль второго таймера, формирующего время задержки на включение нагрузки. Это время зависит от номиналов R14 и С6 и, при указанных на схеме, составляет около 4 минут.

Рис. 2
По прошествии 4 минут через дифцепочку С5 R15 и Т2 проходит очень короткий импульс сброса таймера DD2 и, если напряжение в сети нормализовалось, на выводе 3 таймера установится высокий уровень, засветится зеленый светодиод и симистор VD10 ТС106 подключит нагрузку. В противном случае пройдет еще 4 минуты и все повторится, и так будет происходить до тех пор, пока напряжение в сети не нормализуется.
Красный светодиод VD7 индицирует работу таймера на DD1 и, если все нормально, должен мигать каждые 2-3 сек.
К деталям особых требований нет, за исключением: R2 - мощность не менее 1 Вт, СЗ - с малым током утечки. Оптосимистор VD9 МОС 3022 можно заменить на МОС 3020-3062. Конденсатор С1 - не менее чем на 400 В.
Через симистор ТС-106 можно коммутировать нагрузку на ток до 10 А с соответствующим радиатором, а если необходим больший ток, то нужно заменить его на более мощный (например ТС-132).
Данная защита предназначена для круглосуточной работы и боится только КЗ на выходе.
При первом включении через защиту нагрузка подключится через 4 минуты, далее - автоматический режим работы.
Автор: Евгений Поярков, г. Первомайск
