Если работоспособность телефонного аппарата вызывает сомнения, можно, конечно, "покопаться" в нем, не отключая от абонентской линии и пользуясь для проверки узлов аппарата сигналами, подаваемыми АТС. Но при этом возникает ряд проблем. Многие современные АТС блокируют линию, если в течение минуты после снятия трубки не начат набор номера, причем частое повторение такой ситуации может вызвать претензии со стороны технических служб станции. А с введением повременной оплаты разговоров занимать линию на длительное время для проверки и ремонта аппарата может оказаться весьма накладно. Предлагаемый прибор поможет найти и устранить неисправность телефонного аппарата, не подключая его к овальной линии.
Прибор имитирует сигналы, подаваемые АТС в абонентскую линию, за исключением тех, которые генерирует аппаратура определения номера абонента. Единственное существенное отличие - частота вызывного сигнала 50 Гц вместо стандартных 25 Гц, но, как показывает практика, для вызывных устройств подавляющего большинства телефонных аппаратов это никакого значения не имеет Звук лишь становится более резким.
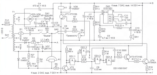
Схема основного блока прибора представлена на рис. 1. Для питания проверяемого аппарата А1 используется выпрямленное напряжение обмотки III.2 трансформатора Т1. Его стабилизирует стабилитрон на 56 В (VD7). Напряжение поступает в цепь аппарата через дроссель L1, в качестве которого можно использовать катушку какого-либо реле сопротивлением 500...700 Ом. Если обмотка дросселя имеет меньшее сопротивление, последовательно с ним нужно включить резистор соответствующего номинала и мощности.

Рис. 1
При снятии телефонной трубки постоянный ток, протекающий через аппарат А1 (около 35 мА), создаст на резисторе R4 падение напряжения, достаточное для открывания транзистора VT2. Значение тока можно контролировать по показаниям миллиамперметра РА1, шкала которого должна быть проградуирована соответствующим образом. Диод VD1 защищает миллиамперметр и цепь базы транзистора VT2 от напряжения отрицательной полярности, появляющегося на резисторе R4 при подаче на телефон вызывного сигнала.
Приблизительно через 1 с после открывания транзистора VT2 (задержку обеспечивает цепь R10C8) разрешается работа генератора сигнала частотой 425 Гц на элементах DD1.3 и DD1.4. Если переключатель SA2 находится в нижнем (по схеме) положении, этот сигнал, усиленный транзисторами VT3 и VT4, поступает на аппарат А1 и должен быть слышен в его трубке.
Для проверки микрофона и связанных с ним узлов телефонного аппарата переводят переключатель SA2 в верхнее (по схеме) положение. Все, что говорится в трубку, должно быть слышно в динамической головке ВА1 Громкость регулируют переменным резистором R9.
Поскольку при снятой трубке уровень напряжения на выходе элемента DD1.2 низкий, транзистор VT1 закрыт и разомкнутые контакты реле К1 не дают возможности, нажав на кнопку SB1, подать на телефонный аппарат вызывной сигнал с обмотки III трансформатора Т1. Такая возможность появляется только при трубке, лежащей на предназначенном для нее месте аппарата, когда его цепь по постоянному току разомкнута и транзистор VT2 закрыт.
Узел питания прибора состоит из собранного на диодах VD3-VD6 мостового выпрямителя напряжения обмотки II трансформатора Т1 и интегрального стабилизатора DA1.
Транзисторы КТ315Б можно заменить другими той же серии или серий КТ201, КТ3102 и прочими маломощными структуры n-p-п. Замену транзистору КТ940А следует подбирать из числа высоковольтных, так как напряжение между его коллектором и базой при подаче вызывного сигнала достигает 180 В. Пригодны, например, транзисторы КТ504А-КТ504В, КТ969А, а также импортные MPSA-42.
Заменой операционному усилителю К157УД1 послужит любая микросхема усилителя мощности 34, способная при напряжении питания 9 В отдать в нагрузку 0,5... 1 Вт. Ее необходимо включить по типовой схеме. Динамическая головка ВА1 - ГД-0,5 сопротивлением 8 Ом.
Реле К1 - РЭС-15, паспорт РС4.591.003. Его можно заменить другим малогабаритным, надежно срабатывающим при напряжении 9 В, например, РЭС-60 исполнения РС4.569.435-02. Вместо миллиамперметра РА1 с током полного отклонения 1 мА подойдет и более чувствительный прибор - микроамперметр. Нужно лишь правильно подобрать резистор R2.
При необходимости можно дополнить прибор узлами, позволяющими проверить правильность работы номеронабирателя телефонного аппарата Для проверки импульсного номеронабирателя необходим узел по схеме, изображенной на рис. 2. Его подключают к показанным на схеме основного блока (рис. 1) точкам Б, В и Г.
На счетчик DD1 (рис. 2) поступают импульсы, возникающие в точке Б во время набора. При исправном номеронабирателе цифра на индикаторе HG1 по окончании соответствующей серии импульсов должна стать равной набранной. Не забывайте только, прежде чем набирать очередную цифру, устанавливать счетчик в исходное состояние нажатием на кнопку SB1. Этому состоянию соответствует ноль на индикаторе HG1.

Рис. 2
Следует иметь в виду, что нагрузочная способность выходов микросхемы К176ИЕ4 (DD1) невелика. Чтобы подключить к ней менее чувствительный, чем АЛ304Г, светодиодный индикатор, могут потребоваться дополнительные усилители.

Рис. 3
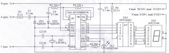
Схема подключаемого к точкам А, В и Г основного блока узла проверки тонального номеронабирателя показана на рис. 3. Он построен на включенной по типовой схеме специализированной микросхеме КР1008ВЖ18 (DA1) - приемнике-дешифраторе генерируемого таким номеронабирателем сигнала формата DTMF. Код набранной цифры появляется в двоичном виде на выходах Q1-Q4 этой микросхемы и после преобразования микросхемой DD1 выводится на семиэлементный светодиодный индикатор HG1. Во время приема сигнала включен светодиод HL1. Ток выходов преобразователя кода КР514ИД1 его внутренние цепи ограничивают значением 5 мА. Поэтому указанный на схеме индикатор АЛС314А можно заменить только таким светодиодным семиэлементным с общим катодом, для работы которого достаточно этого тока.
Кварцевый резонатор на частоту 3,58 МГц имеется в телефонных аппаратах с тональным набором номера и в цветных телевизорах системы NTSC.
Автор: Р. Ершов, пос. Краснолесный Воронежской обл.
