Общие сведения
Сотовые телефоны NOKIA выпускаются на нескольких платформах. Первые платформы телефонов назывались DCT-1 и DCT-2, а более поздние - DCT-3, DCT-4, DCT-L (коммуникаторы), WD-2 (смартфоны).
Соответствие некоторых поколений телефонов NOKIA их коммерческим (и сервисным) наименованиям (моделям) приведено в табл. 1.
В этой статье в основном пойдет речь о телефонах, выполненных на платформах DCT-3 и DCT-4.
Платформу DCT-3 объединяют следующие практически идентичные компоненты: микропроцессор (CPU) поколения MAD2, сигнальный процессор СОВВА и микросхемы EEPROM, RAM и FLASH-памяти. Память может быть реализована в отдельных микросхемах, например, в "Nokia 3210" - это три разные микросхемы, в "Nokia 3310" - две, а в "Nokia 8210" - вообще одна.
Необходимо отметить, что все аппараты, выполненные на платформе DCT-3, имеют только монохромный дисплей.
Компания NOKIA всегда очень трепетно относилась к защите программного обеспечения своих телефонов, и поэтому многие ремонтники до недавнего времени при прошивке содержимого FLASH-памяти этих телефонов испытывали определенные затруднения. Например, очень долгое время считалось, что в телефонах NOKIA невозможно менять IMEI-номер. Это было вызвано тем, что CPU, COBBA и FLASH содержат в так называемой ОТР-зоне (программируемая однократно в заводских условиях) определенные данные, а в EEPROM на их основе записывается некая результирующая контрольная сумма. При попытке смены IMEI или при замене одной из микросхем при ремонте аппарата (например, при замене микросхемы СОВВА) эта контрольная сумма уже не будет соответствовать исходной, поэтому аппарат блокировался сразу в 4 вида блокировки (lock) и разблокировать его было практически невозможно. Более обобщенно можно сказать, что микросхемы CPU, СОВВА и FLASH определенным образом взаимосвязаны (в смысле системы защиты), а результирующий код (данные) этой конфигурации хранится в ОТР-области памяти, и поэтому любое нарушение этого соответствия (смена IMEI, замена одной из этих микросхем, различные операции с EEPROM и др.) может привести к блокировке аппарата. В настоящее время, с появлением новых сервисных программ, эта проблема успешно решена (подробнее на этих программах мы остановимся ниже).
Отличительной особенностью телефонов NOKIA является отсутствие выведенного на корпус аппарата сервисного соединителя. Он, как правило, находится на основной электронной плате под аккумулятором телефона. В аппаратах NOKIA имеются 2 типа внешних интерфейса: F-bus (имеет две раздельные линии приема/передачи - RX/TX) и M-bus (имеет одну линию приема/передачи). В некоторых случаях (например, при программировании FLASH-памяти телефона) используются оба типа. При этом по шине M-bus телефон управляется на командном уровне, а по шине F-bus происходит обмен с памятью аппарата (в том числе и прошивка). По шине M-bus также выполняют отдельные операции, не требующие больших объемов передачи/приема данных: при смене IMEI-номера, снятии блокировок, получении справочной информации (например, при отображении серийного номера микросхемы СОВВА) и др.
Телефоны на платформе DCT-4 уже выполнены совсем на другой элементной базе: в ней, например, уже используется отдельная микросхема UEM, одной из функций которой является обеспечение функционирования системы защиты (от смены IMEI-номера, от вмешательства в изменение содержимого ПО телефона и др.). В этой микросхеме также реализованы контроллер питания и зарядки АКБ, звуковой тракт и узел сигнального процессора (DSP) СОВВА. Микросхема FLASH-памяти выполнена в отдельном корпусе. Телефоны 6510 и 8310 являются показательными для этой платформы: их система управления выполнена на трех микросхемах - CPU, UEM (в ней расположена ОТР-об-ласть) и FLASH. На данный момент считается, что, например, смена IMEI-номера в аппаратах на платформе DCT-4 (и на всех более поздних версиях платформ - см. выше) невозможна без установки новой микросхемы UEM с чистой ОТР-зоной Использование оригинальных заводских управляющих программ, соответствующего сервисного оборудования и заводской поддержки (через сервер NOKIA) - позволяет лишь восстановить исходный IMEI-номер (в случае повреждения содержимого EEPROM при нажатии на клавиатуре комбинации *#06#, вместо IMEI отображаются "???????????????" или "??????????????4" - это означает, что аппарат заблокирован (в четырех видах блокировки - 4 lock)). При этом, возможна замена содержимого FLASH-памяти аппарата (ПО, языковые пакеты и др.).
Примечание.
Наиболее "продвинутым" ремонтникам удается менять IMEI-номер. На сегодняшний день существует два способа смены IMEI. В первом случае заменяют микросхему UEM на новую (с чистой ОТР-зоной) и программируют эту зону специальным RPL-файлом содержащим некий "чужой" IMEI-номер. Но для этого необходимы определенные навыки и соответствующее оборудование.
Во втором случае используется специальный бокс, позволяющий "патчить" (или модифицировать) содержимое FLASH-памяти телефона на предмет проверки IMEI в ОТР-зоне, что позволяет таким образом менять IMEI-номер на совершенно произвольный, заданный вручную. К сожалению, это оборудование только недавно появилось на рынке и является "сырым". На данный момент поддерживаются не все модели телефонов и не все версии ПО, и самое главное- нет возможности восстановления IMEI, если повреждены данные в EEPROM (в этом случае IMEI-номер на экране телефона выглядит как "???????????????").
Для платформ DCT-1 - DCT-3 компанией NOKIA использовался программный пакет, называемый WinTesla. Телефоны подключают к LPT-и СОМ-портам ПК (через соответствующие адаптеры интерфейсов F-bus и M-bus - см. выше) и с помощью специального электронного ключа "прошивают" ПО телефона, калибруют радиотракт и др.
Для платформы DCT-4 (и всех последующих) NOKIA выпустила более защищенное программное обеспечение, именуемое PHOENIX. Оно работает со специальными боксами, служащими дополнительным ключом защиты этой программы. Подобное программное и аппаратное обеспечение поставляется только в авторизованные центры NOKIA. А всем остальным приходится довольствоваться устройствами, которые функционально эмулируют заводское программное обеспечение.
Следует отметить, что у компании NOKIA, кроме коммерческих названий аппаратов, существуют также и сервисные названия (см. табл. 1) - например, модель "Nokia 5110" (коммерческое название), выполненная на платформе DCT-3, имеет сервисное название NSE-1. А смартфон "Nokia 7650" (платформа WD2) имеет сервисное "имя" NHL-2NA. Сервисное название необходимо, так как тем же именем обозначаются имена файлов прошивок, названия кабелей-переходников и др. Соответствие сервисных и коммерческих названий телефонов можно найти в меню программ прошивки, речь о которых пойдет ниже.
| Наименование платформы | Коммерческое (сервисное) наименование моделей Nokia |
| DCT-1 | 1011,1610, 1611,1630,1631, 2110, 2010,2110i, 2118,2120, 2140, 2148, 2148i, 2160,2170, 2180,2190,6050,6080, |
| 6081,9000,90001 | |
| DCT-2 | 3110, 8110, 8110i, 8146, 8148, 81481 |
| DCT-3 | 2100 (NAM-2), 3210 (NSE-8), 3285/3310 (NHM-5), 3320/3330 (NHM-6), 3350 (NHM-9), 3360/3390 (NPB-1), |
| 3395/3410 (NHM-2), 3610 (NAM-1), 3810, nk402/nk503/nk702/5110 (NSE-1), 5110i (NSE-2), 5120/5125/5130 (NSK-1), | |
| 5148/5160/5165/5170/5180/5185/5190/5210 (NSM-5), 5510 (NPM-5), 5190 (NSB-90), 6090 (NME-3), 6110 (NSE-3), | |
| 61101/6120/6130 (NSK-3), 6138/6150 (NSM-1), 6150e/6160/6161/6162/6185/6188/6190 (NSB-3), 6210 (NPE-3), | |
| 6250 (NHM-3), 7110 (NSE-5), 7160/7190/8210 (NSM-3), 8250 (NSM-3D), 8260/8270/8290 (NSB-7), 8810 (NSE-6), | |
| 8850 (NSM-2), 8855 (NSM-4), 8860/8890 (NSB-6), 9110 (RAE-2) | |
| DCT-4 | 1100(RH-18), 1100A(RH38), 1100B (RH-36), 1220(NKC-1), 1260/1261 (NKW-1), 2112 (RH-57), 2220 (RH-40), |
| 2221 (RH-42), 2260 (RH-39), 2261 (RH-41), 2270 (RH-3P), 2275 (RH-3DNG), 2280 (RH-17NA), 2285 (RH-3), 2300 (RM-4), | |
| 2300A (RM-5), 2600 (RH-59), 2600CN (RH-60), 2650 (RH-53), 2651 (RH-54), 3100/3120 (RH-19), 3100B (RH-50) | |
| 3105 (RH-46/48), 3108 (RH-6), 3125 (RH-61), 3200 (RH-30), 3200B (RH-31), 3205 (RM-11), 3220 (RH-37), | |
| 3220B (RH-49), 3300 (NEM-1), 3300B (NEM-2), 3320 (NPC-1), 3360 (NPW-1), 3510 (NHM-8), 35101 (RH-9), 3520 (RH-21), | |
| 3560 (RH-14), 3570i (NPD-4FW), 3585 (NPD-4), 3585i (NPD-4AW), 3586i (RH-44), 3590 (NPM-8), 3595 (NPM-10), | |
| 5100 (NPM-6), 5100A (NPM-6X), 5140 (NPL-5), 5140B (NPL-4), 6012 (RM-20), 6015/6016/6019 (RH-55), 6020 (RM-30), | |
| 6020B (RM-31), 6021 (RM-94), 6100 (NPL-2), 6011i (RH-58), 6101 (RM-76), 6102 (RM-77), 6108 (RH-4), 6170 (RM-47), | |
| 6170B (RM-48), 6200 (NPL-3), 6220 (RH-20), 6225 (RH-27), 6230 (RH-12), 6230B (RH-28), 6230i (RM-72), | |
| 6255/6256 (RM-19), 6310 (NPE-4), 6310i (NPL-1), 6340,6340i (RH-13), 6360 (NPW-2), 6370 (NHP-2FX), 6385 (NHP-2AX), | |
| 6500/6510 (NPM-9), 6560 (RH-25), 6585 (RH-34), 6590 (NSM-9), 6610 (NHL-4U), 6610i (RM-37), 6620 (NHL-12), | |
| 6650 (NHM-1), 6800 (NHL-6), 6800A (NSB-9), 6810 (RM-2), 6820A (NHL-9), 6820B (RH-26), 6822 (RM-69), 7200 (RH-23), | |
| 7210 (NHL-4), 7250 (NHL-4J), 7250i (NHL-4JX), 7260 (RM-17), 7270 (RM-8), 7280 (RM-14), 7600 (NMM-3), 7710 (RM-12), | |
| 8270 (NSD-5FX), 8280 (RH-10), 8310 (NHM-7), 8390 (NSB-8), 8800 (RM-13), 8910 (NHM-4), 8910i (NHM-4NX), | |
| 9300 (RAE-6), 9500 (RA-2), D211 (DTE-1) | |
| DCT-L | 9290 (RAB-3), 9210 (RAE-3), 92101 (RAE-5) |
| WD-2 | N-GAGE (NEM-4), 3600/3620 (NHM-10), 3650/3660 (NHL-8), 7650 (NHL-2NA), 6600 (NHL-10), |
| N-GAGE QD (RH-29, N-GAGE QDA (RH-47), 7610 (RH-51), 7610B (RH-52), 6670 (RH-67), 6670B (RH-68), 6260 (RM-25), | |
| 3230(RM-51) |
Для программирования телефонов, выполненных на платформах DCT-3, DCT-4, а также более поздних, например, WD2, необходимо иметь специальные боксы и кабели-переходники.

Рис. 1

Рис. 2
Схема простейшего из них - кабеля M-bus (для DCT-3) приведена на рис. 1, а схема для программирования FLASH-памяти через интерфейс F-bus для этой же платформы - на рис. 2. Второй кабель предполагает подключение к LPT-порту ПК, в настройках этого порта необходимо установить режимы ESP/EPP или BI-DIRECTIONAL.

Рис. 3
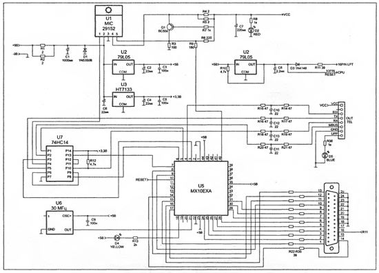
Конечно, для программирования телефонов лучше всего использовать универсальные боксы, предназначенные для одной или нескольких платформ, например, наиболее распространенные из них - UFS (Twister) и Griffin. Внешний вид этих боксов показан, на рис. 3 (UFS - сверху, а Griffin - внизу), а принципиальные схемы - соответственно, здесь и рис.4.

Рис. 4
Во всех случаях на ПК желательно использовать ОС Windows 98 SE, за исключением работы с боксом UFS, так как он использует интерфейс USB - и в этом случае лучше пользоваться Windows ХР
Также следует отметить достаточно распространенный (и дешевый) так называемый "чип-флешер", предназначенный для программирования телефонов NOKIA на платформе DCT-4 (около 10 моделей) и выполненный на PIC-контроллере типа 16F877.
На рынке существует масса программ для программирования телефонов NOKIA, они отличаются "привязкой" к конкретному типу бокса, интерфейсами (M-bus, F-bus или универсальный), а также другими функциональными возможностями.
Остановимся на наиболее популярных из них.
