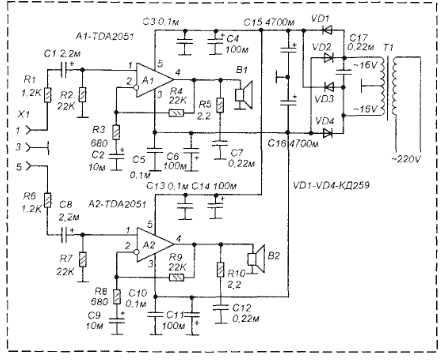
Усилитель сделан на двух микросхемах TDA2051. Он предназначен для работы в составе стационарной аудиотехники.

Рис. 1
Сигнал от предварительного усилителя поступает на вход через разъем Х1. Микросхемы TDA2051 построены по схеме мощного операционного усилителя. Поэтому питание двуполярное, а коэффициент усиления устанавливается цепями C2-R3-R4 и С9-R8-R9, соответственно. В процессе налаживания, нужную чувствительность можно получить подбором сопротивлении R4 и R9 соответственно.
Источник питания может быть на низкочастотном силовом трансформаторе или на основе импульсного преобразователя. Вторичная обмотка трансформатора должна давать 32-36V переменного напряжения (при токе до 5А) и у неё должен быть отвод от середины.
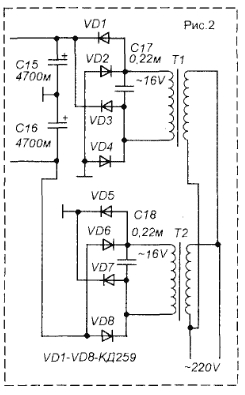
Если подходящего трансформатора нет, можно использовать два трансформатора, но в этом случае нужно сделать два выпрямителя, один из которых дает полжительное напряжение, а другой - отрицательное (так как показано на рисунке 2).

Рис. 2
Параметры :
- Номинальное входное НЧ напряжение 1V.
- Выходная мощность на нагрузке 2x4 От при КНИ 0,2% на частоте 1 кГц - 2x38W.
- Выходная мощность на нагрузке 2x4 От при КНИ 10% на частоте 1 кГц - 2x55W.
- Частотный диапазон 20-30000 Гц при неравномерности 1 dB.
- Отношение сигнал/шум 72 dB.
- Сопротивление нагрузки 2x4 Ом
- Входное сопротивление 22 kOm.

Рис. 3
Практически все детали, включая детали выпрямителя источника питания, расположены на односторонней печатной плате из фольгированного стеклотексталита.
Все используемые в схеме конденсаторы должны быть рассчитаны на напряжение не менее 25V.
Диоды выпрямительного моста можно заменить любыми другими выпрямительными, допускающими выпрямленный ток не менее ЗА.
Усилитель может работать и на нагрузку 2х8 Ом. При этом снижается выходная мощность.
Площадь поверхности радиатора не менее 400 см2.
