Зто устройство является дальнейшим усовершенствованием зарядного устройства, представленного ранее [1]. Возможности нового варианта несколько расширены по типам обслуживаемых аккумуляторов, устройство выполнено на более современной компонентной базе и предоставляет дополнительные сервисные возможности с отображением на LCD-дисплее текущих параметров и параметров итогового протокола при полном завершении заданного цикла обслуживания.
Устройством охвачены для обслуживания только те аккумуляторы, которые имелись в наличии и в эксплуатации, хотя его возможности позволяют обслуживать более широкую их номенклатуру, что оставляет возможность для дальнейшего усовершенствования устройства. Универсальное разрядно-зарядное устройство охватывает для обслуживания никель-металлгидридные (Ni-Mh), никель-кадмиевые (Ni-Cd), литий-ионные (Li-Ion), литий-полимерные (Li-Po) и литий-железофосфатные (Li-Fe) аккумуляторы, наиболее широко эксплуатируемые в переносной аппаратуре, приборах, инструментах и игрушках, основные параметры которых приведены в табл. 1, где символом С обозначается ёмкость аккумулятора.
Таблица 1
Номер канала | Выделенные номера под типы аккумуляторов | ||||
Ni-Mh | Ni-Cd | Li-Po | Li-Ion | Li-Fe | |
1 | 1-5 | 11-15 | 21-25 | 31-35 | 41-45 |
2 | 6-10 | 16-20 | 26-30 | 36-40 | 46-50 |
Устройство состоит из основного блока и подключаемых к нему с помощью разъёмов адаптеров для аккумуляторов с конкретными типоразмерами. Изготовление адаптеров не представляет большой сложности, поэтому такое конструктивное решение позволит обслуживать аккумуляторы с широким интервалом типоразмеров и конфигураций корпусов.
Для идентификации каждому адаптеру присвоен уникальный номер, который определяет тип аккумулятора и привязан к конкретному каналу. Номер хранится в EEPROM памяти датчика температуры, который в целях безопасности является обязательным компонентом контроля температуры обслуживаемого аккумулятора. Для каждого канала зарезервировано пять номеров под конкретный тип аккумулятора. Например, Ni-Mh аккумуляторы имеют широкую номенклатуру типоразмеров, таким образом, для одного канала можно изготовить пять адаптеров для различных типоразмеров и столько же для второго канала. Можно изготовить сдвоенные адаптеры для одного типоразмера или одинарные для различных типоразмеров. Выделенные номера для конкретных типов аккумуляторов приведены в табл. 2.
Таблица 2
Тип аккумулятора | Номинальное напряжение, В | Ток зарядки, А | Ток разрядки, А | Критерий окончания зарядки | Критерий окончания разрядки |
Ni-Mh | 1,2 | 1С | 0,5С | Дельта или полученный заряд > С1,05 | 0,8 В при токе 0,01 С или 10 мА |
Ni-Cd | 1,2 | 1С | 0,5С | Дельта или полученный заряд £ С1,05 | 0,8 В при токе 0,01 С или 10 мА |
Li-Po | 3,7 | 0,5С | 0,5С | 4,2 В при токе 0,01 С или 10 мА | 3 В при токе 0,01 С или 10 мА |
Li-Ion | 3,6 | 0,5С | 0,5С | 4,2 В при токе 0,01 С или 10 мА | 3 В при токе 0,01 С или 10 мА |
Li-Fe | 3,3 | 1С | 1С | 3,65 В при токе 0,01 С или 10 мА | 2,4 В при токе 0,01 С или 10 мА |

Рис.1. График процесса разрядки и зарядки
Процесс разрядки и зарядки имеет импульсный характер в соответствии с графиком рис. 1. Один полный цикл занимает 8,8 с с разделением на 11 тактов длительностью 0,8 с каждый, формируемых микроконтроллером по прерыванию при переполнении ТАЙМЕРА1. С первого по девятый такт осуществляет ся измерение разрядного/зарядного тока и его суммирование, кроме того, в девятом такте измеряется напряжение аккумулятора под током, и затем разрядный/зарядный ток отключается. В десятом такте измеряется напряжение аккумулятора без тока, вычисляется средний ток за цикл, отданный/полу-ченный аккумулятором заряд за цикл и его суммирование, после определения разности напряжений под током и без него вычисляется внутреннее сопротивление аккумулятора и запускается измерение его температуры. С одиннадцатым тактом один цикл заканчивается и начинается новый цикл разрядки/зарядки.
Использование двух независимых каналов позволяет обслуживать одновременно два аккумулятора, как одинаковых, так и различных типов, с различной ёмкостью и в различных режимах. Тип аккумуляторов, ёмкость и режим обслуживания определяются кнопками управления из соответствующих меню на LCD-дисплее. При необходимости можно отложить запущенный процесс обслуживания и продолжить его в любое удобное время или отменить совсем. В процессе обслуживания аккумулятора возможен выбор и просмотр его текущих параметров на дисплее, где также отображается статус текущего процесса. В зависимости от обстоятельств устройство формирует различные звуковые сигналы, следит за тем, чтобы параметры процесса не выходили за допустимые пределы, и следит за надёжным электрическим контактом с аккумулятором. Кроме того, устройство отслеживает температуру охлаждающего теплоотвода и при необходимости управляет интенсивностью его охлаждения вентилятором.
По окончании заданного режима обслуживания возможен просмотр протокола всех основных параметров разрядки, зарядки или полного процесса разрядка/зарядка. Кроме основного режима обслуживания, устройство имеет дополнительный режим калибровки измерителей напряжения и токов, а также режим тестирования, считывания и маркировки датчиков температуры аккумуляторов в адаптерах.

Рис. 2. Доработанный преобразователь напряжения для питания галогенных осветительных ламп

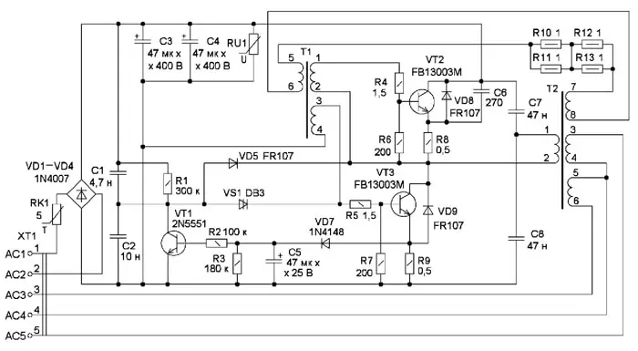
Рис. 3. Схема преобразователя
Для снижения массогабаритных показателей в устройстве используется высокочастотное преобразование в сетевом источнике электропитания и в регуляторе зарядного тока. В качестве источника питания использован доработанный преобразователь напряжения для питания галогенных осветительных ламп (рис. 2). В схему преобразователя, которая показана на рис. 3 (на схеме отсутствует диод VD6), внесены следующие изменения. Низкоомный резистор на входе заменён терморезистором RK1, добавлены сглаживающие конденсаторы C3, C4, добавлены одновитковые обмотки 7-8 трансформатора Т2 и 5-6 трансформатора T1 (петля обратной связи с балластными резисторами R10- R13), перемотана вторичная обмотка. Рекомендуется обратиться к более подробному описанию доработки преобразователя, которая была опубликована ранее [2].
Продолжение следует
Автор: А. Дымов, г. Оренбург
