Для проверки источников питания радиолюбители используют эквиваленты нагрузки, различающиеся по сложности, схемотехническим решениям, характеристикам [1 - 7]. Подавляющее число устройств, описанных в журнале "Радио", работают в режиме стабилизируемого потребляемого тока, лишь в одном из них [3] реализован режим активного сопротивления (потребляемый ток прямо пропорционален приложенному напряжению). При разработке предлагаемого эквивалента автор стремился сделать его максимально простым, универсальным - он может работать в режимах стабилизированного тока, активного сопротивления и стабилизированного напряжения, для него приведён вариант с расширенным интервалом устанавливаемых токов.
На рис. 1-3 приведены схемы, иллюстрирующие принципы работы предлагаемого устройства в различных режимах. Рис. 1 - типовая схема эквивалента для режима стабильного потребляемого тока. Этот ток может быть рассчитан по формуле
I = UОУН / r, (1)
где UОУН - задающее напряжение, подаваемое на неинвертирующий вход ОУ, r - сопротивление токоизмерительного резистора.

Рис. 1. Типовая схема эквивалента для режима стабильного потребляемого тока

Рис. 2. Схема устройства для режима стабилизированного напряжения
На рис. 2 приведена схема устройства для режима стабилизированного напряжения, с ним удобно определять выходной ток источников питания при заданном напряжении. Поддерживаемое на выходе устройства напряжение рассчитывают по формуле
U = (1 + R2/R1) U0, (2)
где U0 - образцовое напряжение, подаваемое на инвертирующий вход ОУ.
Резистор r в этом режиме практически не работает.

Рис. 3. Схема устройства для режима активного сопротивления
На рис. 3 показана схема устройства для режима активного сопротивления. Значение имитируемого сопротивления может быть рассчитано по формуле
R = (1 + R2/R1) r. (3)
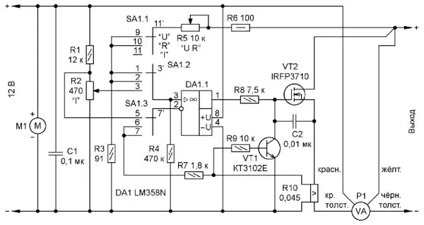
Полная схема эквивалента нагрузки приведена на рис. 4, рассмотрим её особенности. Для упрощения питание устройства осуществляется от внешнего стабилизированного импульсного источника напряжением 12 В. Вентилятор М1, охлаждающий теплоотвод мощного транзистора-нагрузки VT2, включён постоянно.

Рис. 4. Полная схема эквивалента нагрузки
Резистор R10 - токоизмерительный. При максимальном токе 10 А падение напряжения на нём равно 0,45 В. В соответствии с типовыми характеристиками транзистора IВЕР3710 для обеспечения тока стока 10 А при напряжении на затворе относительно истока около 6 В и максимальной рабочей температуре необходимо иметь напряжение сток-исток не менее 0,5 В, поэтому минимальное напряжение между выходными контактами устройства, при котором поддерживается стабилизированный выходной ток 10 А, равно около 1 В. При меньшем токе напряжение пропорционально меньше.
Цепь R8C2 исключает генерацию в цепи стабилизации с глубокой обратной связью, а транзистор VT1 ограничивает ток через транзистор VT2 во всех режимах на уровне, несколько большем 10 А.
В режиме стабилизированного напряжения (переключатель SA1 - в положении "U") с делителя R1R2 на инвертирующий вход ОУ подаётся напряжение 0,45 В, а на неинвертирующий - напряжение обратной связи с регулируемого делителя R3R5R6. Отрицательная обратная связь поддерживает на неинвертирующем входе ОУ напряжение 0,45 В, поэтому стабилизированное выходное напряжение, определяемое по формуле (2), может изменяться от 1 В (с учётом падения на резисторе R10) до 50 В.
Минимальное напряжение ограничено на уровне 1 В установкой резистора R6, это обеспечивает требуемое между стоком и истоком напряжение не менее 0,5 В.
Для обеспечения плавной установки выходного напряжения применён переменный резистор СП5-35А (R5) с двухступенчатой регулировкой, при его отсутствии можно последовательно с резистором R5 установить ещё один переменный резистор с сопротивлением примерно в 20 раз меньше сопротивления R5, а сопротивление резистора R3 увеличить на 5 %.
Режим активного сопротивления отличается от режима стабилизации напряжения тем, что инвертирующий вход ОУ подключён к токоизмерительному резистору. В соответствии с формулой (3) активное сопротивление имитируется в интервале от 0,1 до 5,1 Ом.
Резистор R4 в моменты переключения SA1 обеспечивает на неинвертирующем входе ОУ напряжение, близкое к нулю, что приводит к появлению такого же напряжения на выходе ОУ и к закрыванию транзистора VT2.
Секция переключателя SА1.1 в режиме стабилизации тока отключает резисторы R5 и R6, что исключает их влияние на работу устройства в этом режиме, а также возможность их выхода из строя при подключении эквивалента к источнику с высоким напряжением и сопротивлении резистора R5, близком к минимальному.
В устройстве применены, кроме упомянутого выше СП5-35А, переменный резистор С5-16МВ (R2), переключатель ПГ2-13-4П3Н (используются только три положения), резистор МЛТ-0,5 (R6), конденсатор К73-17 (С2). Остальные резисторы и конденсатор С1 - для поверхностного монтажа, типоразмера 1206. В приобретённом в интернет-магазине наборе резисторов не было номинала 91 Ом, поэтому на месте R3 установлены параллельно соединённые резисторы сопротивлением 100 Ом и 1 кОм. Транзистор КТ3102Е может быть заменён на любой маломощный структуры n-p-n, но при меньшем, чем у КТ3102Е, коэффициенте передачи тока базы сопротивление резистора R9 следует уменьшить до 1 кОм. Операционный усилитель можно установить практически любой, в котором напряжение входного сигнала допускается от нижнего уровня питания. Цифровой вольтметр-амперметр Р1 - четырёхзначный, приобретён в интернет-магазине, его тонкий чёрный провод никуда подключать не надо.
В устройстве использован игольчатый алюминиевый теплоотвод с габаритными размерами 112x92x24 мм, со стороны игл которого (это наружная сторона конструкции) четырьмя длинными винтами М4 закреплён вентилятор от блока питания компьютера размерами 80x80x25 мм, а также на небольшом кронштейне - разъём для источника 12 В. С внутренней гладкой стороны телоотвода на нём винтом М3 закреплён транзистор VT2, небольшая монтажная планка, на которую распаяны выводы транзистора и конденсатор С2, а также резистор R10, состоящий из двух проволочных резисторов сопротивлением 0,09 Ом, соединённых параллельно.
Все остальные крупные детали устройства установлены на передней панели из стеклотекстолита размерами 112x92 и толщиной 1,5 мм - переключатель SA1, регулировочные резисторы R2 и R5, гнёзда-зажимы для подключения к проверяемому источнику питания, цифровой вольтметр-амперметр Р1.
Мелкие радиоэлементы - ОУ, остальные резисторы, кроме R6, конденсатор С1, транзистор VT1 - установлены на двух неразделённых печатных платах размерами 10,5x20,5 мм, приобретённых в интернет-магазине. На каждой плате на расстоянии 7,62 мм друг от друга выполнены два ряда по восемь металлизированных отверстий с шагом 2,54 мм и пары контактов для элементов, предназначенных для поверхностного монтажа. На рис. 5 приведена фотография с установленными элементами до распайки перемычек и разметка их установки. Перемычка между выводами 5 и 7 микросхемы DA1 служит для установки неиспользуемого второго ОУ в корпусе микросхемы в устойчивое состояние.

Рис. 5. Элементы до распайки перемычек и разметка их установки
Такой способ монтажа весьма удобен для сборки несложных конструкций. Элементы для поверхностного монтажа можно устанавливать на контактные площадки с двух сторон платы, экономя место. Например, в этой конструкции можно было оба резистора, образующих R3, установить с двух сторон платы друг напротив друга, а резистор R4 - с обратной стороны платы между контактными площадками, подключенными к отверстиям выводов 3 и 4 микросхемы DA1, что исключило бы необходимость в перемычке от вывода 3 DA1 к R4, можно было даже установить резистор R4 непосредственно под корпусом этой микросхемы.
Продолжение следует
Автор: С. Бирюков, г. Москва
