Модели: "Motorola T190/191"
Сотовые телефоны "Motorola Т190/191" выпускаются компанией BENQ на так называемой платформе ACER - маркировка платы приведена на рис. 1. Внешне очень похожие модели Т190/Т191 (рис. 2) отличаются, в основном, только своими функциональными возможностями. Их основное аппаратное отличие заключается в том, что в модель Т191 установлена отдельная микросхема оперативной памяти (RAM). Еще одной особенностью телефонов этих моделей является наличие микросхемы центрального процессора, включающей в себя сигнальный процессор (DSP). Также отметим, что на рынке представлены телефоны "Motorola T190" на платформе ZEUS китайского производства - этот телефон предназначен для китайского рынка и содержит микросхему флэш памяти вдвое меньшего объема, чем у остальных моделей.
Примечание: BOOT - загрузчик представляет собой специальную программу, которая размещается в памяти процессора или в отдельной микросхеме FLASH-памяти Она позволяет производить процессору запись/чтение данных из памяти.

Рис. 1
LOADER- это специальная программа, загружаемая в процессор телефона из ПК. Позволяет компьютеру производить чтение/ запись данных флэш-памяти напрямую, используя процессор телефона только как своеобразный программатор. Для различных типов флэш-памяти программа LOADER своя.

Рис. 2
Программа-загрузчик (BOOT) в телефонах "Motorola T190/191", как и все ПО записана в отдельной микросхеме флэш-памяти (FLASH), а не в памяти процессора (в отличие от многих аппаратов других производителей) Это необходимо учесть ремонтникам, так как восстановление области BOOT в этих аппаратах возможно только при наличии отдельного программатора или отладочного интерфейса J-TAG, контакты для подключения которого выведены на плату телефона. В последнем случае необходимо специальное дорогостоящее оборудование и ПО
Аппаратная структура рассматриваемых моделей почти ничем не отличается от телефонов "Panasonic GD90/92".

Рис. 3
Снятие пользовательской блокировки
Пользовательскую блокировку (USER LOCK или PHONE CODE) в телефонах "Motorola Т190/191" (не путать с операторской блокировкой) можно снять без использования ПК и DA-ТА-кабеля - для этого необходимо ввести специальный мастер-код. Этот код не позволяет определить "забытый" код доступа, но с его помощью можно получить доступ к функциям телефона. Мастер-код подходит ко всем аппаратам указанный моделей.
Остановимся на этой операции более подробно. Устанавливают в телефон SIM-карту и включают его. После этого на экране появится сообщение, запрашивающее код телефона (если нет запроса PIN-кода). Набирают код 19980722 и затем нажимают зеленую кнопку ОК (показана стрелкой на рис. 2). После подтверждения кода телефон разблокируется.
Однако, при следующем включении, телефон опять потребует ввода кода. Чтобы в дальнейшем этого не происходило, производят общий сброс настроек аппарата на заводские установки. Для этого включают телефон, вводят универсальный мастер-код (или UNLOCK-код), как было описано выше. Затем в меню телефона выбирают опцию ЗАЩИТА (SECURITY). В ней набирают еще один универсальный мастер-код (USER UNLOCK-код) - 20010903, и подтверждают его ввод кнопкой ОК. После этого в аппарате будет произведен общий сброс всех настроек на заводские установки. При желании заново выполняют все пользовательские настройки телефона.

Рис. 4
На некоторых версиях ПО телефона достаточно использовать только один из приведенных кодов.
Сброс настроек телефона до заводских установок выполняют также в следующих случаях:
- сбои аппарата, которые вызывают проблемы при работе с исходящими или входящими вызовами;
- некорректная работа аппарата при доступе к различным опциям меню.
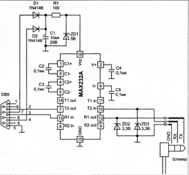
Если же снятие пользовательской блокировки указанным способом выполнить не удалось, эту операцию выполняют с помощью ПК через DA-ТА-кабель. Принципиальная схема одного из вариантов кабеля приведена на рис. 3. Соединитель DATA-кабеля вставляется в разъем телефона для подключения внешней гарнитуры (HANDS FREE), как показано на рис. 4.
Примечание. При работе с ПК аккумуляторная батарея (АКБ) телефона должна быть полностью заряжена!

Рис. 5
Существует несколько программ для ПК, с помощью которых можно снять пользовательскую блокировку или сделать полный сброс EEPROM аппаратов "Motorola T190/191", при котором USER LOCK-код снимается автоматически. Остановимся на одной из них - Т19х TESTMODE (рис. 5).
Последовательность операций при работе с этой программой следующая:
- подключают выключенный аппарат через DA-ТА-кабель к ПК;
- запускают программу на ПК;
- в окне программы нажимают кнопку RESET (1 на рис. 5);
- после этого программа выдаст сообщение, требующее включения телефона (в окне 2 появится сообщение "POWER UP PHONE");
- кратковременно нажимают кнопку включения телефона;
- через некоторое время в окне 2 появится сообщение "IDLE", а из телефона должен быть слышен двойной короткий звуковой сигнал. Это означает, что операция общего сброса телефона проведена успешно.
Таким образом можно исправить мелкие проблемы и "зависания", связанные с работой телефона.
Рассмотрим характерные неисправности ПО телефонов "Motorola T190/191" и способы их устранения.
Характерные неисправности телефонов и способы их устранения
Телефон не включается (связь с ПК через DATA-кабель есть), его аппаратная часть исправна и область загрузчика (BOOT) не повреждена
В этом случае можно предположить, что неисправно ПО телефона. Чтобы его перезаписать, необходимо определить версию ПО, а также тип микросхемы FLASH-памяти, установленной в телефон.
Версию ПО можно определить, разобрав сам телефон. Снимают заднюю крышку телефона, на экранной пластине имеется стикер (1 и 2 на рис. 6). Цифра 1 соответствует модели Т190, а цифра 2 - Т191.

Рис. 6
Версию ПО определяют следующим образом. Например, на стикере 1 нанесена маркировка 101D3_5.87/20, а на 2 - МН117811. Это означает, что в первом случае версия ПО - 5.87, а во втором - 1.78.
На рис. 7 показано расположение микросхемы FLASH-памяти у различных моделей (1 - Т191,2 -Т190.
Следует отметить, что комбинация последних букв (например, как в первом случае - J3) означает программный тип FLASH-памяти, который также требует соответствующую прошивку. Например, если на микросхеме обозначено ТЗ, то уже требуется другой тип прошивки (для типа ТЗ). Более подробно с этой информацией можно ознакомиться в сервисной документации на указанные аппараты.

Рис. 7
После определения версии ПО и соответствия ее тому или иному типу флэш-памяти, приступают к процессу перезаписи.
Оригинальное (заводское) программное обеспечение на ПК для прошивки указанных моделей (платформа ACER) называется SERVICE DMTOOL. Желательно использовать версию этой программы 3.15 (рис. 8).
В качестве примера рассмотрим порядок прошивки ПО для телефона "Motorola T191", серии МН (стикер 2 на рис. 6), версия прошивки 1.78.

Рис. 8
После загрузки программы нажимают кнопку МН (1 на рис. 8), затем - кнопку BOOT FILE (2 на рис. 8), выбирают путь к файлу загрузчика (LOADER) (r_flash_007.mot) и нажимают ОТКРЫТЬ (рис. 9). Затем нажимают FLASH FILE (3 на рис. 8) и аналогичным образом выбирают файл прошивки (МН117811 .МОТ) и опять нажимают ОТКРЫТЬ (рис 10).

Рис. 9
Подключают выключенный аппарат через DA-ТА-кабель к ПК и нажимают кнопку DOWNLOAD (4 на рис. 8). После этого в окне 1 (рис. 11) появляется сообщение о конвертировании файла прошивки и ожидания запуска процесса записи. После появления в этом окне сообщения "Wait For Target Ready", кратковременно нажимают кнопку включения телефона.

Рис. 10
Затем будет выполняться операция записи ПО во FLASH-память телефона, в процессе которой появится индикатор копирования 1 (рис. 12). Аналогичный индикатор появится и на дисплее телефона (рис. 13). В окне 2 на ПК будет отображаться информация о ходе выполнения копирования. По окончании процесса записи окно программы будет иметь вид, показанный на рис.14, а из телефона будет слышен короткий двойной звуковой сигнал.

Рис. 11
Затем нажимают кнопку (SET E2P 5 рис. 8) - и, кратковременно, кнопку включения питания на телефоне - для того, чтобы произвести установку заводских настроек на аппарате (о чем говорилось выше). По окончании процесса начального сброса из телефона раздастся двойной короткий звуковой сигнал.

Рис. 12
Затем можно включить телефон и проверить его работоспособность в различных режимах.
