1EDN7550 и 1EDN8550 - новые одноканальные драйверы силовых MOSFET-транзисторов с дифференциальным входом от компании Infineon. Новые драйверы обладают отличным подавлением синфазных помех управляющего сигнала (+72/-84 В статического напряжения и ±150 В динамического напряжения).
Благодаря реально-дифференциальному входу и раздельным выходам для заряда и разряда затвора силового транзистора возможны различные варианты реализации управления:
- схемы управления транзисторами с затвором по схеме Кельвина;
- схемы с биполярным питанием;
- схемы с высокой индуктивностью силовой части.

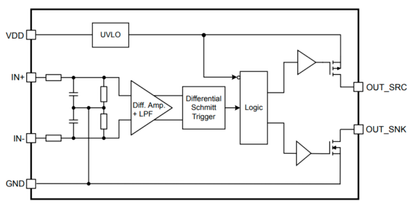
Схема внутренних соединений драйверов 1EDN7550/1EDN8550
Технические характеристики
- Два раздельных низкоомных выходных канала Source/Sink – +4.0/-8.0 А;
- Диапазон напряжений питания – 4.5…20В;
- Время распространения входного импульса – 45 нс;
- Возможна работа на частоте до 15 МГц;
- Защита от пониженного напряжения (UVLO) – 4.2 В (для 1EDN7550) и 8.0 В (для 1EDN8550);
- Минимальная длительность сигнала управления должна быть не менее 25 нс;
- Управление осуществляется с помощью дифференциальных входов (практически независимо от потенциала земли);
- Защита от динамического напряжения ±150 В;
- Защита от статического напряжения +72/-84 В;
- Миниатюрный корпус SOT23-6.
Целевые применения
- Корректоры коэффициента мощности (PFC);
- Схемы синхронного выпрямления (SSR);
- Промышленные источники вторичного электропитания (SMPS);
- Преобразователи для солнечной энергетики;
- Электроинструменты;
- DC-DC преобразователи широкого профиля.

Типовая схема включения драйверов 1EDN7550/1EDN8550

Типовая схема включения драйверов 1EDN*550 в схеме с биполярным питанием

Типовая схема включения драйверов 1EDN*550 в схеме с большой паразитной индуктивностью
Источник: www.compel.ru
