LM4900M - мостовой аудио усилитель мощности с нагрузочной способностью 256 мВт на нагрузке 8 Ом при однополярном питании 3,3 В и коэффициентом нелинейных искажений 1%. Аудио усилители серии Boomer разработаны специально для обеспечения высокого качества сигнала на нагрузке при низком напряжении питания и минимуме внешних компонентов. Поэтому LM4900 не нуждается в выходном разделительном конденсаторе и демпферной цепочке. Усилитель устойчив при замыкании цепи обратной связи; коэффициент усиления может задаваться внешними резисторами.
Отличительные особенности:
коэффициент нелинейных искажений на частоте 1 кГц не более 1,0 % при:
Rн = 8 Ом, Uпит = 5,0 В, Pвых = 265 мВт,
Rн = 8 Ом, Uпит = 3,3 В, Pвых = 675 мВт;
ток потребления в состоянии пониженного потребления 0,1 мкА;
не требует выходных разделительных конденсаторов и демпфирующей цепи;
цепь защиты от перегрева;
задание коэффициента усиления внешними компонентами;
система подавления щелчков и выбросов выходного напряжения;
диапазон рабочих температур: -40°C…+85°С;
корпус SO-8.
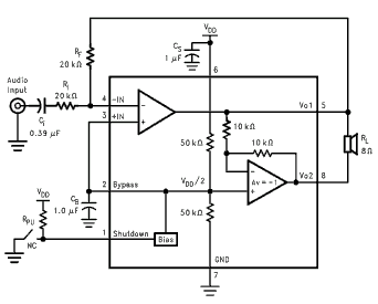
Функциональная схема LM4900 представлена на рисунке.

Области применения: сотовые телефоны, КПК, портативные и экономичные применения.
Источник:terraelectronica
