Новости электроники
Архив : 16 Март 2016 год
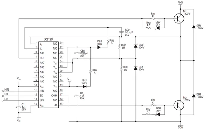
Компания ЭЛТЕХ предлагает полумостовые драйверы для MOSFET и IGBT на 1200 В от компании IXYS-IC. Верхний и нижний ключи могут работать при токе до 2 А.
Технические характеристики:
- Рабочее напряжение – 1200 В,
- Рабочий ток – 2 А,
- Управляющее напряжение – 15-20 В,
- Скорость включения / выключения – 250/210 нс.
.webp)
Структурная схема полумостового драйвера IX2120B

Схема подключения IX2120B для управления IGBT транзисторами
Области применения:
- источники питания
- системы управления электродвигателями
- медицинское оборудование
- электротранспорт
Заказать образцы для оценки возможности применения новых преобразователей в Вашей аппаратуре можно в любом офисе компании ЭЛТЕХ или по электронной почте.
Источник: www.eltechspb.by
НОВОСТИ
Впервые в истории создан фотонный процессор, готовый к серийному запуску 2
Троян поражает "умные" телевизоры PANASONIC, PHILIPS и SHARP 2
ТЕЛЕВИЗИОННАЯ ТЕХНИКА
Леонид Ларионов
Блоки питания ЖК телевизоров PHILIPS на базовом шасси TPM8.31A LA (часть 2) 3
Валерия Ершова
Postal programmer - "умный" программатор.
Версия для параллельного порта (LPT) - сборка, настройка, использование 11
ВИДЕОТЕХНИКА
Юрий Петропавловский
Эволюция видеокамер высокой четкости (часть 2).
Устройство КМОП-датчиков изображения. Особенности и ремонт видеокамер
"Sony HDR-HC1/HVR-A1" 21
ТЕЛЕФОНИЯ
Антон Печеровый
Ремонт смартфонов Apple iPhone (часть 2) 28
БЫТОВАЯ ТЕХНИКА
Александр Ростов
Электронные модули стиральных машин SAMSUNG с прямым приводом
барабана (часть 2) 38
АВТОЭЛЕКТРОНИКА
Николай Пчелинцев
Особенности ЭСУД автомобилей DAEWOO MATIZ 2008-2012 годов выпуска
с двигателями EURO-3 и EURO-4 46
Антон Игроев
Электронная система управления двигателями A15SMS автомобилей Lanos, Chance, Daewoo Nexia, Doninvest Assol 52
ИЗМЕРИТЕЛЬНАЯ ТЕХНИКА. ОБОРУДОВАНИЕ
Дистанционно управляемые источники питания "AKTAKOM APS-3xxxLS" 58
Осциллографические пробники TriMode с полосой пропускания до 20 ГГц 58
Ручные цифровые мультиметры серий U1280 и U1240C 59
КОМПОНЕНТЫ И ТЕХНОЛОГИИ
VEML7700 - миниатюрный датчик окружающего света с интерфейсом I2C 60
Управление стандартными светодиодами с помощью токоограничительных
диодов 60
КЛУБ ЧИТАТЕЛЕЙ
Подписка 63
НА ВКЛАДКЕ:
Принципиальная электрическая схема ЖК телевизора "TCL L32E5300" на шасси MT27S-AP/LA
Принципиальная электрическая схема ЖК монитора "ViewSonic VA1616w"
Принципиальная электрическая схема блока питания LG-PHILIPS PLDH-P106A
Источник: Ремонт и сервис
