Новости электроники
Архив : 18 Март 2019 год
Компания Infineon представила новый одноканальный драйвер затвора для силового MOSFET или IGBT транзистора - 1ED44176N01F - драйвер "нижнего плеча" с максимальным напряжением собственного питания до 25 В.
1ED44176N01F ориентирован для работы в корректорах коэффициента мощности (PFC) с цифровым управлением и других узлах преобразования питания с несимметричной топологией. Драйвер способен обеспечить максимальный ток нарастания 0,8 A и ток спада 1,75 A.
Драйвер 1ED44176N01F оснащен компаратором для реализации защиты от перегрузки по току (OCP) и схемой защиты от пониженного напряжения питания. Выход статуса защиты одновременно служит входом для выключения драйвера.
Драйвер доступен 8-выводном корпусе PG-DSO8.

Схема включения драйвера 1ED44176

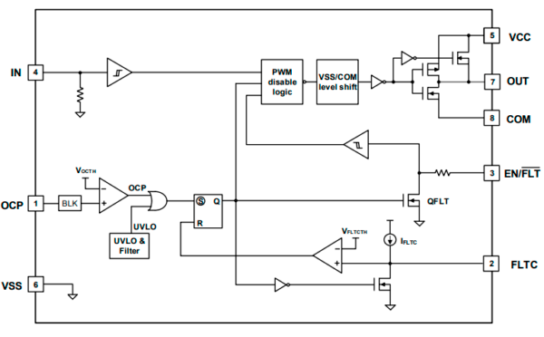
Структурная схема драйвера 1ED44176
Особенности 1ED44176
- защита от перегрузки по току;
- порог перегрузки по току 0,5 В с точностью ± 5%;
- блокировка питания при пониженном напряжении;
- КМОП-триггерные входы;
- 3, 5, 15 В-совместимые входы;
- выход в фазе с входом;
- раздельная "земля" между для входной логики и силовым выходом;
- защита от ЭСР: 2 кВ, согласно HBM.
Источник: www.compel.ru
Особенностью преобразователей поколения R3 к предыдущему поколению R2 являются улучшенные технические характеристики, повышенная надёжность и сниженная стоимость. Преобразователи нового поколения полностью заменяют поколение R2, при этом, имеют непрерывную защиту выхода от короткого замыкания и более высокий КПД. Это достигнуто тем, что в этих преобразователях применяется микросхема собственной разработки, максимально оптимизированная для подобного использования.
Электрическая прочность изоляции представленных преобразователей не менее 1500 В, а температурный диапазон применения -40…105ºС. Кроме того, на складе представлен DC/DC преобразователь на 3 Вт в корпусе DIP24 с выходным напряжением 5 В.
Данные преобразователи предназначены для самого широкого применения, где требуется преобразование уровней постоянного напряжения и/или обеспечение гальванической развязки для питания интерфейсных микросхем.
Основные технические характеристики DC/DC преобразователей
Наименование | Тип корпуса | Выходная мощность, Вт | Диапазон входного напряжения, В | Выходное напряжение, В | Электрическая прочность изоляции, В | Защита | Температурный диапазон, °С |
B0505LS-1WR3 | SIP7 | 1 | 4.5…5.5 | 5 | 1500 | КЗ | -40…+105 |
B0512LS-1WR3 | SIP7 | 1 | 4.5…5.5 | 12 | 1500 | КЗ | -40…+105 |
B0505S-1WR3 | SIP4 | 1 | 4.5…5.5 | 5 | 1500 (1 мин.)/3000 (1 сек.) | КЗ | -40…+105 |
B0512S-1WR3 | SIP4 | 1 | 4.5…5.5 | 12 | 1500 (1 мин.)/3000 (1 сек.) | КЗ | -40…+105 |
B0515S-1WR3 | SIP4 | 1 | 4.5…5.5 | 15 | 1500 (1 мин.)/3000 (1 сек.) | КЗ | -40…+105 |
B0505XT-1WR3 | SMD8 | 1 | 4.5…5.5 | 5 | 1500 | КЗ | -40…+105 |
WRB2405ZP-3WR2 | DIP24 | 3 | 18…36 | 5 | 1500 | КЗ | -40…+85 |
Источник: www.compel.ru
Компания Bourns анонсировала выход новых высокотоковых SMD предохранителей серий SF-2923HC-C и SF-2923UC-C семейства SinglFuse™.
Конструкция новых предохранителей SF-2923HC-C и SF-2923UC-C состоит из прочного керамического корпуса с изоляцией из кремнийорганического материала и плавкой вставки однократного срабатывания. Данные предохранители способны выдерживать более высокие стартовые и пусковые токи, они отличаются высокой надежностью и могут использоваться в самых жестких условиях эксплуатации.
Высокотоковая серия SF-2923HC-C рассчитана на рабочее напряжение 60 В (DC) при номинальном рабочем токе в диапазоне от 20 до 50 А. Прерывающая способность при обрыве цепи ограничена на уровне 300 А при напряжении 60 В.
Серия SF-2923UC-C относится к ультравысокотоковой, имея такой же корпус (2923), она получила расширенный диапазон номинальных рабочих токов до 100 А, а также повышенное номинальное напряжение до 80 В (DC). Прерывающая способность составляет 450 А при 80 В.
Скорость срабатывания данных предохранителей можно оценить по графикам в технической документации. Например, при превышении номинального рабочего тока в 2,5 раза (250% от номинального), предохранители срабатывают в течении 60 секунд.
Серия | Ток | Напряжение | Корпус |
SF-2923HC-C | 20-50 A | 60 VDC | 2923 |
SF-2923UC-C | 20-100 A | 80 VDC |
Обе серии предохранителей имеют сертификат UL 248-14 (Underwriters Laboratories) и предназначены для применения в различных системах распределения электропитания, в источниках с использованием аккумуляторов и множестве других применений, где основными требованиями являются большие номинальные токи и рабочее напряжение, а также устойчивость к высоким токам разрыва цепи.
Источник: www.compel.ru
