Новые микросхемы CS30 и CS70 от STMicroelectronics предназначены для измерения тока, протекающего через шунт в верхнем плече. Монитор тока CS30 производит измерение на линии под напряжением от 2.8 В до 30 В, при этом работоспособность сохраняется при бросках напряжения от -0.3 В до 60 В. Микросхема CS70 способна работать при напряжении на шунте от 2.8 В до 70 В, при этом ей не страшны перенапряжения в диапазоне от -16 В до 75 В.
CS30 выпускается в 3 модификациях с разным коэффициентом усиления: 20 В/В (CS30AL), 50 В/В (CS30BL) или 100 В/В (CS30CL). Для питания собственно микросхемы используется отдельный вывод, при этом CS30 может работать в широком диапазоне напряжения питания от 4 В до 24 В. Ток потребления не превышает 300 мкА (165 мкА тип.). Напряжение смещения составляет 0.2 мВ, температурный дрейф имеет значение -3 мкВ/°C. Время установления выходного напряжения не превышает 3 мкс. Микросхема CS30 выпускается в миниатюрном корпусе SOT-23-5.
Сравнительные параметры CS30 и CS70
Независимые Vio и Vcc | Синфазное напряжение на измеряемой линии, В | Напряжение питания, В | Ток потребления, мкА (тип.) | Усиление, В/В | |
CS30 | Да | 2.8…30.0 | 4.0…24.0 | 165 | 20, 50, 100 (в зависимости от версии чипа AL/BL/CL) |
CS70 | Да | 2.9…70.0 | 2.7…5.5 | 200 | 20, 25, 50, 100 (выбор через вывод SEL1 и SEL2) |
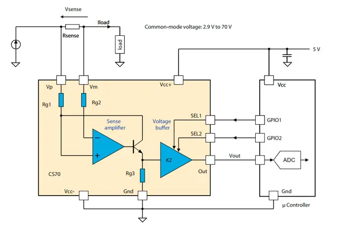
Особенностью CS70 является переключаемый коэффициент усиления 20 В/В, 25 В/В, 50 В/В или 100 В/В, который задается с помощью комбинации уровней на выводах микросхемы SEL1 и SEL2. CS70 работает от отдельного источника питания (2.7…5.5 В) и имеет ток собственного потребления не более 360 мкА. Выход микросхемы защищен от короткого замыкания – максимальный ток ограничен на уровне 26 мА. Полоса пропускания усилителя составляет 700 кГц.

Схема включения CS70P
Обе микросхемы работают в расширенном индустриальном температурном диапазоне от -40 до +125°С.
Источник: www.compel.ru
