International Rectifier (IR) добавила новый прибор в семейство SmartRectifier, выпустив микросхему высокоскоростного контроллера синхронного выпрямителя IR1169, предназначенную для об-ратноходовых, прямоходовых и полумостовых преобразователей, используемых в AC/DC-адаптерах, ПК, серверах и телекоммуникационном оборудовании.

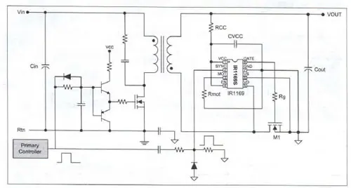
Схема включения IR1169 в обратноходовом DC/DC-конверторе
Встроенная в IR1169 функция SYNC отключает MOSFET-синхрон-ного выпрямителя для предотвращения протекания обратного тока при работе в режиме непрерывной проводимости (ССМ), повышая, таким образом, функциональность и надежность. В отличие от существующих решений, в новом устройстве используется прямой метод измерения тока с использованием конденсаторной связи, упрощающий схему и снижающий стоимость конечной системы.
Прибор изготавливается на основе оригинальной технологии 200 В ИМС компании IR. Благодаря наличию пакетного режима IR1169 сохраняет высокий КПД преобразования даже при легких нагрузках. Надежность и помехозащищенность микросхемы при работе как на фиксированной,так и на переменной частоте обеспечиваются внутренней схемой гашения выбросов и усовершенствованной логикой подавления двойных импульсов.
Максимальная рабочая частота контроллера равна 500 кГц. Защитные функции прибора включают блокировку при пониженном входном напряжении и отключение при превышении пиковым током драйвера затвора уровня 4 А. Среди прочих особенностей микросхемы можно выделить:
- микромощный запуск (100...200 мкА);
- низкий ток потребления (8...10 мА при CLOAD=10нФ, FSW=400 кГц);
- выходное напряжение управления затвором 10,7 В;
- время задержки прохождения сигнала выключения 50 не;
- широкий диапазон рабочих напряжений от 11 до 20 В.
Источник: www.irf.com
