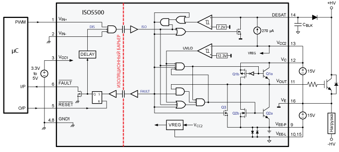
Новый изолированный драйвер ISO5500 от Texas Instruments позволяет управлять как IGBT, так и MOSFET транзисторами с рабочим током до 150 A и максимальным напряжением до 1200 В. Изолирующим барьером между входной частью и выходным силовым каскадом является емкость, где в качестве диэлектрика используется диоксид кремния. При использовании совместно со схемой изолированного электропитания (к примеру, на базе SN6501) драйвер ISO5500 позволяет обеспечить надежную развязку от высоких напряжений, изолировать "земли", предотвратить наводку шумов по общим шинам и уменьшить влияние на чувствительные элементы схемы управления.

Драйвер ISO5500 обеспечивает защиту от превышения тока в силовой цепи (контроль напряжения насыщения) и от пониженного напряжения на собственной шине питания (UVLO), что обеспечивает надежную работу управляемого транзистора. При напряжении питания ниже 12 В встроенная схема UVLO выключает силовой транзистор.
Основные характеристики ISO5500:
напряжение изоляции 6000 В (пик.);
максимальный пиковый выходной ток 2.5 A;
КМОП/TTL-совместимые входы;
максимальное время задержки 300 нс;
плавный режим выключения IGBT;
возможность конфигурации:
Режим инвертирования/ без инвертирования,
АвтоСброс,
Автоматическое выключение;
Широкий диапазон напряжения питания
первичной цепи VCC1 (3 – 5.5 В),
вторичной цепи VCC2 (15 – 30 В);
Невосприимчивость к переходным процессам ±50 кВ/мкс.
ISO5500 может успешно применяться в различных мощных преобразователях питания, силовых электроприводах. Новый драйвер является отличной заменой драйверу с оптической развязкой HCPL316J, так как при полной совместимости по выводам, ISO5500 обладает лучшими характеристиками по переключению. Также следует отметить, что благодаря использованию изолятора на основе диоксида кремния, время наработки на отказ у емкостных изоляторов производства Texas Instruments более чем в два раза (более 25 лет) превосходит изоляторы с оптической развязкой, что является критичным для большинства промышленных применений.
ISO5500 доступен в 16-ти выводном SOIC корпусе с рабочим диапазоном температур от -40 до 125°С.
Для ознакомления с возможностями нового драйвера ISO5500, Texas Instruments предлагает оценочную плату ISO5500EVM.
Источник: compel.ru
