MCP1665 - новый представитель семейства несинхронных 36 В повышающих DC-DC преобразователей от компании Microchip, способных работать с высокой эффективностью от низковольтных источников.
Миниатюрный корпус VQFN, размером 2х2 мм, требует на 55% меньше места в устройстве, чем ближайший конкурент. Регулятор позволяет работать от литиевых, никель-кадмиевых, никель-металлогидридных аккумуляторов или от обычных алкалиновых батареек. При этом, MCP1665 позволяет получить до 32 В на выходе. Более того, данная микросхема является универсальным решением для реализации таких топологий как: SEPIC, Cuk и Flyback.
Специальный вывод микросхемы MODE позволяет выбрать режим работы на малой нагрузке (PWM/PFM), дополнительно улучшить шумовые характеристики или увеличить КПД преобразователя в режиме малых нагрузок.
Для тестирования микросхемы MCP1665 разработчикам предлагается отладочная плата ADM00865.
Сравнительная таблица параметров повышающих преобразователей Microchip
MCP1661 | MCP1663 | MCP1665 | |
Тип преобразователя | Несинхронный | Несинхронный | Несинхронный |
Режим | PWM | PWM | PWM или PWM/PFM |
Напряжение старта, В | 2.3 | 2.3 | 2.8 |
Входное напряжение, В | 2.4 - 5.5 | 2.4 - 5.5 | 2.9 - 5.5 |
Выходное напряжение, В | 5.5 - 32 | 5.5 - 32 | 5.5 - 32 |
Точность | 3 % | 3 % | 3 % |
Ограничение входного тока, А | 1.3 | 1.8 | 3.6 |
Ток потребления, мкА | 250 | 250 | 250 |
Ток в Shutdown, мкА | 0.2 | 0.3 | 0.4 |
Частота, кГц | 500 | 500 | 500 |
Корпус | SOT23-5, ТDFN-8(2×3мм) | SOT23-5, TDFN-8(2×3мм) | VQFN-10(2×2мм) |

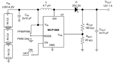
Типовая схема применения MCP1665 в топологии Boost

Типовая схема применения MCP1665 в топологии SEPIC
Источник: www.compel.ru
