Компания Microchip представила новые синхронные понижающие DC/DC-преобразователи с широким диапазоном входного напряжения (до 70 В) и током до 8 А. В них применяются новейшие высоковольтные контроллеры, объединённые с парой мощных N-канальных ключей. Выходное напряжение может варьироваться в диапазоне 0,6…32 В с точностью ±1%. В основе преобразователей лежит уникальная архитектура Hyper Speed Control, которая позволила увеличить отношение high-Vin/low-Vout при КПД до 95%.
MIC28516 содержит в себе полный набор функций для защиты микросхемы при возникновении нештатных ситуаций. Эти функции включают в себя защиту от пониженного напряжения (UVLO) для обеспечения надлежащей работы в случае провала мощности, плавный пуск для снижения пускового тока, защиту от короткого замыкания и защиту от перегрева.
MIC28517 содержит схожий набор защитных функций, но вместо плавного пуска дает возможность выбрать один из двух режимов работы микросхемы. Режим HyperLight Load повышает эффективность при малой нагрузке, а режим Continuous Conduction Mode поддерживает постоянную частоту во всем диапазоне токов нагрузки.
Преобразователи выпускаются в 38-пиновых PQFN-корпусах размером 6х6 мм и могут работать в диапазоне температур -40…125°С.

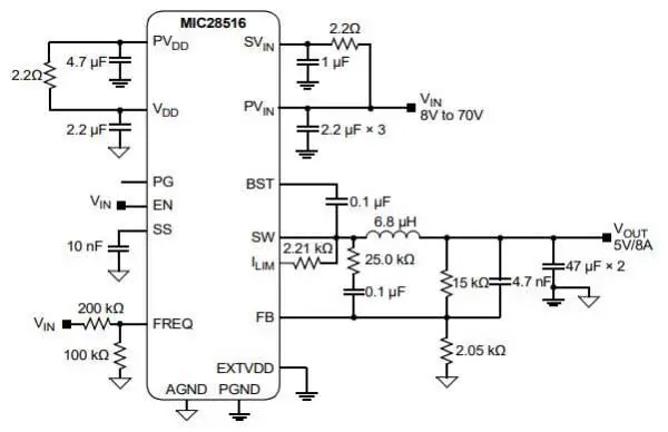
Типовая схема включения MIC28516
Основные особенности:
- Диапазон входного напряжения 4,5…70 В;
- Диапазон выходного напряжения 0,6…32 В;
- Выходной ток до 8 А;
- Регулируемая частота 270…800 кГц;
- Встроенный высоковольтный LDO;
- Настраиваемый плавный пуск (только для MIC28516);
- Пин выбора режима работы (только для MIC28517);
- Отключение при перегреве с гистерезисом;
- Работа MIC28516 только в режиме Continuous Conduction Mode для снижения шума при низком выходном токе;
- Ключи Power Trench последнего поколения;
- Компактный корпус PQFN 6×6 мм;
- Диапазон температур -40…125°С.
Источник: www.compel.ru
