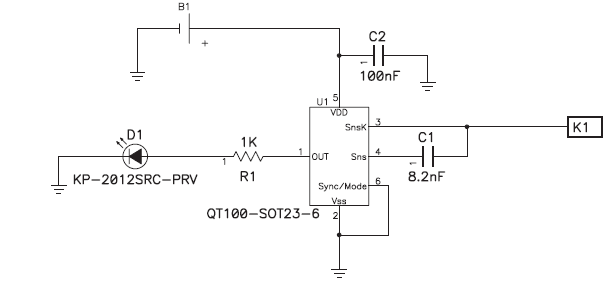
Отличительные особенности:
- установленный датчик QT100;
- светодиод состояния;
- посадочное место для литиевой батарейки.

Схема электрическая принципиальная.
Комплектация:
- плата E100S;
- литиевая батарейка 3В типа CR2032;
- два образца датчиков QT100.
Источник: terraelectronica.ru
