Компания Texas Instruments выпустила серию повышающе-понижающих (buck-boost) преобразователей, которые работают в широком диапазоне входных напряжений. Микросхемы подходят для применения в системах с питанием от аккумуляторных батарей напряжением 12 или 24 В.
Каждая микросхема серии имеет 4 интегрированных транзистора (2 для повышающей ступени и 2 для понижающей ступени) и требует всего один внешний дроссель. Высокая частота коммутации 2.0 МГц позволяет реализовать очень компактное решение с малыми индуктивностями. Также все микросхемы данной серии производятся с автомобильной квалификацией, что свидетельствует об их высокой надёжности.
Для заказа также доступны оценочные платы TPS55160Q1-EVM и TPS55165Q1-EVM.
Серия buck-boost преобразователей TPS5516x
Микросхема | Опция Spread-Spectrum | Выходное напряжение | Корпус |
TPS55160-Q1 | Да | Настраиваемое 5.7…9.0 В | HTSSOP-20 |
TPS55162-Q1 | Нет | ||
TPS55165-Q1 | Да | Фиксированное 5.0 / 12.0 В |

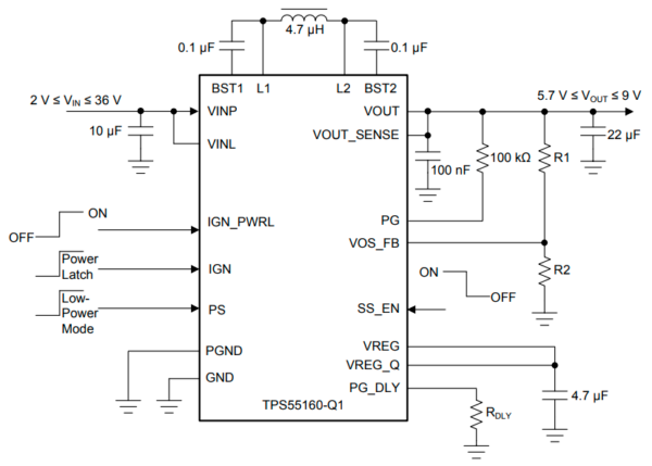
Типовая схема включения микросхем TPS55160/TPS55162

Оценочная плата TPS55165Q1-EVM
Технические параметры:
- диапазон входных напряжений:
- 2.0…36 В (для TPS55165);
- 3.5…36 В (для TPS55160 / TPS55162);
- выходное напряжение:
- фиксированное 5.0В или 12В (TPS55165);
- регулируемое 5.7…9.0 В (TPS55160 / TPS55162);
- номинальный выходной ток – не более 1.0 А;
- частота коммутации – 2.0 МГц;
- ток собственного потребления – 15 мкА;
- КПД - до 90%;
- диапазон рабочих температур от -40°С до +125°С;
- корпус HTSSOP-20 размером 6,50×4,40 мм;
Типовые применения
- автомобильная электроника;
- индустриальная электроника;
- системы питания от АКБ 12/24 вольт;
- работа от источников с большим разбросом напряжений;
- устройства с питанием от солнечных панелей;
- замещение высоковольтных LDO регуляторов.
Источник: www.compel.ru
